wullu
Lt. Junior Grade
- Registriert
- Dez. 2012
- Beiträge
- 294
Hey ihr Leute dort draußen!
(ich wusste nicht genau wo ich das Thema erstellen soll deshalb probiere ich es mal hier!)
Ich möchte gerne einen Atari Punk Console mit 8 Sequenzer selber bauen.
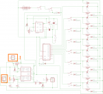
Habe dazu ein Schaltplan gefunden. Jedoch weiß ich nicht genau welche zwei Bauteile dies sind (siehe Grafik)
Die sind mit CDS1 & 2 beschriftet - können das Photoresitoren sein?
Danke für eure Hilfe!

(ich wusste nicht genau wo ich das Thema erstellen soll deshalb probiere ich es mal hier!)
Ich möchte gerne einen Atari Punk Console mit 8 Sequenzer selber bauen.
Habe dazu ein Schaltplan gefunden. Jedoch weiß ich nicht genau welche zwei Bauteile dies sind (siehe Grafik)
Die sind mit CDS1 & 2 beschriftet - können das Photoresitoren sein?
Danke für eure Hilfe!

