Infrasturktur daheim verwalten und sichern bis zu ca. 15-20+ Endgeräte WS, PC, Laptops, Tablet und smartphone mit guter P/L

B

bye

Gast
Hallo Community,

wer kennt es nicht historisch gewachsene Strukturen und als Familienadmin habe ich nun die Aufgabe alles zu verwalten und wünsche mir ein ordentliches Konzept aufzuziehen.
es würde mich freuen, wenn ich etwas Unterstützung bekommen könnte.

Das bisherige Backup/ Patchmanagement Konzept ist ausgedient und wird nur noch so lange weitergeführt bis es ersetzt wird.
Kurz umrissen: meine Familie komplett zu versorgen und wegen der digitalen zusammenarbeit, die Familie meiner Schwester integireren aber nur als austausch von Daten und Interaktion untereinander, eingesetze Cloud IONOS mit der Möglichkeit sich daten via Onedrive oder iCloud zu tauschen.

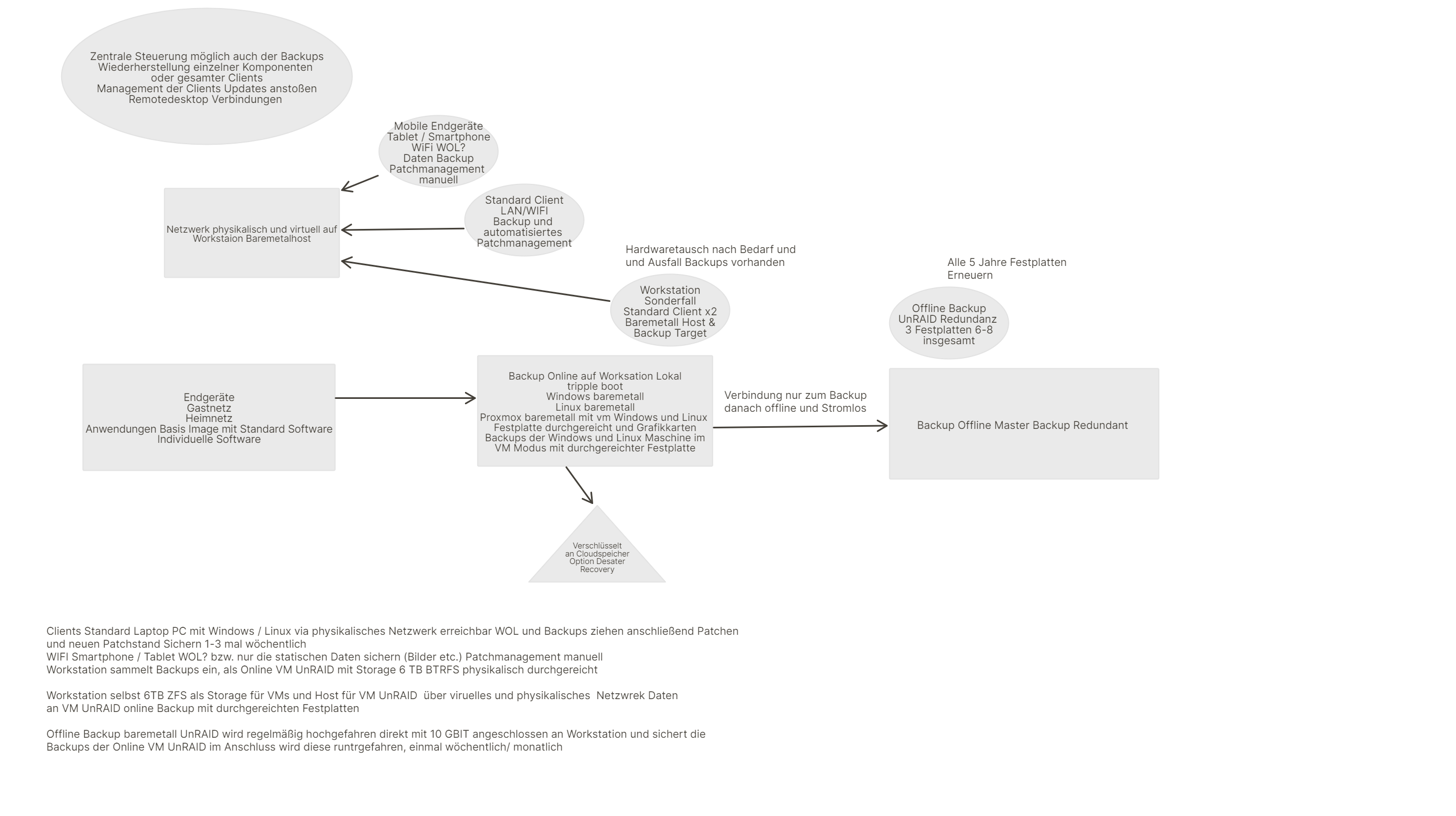
Management und Backup Konzept.png


Das verwalten und sichern der Geräte stelle ich mir so vor:
Ein WOL Signal startet die Geräte (die es unterstützen), Backup Jobs werden gesartet und im Anschluss updates eingespielt und danach die Änderungen Synchronisiert mit einem Online Backup und alles wandert regelmäßig auf ein Offline Backup (siehe unten), von beiden soll es auch wiederherstellbar sein, partiell oder auch komplett. Das geschieht in einem Turnus über Nacht und sollte nach Möglichkeit einmal Wöchentlich gestartet werden, oder in einem regelmäßigen Turnus. (Tagesaktuell ist nicht notwendig)
Das regelmäßige Backup soll auf einer Workstation stattfinden, die entweder 24/7 läuft und auch ein Storage bereitstellt im Heinnetzwerk, oder bei Bedarf in diesen Modus versetzt wird, also nur für das Online Backup hochgefahren wird

Das Offline Backup (geplant):
soll ein NAS-System werden, das nur dann ans Netzwerk angeschlossen wird die Sicherungen eingespielt werden und im Anschluss wieder heruntergefaheren wird und abgegeklemmt wird von Strom und Netzwerk, dort ist dann alles abgelegt. Das Master Backup mit ausreichend redundanz als ersatz von ext. Datenträgern dienen und evtl. nochmals auf externe Datenträger direkt gesichert/ gespiegelt werden. Dort können 2/4 TB SSD zu einsatz kommen oder aus P/L auch HDD abhängig von Datenmenge.
Die Option die Daten verschlüsselt an einen Cloudspeicher möchte ich mir Offenhalten, als desaster Recovery Fall.


Eingesetzt sind:
  • Fritzbox
  • OpenWRT-Accespoint
  • evtl. zweite Fritzbox um das Netzwerk zu erweitern und auch einen oder zwei OpenWRT Accespoint zusätzlich zu betreiben
  • einfache 4/8 Port switche unmangend erstmal
  • die Clients PC x2 Laptop x2, Tablets x2, smartphones x5, 3x mini PC (als Erweiterung) und eine Workstation mit Windows und Linux und Proxmox im tripple boot
  • weitere Betriebsysteme Proxmox, UnRAID (auch als vm auf Proxmox), Clonezilla
  • Zwei Netzwerke Heim und Gastnetz
  • Datenmenge grob 3-4 TB gesamt aktuell.
  • Limitierung der Online Backups auf ~6 TB aktuell
  • Hausverkabelung ist CAT 7 das Netzwerk ist noch auf 1 GBit ausgelegt
  • Die Clients werden mit 1 GBit angebunden für ca. 3 Jahre noch
  • Es gibt schon eine Sortierung der Daten, also was zu sichern ist und das OS kann auch wiederhergestellt werden und dann nur die Daten zurückgespielt werden
geplant sind:
  • 3x mini PC am TV für SKY/ PayTV mit WLAN / LAN zu erweitern und als Engeräte einfügen
  • Erweiterung des Online Backups mit größeren Platten aktuell 2 TB HDD auf 4 TB SSD
  • neue Fritzbox mit 2.5 GBits um die Workstation etwas schneller anzubinden
  • Das Offline Backup wird entweder eine selbstgebaute NAS oder ein fertiges Produkt mit nicht mehr als 8 Einschüben SSD / HDD (Raid mit Redundanz von 2/3 Platten) direkte Verbindung mit einem 10 GBit Netzwerk ist gegeben, würde als OS UnRAID vorziehen.
  • Das wiederherstellen der OS mit der Clientspezifischen Software (wie Matrix 42 z.B.) und dann nur noch die Daten aufspielen im Recovery Fall welche Softwaremanagement lösungen kann man da noch einsetzen?

Budget:
  • Aktuelle Kosten:
    • MS Family mit etwa 60-100€ im Jahr Je nach Angebtsverfügbarkeit
    • Apple Cloud 60€ im Jahr
    • Stromverbrauch ~3400€ pro Jahr mit 8800 bis 9200 Kw/h Verbrauch -> dieser soll gedrosselt werden!
    • Hardwareanteil grob 80-150 € jeden Monat am Stromverbrauch grob geschätzt ermittele aktuell mit Stromzählern über einen Monat oder 30 Tage die Verbrauchswerte

  • Stromverbrauch dauerhaft aktuell Workstation allein 450-550 Watt für 24/7, Anmerkung: Energiesparoptionen sind nicht ausgenutzt, möglich das 150-200 Watt erreichbar sind, da es die meiste Zeitl nicht die volle Leistung benötigt, prüfe die Einstellungen im UEFI aktuell
  • Kosten Abwägungssache siehe aktueller Stromverbrauch plane mit Betriebskosten von 100-250€ im Monat erstmal (Lizenenzen Strom etc.) nur für Hardware und Software
  • Aufrüstung der Festplatten oder eines NAS-Komplettsystems
  • weiterer Invest wenn notwendig in Abwägung Cloudspeicher mieten vs eigene Hardware.
Bei uns sind nun einige zu verwaltende Endgeräte, sollte aber erweiterbar sein.
Nun haben wir ein weißes Blatt Papier vor uns und planen es auf.
Erstes Ziel ist es alles zu verwalten und zu sichern, später dann noch die Netzwerkinfrastruktur anheben auf 2.5 GBit

Was wird denn alles an vorab Informationen grundlegen benötigt? -> Diese liefere ich natürlich
Was ich mir Wünsche ist ein Konzept, dass sich zentral verwalten lässt die P/L stimmig ist. Es gibt soviele Produkte und Lösungen und ich baue auf Eure Erfahrungen mit der Materie. Aktuell ist es so, dass wenn sich ein Gerät aufhängt meistens meine Workstation weil zu viel damit experimentiert wurde, ich alles manuell neu aufsetze und das benötigt immer sehr viel Zeit. Die anderen Endgeräte sind sehr stabil, allerdings wird auch zur Zeit zuviel unötig in die Cloud abgelegt, das möchten wir ändern. Die Clouddienste die wir nutzen sollen nur noch für das notwendigste genutzt werden. Dabei auch den Fall der Fälle absichern, verschlüsseltes Endgerät durch Schadsoftware, Festplattenausfall eines Endgerätes usw.


Vielen Dank vorab schon mal, notwedige Informationen pflege ich hier nach und strukturiere den Text auch gerne etwas um, ist ja eine Ganz schöne Textwall geworden.

Ride On
 
Zuletzt bearbeitet von einem Moderator:
  • Gefällt mir
Reaktionen: daniel-sid
@gaym0r,
https://stadt-bremerhaven.de/onedrive-hausdurchsuchung-nutzer-bildes/

Ich finde den Orginalartikel (ich glaube es war Golem) nicht mehr. auf Golem wurde berichtet, das ein Nutzer Fotos seiner eigenen Kinder am Strand in Onedrive gespeichert hatte, und diese dann vom Filter auch als Ki-po wahrgenommen, und den US Behörden gemeldet hatte.

Und auf, das was in den USA als Ki-Po angesehen wird, und was nicht haben unsere Vorstellungen hier keinen Einfluss.

Was dann zu einem riesigen juritischen Problem hier in Deutshcland führte, wegen Amtshilfe.
Den obigen Link habe ich nur gepostet, damit man mir halbwegs glaubt, das MS sehr wohl die Cloud bei sich scannt und dann die Strafverfolger benachrichtigt.

Böse Buben werden das eh schon wissen, und meiden, es geht mir hier um die "normalen Leute" die sich bei Standfotos nix böses denken.
Was ja eigentlich auch normal ist.
 
Zuletzt bearbeitet:
Das ist ein(!) Fall von 2015(!). Seitdem hat sich einiges bei unseren Behörden und Gerichten geändert.
Davon zu sprechen, dass "ganz schnell" die Polizei anklopft ist daher daneben.
 
  • Gefällt mir
Reaktionen: BeBur
Moin zusammen, danke für die Hinweise.
Ich selber bin der Überzeugung, dass wenn man in den Fokus kommen sollte, nicht mit bekommt das man untersucht wird.

Aber das ist nur ein kleiner Aspekt, der mich zwar auch etwas interessiert aber es etwas am Thema vorbeizieht.
habt Ihr allg. schon Vorschläge zur Umsetzung?
Wie mein Projekt umgesetzt werden könnte, gibt es Ideen und Vorschläge?

THX for Input
 
Big Ed schrieb:
habt Ihr allg. schon Vorschläge zur Umsetzung?
Wie mein Projekt umgesetzt werden könnte, gibt es Ideen und Vorschläge?
Ich habs nicht im Detail durchgelesen, aber was du für Anforderungen hast ist schon relativ komplex und selbst bei vielen Firmen nicht der Fall. Ich kann mir gut vorstellen, dass da kein Random-Forenuser Lust und Zeit für hat dir einfach von Grund auf ein Konzept zu erarbeiten. Konkrete Fragen beantworten geht sicherlich...
 
  • Gefällt mir
Reaktionen: Pummeluff, Thaliya, BeBur und 2 andere
Supie schrieb:
Und auf, das was in den USA als Ki-Po angesehen wird, und was nicht haben unsere Vorstellungen hier keinen Einfluss.
Das ist zwar richtig, aber genaus deshalb ist der Rest deines Beitrags Quatsch. Niemand macht hier eine Durchsuchung wegen harmloser Strandfotos. So läuft das nicht. Du wirst maximal vorgeladen. Wie du auch selbst in deinem zitierten Artikel lesen kannst.
Du verlierst womöglich deinen Account ohne Widerspruchsmöglichkeit, was je nach Inhalten und Diensten, die mit dem Account verknüpft sind, unangenehm genug sein kann.
 
Zuletzt bearbeitet:
Das Konzept wurde mal skiziert und jetzt wie sichere ich die Clients entweder als Geedanken spiel ein Veam Agent auf den Client der dann auf SCSI / SMB/ NFS share auf der Workstation Backups anlegt, diese Backups wandern auf das ZFS Filesystem von dort als Backup auf ein virtuelles UnRAID mit BTRFS, ich arbeite schon einiges aus. Steigert etwas die Komplexität habe aber einmal die Redundanz einse ZFS Raid Z1 und das wird auch als Backup gesichert, kann aber anstelle eines BTRFS auch als ZFS gesichert werden, dann wäre es nur ein export des ZFS Dateisystems UnRAID unterstützt ja auch ZFS. Somit wäre das gleiche dopplet verfügbar im gleichen Zustand und wandert auf das Offline Backup nach Bedarf, ich muss mich noch in die ZFS Snapshot Funktion einarbeiten und einige Tests durchführen. Grundgedanke für die virtuellen Maschinen, wäre der Gedankengang ZFS Datasets die der VM als Festplatte bereitgestellt werden und Snapshot, diesen exportieren und dann wieder in diesem Zustand dem Offline Backup übertragen.
 
Zuletzt bearbeitet von einem Moderator:
Für mich klingt das nach einem "Top-Down" und "Wasserfall" Prozess den du da anstößt. Wieso nicht iterativ und klein anfangen bzw. auf dem aufbauen, was schon existiert und nach und nach ersetzen? Oder zumindest das Pareto-Prinzip anwenden (20% des Aufwandes bringen 80% des Ergebnisses) und priorisieren? Dieses "komplett" bzw. "alles" klingt auch danach, das keine Anforderungen (bzw. Ziele) überhaupt definiert worden sind konkret.

Bist du dir sicher, dass alle Beteiligten im Bilde sind, was deine Vorstellung bezüglich deren Privatssphäre bedeutet und bist du sicher, dass alle auch in 18 Monaten noch damit einverstanden sind?
 
  • Gefällt mir
Reaktionen: Thaliya und bye
@BeBur
Anforderungen: Backup vereinfachen weniger an die Clients hin gehen mit externer Festplatte und sichern

dann dabei auch noch das Patchmangemaent einführen und zentral ein Backup haben, dass sich auch wiederherstellen ließe.

Die Smartphones/ Tablets sind ein Sonderfall und bleiben in der Verantwortung der User, meiner Family eben.

Ziel ist es, weitestgehend zu automatiseren.
Privatsphäre ist ein cooler Hinweis, drehe da noch die ein oder andere Runde mit allen, wie es ist, bei der Lösung.
 
Wenn Du die nächsten 10-20 Jahre nicht vor hast, einen Halbtagsjob als privater IT-Admin zu absolvieren, dann würde ich versuchen, die Komplexität zu reduzieren.

Das Konzept scheint mir sehr gerätezentriert zu sein und auf Komplettsicherung zu setzen.

Wäre es nicht besser, dass Konzept an den Inhalten und Nutzern auszurichten? Also die sicherungswürdigen Dateien zu benennen und die entweder direkt zentral auf einem NAS (für jeden Nutzer im eigenen Bereich) zu speichern und davon jeweils Backups zu ziehen oder per Sync-Tool auf den Endgeräten eine Synchronisation aufs NAS einzurichten?

Ich habe z.B. meine privaten Daten in einem Cryptomator Tresor, der ständig per Onedrive mit meiner 1TB Onedrive Cloud gesynct wird.
Mein NAS zieht sich per automatischen Job regelmäßig Backups aus Onedrive, so dass ich meine Daten auch noch mal lokal auf dem NAS habe und auf verschiedene Stände zurückgreifen kann.

Mittel und Wege gibt es da viele. Das muss ja nicht über Onedrive geschehen. Gibt ja Alternativen, die man selbst hosten kann. Da fällt auch Cryptomator weg, wenn das lokal im Netz bleibt.

Letztendlich muss man den Nutzern/Familienmitgliedern halt beibringen, wie und wo sie ihre wichtigen Daten abspeichern sollen, damit diese gesichert werden. Wenn dann doch was verloren geht, weil sie zu faul waren, das richtig abzulegen, ist das vielleicht ein guter Lerneffekt fürs Leben. Das Prüfungsamt interessiert sich auch nicht, wenn die Masterarbeit "fertig auf dem Desktop gespeichert ist", aber der Sekt zur Feier des Tages leider auch in den PC gelaufen ist.

Images von den Systemen der Clients anzulegen sehe ich nur bei Systemen wirklich sinnvoll, die aufwendige Softwareinstallationen nutzen. Also z.B. bei Musikproduktion, Grafikdesign, ich hatte mal ein relativ aufwendiges Set an Tools für Fallout 4 Modding am Start. Davon muss man aber nicht jeden Tag oder Woche einen Snapshot ziehen, da reicht doch eine Basisinstallation nach dem man den PC neu aufgesetzt oder eingerichtet hat.

Für den 08/15 PC mit Office, paar Games etc. lohnt das nicht. Wenn kaputt, dann platt machen und Win neu installieren, aber auch nur das, was man direkt braucht. Das ist heute in 30 Minuten erledigt.
 
  • Gefällt mir
Reaktionen: Z!mTst3rN, BeBur und Drahminedum
Wenn ich diese Sachen vom "Vroredner" aufnehme, stellt sich mir die Frage, kann man irgendwie die wichtigsten Daten aus den verschiedenen Anwedungen auslesen, und dann wenn die wieder installiert sind,
einfach wieder einspielen.

Die Dateien sind ja oft noch nicht mal gross. So wie man es bei Spielen mit Speicherständen macht.

Und warum sollte man das ganze nicht auch so einrichten können, das der Speicherort der Installationen vom jeweiligen Gerät / Software aus gleich online letztendlich im Nas sitzt? Hätte halt vil. minimal längere Wartezeiten beim Start der Anwendungen zur Folge.

Oder das gleich eine zweifache Speicherung durchgeführt wird - als weitere (mögiche?) Variante.
 
calippo schrieb:
Ich habe z.B. meine privaten Daten in einem Cryptomator Tresor, der ständig per Onedrive mit meiner 1TB Onedrive Cloud gesynct wird.
Mein NAS zieht sich per automatischen Job regelmäßig Backups aus Onedrive, so dass ich meine Daten auch noch mal lokal auf dem NAS habe und auf verschiedene Stände zurückgreifen kann.
Das ist btw. eine ziemlich coole Lösung und vereint das beste aus beiden Welten (selber drum kümmern / Cloud anmieten).

calippo schrieb:
Für den 08/15 PC mit Office, paar Games etc. lohnt das nicht. Wenn kaputt, dann platt machen und Win neu installieren, aber auch nur das, was man direkt braucht. Das ist heute in 30 Minuten erledigt.
So ist es.

Big Ed schrieb:
Anforderungen: Backup vereinfachen weniger an die Clients hin gehen mit externer Festplatte und sichern
Simpel: Alle Daten in die Cloud, entweder eigene (ownCloud o.ä.) oder angemietet (OneDrive, GoogleDrive, ...). Bei Bedarf mit Cyrptomator (oder Boxcryptor) verschlüsseln - hat dann aber deutlich weniger Usability. Alle Cloudanbieter machen auch ausführliche Backups von den Daten gegen kleines Geld. Nachteil: Das taugt nicht als Hobby, sondern ist schnell erledigt und macht keine Arbeit.
Noch schlauer ist natürlich, deinem Umfeld einfach zu zeigen, wie sie OneDrive (oder ggf. Cryptomator) benutzen können. Ansonsten gibt es auch "Family" Produkte wo mehrere Personen vereint werden mit irgendwelchen Features (hab es nie ausprobiert).
 
  • Gefällt mir
Reaktionen: bye
Supie schrieb:
kann man irgendwie die wichtigsten Daten aus den verschiedenen Anwedungen auslesen, und dann wenn die wieder installiert sind,
einfach wieder einspielen.
Es gibt Software, da kann man seine Settings exportieren und nach Installation wieder importieren.
Aber übergreifend für alle Anwendungen geht das nicht (unter Windows), da die Programme ihre Einstellungen nach Lust und Laune irgendwohin schreiben.
Bei Linux ist das afaik besser gelöst mit strikter Trennung zwischen userindividuellen Daten und reinen Programmdaten.

Wenn so was wichtig ist, dann besser ein vollständiges Image des System ziehen, dass man dann wieder einspielen kann.
Aber man sollte solche Sachen auch irgendwo anders dokumentieren, sonst steht man blöd da, wenn eine Software einen Versionsprung macht, man neu installieren muss und gar nicht mehr genau weiß, was wie einzustellen ist, weil man seit Jahren das nicht mehr angefasst hat.
Ich habe für jede Software einen Ordner auf dem NAS, in dem ich die Installationsdateien und bei Bedarf solche Infos oder Configs ablege.

Supie schrieb:
Und warum sollte man das ganze nicht auch so einrichten können, das der Speicherort der Installationen vom jeweiligen Gerät / Software aus gleich online letztendlich im Nas sitzt? Hätte halt vil. minimal längere Wartezeiten beim Start der Anwendungen zur Folge.
Die Programmdateien kann man ggf. auf dem NAS installieren lassen, aber bei Windows wird eben noch mehr an anderer Stelle geschrieben. In die Registry, in irgendwelche inis, da gewinnt man nichts.


BeBur schrieb:
Das ist btw. eine ziemlich coole Lösung und vereint das beste aus beiden Welten (selber drum kümmern / Cloud anmieten).

Für mich von Vorteil, dass ich zu Hause keinen Server oder NAS 24/7 laufen lassen muss. Mein NAS wird nur bei Bedarf bzw. zu festen Zeitpunkten hochgefahren und kümmert sich dann um die Backup-Jobs.
Ich kann von unterwegs schnell auf meine Dateien zugreifen und muss nicht extra aufs NAS per VPN zugreifen und das per WOL erst mal hochfahren.

Ansonsten könnte ich das ganze auch lokal organisieren. Ich hatte mal einen Seafile Server auf dem Raspi, aber für größere Datenmengen ist der Raspi nicht geeignet. Dann wäre ein NAS mit Leistung für Containerbetrieb notwendig oder eben ein kleiner Server und die müssten dann 24/7 laufen.
 
  • Gefällt mir
Reaktionen: bye
vielen dank bisher, an diese art input habe ich gedacht manchmal sieht man den wald vor lauter bäumen nicht.
grundlegend vereinfachen und vielen dank für opsi lese mich aktuell ein auch der cryptomator schaue ich an.

unnötige komplexität vermeiden und nach kiss prinzip arbeiten.
 
Big Ed schrieb:
Das Offline Backup (geplant):
soll ein NAS-System werden, das nur dann ans Netzwerk angeschlossen wird die Sicherungen eingespielt werden und im Anschluss wieder heruntergefaheren wird und abgegeklemmt wird von Strom und Netzwerk, dort ist dann alles abgelegt.
Was spricht hier gegen USB-Festplatten, wenn gewünscht auch wechselweise und dann an verschiedenen Orten lagern?
 
Zurück
Oben