Neue Wohnung kpl. Netzwerkinfrastruktur inkl. TV Dosen

Grünschuh

Lt. Junior Grade
Registriert
Jan. 2009
Beiträge
447
Hallo zusammen,

ich bin mit meiner Renovierung meiner Wohnung fast am Ende und ziehe demnächst ein, nun müssen einige Dinge wegen der Netzwerkinfrastruktur gekauft / geklärt werden.

Es soll ein Heimnetzwerk aufgebaut werden wobei in jedem Zimmer mindestens eine LAN-Dose verbaut ist und ebenfalls eine TV-Dose für Kabel-TV bzw. Radio.

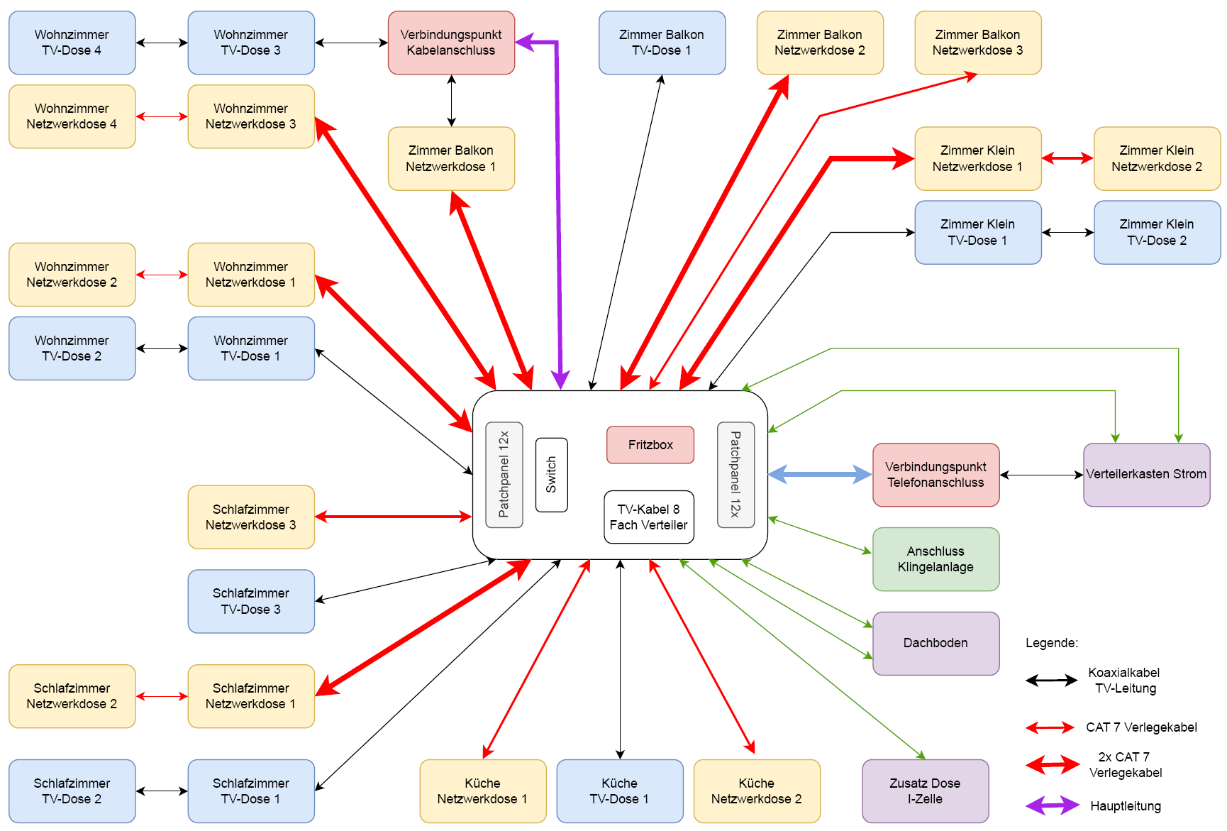
Anbei mal ein Bild mit der schematischen Leitungsführung:
Netzwerk WHG31.png


Internet kommt über Kabel von Vodafone (Rote Dose oben) mit einer eigenen FritzBox (Noch zu kaufen). Da das Kabel das aus dem Keller kommt in der Verbindungsdose endet, brauche ich hier entweder eine Verbindungsmuffe oder ich setzte hier die erste Durchgangsdose.
Wegen der Signalqualität denke ich das eine Verbindungsmuffe die bessere Lösung ist oder? Falls ja jemand ne Empfehlung für so ne Muffe und auch Verlegekoaxialkabel?

Dann wegen der Fritzbox diese habe ich noch nicht, hier stellt sich die Frage besser die Fritzbox 6690 oder eher die Firtzbox 6670 nehmen? Ich selbst tendiere aktuell eher zu 6690.

Im Verteilerkasten nun angekommen gehts weiter:
Teil 1 Netzwerk:
Hier brauche ich erstmal entsprechende Patchpanele (Sowas?), oder gibt es Empfehlungen?
Dann kommt der Switch, hier die Frage besser einen großen nehmen oder lieber zwei kleiner? (Ich habe am Schluss mind. 16 Netzwerkdosen) daher die Frage da man es gut aufteilen könnte. Auch hier jemand eine Empfehlung?


Teil 2 TV Dosen:
Hier stellt sich die Frage funktioniert mein geplanter Aufbau wie dargestellt und falls ja wie mache ich das am besten mit den TV-Dosen Splittern, Sternverteilern usw. Ich habe mich noch zum Thema TV Dosen etwas schlau gemacht und das hier gefunden:
https://download.axing.com/praktikertipps/Praktiker-Tipp-Dosen_Verteiler.pdf

Wenn ich das richtig verstehe und so wie meine Kabel jetzt liegen habe ich ja einen Mix gebaut /geplant und zwar eine große Sternstruktur an der aber meist eine Baumstruktur mit jeweils 2 Dosen hängt.
Hat hier jemand Ahnung ob das so geht oder bin ich auf dem Holzweg?

Hoffe Ihr könnte mir ein paar Tipps und Empfehlungen geben.

Vielen Dank, und schöne Grüße
Grünschuh
 
Grünschuh schrieb:
Es soll ein Heimnetzwerk aufgebaut werden wobei in jedem Zimmer mindestens eine LAN-Dose verbaut ist und ebenfalls eine TV-Dose für Kabel-TV bzw. Radio.
Die beiden Sachen haben allerdings recht wenig miteinander zu tun.
Grünschuh schrieb:
Da das Kabel das aus dem Keller kommt in der Verbindungsdose endet, brauche ich hier entweder eine Verbindungsmuffe oder ich setzte hier die erste Durchgangsdose.
Wegen der Signalqualität denke ich das eine Verbindungsmuffe die bessere Lösung ist oder? Falls ja jemand ne Empfehlung für so ne Muffe und auch Verlegekoaxialkabel?
Setz ne Dose. Ist ne bessere Muffe und du kannst später noch was anschließen. Allerdings: Die Dose gibts mit verschiedenen Dämpfungswerten. Das ist dazu gedacht, das an jeder Dose, egal wie nah/entfernt sie vom Verstärker ist, ein ähnlicher Pegel ankommt. Sowas gehört also halbwegs genau eingemessen und natürlich mit passenden Dosen versehen.
Grünschuh schrieb:
Im Verteilerkasten nun angekommen gehts weiter:
Teil 1 Netzwerk:
Hier brauche ich erstmal entsprechende Patchpanele (Sowas?), oder gibt es Empfehlungen?
Wenn dir das verlinkte Teil taugt nutze es. Denke an das nötige LSA+-Anlegewerkzeug ;) Alternative wäre die Verwendung von Keystones in passenden Halterungen. Funktionell gibts keine Unterschiede.
Grünschuh schrieb:
Dann kommt der Switch, hier die Frage besser einen großen nehmen oder lieber zwei kleiner? (Ich habe am Schluss mind. 16 Netzwerkdosen) daher die Frage da man es gut aufteilen könnte. Auch hier jemand eine Empfehlung?
Ich persönlich würde lieber einen Großen nehmen. Hier würde dann evtl. auch ein Netzwerkschrank (19 Zoll?) Sinn ergeben.
 
Dann wirds wohl ne Dose anstatt der Muffe danke, wie kann ich sowas Einmessen? Brauch ich dafür extra Messgeräte? Da hab ich nämlich nix.

LSA+ Anlegewerkzeug ist vorhanden, nen 19Zoll Switch kann ich leider nicht nehmen da mein Platz begrenzt ist, der komplette Kasten in dem alles Untergebracht werden muss ist nur circa 60cm x35cm x 14cm
 
Wobei ich bei AVM mit dem DVB-C-ins-LAN-Einspeisen qualitativ irgendwie enttäuscht war.
Und falls halt so etwas wie ein Sky-Receiver verwendet werden will, kommt man am Koax auch nicht vorbei, außer man nutzt gleich Sky Q, was ich aber nur im Notfall wollen würde.
 
  • Gefällt mir
Reaktionen: Mr.Zweig
Also hatte das halt mit diesem DVB-C-WLAN-Receiver früher mal getestet (vor über 6 Jahren). Damals war mir TV auch noch etwas wichtiger als heute.
Aktuell habe ich gar keinen TV-"Anschluss" - zumindest gehe ich davon aus, dass ich ihn nicht mehr nutzen kann, schließlich zahle ich auch nichts an die Stadtwerke.
 
  • Gefällt mir
Reaktionen: Mr.Zweig
Grünschuh schrieb:
Brauch ich dafür extra Messgeräte?
Geht leichter damit. Ich hab das aber auch nur vor Jahren mal gemacht und bin da fachlich eher raus. Also ich würd für den Punkt jemand mit Ahnung beauftragen. Kabel-TV-Netze sind da etwas anspruchsvoller als Sat-TV-Netze.
Grünschuh schrieb:
LSA+ Anlegewerkzeug ist vorhanden, nen 19Zoll Switch kann ich leider nicht nehmen da mein Platz begrenzt ist, der komplette Kasten in dem alles Untergebracht werden muss ist nur circa 60cm x35cm x 14cm
Das ist sehr wenig. Wenn du deshalb 2 Switche nehmen musst ist es halt so.
 
Okay dann muss ich da jemanden Suchen der mir das einrichten kann / messen kann.

Noch ne Frage wegen der Fritzbox, hier eine Empfehlung welche ich nehmen sollte oder ist es eigentlich egal? Die 6690 hat halt 4x4 Antennen und daher das bessere Wlan wenn man mehr Geräte hat....
 
Zurück
Oben