Fireplace April 2026

DBX260A - Brummendes Netzteil, kann man das reparieren?

  • Ersteller Ersteller Melideas
  • Erstellt am Erstellt am
M

Melideas

Gast
EDIT: Soory für die falsche Bezeichnung im Titel, war die ganze Nacht am suchen und etwas arg müde..

Hey Leute,

mein DBX286A hat neulich paar Vids von mir zerstört mit krassen Hintergrundrauschen, mittlerweile nicht mehr wirklich tragbar. ich dachte dass das am neuen Setup liegt, da ich nen neues MB, Ryzen 9 3900X und halt noch ne 1080Ti habe, welche ganz gut ballern und entsprechend die Lautstärke hochgegangen ist. Hatte aber die ganze Zeit so einen statischen Sound drinne, welcher mir die gesamten Sprachaufnahmen zerstört haben.

Habe das Problem jetzt auf den DBX286A eingrenzen können, da ich alles rumbewegt habe und das Problem einfach die ganze Zeit beständig war, egal wie sehr ich das Mikro bewegt oder alles angepasst habe. Komischerweise kam das erst richtig zum Tragen, als ich die Kiste richtig strapaziert habe (also GPU & CPU).

Da der DBX286A schon selber ein leichtes Brummes hat, welches mittlerweile auch in den Aufnahmen landet und das unabhängig von der Position, frage ich mich, ob man das Teil noch irgendwie reparieren kann? Ich denke dass das Problem im Netzteil liegt und das dieses jetzt so einen Schlag weg hat, von einen Tag auf den anderen, dass das auch im Sound landet. Warum es nur unter Belastung passiert, keine Ahnung, da könnt ihr mir vielleicht eher was zu sagen. Gebrummt hat es auch vorher schon, nur seit kurzer Zeit landet es auch in den Aufnahmen.

Ein paar Gedanken oder Meinungen wären auf jeden Fall echt super, da ich das Teil sonst an Bastler verticke. Jetzt darf ich erstmal meinen Sound mit Filtern irgendwie auf die Reihe kriegen, bis ich ein neues Board habe. Empfehlungen, was gut mit einem Audient ID14 harmonieren würde, wären super.

Grüße
Meli
 
Zuletzt bearbeitet von einem Moderator:
Was ist denn DBX260A. Ich finde da nur ein Mikrofon. Um was für ein Netzteil geht es?

Netztteile sollte man selber nicht reparieren.
 
Schaby schrieb:
Was ist denn DBX260A. Ich finde da nur ein Mikrofon. Um was für ein Netzteil geht es?

Netztteile sollte man selber nicht reparieren.


Upppps, soory man, war die ganze Nacht am Problem finden und habs falsch eingetragen. 286A*
 
Dann zieh das Teil mal vom Netz und hör nach ob das Brummen danach immernoch vorhanden ist.

Falls ja - selber am Netzteil machen kannste nix. Wenn du die notwendige Ahnung hättest, würdest du nicht so hier fragen. An Netzteilen spielen ist lebensgefährlich, also lass es sein. Nimm mal Kontakt auf mit dem Hersteller, was sich machen lässt.
 
Das Brummen in den Aufnahmen ist nach dem Abstecken weg. Also liegt definitiv am DBX! Jetzt hört man nur noch typische Hintergrundgeräusche, nicht mehr dieses "BRRRRRRRRRRRRRRRRRRRRRRRRRRR"-mässige, was immer gleich laut ist.

Alles klar, danke dir! Werde mich da mal schlau machen.
 
Liest sich wie ein Massefehler, eventuell ein Kabel oder eine Anschlußbuchse kaputt?
 
Cr@zed^ schrieb:
Liest sich wie ein Massefehler, eventuell ein Kabel oder eine Anschlußbuchse kaputt?


Das Ding ist, das Problem ist im regulären Betrieb entstanden bzw. hat sich verschlimmert. Plötzlich war es halt einfach da bzw. auch im Audio hörbar. Normalerweise war es einfach nur ein Brummen, jetzt ist es halt auch im Signal.

Aber kann durchaus sein, klar, wer weiß...aber denke mal das Brummen kommt da ausm Netzteil, zumindest hatten auch andere genau das gleiche Problem
 
Wie ist das Teil an deinem PC angeschlossen? Der Ausgang scheint nämlich XLR-Klinke zu sein, das ist nicht für den MIC-In oder Line-In eines Computers gedacht sondern für Mischpulte oder ein Interface mit Symmetrischem Eingang.
Screenshot_2020-03-07 dbx286sownersmanualpdf.png

Scheinbar nicht, es ist ein normaler Mono Klinke mit Schirm.
Computer sind furchbare NV-Signalempfänger, weil die Masse durch hochfrequente Schaltverbraucher ständig Schwankungen unterworfen ist. PC-Intern macht das nichts, weil das Massepotential die Referenz ist, aber bei angeschlossenen Geräten mit einer relativ konstanten Masse führt das zu solchen Mantelströmen die das Signal beeinflussen.
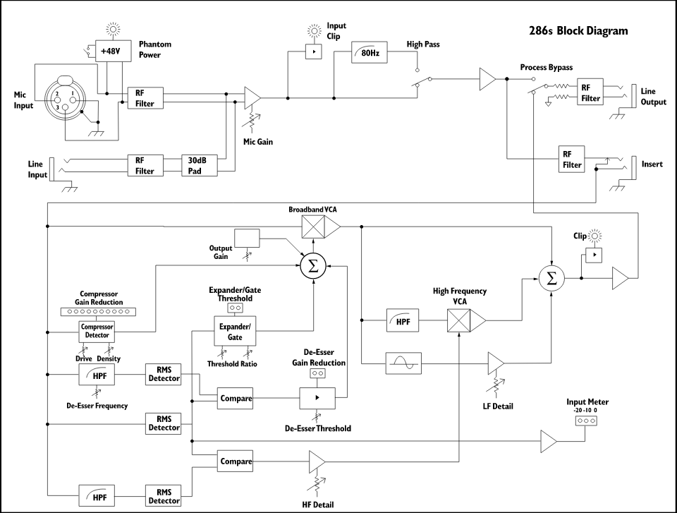
Wozu brauchst du ein derart komplexes Gerät? Laut Schaltplan nutzt du mit deinem Mikrofon gerade nur den Mic Preamp und das ganze Effektgedöns ist wirkungslos, da man entweder dies über den Insert oder Line in/Mic ohne Effekte nutzen kann.
Ich würde mir an deiner Stelle ein günstiges USB-Interface (UMC22) für das Mikrofon besorgen. Das hängt dann auf der PC-Masse und die Datenübertragung an der kritischen Stelle ist digital. Damit sollte ruhe sein.
Ergänzung ()

Melideas schrieb:
Also liegt definitiv am DBX!
Eine Frau hat ständig blaue Flecken. Nach der Trennung von ihrem Mann hat sie keine mehr. Es liegt definitiv an der Frau.
Ich vermute dein Gerät ist völlig in Ordnung und die analoge NV-Signalkopplung an den PC ist das Problem.
 
Zuletzt bearbeitet:
  • Gefällt mir
Reaktionen: lamda
Melideas
Schade das du alle die in Zukunft ein ähnliches Problem haben nicht an deiner Lösung teilhaben lässt
 
  • Gefällt mir
Reaktionen: CMDCake, Der Kabelbinder und Cr@zed^
lamda schrieb:
Melideas
Schade das du alle die in Zukunft ein ähnliches Problem haben nicht an deiner Lösung teilhaben lässt

Da gibt es keine wirkliche Lösung - ich ersetze es und fertig.
 
Zuletzt bearbeitet von einem Moderator:

Ähnliche Themen

Antworten
4
Aufrufe
1.509
AMD Ryzen 9 9950X3D2
Zurück
Oben