Eure Audioanlagen (Egal welche Preisklasse)

PeterPlan schrieb:
Anhang anzeigen 1260555

An Elektronik braucht es nicht viel, alles läuft über den AVR. Das ist allerdings ein älteres Bild, inzwischen steht da ein Marantz mit Audyssey XT32.
Schönes Setup... Du hast ja nen Emotiva UMC..
Wie macht sich der gute? Bei mir steht ein neuer AMP an und der BasX Ta100, der Audiolab 6000A Play (Finde den mega) oder der Rotel A11 Tribute (muss ich noch anhören) stehen im Rennen.. Emotiva wird ja gerade in den USA hoch gelobt.. Haste mal nen paar Impressionen? Notfalls gerne per PN


Achja

Mein Setup:

Pioneer A401
Grundig PS 3500 Plattenspieler
2x B&W DM 601 S3 (mit den Wunderbaren gelben Kalotten)
Alexa für Spotify
und ein AKG K601 Reference als KH

Geplant ist:
Q Acoustics ConcepT 40 / KEF Q750 oder Selbstbau Stand LS
neuer (moderner) AMP
Wiederinbetriebnahme des alten Pioneer CD Player (oder ein netter gebrauchter CD Player, vllt auch für SACD)
ggf ein Spotify Connect Zuspieler, da Alexa alles andere als Highend ist :D
 
Zuletzt bearbeitet:
Den Emotiva hab ich nicht mehr.

Und falls du von mir irgendein Goldohr-Geschwurbel hören willst, tut mir leid, falsche Adresse. ;)

Die Vorstufe hatte öfters Softwarebugs (zB Abstürze) trotz neuester Firmware, und die Einmessung ist deutlich schlechter als Audyssey XT32. Ich würde nix mehr von dem Verein kaufen. Typisches High-End-Produkt, mehr Schein als Sein. Genau wie mein Rega CD-Player, bei dem nach 3 Jahren die Stop-Taste kaputt ging und das Displayglas einfach abfiel. Neupreis 1000 Euro, lol. Naja, aus Schaden wird man klug. :D
 
  • Gefällt mir
Reaktionen: Spellbound und Rockstar85
@PeterPlan
nein, und ich bin froh, dass du nicht mit Kabelvoodoo anfängst :D
Okay also doch vllt bei den etablierten bleiben.

Ich muss aber sagen, du hastn Nices Setup und hätt ich nicht nochn anderes Teures Hobby (Hallo Kawasaki), wäre ich wohl schon beim Selbstbau und einem Musical Fidelity oder ähnliches.
 
So endlich ist mein Audio Equipment beisammen.

Topping MX5
Elac Debut Reference DBR-62
Hifiman Sundara

Fehlt nur noch ein ordentliches Kabel für die Sundara und ich bin voll und ganz zufrieden.

PXL_20221021_105001958.jpg
 
  • Gefällt mir
Reaktionen: wegi, S6_ und Exit666
@Reziel

Die LS noch etwas anwinkeln mit Akustikpads?
 
Nope, denn wenn ich mich gemütlich zum Zocken oder zum Musik hören setze sind meine Ohren genau zwischen dem Hoch und dem Tieftöner 😉

Hatte die Kanto S6 als Ständer hier und musste dann schon fast stehen 😅
Vielleicht hole ich mir noch zum Entkoppeln, Antirutschmatten vom Schwager.
 
@Reziel

Dann passt das ja! :)

Hier mal mein Build am Rechner:

Presonus Eris E4.5 (die erste Version)
unterm Tisch Subwoofer Samson Mediaone 10S
Steinberg UR12 Audio Interface
Kopfhörer AKG K702
Sabaj Audio PHA2 Kopfhörerverstärker
Glen Moray Port Cask Finish Single Malt rechts im Glas :D

6C5A0619-2---Kopie.jpg
 
  • Gefällt mir
Reaktionen: PeterPlan und S6_
Reziel schrieb:
Fehlt nur noch ein ordentliches Kabel für die Sundara und ich bin voll und ganz zufrieden.
Grüße vom Elektroniker... Kabelvoodoo nicht mitmachen, spart Zeit und Geldbeutel :)

Auch wenn gerne behauptet wird, ein Kabel hat Einfluss auf den Klang, das ist Falsch.. Billiges Kabel hat einen Einfluss, aber Sauerstoffarme Kupferkabel eher nicht (Oehlbach Kabel für 200€ der Meter erst Recht nicht).. hab hier 2,5mm² am LS liegen und die 5 Meter kosteten 35€.. Gute KH Kabel sind auch nicht 100€ der Meter teuer ;) Bei meinem K501 tut es seit 10 Jahren das Standardkabel. Das Kabel ist ab einer gewissen Dicke und Güte vernachlässigbar in der Kette.. Glaube mir, darüber führen wir Elektrisch versierten - und Musik Nerds seit 30 Jahren Regelrechte Glaubenskriege ^^
Keiner konnte einen Unterschied zu meinen Kabeln hören im Blindtest, auch wenn es gerne anders behauptet wird. 20-30€ kannste natürlich gerne ausgeben für ^^ Mehr bitte nicht.

Lass dir da bitte KEINEN Blödsinn erzählen, man kann Kabelklang nicht messen.. Und ich erzähl dir lieber nicht, was ich alles schon auf Hifi Messen erlebt habe zum Thema Kabel.


Gratuliere aber den zu den HiFi Man :) Hatte auch welche im Blick, die HifiMAN HE 400se
 
Zuletzt bearbeitet:
  • Gefällt mir
Reaktionen: ueg, Tanzmusikus, PriestFan und 4 andere
Es geht mir nicht um besseren Klang, es geht mir hier eher um Länge (bräuchte höchstens 1m), Verarbeitung und die Optik. Wer an Kabelklang glaubt hört auch das Gras wachsen.
 
  • Gefällt mir
Reaktionen: FeelsGoodManJPG, Tr0nism, ueg und 2 andere
Rockstar85 schrieb:
Kabelvoodoo nicht mitmachen, spart Zeit und Geldbeutel

Exakt!

Aber zu kleine Kabelverlegeradien vermeiden, die Tonsignale fliegen sonst duch die Fliehkraft aus den Kabeln! Dann klingt die Musik blechern.
 
  • Gefällt mir
Reaktionen: FeelsGoodManJPG, ByteBlur und Rockstar85
Reziel schrieb:
Es geht mir nicht um besseren Klang, es geht mir hier eher um Länge (bräuchte höchstens 1m), Verarbeitung und die Optik. Wer an Kabelklang glaubt hört auch das Gras wachsen.
Ja deswegen spreche ich sowas auch hier an und nicht im Hifi Forum ^^
Mhh Da gibts ja gute Kabellängen für 20-30€... Ich versteh bis heut nicht, wieso die immer so kurz bemessen sind.. Ich hab 3,5m dran..
Und das ganze verlängere ich bei Bedarf mit einer 6,3mm Stereo Verlängerung.. Jaa ich weiß, Sakrileg, machen die Profis aber auch so :D
 
Zuletzt bearbeitet:
Ich benutze ein Laptop, ein Objective DAC von NWAVGUY ( https://nwavguy.blogspot.com/ ), ein T Amp E400 Verstärker, ein DIY Vorverstärker mit DIY Fernbedienung, und ein Paar Nubert 513 Lautsprecher.

Ich habe auch ein QSC GX5 Verstärker, aber so viel Leistung brauche ich denn doch nicht ;)

Ich war mein Leben lang ein Heavy Metal/ Rock Fan, höre aber seit ca. 4 Jahren nur noch Klassische Musik.

Für mich, ist meine Anlage perfekt! Ich mache die Augen zu, und bin im Konzertsaal!
 

Anhänge

  • 20221023_203014.jpg
    20221023_203014.jpg
    1.016,2 KB · Aufrufe: 440
  • 20221023_203036.jpg
    20221023_203036.jpg
    1.001,7 KB · Aufrufe: 454
  • 20221023_203159 1.jpg
    20221023_203159 1.jpg
    985,1 KB · Aufrufe: 447
Zuletzt bearbeitet:
  • Gefällt mir
Reaktionen: Tanzmusikus und zazie
… oder im Knast so wie es da aussieht :)
 
  • Gefällt mir
Reaktionen: Der Kabelbinder und PHuV
@PriestFan : Interessantes Setup! Als ich mir die Endstufe näher angeschaut habe, ist mir fast der Kiefer aufs Pult geknallt :D Habe diese Endstufe noch nie selbst gehört, aber deiner Beschreibung nach muss das Preis-Leistungs-Verhältnis exzellent sein.

Eine Frage hätte ich aber zum DIY-Vorverstärker: Aufgrund deiner Namensgebung habe ich mich gefragt, ob du dich an diesem Modell oder einem seiner 'Nachfolger' orientiert hast. Könntest du allenfalls Fotos vom Innenleben und eine Bestückungsliste posten ? [Ganz nebenbei: das wäre doch auch ein schöner Thread hier auf CB, so in der Art: "Vorverstärker selbst gebaut"]
 
3125b schrieb:
… oder im Knast so wie es da aussieht :)
Lol :) Mein "Hörraum" ist ein nicht ausgebauter Dachboden.
Ergänzung ()

@zazie : Ich finde der T Amp klingt sehr gut, bzw. er "klingt" gar nicht. Sondern tut das was ein Verstärker soll; das Eingangssignal verstärken.

Hier einige Kundenmeinungen zum E400 : https://www.thomann.de/de/the_tamp_e400.htm#bewertung



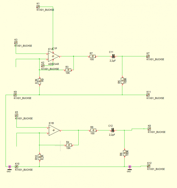
Ja, ich hatte die Idee für den Vorverstärker von dem von dir verlinktem Thread bei Audiokarma. Ich hatte ein AD823AR OPAMP benutzt. Hier ein Paar Bilder:

Hier ist der Thread bei Audiokarma wo ich die Fernbedienung gebaut habe: https://www.audiokarma.org/forums/index.php?threads/remote-volume-control-motorized-pot.888985/
 

Anhänge

  • 20200202_181603.jpg
    20200202_181603.jpg
    889,2 KB · Aufrufe: 375
  • 20200202_181611.jpg
    20200202_181611.jpg
    968,6 KB · Aufrufe: 365
  • Anmerkung 2019-12-14 140123.png
    Anmerkung 2019-12-14 140123.png
    199,5 KB · Aufrufe: 371
Zuletzt bearbeitet:
  • Gefällt mir
Reaktionen: 3125b und zazie
Vielen Dank fürs Feedback. Saubere Arbeit! [Inzwischen habe ich auf deinen Link betreffend remote volume control geklickt und gesehen, wie lange und intensiv du bei audiokarma unterwegs bist - mein Kommentar wirkt jetzt natürlich ein bisschen lächerlich. Aber weil er ehrlich gemeint ist, habe ich ihn stehen lassen :D]
 
Bitte, bitte :)

Ich war relativ lange bei Audiokarma unterwegs, aber seit ca. einem Jahr bin ich da nicht mehr aktiv. Das Klima hatte sich verschlechtert m.M.n., und ich habe mich verabschiedet.

Trotzdem findet man da jede Menge nützliche Infos.
 
Es ist erst grob platziert, der Sub ist noch nicht angeschlossen und noch nichts eingemessen usw.
IMG_0678.jpg


Erste Impressionen: ohne jedwede Optimierung war ich überrascht was die recht kleinen R5 hergeben. Für Musik in meinem Raum (25m²) auch ohne Sub absolut zufriedenstellend, überraschend dynamisch und eher warm (selbst wenn man Raummoden bestmöglich geistig ausblendet) verglichen mit meinen Focal (optimiert mit parametrischem EQ übers ganze Frequenzband).

Der Raum bedarf weiterer Einrichtung und vielleicht ein paar Absorbern, aber das kommt beim Umzug ja nach und nach sowieso.

Ich trau mich kaum den Sub anzuschließen, der ist vielleicht ein paar Nummern zu groß geraten. Ursprünglicher Gedanke war, dass ich den auch mal zu Partys mitnehmen könnte - klar, Spaß macht der da sicher, aber nachdem ich den nun einmal in die Wohnung im 6. Stock befördert habe, möchte ich ihn nie wieder transportieren.
 
  • Gefällt mir
Reaktionen: Ataki, untot und PvtConker
csch92 schrieb:
Ich habe die Alto 4 (die günstigen) im Schlafzimmer. Hatte sie vorher im Wohnzimmer, bin da ja jetzt auf AV-Receiver + passive LS umgestiegen.

Was mir bei den Alto gefällt: Weitestgehend ausgewogener Klang, erstaunlich guter Bass für die Größe. Top Verarbeitung. Brauchbarer Phono-Eingang.

Was mir nicht so gefällt: Harsche Betonung auf harten Vokalen (K, T, P) bei Gesang. Besonders im Metal-Bereich bei etwas höherem Pegel war das teilweise unangenehm.

Im Schlafzimmer kein Problem, da ich dort mit niedriger Lautstärke höre.

Die Forte sind ohnehin hochwertiger, ich denke mal, dass du keine Probleme haben wirst.
 
Zurück
Oben