Fireplace April 2026
TeamViewer Motive 3

Mining verwerflich? - Abneigung im Forum

Status
Für weitere Antworten geschlossen.
Hi Leute, bin neu hier im Forum.
Mine mit aktuell 10 Karten (4*3070, 3*3060 Ti, 3*RX6800) und heute kommen noch 2 3070er dazu.
Die Diskussion hier gefällt mir, da sich hier einige auskennen und weniger diese "Mining-Hate" Atmosphäre herrscht.

Ich kann den Groll gegenüber Minern nachvollziehen, bin selber Gamer.
Doch mir hat es zB. geholfen nicht mehr auf staatliche Unterstützung angewiesen zu sein, was letztendlich ne gute Sache ist....
 

Anhänge

  • IMG_20210313_142733.jpg
    IMG_20210313_142733.jpg
    2,2 MB · Aufrufe: 310
  • IMG_20210214_221029.jpg
    IMG_20210214_221029.jpg
    2,5 MB · Aufrufe: 313
  • Gefällt mir
Reaktionen: cruse und Revolvermann01
GreenCryoto schrieb:
Hi Leute, bin neu hier im Forum.
Schon mal Danke für die Unterstützung beim Kampf FÜR den Klimawandel 👍

Macht es für uns alle einfacher die Pariser Klimaziele einzuhalten!
 
  • Gefällt mir
Reaktionen: Gerithos und SSD Turbo
GreenCryoto schrieb:
kann man das irgendwie löschen?

Melde den Beitrag über die Schaltfläche unten links vom Beitrag und schreib rein, daß es ein Doppelpost ist, der gelöscht werden sollte. Dann kümmert sich ein Mod drum.

1615917056342.png
 
GreenCryoto schrieb:
nicht mehr auf staatliche Unterstützung angewiesen zu sein, was letztendlich ne gute Sache ist....
Du hast also solidarische Steuergelder dafür verwendet dir ein Mining Rig zu kaufen um damit unnötig Strom zu verbrennen, was andere dann wieder ausbaden sollen? Klingt nach einer spitzen Idee, lang lebe der Sozialstaat.
 
  • Gefällt mir
Reaktionen: Blumenwiese und Gerithos
GreenCryoto schrieb:
Die Diskussion hier gefällt mir, da sich hier einige auskennen und weniger diese "Mining-Hate" Atmosphäre herrscht.
Äh ja, dann bist du wirklich neu hier. Warte erstmal die Reaktionen ab. Ach, da sind sie ja schon.
 
  • Gefällt mir
Reaktionen: Gerithos, cruse, Revolvermann01 und eine weitere Person
Wenn ich sehe, wie sinnlos im Moment "solidarische Steuergelder" in zig Millionenhöhe verschleudert werden, ist seine Art und Weise wie er Geld eingesetzt hat absolut sinnvoll.
Er hatte kalkuliert, gesehen das beim Ethereum-Preis einiges übrig bleibt und investiert. Der Erfolg hat ihm recht gegeben.
 
  • Gefällt mir
Reaktionen: S K Y N E T
GreenCryoto schrieb:
Hi Leute, bin neu hier im Forum.
Mine mit aktuell 10 Karten (4*3070, 3*3060 Ti, 3*RX6800) und heute kommen noch 2 3070er dazu.
Die Diskussion hier gefällt mir, da sich hier einige auskennen und weniger diese "Mining-Hate" Atmosphäre herrscht.

Ich kann den Groll gegenüber Minern nachvollziehen, bin selber Gamer.
Doch mir hat es zB. geholfen nicht mehr auf staatliche Unterstützung angewiesen zu sein, was letztendlich ne gute Sache ist....
Und wie lange würde das Mining mit 8GB funktionieren? Die Blöcke werden ja immer schwieriger. Was für ein Mainboard benützt du für die Rigs? Warum nicht ein gebrauchtes HP Servernetzteil genommen?
 
GreenCryoto schrieb:
Ich kann den Groll gegenüber Minern nachvollziehen, bin selber Gamer.
Doch mir hat es zB. geholfen nicht mehr auf staatliche Unterstützung angewiesen zu sein, was letztendlich ne gute Sache ist....
Also du hast damals eine Unterstützung vom Staat erhalten, egal ob es ALG I oder II war und / oder nur zur Aufstockung erhalten.

Ok...davon blieb dir dann noch so viel über, um dir Mining-Hardware nach und nach zu holen? Wäre die Frage, wie du es so "getrickst" hast...denn die meisten Leute, die solche Belege komplett offen und ehrlich ausfüllen, kriegen von den Stellen dicke Knüppel zwischen die Beine und dürfen sogar noch schick zurückzahlen, wenn irgendwas nicht stimmt.

Und wie machst du es jetzt? Hast du jetzt inzwischen einen Job, der deine Kosten deckt oder wie läuft das bei dir?

@Revolvermann01 was du "sinnvoll eingesetzt" nennst, ist eher die Nutzung einer staatlichen Zuwendung / staatliche Hilfeleistung, wie sie gar nicht gedacht ist.

BaFög, ALG I und ALG II dienen der Sicherung des Lebensunterhaltes und nicht, um sich Luxusgüter zu holen. Unter Luxusgüter fallen in den Bereichen dann nicht nur Rolex oder Breitling, sondern auch dementsprechende Gaming Rechner oder Hardware, die für erfolgreiches Mining dient.

Da er durch das Mining nicht mehr auf solche Zuwendungen zurückgreifen muss, wie er schreibt, wird er hoffentlich die Mining Gewinne auch schön brav versteuern, damit das Geld, was er so verwendet hat, auch wieder dem Staat zugute kommt.

Ist alles nicht böse, sondern sachlich gemeint.
 
  • Gefällt mir
Reaktionen: Blumenwiese, SSD Turbo, KitKat::new() und eine weitere Person
@Ltcrusher
Er hat aus meiner Sicht kurzfristig den Ethereum-Miningboom genutzt und Erfolg gehabt. Den "Gewinn" und den Erlös beim Miningrigverkauf wird er angeben beim Amt und auch dafür falls notwendig Steuern und Abgaben zahlen.
Zumindest ist das meine Sichtweise, die man nicht gleich als unrealistisch verwerfen sollte.
 
ALG hin und her, die eigentliche Frage ist: Möchten die Leute die, durch Crypto reich werden, das Geld auch sinnvoll einsetzen und investieren für den Wohl aller (Geschäftsmodelle vorantreiben oder gemeinnützige Projekte, revolutionäres Medizin) oder möchten die nur für ihr eigenes Luxus ausgeben? (Villa, Lamborghini...). Letzteres halte ich für nicht so sinnvoll, weil die schnell zu Staatsfeinden werden. (Kim Schmitz oder Florian Homm)

Sobald die Blöcke zum schürfen zu schwierig werden, können die Grafikkarten weiter sinnvoll eingesetzt werden: Die von Nvidia unterstützen CUDA, das ist sinnvoll für Machine Learning wenn man den für Medizin einsetzen will. -> Revolutionäres Medizin.

ps: Unter revolutionäres Medizin verstehe ich auch: Alterungsprozess stoppen
 
  • Gefällt mir
Reaktionen: GreenCryoto
@forgoden nur wenige werden das so erwirtschaftete Geld gemeinnützig verwenden. Ginge es vielen um medizinischen Nutzen, würden sie ihre Rechenleistung und den Strom für Distributed Computing nutzen, wie es per Boinc schon lange möglich ist. Dort gibt es viele medizinische und wissenschaftliche Projekte.
 
Revolvermann01 schrieb:
Zumindest ist das meine Sichtweise, die man nicht gleich als unrealistisch verwerfen sollte.
Ach quatsch, wir sind hier in einer besonderen ecke des forums. Hier werden technikfreunde zu technikfeinden (selbst AMD- und NV-Lager können da bündnisse eingehen) und steuerexperten.
Gibt bestimmt einige darunter mit terrabytes an filmen und mp3s auf rechner, da sind entgangene steuereinnahmen ok.
Hinweise diesbezüglich sind ok, aber die steuererklärungen der foristen gehen hier niemanden etwas an und sollten gar kein thema sein.
 
  • Gefällt mir
Reaktionen: GreenCryoto, Quonux und S K Y N E T
forgoden schrieb:
Sobald die Blöcke zum schürfen zu schwierig werden, können die Grafikkarten weiter sinnvoll eingesetzt werden: Die von Nvidia unterstützen CUDA, das ist sinnvoll für Machine Learning wenn man den für Medizin einsetzen will. -> Revolutionäres Medizin.
Noch einer der "compute police" spielt.
KitKat::new() schrieb:
Blockchain ist nichts neues. Git, das anscheinend schon 2005 erfunden wird, basiert auch auf Blockchain.
Jein, Blockchains sind von 1991 https://www.investopedia.com/terms/b/blockchain.asp

Git ist doch keine Blockchain, nicht jede Datenbank ist eine Blockchain.
Es basiert auch nicht mal auf einer Blockchain, da es kein PoW oder PoS gibt.
Noch ein Grund ist dass in den diff-daten der commits keine Transaktionen gespeichert werden.
Es wird auch kein Baum der letzten Blöcken um den aktuellen letzten gültigen Block zu bestimmen geführt.
Git ist auch kein Ledger.
Blockchain heißt nicht, dass es eine Datenbank ist bei der Daten miteinander verlinkt werden, es heißt viel mehr.

Klar gab es vorher schon die Bestandteile, das war aber beim Rad auch so.
Ein Computerspiel ist auch keine wissenschaftliche Anwendung nur weil die Newtonischen Gesetze drin encodiert sind.

ref:
https://en.bitcoin.it/wiki/Block_chain
A block chain is a transaction database shared by all nodes participating in a system based on the Bitcoin protocol. A full copy of a currency's block chain contains every transaction ever executed in the currency. With this information, one can find out how much value belonged to each address at any point in history.
Every block contains a hash of the previous block.
 
Zuletzt bearbeitet:
Wer Cryptos geschürft hat, ist ja noch nicht reich. Das wird er oder sie nur, wenn er sie auch zum richtigen Zeitpunkt verkauft. Und wann der ist, wird man nie mit Sicherheit wissen können. Auch bei Mining entsteht kein Geld aus dem Nichts. Jeder Euro, den man damit "verdient" muss von irgendjemand anderem gezahlt werden. Letztlich spekuliert man einfach nur darauf, auf der richtigen Seite zu stehen und nicht auf horrenden Kosten für Hardware und Strom sitzen zu bleiben. Kann man machen, ist aber halt auch ziemlich riskant.

Indien wird wohl Kryptowährungen verbieten. Könnte dem Hype einen Dämpfer verpassen, wird aber wahrscheinlich noch nicht das Ende sein. Da seh ich eher die potenziellen Regulierungen in den USA als Auslöser für den nächsten Crash. Aber ob die kommen, wann sie kommen und wie genau die aussehen, ist ja alles noch eher fraglich.
 
FUD
Die "Verbote" sehen in jedem Land auch verschieden aus.
In den UK sind das Traden mit Crypto nicht erlaubt. Dafür aber Besitz und Tausch.
Russland war auch mal gegen Crypto und ist jetzt für Crypto, mal so und mal so.

Am Ende können die Länder viel verbieten, es aber nicht umsetzen.

OdinHades schrieb:
Kann man machen, ist aber halt auch ziemlich riskant.
Das Risiko dass der Bitcoin einen fatalen Fehler hat sinkt mit jedem Tag, ist auch der Grund, wieso sich jetzt Firmen ran trauen (und können).
Wäre total lustig gewesen wenn das 1 Jahr nach 2009 passiert wäre :D .
Hey guck mal, da ist eine total neue Technologie, lass uns 99% aller coins für 500 Mio kaufen :D

Klar ist das Risiko von Minern anders, hängt aber auch damit zusammen (was ist wenn der Preis 90% weniger ist, etc.)

Das Ende von Bitcoin kann nur durch Fatale bugs passieren, da bin ich mir sicher.
Oder falls es keinen Miner mehr gibt, ist aber extrem unwahrscheinlich.
 
Die Firmen, die sich gerade an Bitcoin rantrauen, interessieren sich halt nicht für die Technologie dahinter. Die wollen einfach nur Kasse machen. Deshalb werden die auch nicht davor scheuen, irgendwann Gewinne mitzunehmen. Wenn das im größeren Stil passiert, reicht es schon aus, um den Bitcoin wieder sehr tief in den roten Bereich zu schicken.

Sterben wird er so schnell eh nicht. Ich halte es aber auch für naiv, zu glauben, dass die Kurse ewig so hoch bleiben werden oder sich endlos in Richtung Unendlichkeit bewegen. Das dachte man in der Vergangenheit schon von zig anderen Spekulationsobjekten und nichts anderes ist der Bitcoin in seinem jetzigen Zustand, was an dieser Stelle ganz und gar wertfrei gesagt sein soll.
 
Woher kommt nur der glauben dass der Preis bis ins unendliche Steigen kann?
Hängt alles davon ab wie viel Wert im BTC gebunden ist und welchen Wert 1 US-Dollar hat.

Der Preis von Bitcoin war nach jedem "crash" jedes mal mehr und mehr, kein einziges mal war er fraktal abgesackt wie man es erwartet.
"crashing upwards" wurde das mal irgendwo genannt... :D

Wie schon geschrieben ist Bitcoin eine Cryptowährung, ein Netzwerk und ein Protokoll.
Die meisten Firmen sind nur am Preis(nicht Wert!)der Cryptowährung interessiert,
Kommt einfach daher weil BWLer am runder sind und nur Geld kennen.

OdinHades schrieb:
Die Firmen, die sich gerade an Bitcoin rantrauen, interessieren sich halt nicht für die Technologie dahinter. Die wollen einfach nur Kasse machen.

Saylor kennt sich schon mit der Technologie von Bitcoin etwas aus :D


Bitcoin ist noch recht günstig, reden wir weiter wenn 200k USD gebrochen ist :D (das ist dann ~die hälfte oder so des Wertes von allen Gold).
Bei dem Vergleich merkt man wie klein der Preis von Bitcoin noch ist.
 
Zuletzt bearbeitet:
Quonux schrieb:
Woher kommt nur der glauben dass der Preis bis ins unendliche Steigen kann?
War auch nicht wörtlich gemeint.

Ich kenne die Argumentationen für noch höhere Bitcoin-Kurse. Ich kenne auch die Begründungen, warum es mehr oder weniger zwingend über die Millionen-Marke gehen müsste. Ich glaube nur nicht daran, dass derartige Prophezeiungen zwingend eintreten müssen. Sie lassen immer außer Acht, dass es auch zu unvorhergesehenen Ereignissen kommen kann. Der Bitcoin ist nicht zum Scheitern verurteilt. Er ist aber auch nicht unantastbar.

Das ist ein bisschen wie mit irgendwelchen Chartanalysen. Die sagen dir auch sehr schlüssig, dass Aktie XY in Zukunft noch mindestens auf Kurs soundso steigen muss. Manchmal stimmt das sogar. Manchmal aber auch nicht. Klar, der Bitcoin ist keine Aktie, sein Charakter ist aber, zumindest momentan, ebenso spekulativ. Wenn wir von Kursen jenseits von 100k oder gar 200k reden, gehe ich daher von einem sehr langfristigen Zeitraum aus. Aber klar, ich mag mich irren.
 
Es kommt immer auf die Wahrscheinlichkeit an, man wählt dann die Option mit der höchsten Wahrscheinlichkeit. Prognosen ohne Wahrscheinlichkeit sind mit vorsicht zu genießen.
Die Zukunft kennt keiner, nur die Vergangenheit. Aber eine Zukunft welche die Muster der Vergangenheit wiederspiegelt ist Wahrscheinlicher als eine die es nicht tut.
Bitcoin ist mehr oder weniger wie das Wetter :)

BTW: wir sind sehr offtopic, sorry :/
 
  • Gefällt mir
Reaktionen: Alienate.Me
Quonux schrieb:
Ich habe nie gesagt, dass Blockchains 2005 erfunden wurden...

Quonux schrieb:
Git ist doch keine Blockchain, nicht jede Datenbank ist eine Blockchain.
Es basiert auch nicht mal auf einer Blockchain, da es kein PoW oder PoS gibt.
Doch tut es. PoW oder PoS müssen auch nicht mit Blockchains kombiniert werden, damit es eine Blockchain ist ;)

Quonux schrieb:
Noch ein Grund ist dass in den diff-daten der commits keine Transaktionen gespeichert werden.
Ja, GIT ist ja auch keine Währung. Deswegen macht es auch keinen Sinn da Transaktionen zu speichern. Stattdessen werden Dateien gespeichert.

Quonux schrieb:
Es wird auch kein Baum der letzten Blöcken um den aktuellen letzten gültigen Block zu bestimmen geführt.
Natürlich wird dort ein Baum um Blöcke geführt.
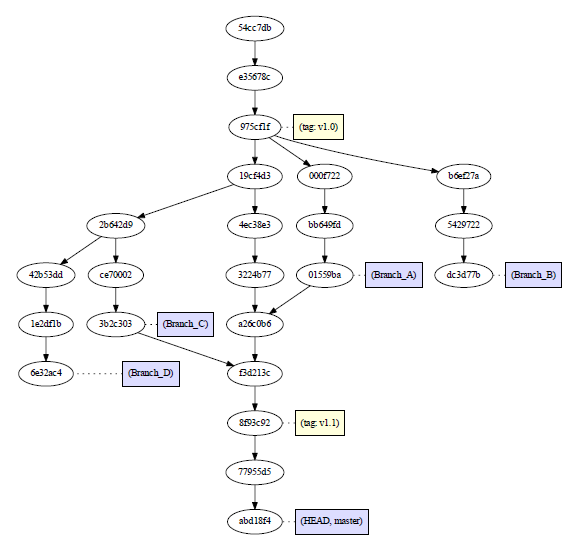
Hier eine Visualisierung des GIT-Commit-Trees:
1615971397918.png

In git heißen die Blocks "commits", die Zweige des Baumes "branches" und "forks". Zusammenführungen heißen "merges".

Every block contains a hash of the previous block.
Gilt auch für Git:
1615971534345.png

Und mehr braucht es eigentlich auch gar nicht.

Quonux schrieb:
Klar gab es vorher schon die Bestandteile, das war aber beim Rad auch so.
Du verwechselst die Bestandteile von Kryptowährungen mit der Kryptowährung ;)

Ein weiteres blockchainbasierendes System, das kein PoW oder PoS nutzt, ist das Messagingsystem Matrix (siehe Signatur). Dort ist jeder Chat auf jedem Server eine Blockchain aus Nachrichten (Events).
Um deinen Einsrpruch vorzubeugen, hier ein Zitat aus einem Paper, das das Blockchain-Verhalten analysiert:
By comparison with traditional decentralized communication systems, Matrix replaces pure message passing with a replicated data structure. This data structure, which we extract and call the Matrix Event Graph (MEG), depicts the causal history of messages. [...]
With the properties shown, a MEG represents a promising element in the set of data structures for decentralized applications, but with distinct trade-offs compared to traditional blockchains and distributed ledger technologies.
Es schafft übrigens Konsens herbeizuführen ohne Konsensmechanismus ;)

Also nein: Weder sind Blockchains was neues noch sind sie exklusiv zu Cryptowährungen. Sie müssen auch nicht zwangsweise Unmengen an Energie verbraten wie viele Cryptowährungen mit Mining.
 
Zuletzt bearbeitet:
  • Gefällt mir
Reaktionen: Alienate.Me, SSD Turbo und Gerithos
Status
Für weitere Antworten geschlossen.
Zurück
Oben