Alternate 5

Custom-Router Build

Korrekt. Ich meine, dass man die Fritzbox dazu als "IP-Client" konfigurieren muss (bitte ggfs korrigieren @ AVM-Nutzer). Das ist AVM-Sprech für Access Point mit Switch (und Telefonie). Wobei man natürlich WLAN deaktivieren kann und ausschließlich Switch+Telefonie nutzen kann.
 
Raijin schrieb:
fast immer Modem-Router, die als Bridge konfiguriert werden
Wird die öffentliche IP dabei weitergegeben? Oder bekommt mein dahinter geschalteter Router dann nur eine private IP?
 
Wenn das Teil als Bridge konfiguriert ist wird die IP vom Provider durchgereicht.
Also kein Double NAT.
Bei mir ist die FB (bisher 7490 jetzt 4060) als IP Client konfiguriert und hängt am Switch. Mein Router ist pfsense und als Modem habe ich vor einiger Zeit ein TIM DGA 4132. Die gab's mal für < 50€ und lassen sich rooten und mit custom gui in den Bridge Mode versetzen. Modem bis 250 Mbit.

Für 17b (100 MBit) würde ein AVM 7412 als Modem reichen

Siehe auch https://www.boernyblog.de/fritzbox-als-reines-modem-verwenden/
 
  • Gefällt mir
Reaktionen: tobi.wld und Raijin
Ah okay, dann werde ich meine alte Fritzbox da dran hängen.

Bin mir gerade etwas unsicher was meinen Switch anbelangt. Ich würde gerne den Ubiquiti Switch 8 Lite PoE verwenden, allerdings steht da "Layer 2". Da ich gerne mit VLANs arbeiten würde und dachte dass das nur auf Layer 3 geht, bin ich nun etwas verwundert.

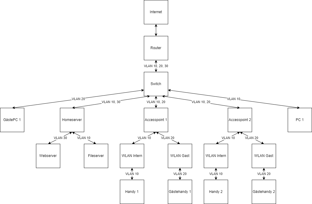
Mein Netzwerkplan (GästePC-1 und PC-1 wegdenken, diese waren nur theoretisch gedacht):
Heimnetz.png


Nun die wirklich angestrebte Portbelegung auf dem Switch:
1649955841719.png


Funktioniert das alles so wie ich mir das vorstelle?

Insgesamt möchte ich das alles verwenden:
Router:
https://shop.tronico.net/Embedded-C...board-max-Abgabemenge-pro-Kunde-5-Stueck.html

Gehäuse Router:
https://shop.tronico.net/Embedded-C...e-fuer-APU-ALIX-2x3-ALIX-2D13-new-design.html

Netzteil Router:
https://shop.tronico.net/Embedded-C...ehoer/Steckernetzteil-fuer-ALIX-1x-APU-x.html

SSD:
https://direkt.jacob.de/produkte/tr...edium=cpc&utm_campaign=Preisvergleich&ref=103

2x AccessPoints:
https://eu.store.ui.com/collections/unifi-network-wireless/products/unifi-ap-6-lite

Switch:
https://eu.store.ui.com/collections/unifi-network-routing-switching/products/unifi-switch-lite-8-poe
 

Anhänge

  • 1649955757031.png
    1649955757031.png
    24,1 KB · Aufrufe: 109
tobi.wld schrieb:
Ich würde gerne den Ubiquiti Switch 8 Lite PoE verwenden, allerdings steht da "Layer 2". Da ich gerne mit VLANs arbeiten würde und dachte dass das nur auf Layer 3 geht, bin ich nun etwas verwundert.
VLANs sind Layer 2.

Ein L2-Switch kann jedoch nur seine Ports portbasiert/untagged bzw tagged verschiedenen VLANs zuordnen. Effektiv sägt man den Switch also in mehrere Teilswitches. Damit haben die VLANs aber noch keinerlei Verbindung untereinander, da die routende Instanz fehlt. Das kann der Switch selbst sein - das ist dann ein L3-Switch mit Inter-VLAN-Routing - ein Router mit VLAN-Unterstützung oder ein Router mit ausreichend Hardware-Schnittstellen für die einzelnen VLANs. Denn erst durch den Router/L3-Switch können Teilnehmer des einen VLANs mit Teilnehmern des anderen VLANs kommunizieren.

Da du ja explizit einen eigenen Router baust, sollte die Hardware diesen Anforderungen gerecht werden. Von Routing über einen Trunk-Port - hier liegen alle VLANs gemeinsam als tagged in ein und demselben Kabel/Port - halte ich persönlich wenig. In deinem Beispiel wäre Port 1 mit 3 VLANs belegt und sämtlicher Datenverkehr von einem VLAN zum anderen teilt sich damit 1 Gbit/s. Somit würde ein Download vom Fileserver (VLAN 10) vom PC (VLAN 10) aus den Download aus dem Internet vom Gastnetzwerk (VLAN 20) einschränken und andersherum.

Trunks sehen sich mit einer höheren Auslastung konfrontiert und daher sollte man entweder die Anzahl der VLANs im Trunk reduzieren und den übrigen VLANs einen eigenen Port spendieren oder aber der Trunk muss mit höherer Bandbreite ausgestattet werden, sei es 2,5/5/10 GbE oder eben mittels Link Aggregation mit zB 2x 1 Gbit/s. Wenn du mich fragst, passen ein leistungsfähiger Custom-Router mit einem 8-Port-Switch und Routing via Trunk-Port nicht zusammen. Ein 16/24er Switch, der generell noch freie Ports für Erweiterungen bietet und zudem über 2 oder gar 3 Uplinks mit dem Router verbunden werden kann, wäre sinnvoller. Sonst kannst du dir den Custom-Router gleich sparen und stattdessen einen 08/15 Router mit zB OpenWRT zulegen.....
 
Ich hatte es so gedacht, dass die VLANs untereinander überhaupt nicht kommunizieren. Die DMZ sowie das Gastnetz sollen komplett vom Internen LAN abgeschottet werden. Die Server in der DMZ sollen aus dem Internet erreichbar sein.

Im Gastnetz befinden sich maximal 5 Geräte gleichzeitig und dies vermutlich auch nicht oft. Die DMZ soll einige Virtuelle Server enthalten (Grafana, Webserver, etc.)

Wäre es so passend?
 
Kleiner Denkfehler meinerseits in meinem Beispiel: Fileserver und PC sind ja im selben VLAN und somit geht der Traffic nicht durch den Router. Aber ich denke es wurde klar was ich damit ausdrücken wollte.


tobi.wld schrieb:
Die DMZ sowie das Gastnetz sollen komplett vom Internen LAN abgeschottet werden. Die Server in der DMZ sollen aus dem Internet erreichbar sein.
Und dann administrierst du die Server über das Internet oder wie?!?

Wie auch immer, funktionieren würde es so, aber ich empfinde das Setup dennoch etwas befremdlich, nix halbes und nix ganzes. Ist aber nur meine persönliche Meinung und andere sehen das vielleicht nicht so. Ich möchte aber fast garantieren, dass du den 8er Switch schneller bereuen wirst als dir lieb ist, weil er jetzt schon voll belegt ist und du keinerlei Luft für Erweiterungen hast. Ein Switch, der von Tag 1 an voll belegt ist, ist in gefühlt 9 von 10 Fällen zu klein.
 
Raijin schrieb:
Und dann administrierst du die Server über das Internet oder wie?!?
Die laufen auf meinem HYP-Server, der soll im VLAN 10 stecken und die VM die dann auf diesem läuft stecke ich ins VLAN 30 (DMZ).
Dann kann ich ja alles über Hyper-V-Manager machen und der Server steckt trotzdem in der DMZ.

Oder habe ich da einen Denkfehler? ^^
 
Ich kenne mich mit Hyper-V offen gestanden nicht aus, aber Zugriff auf den VM-Host zu haben, heißt noch lange nicht, dass man Zugriff auf die VM selbst hat - es sei denn der VM-Host bietet zB direkten SSH-Zugriff, o.ä. auf die VM. Normalerweise greift man jedoch auch auf die VM selbst zu, um Dinge zu installieren, konfigurieren und kontrollieren. Genau genommen würde ich im übrigen auch den VM-Host in die DMZ packen.

Die Firewall zwischen einer DMZ und dem Rest des Netzwerks ist daher einseitig durchlässig, um Zugriffe vom Hauptnetz auf die DMZ zu ermöglichen, einen Verbindungsaufbau von einem potentiell gekaperten System in der DMZ jedoch zu blockieren.

So ganz verstehe ich dein Konzept ehrlich gesagt nicht wirklich. Das sieht irgendwie nur halbgar aus und ich zweifle ein wenig daran, dass du tatsächlich einen Custom-Router benötigst und ob du nicht ggfs mit einer Routerkaskade zum Zusammenstecken besser beraten bist. Aber gut, musst du selbst wissen. Ich hoffe nur, dass du damit auch adäquat umzugehen weißt und dich am Ende nicht in trügerischer Sicherheit wähnst, nur weil auf deinem Router "pfSense" oder dergleichen läuft. Sicherheit kommt nämlich nicht durch den Namen, sondern durch die fachgerechte Konfiguration.
 
Hallo zusammen, ich habe gerade einen interessanten Artikel gelesen

Würd sich ein BananaPi-BPi-R2 denn für einen Custom-Router eignen? Oder gibt es da irgendwelche Tücken die ich beachten muss?
Ich würde gerne PfSense oder OPNSense darauf installieren und einen 24 Port Managed-Switch von TP-Link daran anschließen.
Dieser soll VLAN's unterstützen.
 
Zurück
Oben