Handliche (Kompakt)Digicam - Markt kaputt?

Cool Master schrieb:
Nein, der TE hat einfach (nach Feedback) festgestellt, dass sein Bedürfnis nicht gedeckt werden kann und hat sich für etwas anderes entschieden.
Falsch, der TE hat die Abmessungen und Größe von Anfang an als oberste Priorität genannt und dann einen Impulskauf getätigt, welcher völlig unabhängig von allen geäußerten Anforderungen und Empfehlungen ist.

Die bisher genannten Anforderungen können durchaus erfüllt werden, bis hin zu APS-C gibt es flache Kompaktkameras.

Und die Empfehlung für die Kamera welche exakt die Anforderungen mit 1" Bildsensor, langer Brennweite (480mm f4.5) und ergonomischen Handgriff bietet und dabei deutlich günstiger war wurde nicht berücksichtigt.
 
Was ist denn der Unterschied zwischen der RX100 VII und der VII A? Konnte jetzt nichts sehen!? Ist es nur die Neufauflage der gleichen Kamera (2025?) Tests konnte ich auch nicht finden, nur Shops, scheinbar ja bei der Übersicht von @commandobot beie Geizhals gleiche technische Daten wenn ich das richtig gesehen habe...!? Nur etwas "günstiger". (Vermutlich der Verfügbarkeit geschuldet).
 
Die A kannst Du nicht mehr über Micro-USB laden. So sparte Sony sich die Umrüstung auf USB-C…
 
Ok, also nur noch extern!? ^^ Krass :-D
 
Ja mit Blende 2.8. Bei 1.4 (iPhone hat 1.6) sind es schon bei 429 EUR….

Bezog sich auf den Beitrag von @Drahminedum, sorry nicht gemerkt das es mittlerweile weitere Beiträge gab
 
TomH22 schrieb:
Ja mit Blende 2.8. Bei 1.4 (iPhone hat 1.6) sind es schon bei 429 EUR….

Die sind aber auf Grund der Sensorgrösse nicht so vergleichbar. Je kleiner der Sensor, desto einfacher ist eine große Blendenöffnung (=kleine Zahl) im Grunde zu konstruieren.

Ein 50/1.8 gibt’s für alle gängigen Vollformat-Systeme I.d.R. um 200€, das ist die Brot-und-Butter-Festbrennweite, entspricht grob dem Blickwinkel des menschlichen Auges.
 
Madcat69 schrieb:
Die sind aber auf Grund der Sensorgrösse nicht so vergleichbar. Je kleiner der Sensor, desto einfacher ist eine große Blendenöffnung (=kleine Zahl) im Grunde zu konstruieren.
Das ist mir bewusst, und das genau die Krux wenn man als "Gelegenheitsfotograf" etwas mehr als Handy möchte.

Durch den kleinen Sensor lassen sich kostengünstig sehr lichtstarke und auch ansonsten optisch gute Objektive konstruieren. Die kurzen Brennweiten sind schon selbst sehr robust gegen Handhabungsfehler, den Rest macht die Software.

Den meisten "Auftsteiger", die zu einer bezahlbaren Systemkamera mit Kit-Objektiv greifen, tun es wegen der variablen Brennweite. Nur erkauft man sich das mit wesentlich lichtschwächeren Objektiven (die Kit Zooms sind ja meist so 5.6 +/- 1 Stufe) und prinzipbedingt wesentlich sensiblerer Fokussierung. Schön für echtes Bokeh aber anfällig für Fehler - die man auf dem kleinen Kontrolldisplay dann gerne mal übersieht.
Da ist dann eben beim Portrait das Logo auf dem T-Shirt scharf und anstatt dem Gesicht der Person....

Worauf ich hinaus will: Man muss schon ziemlich gut fotografieren können und gutes Equipment haben (gerne auch gebraucht) um mit einer Systemkamera für "Durchschnittsmotive" ein Smartphone zu schlagen.

Klar hat das Telefon Limits, aber es gibt sozusagen ein "Sweetspot" wo man es nur schwer schlagen kann.

Ich habe mir direkt nach dem Abitur (sehr lange her) meine erste SLR gekauft, und für mich kam viele Jahre nichts anderes in Frage. Aber die Zeiten sind vorbei. Die Systemkamera wird für Spezialfälle genutzt, die mit dem Handy nicht gehen.

Madcat69 schrieb:
Ein 50/1.8 gibt’s für alle gängigen Vollformat-Systeme
Zu Analog Zeiten war das ja Standard und das 50er war eigentlich bei allen Herstellern "Gut und günstig", meine erste SLR hatte glaube ein 50/1.7 dabei. Bei den APS-C Kameras ist aber heute das 18-55mm meist das Standardobjektiv, und das hat eben keine 1.8.

Aber schau mal nach dem Preis für die 35mm Festbrennweite der EOS-M Serie...
Wobei das auch daran liegt, da Canon die EOS-M eingestellt und durch EOS-R ersetzt hat. Insofern war die EOS-M auch ein Fehlkauf. Abe das ist eine andere Geschichte...
 
Ich verstehe den Thread nicht.....

"1" Sensor sollte es schon sein, möglichst lange Brennweite"

Wenn das die Vorgabe ist, verstehe die Aufstellung der diskutierten Kandidaten nicht.
G3x (600mm)
TZ200 (360mm)
RX100 I bis III (70 bzw 100mm)

Die sind schon extrem unterschiedlich.

Und jetzt wird über 50mm Festbrenner diskutiert... :confused_alt:
 
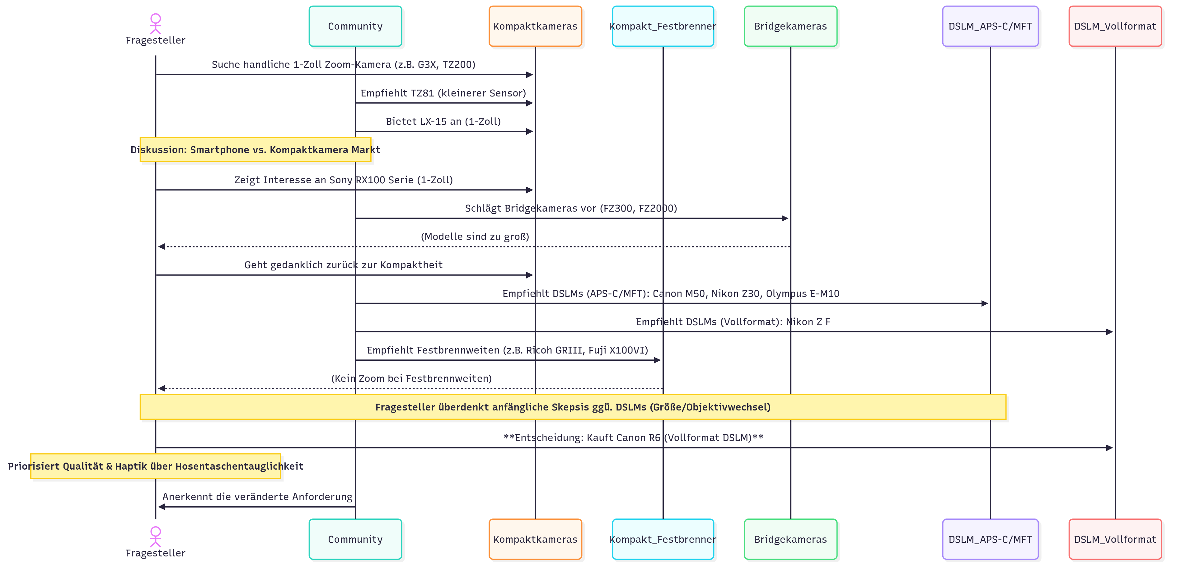
Danke euch für den regen Austausch :)

Also, nach Grundlegender Recherche bin ich von der Kompakten wieder weg und hatte zufällig die R6 bei Kleinanzeigen gesehen bei mir im Ort. Also bin ich hin, hab mir das Teil angesehen, paar Bilder gemacht und war direkt begeistert.

Hatte ja beruflich schon Berührungspunkte mit der EOS RP, die R6 ist von Handling her ja sehr ähnlich.

@commandobot hat natürlich irgendwie recht mit seiner Aussage, ich habe mir für- und wider aufgeschrieben und bevor ich jetzt eine Bridge oder sowas für über 1000€ kaufe, dann lieber wieder eine Systemcam.

Samstag habe ich die Silberhochzeit begleitet, im Außenbereich mit dem 24-105, zu späteren Stunde dann mit dem 50mm 1.8 auf F2.8, ging richtig gut, ich denke nicht dass da eine der Kompakten mitgehalten hätte (ohne Blitz).
 
  • Gefällt mir
Reaktionen: angHell und Madcat69
Schon lustig. :p

Untitled diagram _ Mermaid Chart-2025-07-07-180533.png
 
  • Gefällt mir
Reaktionen: commandobot
Danke für die Grafik :D

Ja ich weiß, ist alles bissl... abgedriftet.

Aber so ist das beim Hobby, es lässt einen nicht los.
 
  • Gefällt mir
Reaktionen: leboef, angHell, baXus1 und eine weitere Person
angHell schrieb:
Hatte letztlich mal ne ältere kompakte von Panasonic Lumix in der Handy mit Zoom auf umgerechnet 720 meine ich, das Objektiv wird auch nicht als so gut beschrieben (irgendwie auch klar), aber sauleicht, kompakter als die RX100 und deutlich schneller was die Bereitschaft angeht, für die Hosentasche sicher auch ganz cool und gerade im Telebereich natürlich weit jedem Handy überlegen... Das Objektiv wäre für mich allerdings ein Nogo, weswegen ich mich ja selbst bei Sony für das RX100 VA Äquivalent ZV-1 entschieden hatte...


Ah, siehste, ich wusste doch es war was falsch, dank Deinem Post, habe ich es korrigiert, es war eine Lumix und keine Leica.... Evtl. TZ-82.
 
Zurück
Oben