Hallo,
bin in eine neue Wohnung gezogen in der ich ein Heimnetzwerk einrichten möchte. Was ist vorhanden: 4x Doppelnetzwerkdose und dementsprechend 8x Cat Kabel die lose im (ich nenne ihn mal) "Netzwerkkasten" hängen.
Da das Neuland für mich ist habe ich mich über die Anschlussweise informiert und mir die erste Frage (hoffentlich richtig) selbst beantwortet.
Kommen wir zur ersten Frage:
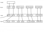
Bin Telekomkunde, was in meinem Fall heißen würde: Aus der TAE Dose im "Netzwerkkasten" geht ein Kabel auf den Eingang des Speedport Routers, vom Router Ausgang auf einen Switch und von dem Switch 8 Kabel auf das Patchpanel wo die 8 Cat Kabel der Netzwerkdosen angeschlossen sind. Somit sind alle Anschlüsse der 4x Doppelnetzwerkdosen mit "Internet" versorgt. Habe ich mich da richtig Informiert?
Das Problem was ich dabei habe ist, dass alle Geräte (Router, Switch und Patchpanel) so nicht in den Netzwerkkasten passen. Da es eine Mietwohnungen ist bin ich da mit handwerklichen Maßnahmen sehr eingeschränkt, was mich zu meiner zweiten Frage führt, die ich mir leider so noch nicht beantworten kann.
Zweite Frage bzw Idee:
Könnte ich, via TAE-F Stecker auf Rj45 Stecker, aus der TAE Dose auf die erste Position des Patchpanel, die mich auf den linken Netzwerkanschluss der Doppelnetzwerkdose führt, von dort an den Eingang des Speedport Routers, von dessen Ausgang auf den rechten Netzwerkanschluss der Doppelnetzwerkdose welcher an Position zwei des Patchpanel führt, von dort an den Switch und von dem Switch wieder in die restlichen 6 Anschlüsse des Patchpanels die dann die restlichen 3x Doppelnetzwerkdosen mit "Internet" versorgen?
Hoffe ich habe mein Vorhaben laienhaft verständlich erklärt damit mir der eine oder andere helfen bzw. mögliche Fehler in der zweiten Frage korrigieren kann.
Mir geht es hauptsächlich darum, daß der Router im Wohnzimmer steht und im Netzwerkkasten nur der Switch und das Patchpanel sind und in den restlichen 3 Räumen die Doppelnetzwerkdose mit Internet versorgt sind.
bin in eine neue Wohnung gezogen in der ich ein Heimnetzwerk einrichten möchte. Was ist vorhanden: 4x Doppelnetzwerkdose und dementsprechend 8x Cat Kabel die lose im (ich nenne ihn mal) "Netzwerkkasten" hängen.
Da das Neuland für mich ist habe ich mich über die Anschlussweise informiert und mir die erste Frage (hoffentlich richtig) selbst beantwortet.
Kommen wir zur ersten Frage:
Bin Telekomkunde, was in meinem Fall heißen würde: Aus der TAE Dose im "Netzwerkkasten" geht ein Kabel auf den Eingang des Speedport Routers, vom Router Ausgang auf einen Switch und von dem Switch 8 Kabel auf das Patchpanel wo die 8 Cat Kabel der Netzwerkdosen angeschlossen sind. Somit sind alle Anschlüsse der 4x Doppelnetzwerkdosen mit "Internet" versorgt. Habe ich mich da richtig Informiert?
Das Problem was ich dabei habe ist, dass alle Geräte (Router, Switch und Patchpanel) so nicht in den Netzwerkkasten passen. Da es eine Mietwohnungen ist bin ich da mit handwerklichen Maßnahmen sehr eingeschränkt, was mich zu meiner zweiten Frage führt, die ich mir leider so noch nicht beantworten kann.
Zweite Frage bzw Idee:
Könnte ich, via TAE-F Stecker auf Rj45 Stecker, aus der TAE Dose auf die erste Position des Patchpanel, die mich auf den linken Netzwerkanschluss der Doppelnetzwerkdose führt, von dort an den Eingang des Speedport Routers, von dessen Ausgang auf den rechten Netzwerkanschluss der Doppelnetzwerkdose welcher an Position zwei des Patchpanel führt, von dort an den Switch und von dem Switch wieder in die restlichen 6 Anschlüsse des Patchpanels die dann die restlichen 3x Doppelnetzwerkdosen mit "Internet" versorgen?
Hoffe ich habe mein Vorhaben laienhaft verständlich erklärt damit mir der eine oder andere helfen bzw. mögliche Fehler in der zweiten Frage korrigieren kann.
Mir geht es hauptsächlich darum, daß der Router im Wohnzimmer steht und im Netzwerkkasten nur der Switch und das Patchpanel sind und in den restlichen 3 Räumen die Doppelnetzwerkdose mit Internet versorgt sind.



