Benmchmarking 2
TeamViewer Motive 4

Lane Sharing X870E Aorus Pro

FM301

Cadet 4th Year
Registriert
Mai 2014
Beiträge
90
Moin,
ich konnte mir mit mehr Glück als Verstand einen 9800X3D sichern und habe mir dazu das X870E Aorus Pro bestellt, morgen starte ich mit dem Zusammenbau. Nun habe ich aus meinem jetzigen Setup zwei NVMe SSDs. Ich habe gerade nicht die beiden Modelle im Kopf (eine war aber eine Samsung SSD und die andere müsste die WD SN850X sein), auf jeden Fall unterstützt keine der beiden SSDs PCIe 5.0. Natürlich möchte ich, dass meine Grafikkarte (4090) die vollen Lanes erhält, also 4.0 x16 (bzw in der Zukunft bei einer neuen Karte 5.0 x16). Wenn ich das richtig verstanden habe: die Lanes werden erst ab 2 SSDs beschnitten, oder? Also wenn ich eine SSD per PCIe 5.0 anbinde und eine per PCIe 4.0 (habe nur einen Slot mit PCIe 4.0) erhält die Grafikkarte volle Lanes oder?
Sorry für meine Unwissenheit, aber es verwirrt mich extrem😂
Liebe Grüße und danke!
 
Wenn der PC nur zum zocken ist, ist es fuer die Performance egal ob die SSD eine PCIe 1.0 oder 5.0 SSD ist, und mit welcher Version du sie anbindest.
Zwischen einer SATA und PCIe SSD kannst du beim starten von Spielen 10-20% Startzeit raus holen.
Da brauchst du dir nicht viele GEdanken zu machen. Das tut sich alles nix

PCIe 5 SSDs sind gerade viel zu teuer.

Je nach GPU ist es auch relativ egal welche PCIe version und wie viele Lanes sie hat

Deine Frage zum lane sharing beantwortet Gigabyte in der Anleitung
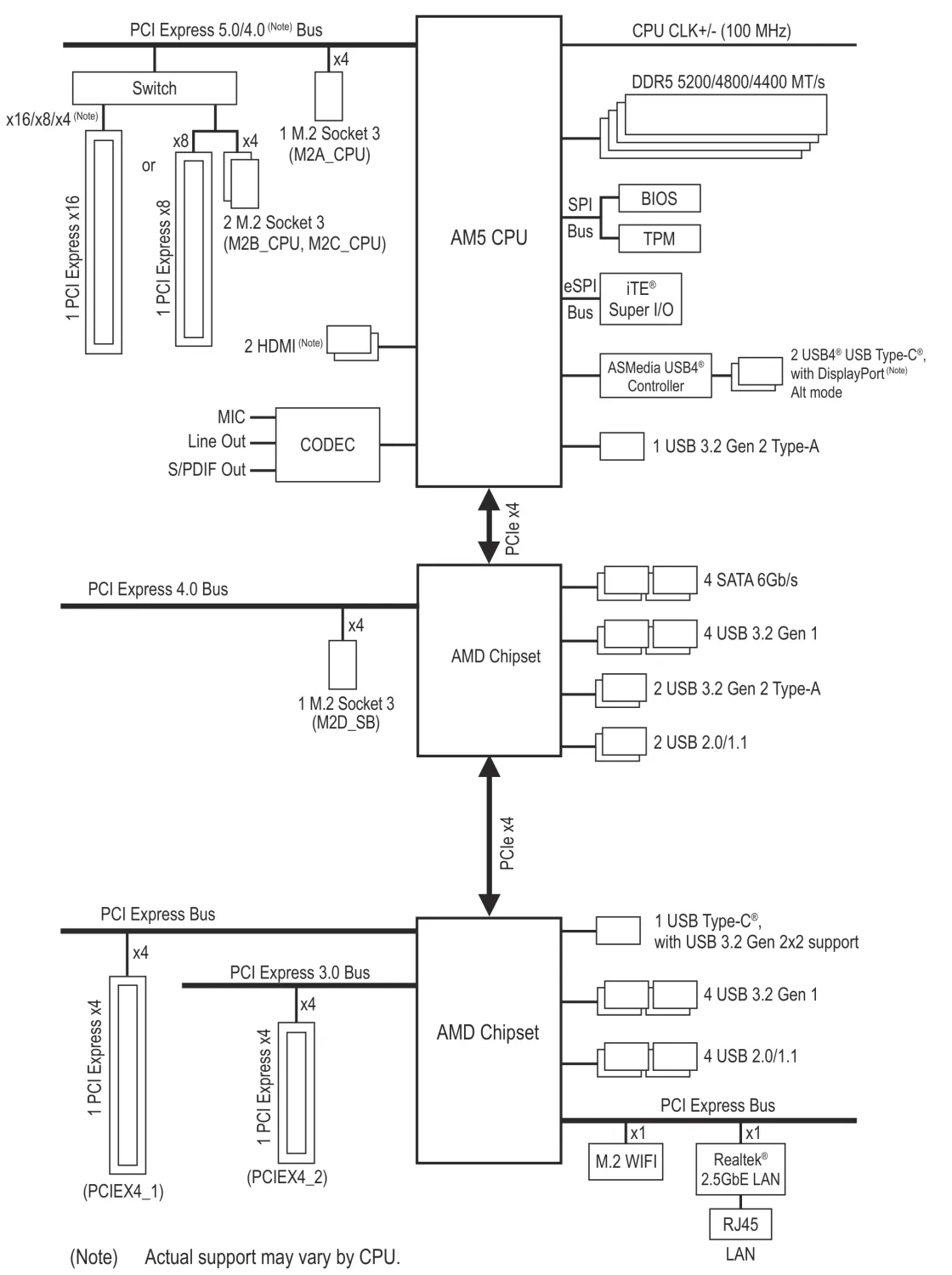
1x PCI Express x16 slot (PCIEX16), integrated in the CPU:
AMD Ryzen™ 9000/7000 Series Processors support PCIe 5.0 x16 mode

* The M2B_CPU and M2C_CPU connectors share bandwidth with the PCIEX16 slot.
wenn du die 2 slots vermeidest, bleibt die GPU voll angebunden.

Warum gerade das board?
 
Zuletzt bearbeitet:
  • Gefällt mir
Reaktionen: FM301
Zwei von vier M.2 Slots sind quasi nicht nutzbar, ohne die GPU zu beschneiden.

Würde das Brett aus diesem Grund nicht kaufen.

Aus dem Stegreif kenne ich jetzt nur das ASRock Nova, das USB4 und vier M.2 Slots ohne Lanesharing bietet. Hat sogar noch nen fünften M.2 Slot, der läuft aber nur auf 3.0 2x und teilt sich die Lanes mit dem dritten PCIe Slot, was ja nun vernachlässigbar ist.
Heißt nicht, dass es da nix Günstigeres gibt, ich weiß es nur gerade nicht.
 
  • Gefällt mir
Reaktionen: FM301, conf_t, Sunblocker und eine weitere Person
Du kannst eine SSD an M2A_CPU hängen, das ist der einzige 5.0-Slot, der der Graka keine Lanes wegnimmt.
Die andere kommt dann an M2D_SB (ist der 4.0-Slot).

Sowohl M2B_CPU als auch M2C_CPU teilen Lanes mit dem PCIEX16-Slot; es kommt nicht darauf an, wie viele M.2 du einbaust, sondern wo.
 
  • Gefällt mir
Reaktionen: Winghead und FM301
AMD hat mit ihren Boardpartnern beim X870(E) es tatsächlich geschafft, dass nahezu das gesamte Portfolio nur eine oder zwei NVMe auf den Boards erlaubt, ohne dass der 16er Slot auf 8 Lanes reduziert wird.

Glaube das ASUS ProArt macht es anders und scheinbar hat @djducky auch noch eins gefunden.

Mein Gigabyte Aorus X670E Master kann noch vier NVMes auf dem Board nutzten, ohne das am 16er gefuscht wird und ob meine nicht primäre NVMe nun per 5.0 4.0 oder 3.0 angebunden ist, ist mir wurscht.
 
  • Gefällt mir
Reaktionen: FM301
Spawn182 schrieb:
AMD hat mit ihren Boardpartnern beim X870(E) es tatsächlich geschafft, dass nahezu das gesamte Portfolio nur eine oder zwei NVMe auf den Boards erlaubt, ohne dass der 16er Slot auf 8 Lanes reduziert wird.

Liegt an den Boardpartnern, die notorisch vier PCIe 5.0-Lanes von der CPU opfern, um einen PCIe 4.0-USB-Chip anzuschließen.
Hätte auch prima mit vier 4.0-Lanes vom Chipsatz geklappt...
 
  • Gefällt mir
Reaktionen: FM301 und Spawn182
@Araska Genau so ist es.

Wird die meisten User nicht stören, wobei ich denke, das zwei NVMes realistisch sind und wenn man dann die ersten beiden Slots nutzt, drosselt man sich schön seinen PCIe x16 auf x8. Wird auch den meisten nicht auffallen, dennoch ärgerlich.

Wäre auch nur halb so ärgerlich, wenn es schon PCIe 5.0 GPUs gäbe, denn x8 würde ja theoretisch reichen.

Ich gehöre zu der klizte kleinen Minderheit, die, wenn schon kein x16 vorhanden ist, zwei vollwertige 5.0 x8er Slots hätte und selbst das ist nun schon kompliziert geworden.

Momentan läuft meine zweite 4090 über einen PCIe 3.0 x2 Slot :) Ist fürs GPU Rendern und LLMs Ok, aber nicht ideal.
 
Zuletzt bearbeitet:
  • Gefällt mir
Reaktionen: FM301
Bilder sagen mehr als Worte:

3287137-l6.webp
 
  • Gefällt mir
Reaktionen: FM301
Vielen Dank für eure hilfreichen Antworten, dann kann der Zusammenbau ja heute beginnen.
Tatsächlich hatte ich mir erst überlegt ein X670/X670E Mainboard zu besorgen, habe mich aber dagegen entschieden, da ich keine Lust auf einen BIOS Flash ohne CPU hatte (habe momentan noch einen 13700K) und da es ohnehin Cashback gab habe ich mich für das Gigabyte Board entschieden, dachte auch ne neuere Plattform kann nicht schaden :D aber das Lane Sharing hat mir Bauchschmerzen bereitet, danke fürs Klarstellen! Mehr als zwei SSDs brauche ich ohnehin nicht.
 
  • Gefällt mir
Reaktionen: Spawn182
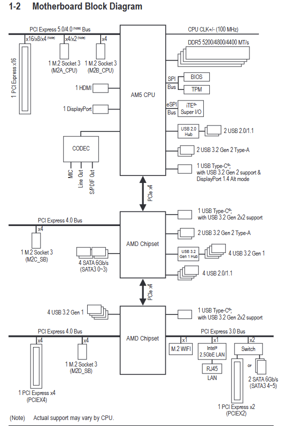
Also bei diesem Board hast du 3 Pcie 5.0x4 nvme Steckplätze die an die Cpu angebunden sind. M2B und M2C teilen sich die Lanes mit den Pci x16 Steckplatz. 1 Steckplatz (M2D) für Nvme ist an den Chipsatz angebunden. Das Board hat insgesamt 4 Nvme Steckplätze. Nur wenn du eine 8000 Cpu verbaust, werden die Lanes auf dem x16 Steckplatz reduziert (x8). Du kannst mit der 9800X3D Cpu und 3 Nvme 5.0x4 (Cpu angebunden) bedenkenlos den x16 mit der vollen Bandbreite betreiben. Das hole ich mir auch und betreibe dann ein Raid 5.
Ich habe mir sehr Lange verschiedene Boards angeschaut und das ist ein Board von wenigen wo das geht. Asus hat auch noch eins das kostet gleich mal 800 Glocken.
 
Zuletzt bearbeitet:
@Eot-Speedy Wenn du drei NVMe Laufwerke mit PCIe 5.0 x4 anbindest hast du auch mit einem 9800X3D nur x8 im ersten PCIe Slot. Anders geht es auch gar nicht, da fehlen schlicht die Lanes beim Ryzen.
Der Ryzen hat 28 Lanes, davon gehen beim X870E immer 16 in den PCIe 5.0 x16 Slot (oder auch eine 16/0, 8/8 Kombi), vier in den garantierten PCIe 5.0 x4 M.2 Slot und vier sind dem USB4.0 Support vorbehalten, weitere vier gehen an den Chipsatz.

Sprich jede weitere per 5.0 angebundene NVMe muss vom x16 Slot abgehen. Beim X670E konntest du noch zwei 5.0 x4 M.2 Slots per CPU realisieren.

Würde AMD endlich ein PCIe 5.0 Chipsatz entwickeln, wäre alles flexibler, aber Ottonormalo ist so eben bedient.

Und durch den Mangel an PCIe 5.0 fähigen GPUs fährt dann deine GPU auf acht 4.0 Lanes, was einen geringen Performanceverlust bedeutet.

@Athlonscout hat ja schon das Diagramm gepostet und hier noch mal der Absatz aus dem Manual.

Screenshot 2024-11-28 012707.png


Fazit, du kannst eine NVMe per 5.0 x4 anbinden und eine per 4.0 x4 via Chipsatz und hast dann noch die vollen 16 Lanes auf dem PCIe Slot. Und du könntest auch noch eine weitere NVMe per Riser in den PCIe 4.0 x4 Slot packen, also auch in den PCIe 3.0 x4, hier dann aber eben nur mit maximal 3.9 MB/sec.
 
Zuletzt bearbeitet:
@Spawn182 und bei welchem kann man
"Sprich jede weitere per 5.0 angebundene NVMe muss vom x16 Slot abgehen. Beim X670E konntest du noch zwei 5.0 x4 M.2 Slots per CPU realisieren."

zwei 5.0 x4 M.2 Slots per CPU realisieren ohne die GPU zu beschneiden ? am besten in in weiß das Board
 
Meinst du jetzt bei den X670E Boards. Ich habe z.B. das Gigabyte X670E AORUS MASTER, das realisiert zwei PCIe 5.0 M.2 per CPU und zwei weitere über den Chipsatz. Einige ASUS X670E Boards machen das auch.

Da gibt es aber bestimmt noch mehr und es gibt auch einige B850 Boards z.B. das MAG B850 TOMAHAWK MAX WIFI oder das Gigabyte B850 AI TOP oder ROG STRIX B850-F GAMING WIFI.

Aber am besten jeweils im Handbuch nachschauen, ich habe das jetzt nur schnell bei den genannten Modellen überflogen. Schlau das einige keine Blockdiagramme liefern 😞

1741818435028.png
 
@Spawn182 Ich bin ebenfalls auf der suche nach einem (sehr wichtig in weiss) Mainbord, welches 3-4 M.2 Nvme SSD's unterstützt.
Du hast da ein paar gute Mainbords empfohlen, jedoch gibt es keines davon in weiss, kennst du ev. auch noch alternative Boards?
Ich habe leider auch den Fehler gemacht und habe das Gigabyte Aorus X870e Pro Ice gekauft und habe jetzt das Problem, das es bei über 2 SSD's den graka Slot auf 8 Lanes kastriert....
Ich wollte eigentlich eine 500gb sdd für Windows und 3x 4TB SSD's verbauen, kann ich aber mit dem Bord wohl knicken.
Von dem genannten x670e Bord finde ich leider auch keine schlaue Weisse variante, welche so viele SSD's unterstützt.
 
Da wird die Luft leider dünn, du kannst das hier versuchen.
** USB 40Gbps Type-C ports on the back panel and M2_2 slot share PCIe 5.0 x4 bandwidth. Both run at PCIe 5.0 x2 when a device is installed in the M2_2 slot. You can switch M2_2 to PCIe 5.0 x4 in the BIOS, but this will disable the USB 40Gbps Type-C ports. The USB4 host controller supports up to PCIe 4.0 x4.

Geht aber nicht an den GPU-Slot ran.
 
  • Gefällt mir
Reaktionen: Spawn182
Danke für die schnelle Antwort.
Ich hab es auch nochmals überflogen und es scheint tatsächlich meinen Ansprüchen gerecht zu werden.
Ich habe es mal bestellt. Ich schreibe euch dann wie es damit läuft.

Beim Gigabyte Bord hatte ich übrigens auch von Anfang an das Problem, das sich das Bios/Uefi fast immer aufhängt oder der Mauszeiger extrem laggt, habe gelesen das dies ein Gigabyte problem ist, kann das jemand bestätigen. Ebenfalls bleibt mir der PC beim hochfahren fast jedes 2-3 mal beim bios laden komplett hängen.
Ich werde mal mit Alternate wo ich es gekauft habe schauen ob ich es retournieren kann.

Danke für die rasche Hilfe, ihr hört von mir.
 
  • Gefällt mir
Reaktionen: Spawn182 und djducky
Kann ich leider nix zu sagen, aber es scheint kein Mainboard-Hersteller komplett ohne Probleme zu sein gerade...
 
@djducky @Michisigi12 Das MSI sieht doch echt nett aus und die Spezifikation passen aus meiner Sicht auch. Das packe ich auch mal auf meine Beobachtungsliste. Wobei ich momentan noch dunkle Systeme bevorzuge.

Die USB Lösung finde ich auch akzeptabel, schön wäre natürlich ein dynamisches Teilen, sprich kein USB eingesteckt, M.2_2 x4 und wenn ein Gerät eingesteckt wird erst x2, noch schöner wäre eine Switch Lösung. Beide immer x4 und die Bandbreite wird schlicht nach Last geteilt.
 
Zuletzt bearbeitet:
  • Gefällt mir
Reaktionen: djducky
@djducky @Spawn182, ich bin noch eine Antwort schuldig.

Ich habe das MSI Bord gekauft und ja es ist einfach perfekt, alle 4 SSD's sind verbaut und laufen auf x4, die Graka läuft ebenfalls auf 16 lanes. Das Bios läuft ebenfalls flüssig. Ich habe jetzt die USB4 deaktiviert, damit die M.2_2 auch auf x4 läuft. Aber ja Spawn182 so eine dynamische Lösung würde ich auch bevorzugen.

Herzlichen Dank für diese Empfehlung ich bin zufrieden damit :)
 
  • Gefällt mir
Reaktionen: Spawn182 und djducky
Sapphire Forum
Zurück
Oben