Arbeitsspeicher ohne Grund überlastet

Mikaeel

Cadet 2nd Year
Registriert
Juni 2024
Beiträge
19
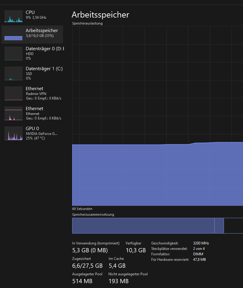
Moin erstmal ich habe seit einigen Tagen ein Problem mit meinem Arbeitspeicher. Ich habe insgesamt 16gb Arbeitspeicher und benutze nicht mal 2gb von denen, und es wird angezeigt das ich 35% verbrauche. Deswegen ist mein PC irgendwie Laggy. Kann mir da irgendjemand weiterhelfen.
 

Anhänge

  • Screenshot 2024-06-27 231257.png
    Screenshot 2024-06-27 231257.png
    39 KB · Aufrufe: 403
  • Screenshot 2024-06-27 231231.png
    Screenshot 2024-06-27 231231.png
    34,6 KB · Aufrufe: 399
Sieht alles eigentlich normal aus. Das wird nicht der Grund sein, warum dein PC laggy ist.

Willkommen im Forum.
 
  • Gefällt mir
Reaktionen: aragorn92, GTrash81, H3llF15H und 3 andere
Wieso sollte dein PC "laggy" sein, wenn Speicher genutzt wird und noch Unmengen an RAM frei ist? Völlig normales Verhalten. Windows nutzt halt vorhandenen Speicher, alles andere wäre kontraproduktiv. Und mit Chrome, Discord und Co hast du ja schon durchaus was laufen.
 
  • Gefällt mir
Reaktionen: aragorn92, GTrash81, tollertyp und 2 andere
cvzone schrieb:
Wieso sollte dein PC "laggy" sein, wenn Speicher genutzt wird und noch Unmengen an RAM frei ist? Völlig normales Verhalten. Windows nutzt halt vorhandenen Speicher, alles andere wäre kontraproduktiv. Und mit Chrome, Discord und Co hast du ja schon durchaus was laufen.
Wenn ich versuche etwas zu spielen ist mein ram bei 90% obwohl ich kaum etwas verwende.
 
auch wenn ich gleich raus bin (bettchenzeit)…wie definierst du „laggy“? Gehts um den Browser, das generelle „handling“ Oder um spezifische Programme?

Wenn dein ram bei 90% ist… was ist daran erstmal Verkehrt? Denke du gehst das ganze falsch herum an… nenne doch erstmal deine Komponenten und benenn dann mal konkret wann das Problem auftritt (welches Game etc)
 
  • Gefällt mir
Reaktionen: aragorn92, Der Lord und piepenkorn
Mikaeel schrieb:
Was den z.B.? Du hast halt "nur" 16GB RAM. Das kann je nach Spiel ausreichend sein, ist aber eben auch nicht mehr viel. Du siehst ja, dass Windows alleine inzwischen gerne 5-7 GB nutzt. Was normal ist.
 
  • Gefällt mir
Reaktionen: GTrash81, fr13del, CoMo und 3 andere
1719523657685.png


Das hier ist mein Windows 11 während World of Warcraft läuft. Bis auf Edge und paar Tools ist da nichts weiter sonst aktiv und der Autostart ist aufgeräumt. System mit 16GB wäre dann bei ~90%...
 
  • Gefällt mir
Reaktionen: nERdWIN
cvzone schrieb:
Was den z.B.? Du hast halt "nur" 16GB RAM. Das kann je nach Spiel ausreichend sein, ist aber eben auch nicht mehr viel. Du siehst ja, dass Windows alleine inzwischen gerne 5-7 GB nutzt. Was normal ist.
Ich spiele eigentlich nur Popel-Spiele bzw. Spiele die nicht Grafikaufwendig sind.
Ergänzung ()

cvzone schrieb:
Anhang anzeigen 1497139

Das hier ist mein Windows 11 während World of Warcraft läuft. Bis auf Edge und paar Tools ist da nichts weiter sonst aktiv und der Autostart ist aufgeräumt. System mit 16GB wäre dann bei ~I
Ist WoW denn Grafikaufwendig?
 
Mikaeel schrieb:
Das tut eigentlich nichts zur Sache. Grafik geht ins VRAM der GPU, ums mal ganz einfach zu sagen.
Kannst auch irgendwelche Simulationen spielen, die wie 2010 aussehen und 32GB Ram brauchen.

PS: und wenn deine GPU zu wenig VRAM hat, dann nimmt sich das System sogar noch mehr RAM.
 
  • Gefällt mir
Reaktionen: Valeria und CoMo
Mikaeel schrieb:
spiele eigentlich nur Popel-Spiele bzw. Spiele die nicht Grafikaufwendig sind.
Und wo sieht man bei den nicht näher genannten "Popel-Spielen" einen Zusammenhang mit dem genutzten Arbeitsspeicher? Das erschließt sich mir nicht.
 
Zuletzt bearbeitet:
  • Gefällt mir
Reaktionen: GTrash81, H3llF15H, fr13del und 2 andere
Windows verwendet den freien Speicher z. B. fürs Caching. Benötigen deine Anwendungen den gibt Windows den wieder her. War schon immer so. Alles andere wäre auch Schwachsinn. Dafür ist Speicher zu teuer...
 
  • Gefällt mir
Reaktionen: aragorn92 und redjack1000
das System(hier: das Spiel) nimmt sich -salopp gesagt- den Speicher der ihm zur Verfügung steht…interessant hierbei wäre dann tatsächlich a) welches System und Auflösung (HW-Limitierung) und b) was für nen Internet der TE hat(an letzterem kann man u.U. Gar nicht so viel ändern)…und zuletzt c) wann /bei welchem Programm die Probleme auftreten!
Entschuldigung wenn ich das so sage, aber seine problemdarstellung ist mehr als lückenhaft… spätestens wenn es um onlinespiele geht braucht man erstmal den ganzen Hardware-Kontext (inkl. Internetanbindung)…
 
Zuletzt bearbeitet:
SSD960 schrieb:
Benötigen deine Anwendungen den gibt Windows den wieder her.
Wenn die den aber nicht hergeben und aggressiv allozieren, kann Windows nur noch auslagern und alles wird langsam.

Gab hier in letzter Zeit Fälle, wo Teams im Autostart ausgereicht hat, den RAM sinnlos zu füllen, ohne ihn bei Bedarf freizugeben. Ergebnis war ein lahmendes System.

Kommentare im Forum - Leerer RAM = schlechter RAM. Kannste dir nicht ausdenken.
 
  • Gefällt mir
Reaktionen: Baal Netbeck
mae1cum77 schrieb:
Wenn die den aber nicht hergeben und aggressiv allozieren, kann Windows nur noch auslagern und alles wird langsam.
@mae1cum77: SSD960 sprach auch von Windows, das den Speicher freigibt und nicht von Anwendungen, die ihren Speicher freigeben müssen. Also ergibt dein "wenn die den nicht hergeben" gar keinen Sinn, denn die Aussage von SSD960 bezog sich auf die Windows-eigenen Caches.

Mit deinem Teams-Autostart hat das gar nichts bis noch weniger zu tun. Kannste dir nicht ausdenken.

Welche Anwendung siehst du beim TE, die was die Amok läuft in Bezug auf Speichernutzung?
 
Zuletzt bearbeitet: (Grammatik verbessert)
  • Gefällt mir
Reaktionen: SSD960
Sapphire Forum
Zurück
Oben