Hallo CB Community,
bevor ich das Thema mit der M2 SSD abhake wollte ich hier noch mal um hilfe bitten.
Mein System sieht wie folgt aus
AMD Ryzen 9 5950X
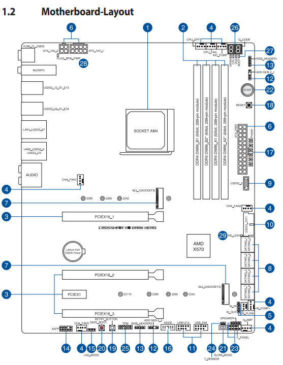
ROG Crosshair VIII Dark Hero x570
64GB Ram Corsair Dominator
NVIDIA RTX 3080Ti von Gigabyte
M2 NVMe 970 EVO Plus 2TB
Nun zu meinem Problem:
Da mir mein Speicher so langsam ausgeht hab ich mir eine neue M2 NVMe gekauft sprich die Corsair MP600 hab sie ganz normal eingebaut und die blende vom Mainboard drüber und damit fest gemacht.
Jetzt ist es der fall das die M2 ohne Probleme erkannt wurde und ich hab sie ins System eingepflegt hab jetzt seit 2 Wochen das Problem das meine M2 manchmal erkannt wird manchmal garnicht in der Datenverwaltung wird sie auch nicht aufgelistet und im BIOS fehlt sie auch komplett. Hin und wieder kommt es vor das die Festplatte erkannt wird und erscheint dann auch im Windows macht dann auch keine Probleme bis zum nächsten Restart da muss ich dann hoffen das sie erkannt wird.
Woran kann das liegen ? Ich meine gelesen zu haben das die Lanes aufgeteilt werden dann zwischen Graka und M2 ? Macht es ein unterschied wo die M2 verbaut wurde bei beiden Steckplätzen stehen die gleichen Eigenschaften im Datenblatt.
Die SSD wurde schon neu eingesetzt hat nichts gebracht das BIOS auf Default stellen genauso wenig.
Danke schon mal für eure hilfe
bevor ich das Thema mit der M2 SSD abhake wollte ich hier noch mal um hilfe bitten.
Mein System sieht wie folgt aus
AMD Ryzen 9 5950X
ROG Crosshair VIII Dark Hero x570
64GB Ram Corsair Dominator
NVIDIA RTX 3080Ti von Gigabyte
M2 NVMe 970 EVO Plus 2TB
Nun zu meinem Problem:
Da mir mein Speicher so langsam ausgeht hab ich mir eine neue M2 NVMe gekauft sprich die Corsair MP600 hab sie ganz normal eingebaut und die blende vom Mainboard drüber und damit fest gemacht.
Jetzt ist es der fall das die M2 ohne Probleme erkannt wurde und ich hab sie ins System eingepflegt hab jetzt seit 2 Wochen das Problem das meine M2 manchmal erkannt wird manchmal garnicht in der Datenverwaltung wird sie auch nicht aufgelistet und im BIOS fehlt sie auch komplett. Hin und wieder kommt es vor das die Festplatte erkannt wird und erscheint dann auch im Windows macht dann auch keine Probleme bis zum nächsten Restart da muss ich dann hoffen das sie erkannt wird.
Woran kann das liegen ? Ich meine gelesen zu haben das die Lanes aufgeteilt werden dann zwischen Graka und M2 ? Macht es ein unterschied wo die M2 verbaut wurde bei beiden Steckplätzen stehen die gleichen Eigenschaften im Datenblatt.
Die SSD wurde schon neu eingesetzt hat nichts gebracht das BIOS auf Default stellen genauso wenig.
Danke schon mal für eure hilfe