Zalatschenko
Cadet 2nd Year
- Registriert
- Dez. 2019
- Beiträge
- 24
Hallo zusammen 
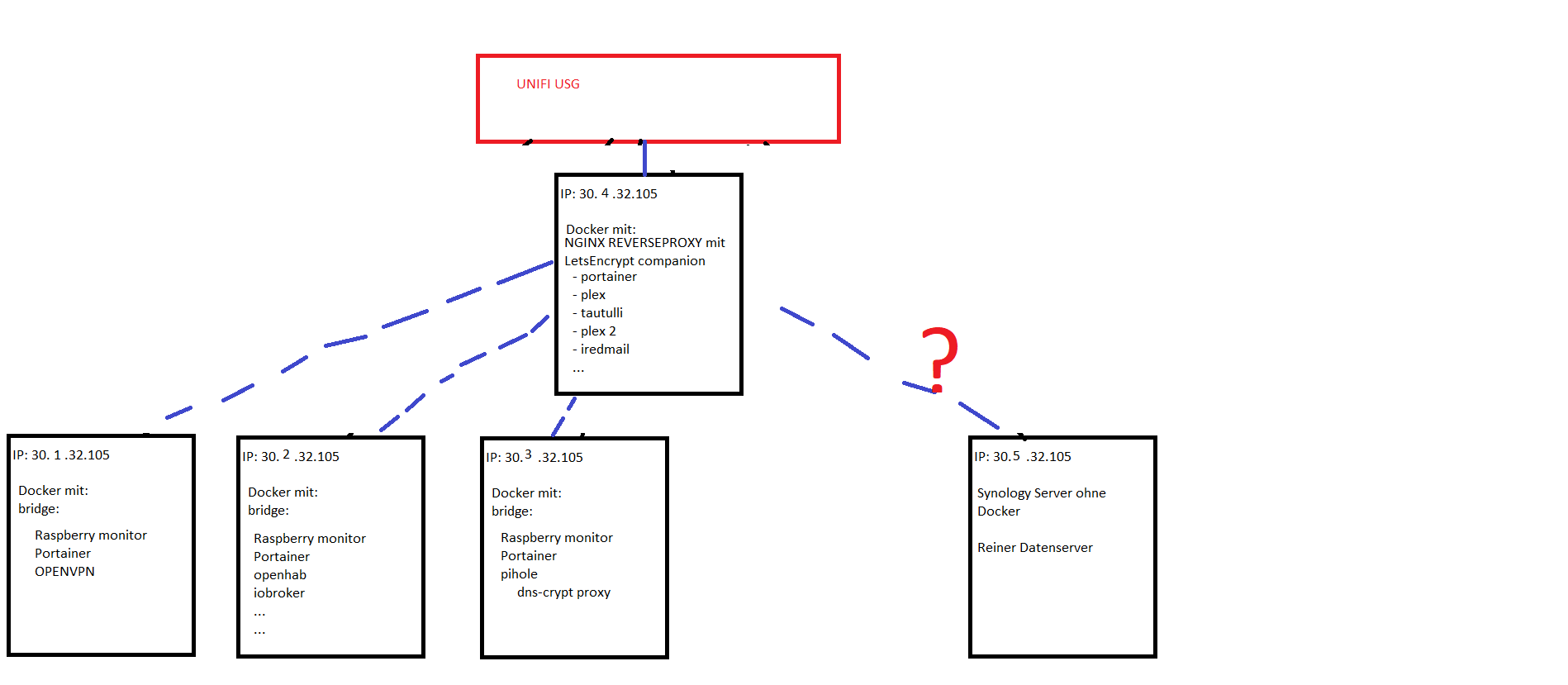
Bsp: Netzwerk mit 5 Geräten.
Netzwerk ist managed (UNIFI)
Ich habe folgende Fragen, kann ich auf Gerät 1 einen NGINX Reverseproxy installieren und diesen bei den anderen geräten Nutzen?
Die gleiche Frage stellt sich mir bei z.B. Portainer. Es wäre schön wenn ich die einzelnen Portainer über ein Geräteübergreifendes Docker-Netzwerke verbinden könnte.
Ich habe mir bereits Docker Swarm angeschaut. Dort habe ich leider noch nicht ganz verstanden wo das img nach dem Push liegt bzw. wie ich den Pfad des Pushes ändere (Hierbei eventuell wichtig dass ich keine Container selber schreibe sondern nur jeweils das deploing per compose file anpasse). Jedoch bin ich mir nicht sicher ob das wirklich die Lösung ist.... Ich möchte ja eigentlich nicht das Repository teilen und bei jeder IP das gleiche sehen, sondern ein Netzwerk mit verschiedenen Docker Services auf unterschiedlichen Geräten teilen.
Kennt sich damit jemand aus?
Danke im voraus
Gruss
Zala
Bsp: Netzwerk mit 5 Geräten.
- Alle Geräte sind in unterschiedlichen Netzen.
- Auf allen Geräten läuft Docker mit jeweils unterschiedlichen Containern.
- NGINX Frontproxy
- Portainer
Netzwerk ist managed (UNIFI)
Ich habe folgende Fragen, kann ich auf Gerät 1 einen NGINX Reverseproxy installieren und diesen bei den anderen geräten Nutzen?
Die gleiche Frage stellt sich mir bei z.B. Portainer. Es wäre schön wenn ich die einzelnen Portainer über ein Geräteübergreifendes Docker-Netzwerke verbinden könnte.
Ich habe mir bereits Docker Swarm angeschaut. Dort habe ich leider noch nicht ganz verstanden wo das img nach dem Push liegt bzw. wie ich den Pfad des Pushes ändere (Hierbei eventuell wichtig dass ich keine Container selber schreibe sondern nur jeweils das deploing per compose file anpasse). Jedoch bin ich mir nicht sicher ob das wirklich die Lösung ist.... Ich möchte ja eigentlich nicht das Repository teilen und bei jeder IP das gleiche sehen, sondern ein Netzwerk mit verschiedenen Docker Services auf unterschiedlichen Geräten teilen.
Kennt sich damit jemand aus?
Danke im voraus
Gruss
Zala
Zuletzt bearbeitet: