TeamViewer Motive 2

Heimnetzwerk so machbar / ModemRouter/ Switch/ Router als AP

Freak*96

Newbie
Registriert
Apr. 2011
Beiträge
5
Guten Abend,
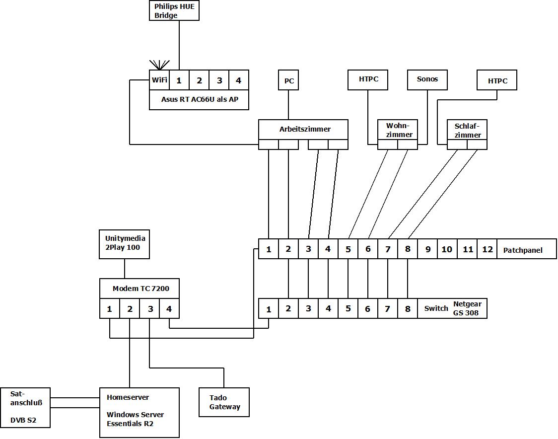
es geht um die Verkabelung meines Heimnetzwerkes. Hab mal zum besseren Verständnis ein Diagramm eingefügt.

Die Frage ist ob dies so wie es da abgebildet ist Sinn macht.
Bin mir nicht sicher ob es Probleme geben kann wenn ich hinter dem Switch den Asus Router als AP konfiguriert nicht nur für Wlan nutze sondern auch die anderen Ports nutze.

Im Router wird die dhcp Funktion natürlich deaktiviert, soll ja nur das Modem übernehmen.

Hab ich irgendwo nen riesen Denkfehler oder kann das so klappen.

netzwerk.jpeg

Vielen Dank schonmal,
MfG
 
Achja, meine "Heimnetzwerke" bestanden früher noch aus 2 Pc's und einem switch/Hub in der Mitte. Heute scheint man nach Höherem zu streben:D
 
Sieht soweit ich das um die Uhrzeit noch beurteilen kann gut aus. Die Ports des AP kannst du ohne Probleme nutzen, musst nur bei den IP Adressen dann hinsichtlich des DHCP aufpassen, aber das hattest du ja selbst schon erkannt.
 
Funktioniert grundsätzlich (sofern das TC7200 im Routermodus läuft), aber einheitlicher wäre, alle Endgeräte an den Switch anzuschließen und nicht 'hier ein Gerät, da ein Gerät...'
Geschmackssache. Persönlich würde ich den Kabelrouter nur das nötigste machen lassen, aber das bin ich. Der Switch macht Switch.


Im Router wird die dhcp Funktion natürlich deaktiviert, soll ja nur das Modem übernehmen.
Der RT-AC66U hat einen 'echten' AP-Modus - den einfach aktivieren und gut.
 
Super danke für die Antworten, dann mach ich mich mal an die Verkabelung.
 
Zurück
Oben