Leserartikel Parameter CPU Block, Auswirkung der Rauhigkeit, Durchfluss usw. auf die Temperaturdif

Duke711

Lt. Commander
Registriert
März 2012
Beiträge
1.383
Update

Auswirkung Oberflächenbeschaffenheit auf die Temperaturdifferenz

https://www.computerbase.de/forum/t...ng-durch-mehr-oberflaechenrauhigkeit.1688071/


Auswirkung Durchfluss auf die Temperaturdifferenz

https://www.computerbase.de/forum/threads/splitt-durchfluss-vs-dt-die-wasser.1686704/


Aussicht:

Einfluss der Geometrie auf den dT @ 100 l/h.


-----------------------------------------------------

Alphacool Nexxxos XP³

Update:

Auswirkung Durchfluss auf die Temperaturdifferenz


80L/h


Wassertemp:

300 K


Druckverlust:

0,3 Meter Wassersäule


dT Die/Wasser:

29,5 K


max Strömungsgeschwindigkeit:

1,84 m/s


Daten Tag 1 (100L/h)


Wassertemp:

300 K


Druckverlust:

0,46 Meter Wassersäule


dT Die/Wasser:

28,4 K


max Strömungsgeschwindigkeit:

2,3 m/s


Tag 2 (150L/h):


Wassertemp:

300 K

Druckverlust:

1 Meter Wassersäule


dT Die/Wasser:

25,9 K


max Strömungsgeschwindigkeit:

3,45 m/s


Tag 3 (200L/h):


Wassertemp:

300 K

Druckverlust:

1,74 Meter Wassersäule


dT Die/Wasser:

25,7 K


max Strömungsgeschwindigkeit:

4,6 m/s



Tag 4 (250L/h):


Wassertemp:

300 K

Druckverlust:

2,67 Meter Wassersäule


dT Die/Wasser:

24,9 K


max Strömungsgeschwindigkeit:

5,75 m/s

.................................................. ......

Ich habe mir mal den Alphacool Nexxxos XP³ light etwas genauer angeschaut und als Vorlage genommen.


Und werde über den kommenden Wochen den Einfluss mehrerer Parameter bezüglich der Temperatur aufzeigen:

Durchfluss:

10, 20, 40, 60, 80, 100, 150, 200, 250 L/h

(ist zwar schon bekannt, aber dieses mal mit feinerer Auflösung)

Durchfluss = 100 L/h:

- Oberflächenbeschaffenheit, verschiedende Rauhigkeitswerte

- Geometrie:
Auswirkung mit und ohne Zwischenplatte
Mit und ohne "Kreuzschliff"
Kühlerbodendicke
Kanalbreite
Kanalhöhe

Je nach bestehender Interesse, könnte ich mir dann auch weitere Komponenten anschauen: GPU, Radiator usw.


Zu Beginn jedoch nun einmal der CPU Block

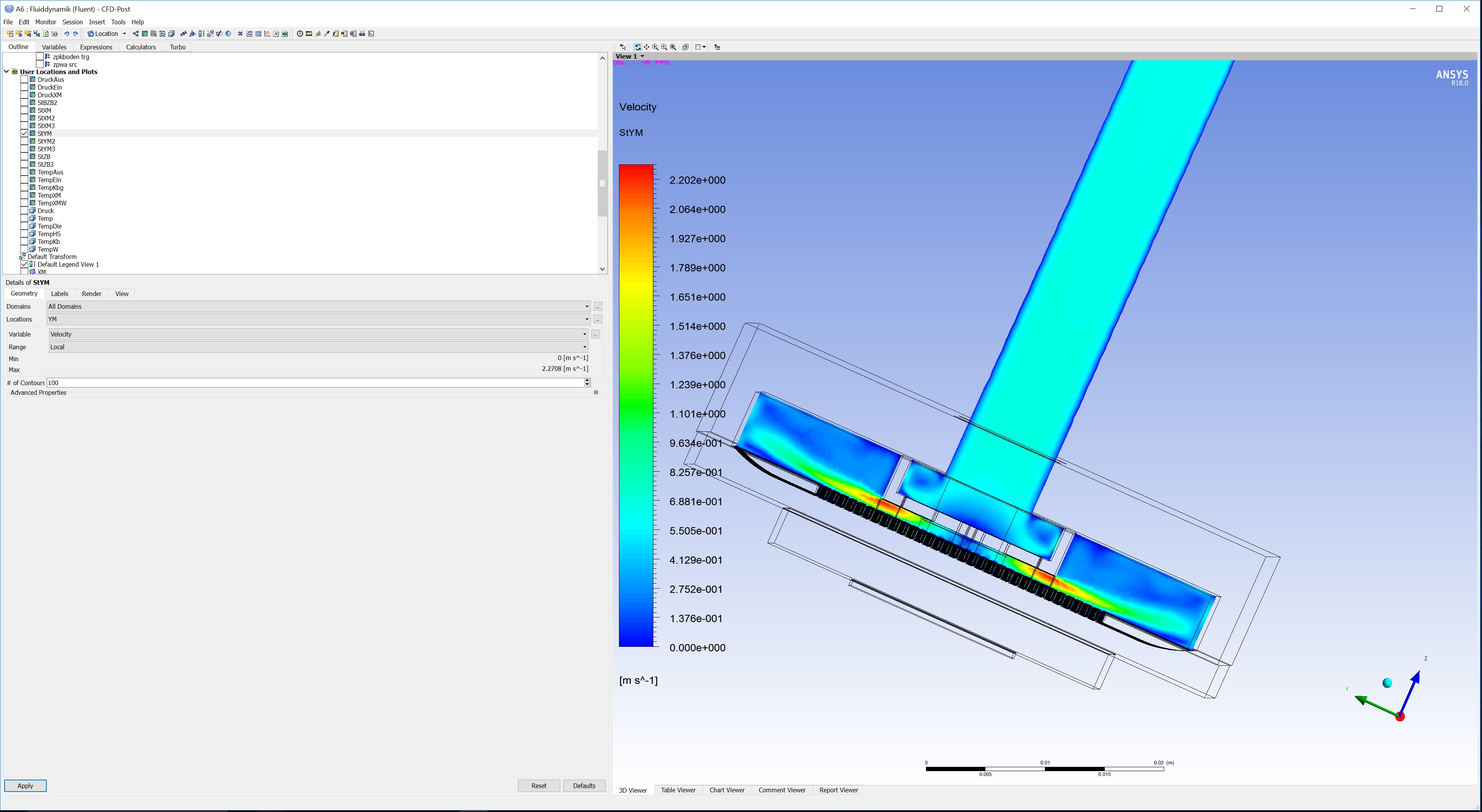
Im Fokus steht der Einfluss des Durchflusses auf die Temperaturdifferenz CPU/Wasser. Angefangen habe ich bei 100 L/h. Es folgt zum besseren Verständniss eine "Bildflut". Jedoch werde ich bei den anderen Werten 10 .... 250 L/h mich nur auf den wesentlichen Daten beschränken und diese kurz in Textform zusammenfassen. Zzgl. eines Funktionsgraphen Temperaturdifferenz/Durchfluss-Graph. Das gleiche gilt auch für alle anderen Parameter. Interessant sind ja nur die Auswirkungen auf die Temperaturdifferenz.


Tag 1
Durchfluss 100l/h

Aufbau Kühler -> siehe angehängte Bilder.

Als Die wurde ein Skylake 6700 als Vorlage genommen. Technische Eckdaten:

Wärmeabgabe: 125 W
Die-Größe: 11x15x0,5 mm
HS Größe: 30x30x3,2 mm
WLP-Dicke: Die/Hs 11x15x0,03 mm ( 7 W/mK)
WLP-Dicke: HS/Kühlerboden 30x30x0,03 mm

Materialrauhigkeit: 0,01 mm
EckdatenKühler:

"Kreuzschliff"
Mit Zwischenplatte
Kanäle: Anzahl 33 --> 0,3x 1 mm
Bodendicke: 2 mm

Bezüglich Kritiken der Simulation. Natürlich kann man auch mit einer Simulation nicht die reale Wirklichkeit abbilden. Aber darum geht es hier nicht. Um die o.g. Auswirkungen aufzuzeigen reicht eine Annäherung an die reale Wirklichkeit mit ausreichender Genauigkeit. Wie hoch diese Genauikeit sein kann, siehe dazu bitte Valiederungsbeispiele im Dateianhang.

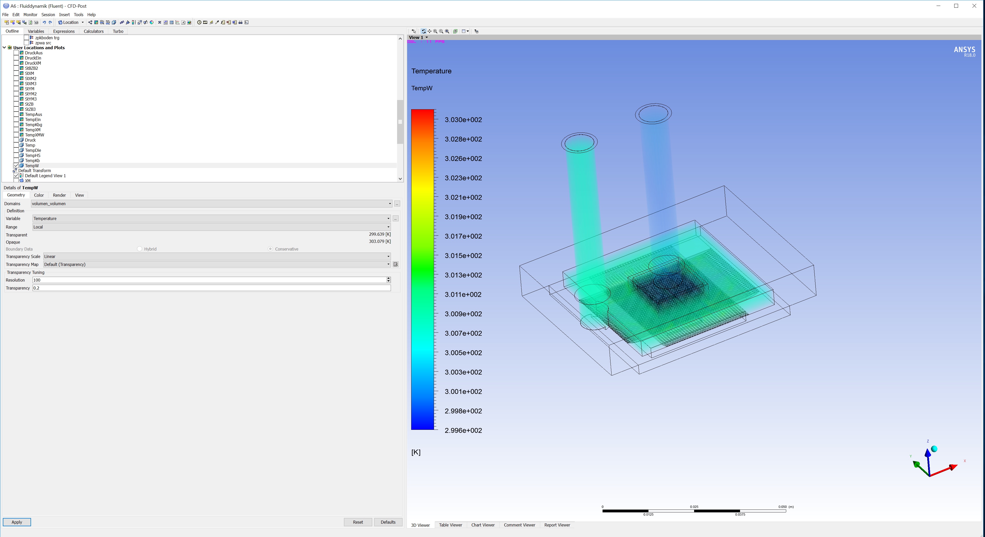
Beobachtet wird ein Zeitraum von 2,5 Sekunden. Das Wasser erwärmt sich um 1,1 K. Das enstpricht bei einem Massenstrom von 0,028 kG/h ~ 125 W. Es stellt sich eine Temperaturdifferenz von 28,4 K ein. Es wurde eine ideal verteilte, homogene Schichdicke, Wärmeleitpaste definiert. Dazu mit einem hohen Wärmeleitwert aus den Herstellerangaben, 7 W/mK. Dabei handelt es sich, wie bekannt, um idealisierte Laborwerte.
Dazu noch eine Schichtdicke von 0,03 mm. Selbst in der Praxis sind Messwerte der Temperaturdifferenz Die/Wasser kaum reproduzierbar. Der Größte Unsicherheitsfaktor bleibt nun mal die Schichdicke der WLP.

Wie man auch anhand des Strömungsbild erkennen kann, werden die äußeren Bereiche nur sehr schwach angeströmt. Somit halte ich eine mittige Einspritzung nicht für Ideal.
 

Anhänge

  • Boden.jpg
    Boden.jpg
    1,1 MB · Aufrufe: 694
  • K2.jpg
    K2.jpg
    953,7 KB · Aufrufe: 612
  • Expl1.jpg
    Expl1.jpg
    336,6 KB · Aufrufe: 557
  • K1.jpg
    K1.jpg
    515,4 KB · Aufrufe: 545
  • Validierung.jpg
    Validierung.jpg
    644,3 KB · Aufrufe: 532
  • Validierung2.jpg
    Validierung2.jpg
    629,7 KB · Aufrufe: 534
  • Ita.jpg
    Ita.jpg
    772,2 KB · Aufrufe: 543
  • Temperaturdifferrenz.jpg
    Temperaturdifferrenz.jpg
    669,5 KB · Aufrufe: 525
  • Strömungslinie100.jpg
    Strömungslinie100.jpg
    1,2 MB · Aufrufe: 699
  • Strömungsvektor100.jpg
    Strömungsvektor100.jpg
    881,4 KB · Aufrufe: 554
  • Strömungsvektor2-100.jpg
    Strömungsvektor2-100.jpg
    1,3 MB · Aufrufe: 562
  • TemperaturKühlerboden.jpg
    TemperaturKühlerboden.jpg
    1,2 MB · Aufrufe: 564
  • Temperaturkühlerbodenwasserseite.jpg
    Temperaturkühlerbodenwasserseite.jpg
    1,8 MB · Aufrufe: 565
  • TemperaturWasser.jpg
    TemperaturWasser.jpg
    792,8 KB · Aufrufe: 548
  • TemperaturAuslass.jpg
    TemperaturAuslass.jpg
    943 KB · Aufrufe: 524
  • Strömungkühlerboden.jpg
    Strömungkühlerboden.jpg
    1,8 MB · Aufrufe: 546
  • Strömungkühlerbodenkanalmitte.jpg
    Strömungkühlerbodenkanalmitte.jpg
    1,8 MB · Aufrufe: 566
  • StrömungKühlerboden2.jpg
    StrömungKühlerboden2.jpg
    1,5 MB · Aufrufe: 560
  • DruckvV.jpg
    DruckvV.jpg
    789,6 KB · Aufrufe: 531
  • Druckv.jpg
    Druckv.jpg
    681,1 KB · Aufrufe: 533
  • Strömungyachse.jpg
    Strömungyachse.jpg
    775,3 KB · Aufrufe: 532
  • Strömungxachse.jpg
    Strömungxachse.jpg
    746 KB · Aufrufe: 534
  • Strömungxyjpg.jpg
    Strömungxyjpg.jpg
    2 MB · Aufrufe: 549
Zuletzt bearbeitet:
Coole Idee, kannst Du noch etwas mehr ins Detail zu Deiner Methodik gehen? Hab da jetzt auf die Schnelle SolidWorks für die Geometrie gesehen und Ansys für die Berechnung und pre-/postprocessing. Mir kommen da spontan einige Fragen. Wie viele Zellen hat das Gitter, warum wird so viel Leitung simuliert? Warum benutzt Du ein Turbuenzmodell? Kannst Du zwischen den Platten ein ausreichend großes y+ einhalten? Wenn du einen stationären Zustand ansteuerst, warum simulierst Du dann zeitgenau (eventuell ließe sich mit einem steady state Solver viel Rechenzeit sparen)?
 
Zuletzt bearbeitet:
BOBderBAGGER schrieb:
Und die Allerwichtigste Frage welchen Einfluss hat all die Theorie in der Praxis ?

Keine Ahnung, aber ich habe gerade mal die Bedingungen versucht real nachzustellen:

i5-3570K mit irgendwas zwischen 60-90W (wohl eher richtung 90 :D), Kühler ein Nexxxos XP³ light.
Wasser: ~27°C
Durchfluss: 100l/h
CPU: ~58°C
dt damit etwa 31K

Edit: CPU ist mit Flüssigmetall zwischen Die und IHS, also kein extra Flaschenhals durch Intels Gewinnmaximierung.

Edit: Mit 2 und 3 Kernen, was mit meinem OC wohl eher an die 63W ran kommt, hat die CPU 48/54°C, also dt bei 21/27K
 
Zuletzt bearbeitet:
BOBderBAGGER schrieb:
Und die Allerwichtigste Frage welchen Einfluss hat all die Theorie in der Praxis ?

Siehe dazu Anhang -> die graue Theorie. Vergleich Messdaten mit CFX.

Zwischen Theorie und Simulation gibt es einen bedeutenden Unterschied.



@BOBderBAGGER

der größte Unsicherheitsfaktor bleibt die Wärmeleitpaste. Weder sind genaue Wärmeleitwerte bekannt, es wird gerne mit 7 oder 9 W/mK geworben, aber das sind wohl eher Laborwerte. Dann ist in der Praxis die Schichtdicke inhomogen und nicht wie in meinen Fall homogen. Natürlich könnte man eine inhomogene Schicht erstellen und dazu noch die Diodendichte im Die berücksichtigen, aber das wäre unnötiger Aufwand, der keinen Einfluss auf die Auswirkung des Durchflusses bezüglich der Temperaturdifferenz haben würde.


@SeppoE

kannst Du noch etwas mehr ins Detail zu Deiner Methodik gehen?

Ja was möchtest Du wissen?


Wie viele Zellen hat das Gitter

~ 980000 Knoten und ~ 3,8 Millionen Elemente


warum wird so viel Leitung simuliert?

An der Leitung werden Randbedingungen definiert, die immer einen negativen Einfluss auf das Ergebnis haben. Darum sollten diese nicht zu nahe an der Beobachtungzone sein. Faustwert ~ 6x größte Kantenlänge der Beobachtungzone.


Warum benutzt Du ein Turbuenzmodell

Re >> 2320. Im Kühlblock herrscht eine Turbulenz ~ 6 m/s


Kannst Du zwischen den Platten ein ausreichend großes y+ einhalten?

Für sowas eignet sich das SST Turbulenzmodell

https://knowledge.autodesk.com/de/s...0F5C4828-9F91-46B6-A16A-2578D72DCFCC-htm.html


Wenn du einen stationären Zustand ansteuerst, warum simulierst Du dann zeitgenau

Sobald Energie und somit Omega (= Temperatur , die gelbe Linie) im Spiel ist, gibt es erschwerte Bedingungen für die Konvergenz. Könnte mit steady state klappen, meistens aber nicht. Kann auch gut sein, dass über der Mitte oder kurz vorm Ende der Steps vom heiteren Himmel eine Divergenz auftritt und dann darf man von neuem beginnen.

--> https://www.youtube.com/watch?v=NPJImYibx48
 

Anhänge

  • gauetheory.jpg
    gauetheory.jpg
    644,3 KB · Aufrufe: 531
  • gauetheory2.jpg
    gauetheory2.jpg
    629,7 KB · Aufrufe: 519
Zuletzt bearbeitet:
Meiner Erfahrung nach ist "plötzliche" Divergenz eher Folge eines schlechten Gitters. Durch das Turbulenzmodel werden in einem so engen Spalt sowieso kleinere Instationaritäten herausgemittelt, Stichwort Wirbelviskosität. Auch wenn ich nicht davon überzeugt bin, dass im Spalt kritische Reynoldszahlen überschritten werden (Spalthöhe 2-3mm?). Durch die Prallplatte wird das Geschwindigkeitprofil der Strömung komplett verändert, sodass sich vorhandene Turbulenzballen im Vorlauf an dieser Stelle durch die hohen Gradienten abbauen. Auch beim Nachlauf ist es eigentlich nicht Notwendig eine so lange Strecke mit zu berechnen. Eventuell wären hex Gitter und die Ausnutzung von Symmetrien eine Alternative um etwas Rechenzeit einzusparen.

Das geht jetzt aber wohl alles etwas zu weit, um in dem Rahmen zu diskutieren. Finds ein schönes Projekt und ich hab mir auch schon öfter gedacht, dass da bei den Luftkühlern und Radiatoren bestimmt noch einiges Potential steckt, wenn man das mal ernsthaft angehen würde.
 
Ja schlechte Meshs sind auch ein Problem, lässt sich nicht immer genau einschränken und kostet meistens auch viel Zeit. Ist immer eine Abwägung ob man Zeit mit der Fehlersuche aufwenden möchte oder lieber etwas mehr Rechenaufwand in Kauf nimmt.

Kanäle 0,3x1 mm, Turbulenz ist teilweise voranden, fließender Übergang.

Am Mesh besteht Verbessungsbedarf, aber ich wäge immer ab ob Zeit für die Netznachbearbeitung oder Zeit für einen Rechenmehraufwand, der mir selbst keine Zeit kostet.

Was simulierst Du zur Zeit?
 
Ich simuliere Wärmeübertrager mit kompakten Abmessungen. Mein Ziel ist die Entwicklung von Modellgesetzen für spezielle Bauarten. Reicht dann hoffentlich in 1-2 Jahren zu Dr.-Ing ;-)
 
Was genau hat deine Simulation mit der Validierung der TU Graz "experiments and numerical simulations on the aerodynaics of the Ahmed Body" zu tun? Das ist eine vollkommen andere Simulation, die zur Validierung deines Falls doch absolut unbrauchbar ist und keinerlei Aussage über die Qualität der selbigen zulässt.


MfG
 
Duke711 schrieb:
Warum sollte ich das Mesh überarbeiten, wüsste auch nicht wer das vorgeschlagen haben soll.
Zumindest hieß es im verlinkten Beitrag, dass das Mesh u.U. nicht optimal ist (Beitrag). Daraus kann man indirekt ableiten, dass man es überarbeiten könnte, so habe ich es interpretiert.

Eine Abhandlung mit mehr Informationen befindet sich im übrigen im Urbeitrag. Zu diesem ich immer verlinke, einigen ist auch dies schon zu mühselig.
...und den finde ich, zusammen genommen mit den gesplitteten Beiträgen, etwas unübersichtlich. Aber okay, das Forum ist eben keine LateX-Umgebung. Jedoch gehört meiner Ansicht nach zu einer Abhandlung auf wissenschaftlichem Niveau auch ein entsprechend Strukturierter Beitrag. Dass das hier nur bedingt umsetzbar ist verstehe ich allerdings ;) Daher kann man wohl nur bedingt kritisieren.

Duke711 schrieb:
Stichwort Messtoleranz, Auflösungstoleranz und vor allem Störfaktoren im allgemeinen Messaufbau.
Deswegen sind die Werte allerdings nicht komplett für den Hintern, sonst könnte man sich das Messen gleich sparen? Ein Kritikpunkt den ich immer wieder bei anderen Publikationen lese und sehe ist, dass die Fehlerbalken fehlen.

Duke711 schrieb:
Sinnvolle Kritik und Hinterfragung finde ich übrigens gut. Wenn man so andere Forum anschaut, Hardwareluxx und co..
Das vergessen oder ignorieren viele. Sei es das Publikum oder der Autor. Beide sind nicht vor Fehlern gewahrt. Zumal ich mit Fluiddynamik keine (praktische) Erfahrung habe, auch wenn die mechanischen Ansätze universal sind.

Von der Thematik auf jeden Fall interessant und ich würde eine Zusammenfassung begrüßen.
 
the_ButcheR schrieb:
Was genau hat deine Simulation mit der Validierung der TU Graz "experiments and numerical simulations on the aerodynaics of the Ahmed Body" zu tun? Das ist eine vollkommen andere Simulation, die zur Validierung deines Falls doch absolut unbrauchbar ist und keinerlei Aussage über die Qualität der selbigen zulässt.


MfG

Diese hat damit natürlich nichts zu tun. Aber in diesem Beispiel dreht es sich um ein Fall mit höheren Turbulenzen und wegen des sehr frei umströmenden Körpers besteht die Möglichkeit von großen Ablösegebieten, wo jedes CFD Programm große Schwierigkeiten hat. Trotzdem stimmen die Ergebnisse mit den Messungen überein. Ich habe einfach mal aufzuzeigt, wie genau mittlerweile CFD sein kann. Mein Fall ist für das Programm eher ein einfacher Fall.

Natürlich besteht die Möglichkeit, dass ich eventuell nicht weiß was ich da mache und somit die Ergebnisse nicht stimmen. Aber das bleibt dann jedem interessierten Leser selbst überlassen ob der dies glauben möchte oder nicht. Aber als erfahrener Pratiker sollte einem die dargestellten Kurven nicht realitätsfern erscheinen.
Aber es bleibt jedem selbst überlassen eigene Messungen durchzuführen.
Ich werde mich aber für diese Ergebnisse nicht rechtfertigen, man kann es glauben oder eben nicht.


@e-Funktion

gut vorbereitete Messung sind unversichtbar und niemals für den "Hintern".
 
AMD Ryzen 9 9950X3D2
Zurück
Oben