F
floh667
Gast
Hallo ihr
Heute haben mein Bruder und ich unser Heimnetzwerk-Projekt im Elternhaus vollendet, in welchem ich noch wohne. In voller Begeisterung darüber wollte ich euch hier einfach mal eine kleine Dokumentation mit Text und Bildern zeigen, was wir da so in einigen teils sehr mühevollen Stunden (man mag ned glauben wie störrisch cat.7 Kabel sein können) auf die Beine gestellt haben.
Wie so oft entstand der Gedanke daraus, dass man mit dem vorherigen nicht zufrieden war. Rumliegende Kabel, Modems, Telefonanlagen u. switches die eher unschön an orten montiert sind, etc.
Zuvor sind wir vom Router im Keller mit einem zentralen Kabel in die Wohnung gefahren und haben dort mittels kleinem switch alles in der Wohnung verteilt.
Dieser hing allerdings unschön im Hausgang und es war auch keinerlei PoE möglich, was weitere Netzteile und Kabel zur Folge hatte für Wlan, Access point und DECT-Sender für die Telefone. Auch war es so eine Sache, für die Dachgeschosswohnung - wo der Access Point hängt, eine vernünftige verbindung zu legen.
Also war der Gedanke, dass alles zentral runter in den Keller soll und dort mittels PoE switch auch die Stromzufuhr für die genannten Geräte übernommen werden soll. Zudem sollten die meisten Kabel in der Wand verschwinden.
Dazu wollten wir die Gegensprechanlage der Türe auf VoIP umbauen, sodass diese mit den Haustelefonen bedient werden kann (Läuten, gegensprechen und türe öffnen).
Als Technik verwenden wir:
Kabelmodem: Technicolor TC4400
Firewall/router: SonicwallTZ300 TZ600
Hauptswitch (PoE): Cisco SG200-26P
Wlan: Cisco aironet 1600 series (sap 1620)
Acess point: Cisco aironet 1600 series
DECT Sender: Gigaset N510ip Pro
Mini-PC basierend auf einem Intel Atom (im schwarzen Chieftech Gehäuse) mit 3CX Telefonie-Software (Telefon-Anlage)
Kosten:
75m cat7 Kabel ~85€
9HE Serverschrank ~86€
Cisco SG200-26P gebraucht ~86€
Sonicwall TZ300 ~teuer...
Sonicwall TZ600 500€
19" Mehrfachsteckdose 12€
modulares patch panel ~10,20€
RJ45 Keystone Modul x12 24€
Leerdose für keystone Module preis à 2€ x3
Mini PC für Telefonanlage 68€
Sonicwall TZ600 500€
Gesamtkosten um die 768€ mit TZ600
Warum so "potente" Hardware wird sich der eine oder andere fragen, teils wurde diese Frage sogar bereits gestellt und wieso es eine normale Fritzbox nicht auch getan hätte?
Das Technicolor TC4400 Kabelmodem ist auf dem neusten docsis 3.1 standard und bietet einfach die beste Leistung. Kaum jitter auf der Leitung (was mit der Fritzbox und ihrem Puma chipset ganz gerne mal durch die Decke schlägt), wenig korregierte fehler, keine unkorregierbaren. Die Qualität der Leitung ist einfach eine andere mit einem TC4400 davor.
Die SonicwallTZ300 TZ600 ist von der Router-Funktionalität kein Vergleich zu einer fritzbox. Sie übernimmt das routing, regelt unsere drei VLANs sowie ein VPN.
Innerhalb der VLANs gelten verscheidene Regeln, welche wir mit der Sonicwall sehr komfortabel anwenden können. So hat der Gastzugang im Wlan weniger Rechte und Möglichkeiten und hat mehr oder weniger nur rudimentären Zugang auf sichere Protokolle.
Gleiches gilt für das VLAN der Dachgeschosswohnung. Dem Mieter bieten wir kostenlos die Möglichkeit der Mitnutzung des Internetanschlusses. Im falle der Nutzung haben wir aber eben auch hier die Möglichkeit dank der umfangreichen Konfigurationsmöglichkeiten für etwas Absicherung gegen Missbrauch zu schaffen.
Dazu dient sie als Virenscanner und DNS sinkhole.
Den Cisco SG200-26P bekamen wir zufällig umsonst, da er ausrangiert wurde. Und er ist eben pefekt für unsere Zwecke geeignet. Er hat ordentlich Durchsatz, genügend Ports für all unsere Geräte und Zimmer sowie Reserven. Gleichzeitig ist er relativ sparsam. Ganz wichtig war aber, dass er PoE fähig ist. Dies ermöglkichte uns, all unsere Sender dort positionieren zu können wo wir es wollten, ohne uns Gedanken über deren Stromzufuhr machen zu müssen, was wirklich äußerst komfortabel ist.
Anhand der Leistungsangaben der Geräte gehen wir von einem maximalen Verbrauch von ~60-75w (inkl. PoE Geräte) aus unter Vollast. Genaue Messungen werden wir bei Gelegenheit mal durchführen.
Die zentrale wurde im kleinen Wandrack untergebracht:

Rechts in dem Loch verschwinden die Kabel für ein Zimmer, die Gegensprechanlage der Haustüre, Acess Point im Dachgeschoss und DECT-Sender.
Rack-Inhalt in Nahaufname:

auf dem kleinen mini PC (intel atom) im schwarzen Chieftech Gehäuse unten rechts läuft die Software für die IP Telefonie sowie die Gegensprechanlage der Tür.
So sah es während dem kabel verlegen aus
:

Ein kleiner Schlitz wurde in die Wand geschlagen um den Großteil der Kabel unter Putz laufen zu lassen:

Hier kommen die Kabel für AP, DECT-Sender, Tür und ein Zimmer aus dem Keller heraus...
... hier zweigt das Kabel für die Gegensprechanlage ab:

Der Rest geht nach oben unters Dach und wird dort verteilt:

Nicht alle Kabel verlaufen dort. Die Kabel für Wohnzimmer, die Dose im Bastelkeller sowie Wlan werden unter der Kellerdecke entlang geführt und verteilt.
verlassen unauffällig den Technikraum/Waschkeller...

... und kommen hier wieder zum Vorschein, das Kabel für den Bastelkeller zweigt nach rechts ab.

(rechts in der Ecke die Dose
)
Die Kabel für Wlan und Wohnzimmer gehen hier durch die Kellerdecke...

... und treten hier im EG wieder aus

auf der anderen Seite der Wand geht eines der Kabel direkt zum Wlan router

Unten sieht man die zugespachtelten Löcher, wo ein Teil der technik vorher hing.

wir hatten keine Lust in die massive Steinwand eine Unterputzdose nachträglich zu installieren, aber auch keine unschöne Aufputzdose hinzuklatschen. Also liegt angepatchte Buchse unauffällig samt kurzem patchkabel auf und hinter dem Gerät.
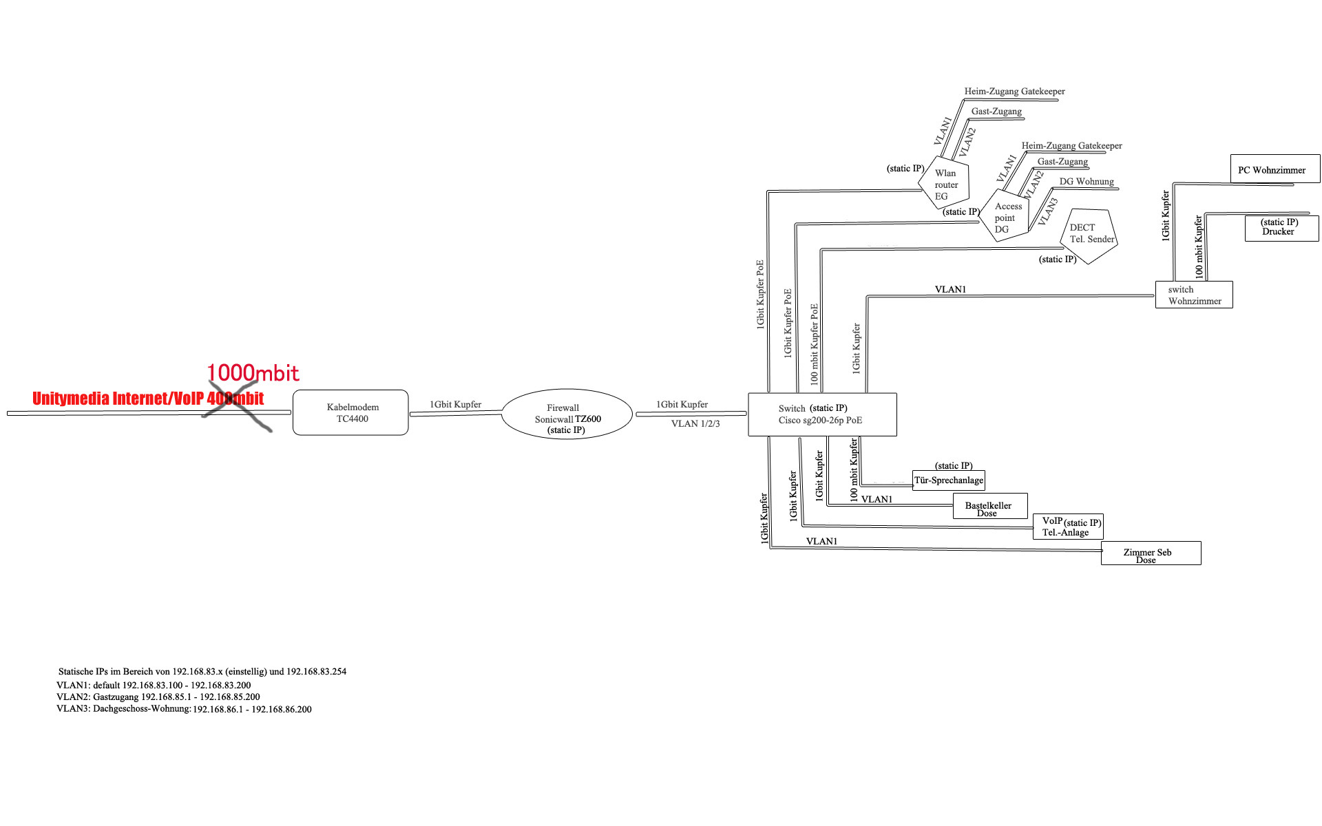
Das Schema unseres Hausnetzwerks hab ich mal so dokumentiert:

Am Schluss noch ein paar Bilder
DECT-Sender:


Acess Point:

Mini switch im Wohnzimmer:

PoE Leistung:


Patch-Panel:


Danke fürs Lesen und Kommentare sind herzlich willkommen
============================================
updates:
update 1

Unitymedia/Vodafone Anlage wurde an die selbe Wand verlegt (Koaxkabel 4fach abgeschirmt, 120db) und Stromzufuhr der gesamten Anlage optimiert. (Von Elektriker gemacht)
update 2

Die Sonicwall TZ300 wurde gegen eine TZ600 ausgetauscht. Die TZ300 war von Anfang an zu schwach und hatte in der von uns gefahrenen Konfiguration nur 350mbit routing Kapazität.
Mit der TZ600 kann nun für das Gast WLAN ohne all zu großen Leistungsverlust der sonicwall gateway antivirus, content filter sowie intrusion prevention genutzt werden.
Datenblatt für die Sonicwalls
Heute haben mein Bruder und ich unser Heimnetzwerk-Projekt im Elternhaus vollendet, in welchem ich noch wohne. In voller Begeisterung darüber wollte ich euch hier einfach mal eine kleine Dokumentation mit Text und Bildern zeigen, was wir da so in einigen teils sehr mühevollen Stunden (man mag ned glauben wie störrisch cat.7 Kabel sein können) auf die Beine gestellt haben.
Wie so oft entstand der Gedanke daraus, dass man mit dem vorherigen nicht zufrieden war. Rumliegende Kabel, Modems, Telefonanlagen u. switches die eher unschön an orten montiert sind, etc.
Zuvor sind wir vom Router im Keller mit einem zentralen Kabel in die Wohnung gefahren und haben dort mittels kleinem switch alles in der Wohnung verteilt.
Dieser hing allerdings unschön im Hausgang und es war auch keinerlei PoE möglich, was weitere Netzteile und Kabel zur Folge hatte für Wlan, Access point und DECT-Sender für die Telefone. Auch war es so eine Sache, für die Dachgeschosswohnung - wo der Access Point hängt, eine vernünftige verbindung zu legen.
Also war der Gedanke, dass alles zentral runter in den Keller soll und dort mittels PoE switch auch die Stromzufuhr für die genannten Geräte übernommen werden soll. Zudem sollten die meisten Kabel in der Wand verschwinden.
Dazu wollten wir die Gegensprechanlage der Türe auf VoIP umbauen, sodass diese mit den Haustelefonen bedient werden kann (Läuten, gegensprechen und türe öffnen).
Als Technik verwenden wir:
Kabelmodem: Technicolor TC4400
Firewall/router: Sonicwall
Hauptswitch (PoE): Cisco SG200-26P
Wlan: Cisco aironet 1600 series (sap 1620)
Acess point: Cisco aironet 1600 series
DECT Sender: Gigaset N510ip Pro
Mini-PC basierend auf einem Intel Atom (im schwarzen Chieftech Gehäuse) mit 3CX Telefonie-Software (Telefon-Anlage)
Kosten:
75m cat7 Kabel ~85€
9HE Serverschrank ~86€
Cisco SG200-26P gebraucht ~86€
Sonicwall TZ600 500€
19" Mehrfachsteckdose 12€
modulares patch panel ~10,20€
RJ45 Keystone Modul x12 24€
Leerdose für keystone Module preis à 2€ x3
Mini PC für Telefonanlage 68€
Sonicwall TZ600 500€
Gesamtkosten um die 768€ mit TZ600
Warum so "potente" Hardware wird sich der eine oder andere fragen, teils wurde diese Frage sogar bereits gestellt und wieso es eine normale Fritzbox nicht auch getan hätte?
Das Technicolor TC4400 Kabelmodem ist auf dem neusten docsis 3.1 standard und bietet einfach die beste Leistung. Kaum jitter auf der Leitung (was mit der Fritzbox und ihrem Puma chipset ganz gerne mal durch die Decke schlägt), wenig korregierte fehler, keine unkorregierbaren. Die Qualität der Leitung ist einfach eine andere mit einem TC4400 davor.
Die Sonicwall
Innerhalb der VLANs gelten verscheidene Regeln, welche wir mit der Sonicwall sehr komfortabel anwenden können. So hat der Gastzugang im Wlan weniger Rechte und Möglichkeiten und hat mehr oder weniger nur rudimentären Zugang auf sichere Protokolle.
Gleiches gilt für das VLAN der Dachgeschosswohnung. Dem Mieter bieten wir kostenlos die Möglichkeit der Mitnutzung des Internetanschlusses. Im falle der Nutzung haben wir aber eben auch hier die Möglichkeit dank der umfangreichen Konfigurationsmöglichkeiten für etwas Absicherung gegen Missbrauch zu schaffen.
Dazu dient sie als Virenscanner und DNS sinkhole.
Den Cisco SG200-26P bekamen wir zufällig umsonst, da er ausrangiert wurde. Und er ist eben pefekt für unsere Zwecke geeignet. Er hat ordentlich Durchsatz, genügend Ports für all unsere Geräte und Zimmer sowie Reserven. Gleichzeitig ist er relativ sparsam. Ganz wichtig war aber, dass er PoE fähig ist. Dies ermöglkichte uns, all unsere Sender dort positionieren zu können wo wir es wollten, ohne uns Gedanken über deren Stromzufuhr machen zu müssen, was wirklich äußerst komfortabel ist.
Anhand der Leistungsangaben der Geräte gehen wir von einem maximalen Verbrauch von ~60-75w (inkl. PoE Geräte) aus unter Vollast. Genaue Messungen werden wir bei Gelegenheit mal durchführen.
Die zentrale wurde im kleinen Wandrack untergebracht:

Rechts in dem Loch verschwinden die Kabel für ein Zimmer, die Gegensprechanlage der Haustüre, Acess Point im Dachgeschoss und DECT-Sender.
Rack-Inhalt in Nahaufname:

auf dem kleinen mini PC (intel atom) im schwarzen Chieftech Gehäuse unten rechts läuft die Software für die IP Telefonie sowie die Gegensprechanlage der Tür.
So sah es während dem kabel verlegen aus

Ein kleiner Schlitz wurde in die Wand geschlagen um den Großteil der Kabel unter Putz laufen zu lassen:

Hier kommen die Kabel für AP, DECT-Sender, Tür und ein Zimmer aus dem Keller heraus...
... hier zweigt das Kabel für die Gegensprechanlage ab:

Der Rest geht nach oben unters Dach und wird dort verteilt:

Nicht alle Kabel verlaufen dort. Die Kabel für Wohnzimmer, die Dose im Bastelkeller sowie Wlan werden unter der Kellerdecke entlang geführt und verteilt.
Sollte es eng werden in den Lehrrohren und das Kabel nur noch mit Gewalt bewegt werden können, hilft es, dieses etwas zu schmieren. Ich empfehle hierfür ein unschädliches Multiöl wie WD40 oder Konsorten. Vermindert erheblich die Reibung und damit die Gefahr an Kabelschäden! Nichts ist ärgerlicher, wenn man die Buchse patcht und die Leitung partout nicht auf 1gbit schalten will, sondern auf 100mbit verharrt oder schadhafte Pakete produziert, obwohl man die Buchsen mehrfach neu aufgelegt hat. Dies deutet dann auf einen Kabelschaden hin.
verlassen unauffällig den Technikraum/Waschkeller...

... und kommen hier wieder zum Vorschein, das Kabel für den Bastelkeller zweigt nach rechts ab.

(rechts in der Ecke die Dose Die Kabel für Wlan und Wohnzimmer gehen hier durch die Kellerdecke...

... und treten hier im EG wieder aus

auf der anderen Seite der Wand geht eines der Kabel direkt zum Wlan router

Unten sieht man die zugespachtelten Löcher, wo ein Teil der technik vorher hing.

wir hatten keine Lust in die massive Steinwand eine Unterputzdose nachträglich zu installieren, aber auch keine unschöne Aufputzdose hinzuklatschen. Also liegt angepatchte Buchse unauffällig samt kurzem patchkabel auf und hinter dem Gerät.
Das Schema unseres Hausnetzwerks hab ich mal so dokumentiert:

Am Schluss noch ein paar Bilder
DECT-Sender:


Acess Point:

Mini switch im Wohnzimmer:

PoE Leistung:


Patch-Panel:


Danke fürs Lesen und Kommentare sind herzlich willkommen
============================================
updates:
update 1

Unitymedia/Vodafone Anlage wurde an die selbe Wand verlegt (Koaxkabel 4fach abgeschirmt, 120db) und Stromzufuhr der gesamten Anlage optimiert. (Von Elektriker gemacht)
update 2

Die Sonicwall TZ300 wurde gegen eine TZ600 ausgetauscht. Die TZ300 war von Anfang an zu schwach und hatte in der von uns gefahrenen Konfiguration nur 350mbit routing Kapazität.
Mit der TZ600 kann nun für das Gast WLAN ohne all zu großen Leistungsverlust der sonicwall gateway antivirus, content filter sowie intrusion prevention genutzt werden.
Datenblatt für die Sonicwalls
Zuletzt bearbeitet von einem Moderator:










