h00bi
Fleet Admiral
- Registriert
- Aug. 2006
- Beiträge
- 24.800
Hallo zusammen,
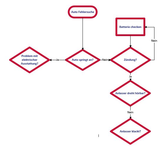
ich suche eine Möglichkeit einen Ablaufplan als Website darzustellen.
Zu jeder Frage sollen dann alle im Diagramm vorgegebenen Antwortmöglichkeiten angezeigt werden.
Je nach Antwort (Ja, Nein, was?, verschwinden sie bitte, bitte kommen sie später wieder, fdsdua) des Users soll dann die nächste Frage aus dem Ablaufplan angezeigt werden.
Hier mal ein stark vereinfachtes Beispiel:

Die erste Webansicht sollte die Frage "Auto springt an?" Mit den Optionen "Ja" oder "Nein" sein. Je nach Antwort dann eben die nächste Frage.
Grundsätzlich ist das ja kinderleicht mit HTML zu machen.
Ich befürchte nur wenn das Diagramm komplizierter wird und später auch mal verändert oder ergänzt wird verliert man hier ganz fix den Überblick was jetzt warum wohin verklinken soll.
Deswegen suche ich eine Software welche mir die Webansicht aus dem Diagramm heraus baut.
Muss nicht kompatibel zu Visio sein, habe das nur benutzt weil es halt grade da war.
ich suche eine Möglichkeit einen Ablaufplan als Website darzustellen.
Zu jeder Frage sollen dann alle im Diagramm vorgegebenen Antwortmöglichkeiten angezeigt werden.
Je nach Antwort (Ja, Nein, was?, verschwinden sie bitte, bitte kommen sie später wieder, fdsdua) des Users soll dann die nächste Frage aus dem Ablaufplan angezeigt werden.
Hier mal ein stark vereinfachtes Beispiel:

Die erste Webansicht sollte die Frage "Auto springt an?" Mit den Optionen "Ja" oder "Nein" sein. Je nach Antwort dann eben die nächste Frage.
Grundsätzlich ist das ja kinderleicht mit HTML zu machen.
Ich befürchte nur wenn das Diagramm komplizierter wird und später auch mal verändert oder ergänzt wird verliert man hier ganz fix den Überblick was jetzt warum wohin verklinken soll.
Deswegen suche ich eine Software welche mir die Webansicht aus dem Diagramm heraus baut.
Muss nicht kompatibel zu Visio sein, habe das nur benutzt weil es halt grade da war.