fTPM für Gaming PC aktivieren sinnvoll?

  • Ersteller Ersteller Dacompla
  • Erstellt am Erstellt am
D

Dacompla

Gast
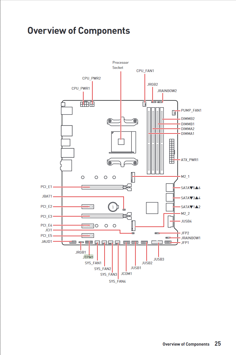
Ich habe ein MSI x570 MPGGaming Plus Mainboard mit einen Ryzen 3700x und bin auf folgende option im Bios gestoßen; security device support welche default deaktiviert ist darunter steht noch: AMD fTPM switch


Sollte ich das ganze aus Sicherheitsgründen aktivieren? Oder für einen Gaming Pc nicht relevant?
 
Dies ist nur relevant wenn ein Trusted Platform Module verwendet wird - 1x TPM module connector (JTMP1).

1589636275050.png
 
Hat der ryzen sowas nicht integriert? Also dieses ftpm? Aber ist tpm generell für gaming pcs überhaupt notwendig?
 
Okay, und Secureboot kann ich aber ohne Probleme aktivieren oder?
 
Sapphire Forum
Zurück
Oben