Hi,
ich hab aktuell ein komisches Problem, mit welchem ich jetzt seit ein paar Tagen zu kämpfen habe.
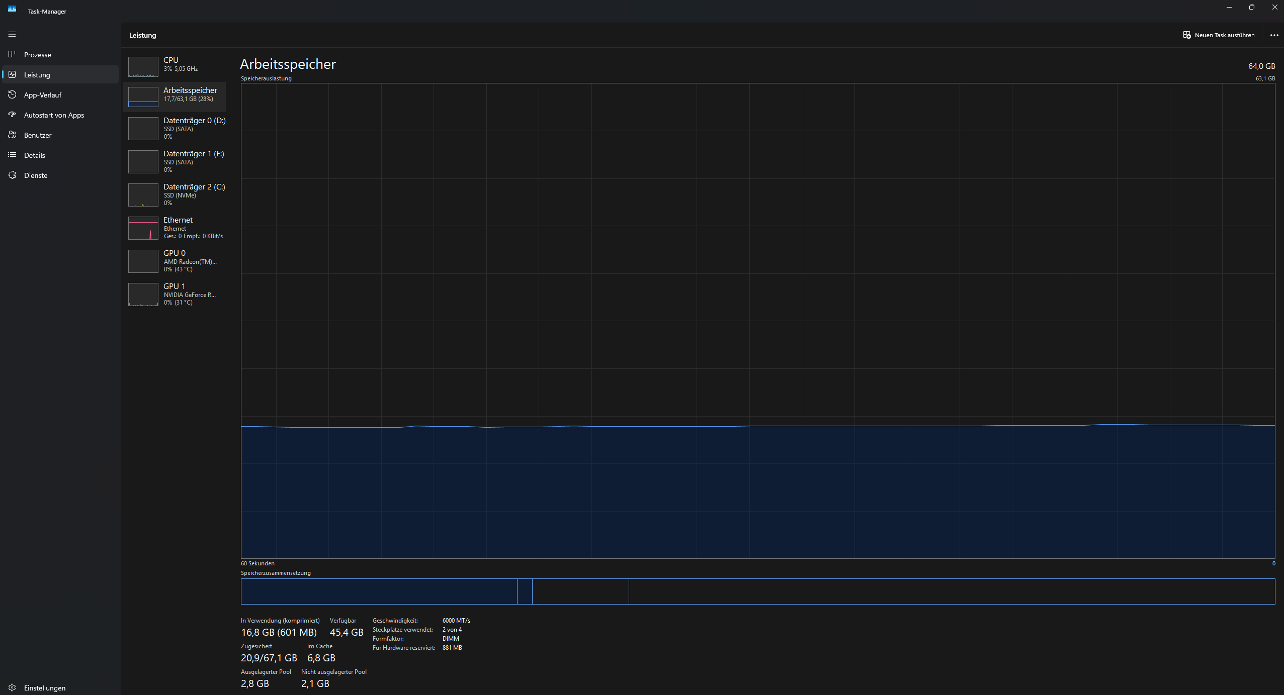
Ich benutze Windows 11 26100.2605 mit 2x 32gb ram. Mir ist schon von Anfang an aufgefallen, dass die Idle Ram Nutzung relativ hoch ist und sich immer so bei 8-10GB eingependelt hat.
Nun ist es aktuell so, dass beim Ram gerne mal 17gb im Idle belegt ist. Wenn ich unter Prozesse nach Ram Nutzung sortiere, komme ich da ziemlich sicher nicht auf 17gb mit allen Prozessen, die aufgelistet werden.
Der Höhepunkt war, als ich in Blender was simpleres gearbeitet habe und der PC auf einmal das ruckeln anfängt und komplett einfriert. Das ist mir 3x passiert. Beim dritten Mal war ich schlau genug und hab den Task Manager nebenher mitlaufen lassen. Tatsächlich war der Ram auf die kompletten 64gb voll, was ich noch nie zuvor jemals gesehen habe. Der PC hat sofort das ruckeln angefangen und ich konnte gerade noch Blender force quitten, jedoch ist der Ram nicht weniger geworden und ist immer weiter vollgelaufen bist der pc wieder eingefroren ist.
Es wurde auch unter Prozesse bei Arbeitsspeicher angezeigt, dass 99% des Rams voll sei, jedoch war der speicherintensivste Prozess damals Blender mit 2GB, welchen ich auch geschlossen hatte.
Memtest, Windows speicherdiagnose, sfc, dism health check habe ich alles schon mehrfach durchlaufen lassen, alles ohne Fehler. Im ressourcenmonitor hab ich leider auch nichts hilfreicheres gefunden, außer die Infos aus dem Task manager. Virentests hab ich auch mehrfach mit defender, defender offline scan, bitdefender und dem windows mrt scanner durchgeführt, welche alle nichts gefunden haben. Die Programme, die ich im Autostart aktiviert habe, sollten das eigentlich auch nicht verursachen.
Ist das aktuell ein wilder Windows Bug oder ist da eher was an meinem System faul?
Bin sehr dankbar für jede Hilfe oder Tipp
LG
ich hab aktuell ein komisches Problem, mit welchem ich jetzt seit ein paar Tagen zu kämpfen habe.
Ich benutze Windows 11 26100.2605 mit 2x 32gb ram. Mir ist schon von Anfang an aufgefallen, dass die Idle Ram Nutzung relativ hoch ist und sich immer so bei 8-10GB eingependelt hat.
Nun ist es aktuell so, dass beim Ram gerne mal 17gb im Idle belegt ist. Wenn ich unter Prozesse nach Ram Nutzung sortiere, komme ich da ziemlich sicher nicht auf 17gb mit allen Prozessen, die aufgelistet werden.
Der Höhepunkt war, als ich in Blender was simpleres gearbeitet habe und der PC auf einmal das ruckeln anfängt und komplett einfriert. Das ist mir 3x passiert. Beim dritten Mal war ich schlau genug und hab den Task Manager nebenher mitlaufen lassen. Tatsächlich war der Ram auf die kompletten 64gb voll, was ich noch nie zuvor jemals gesehen habe. Der PC hat sofort das ruckeln angefangen und ich konnte gerade noch Blender force quitten, jedoch ist der Ram nicht weniger geworden und ist immer weiter vollgelaufen bist der pc wieder eingefroren ist.
Es wurde auch unter Prozesse bei Arbeitsspeicher angezeigt, dass 99% des Rams voll sei, jedoch war der speicherintensivste Prozess damals Blender mit 2GB, welchen ich auch geschlossen hatte.
Memtest, Windows speicherdiagnose, sfc, dism health check habe ich alles schon mehrfach durchlaufen lassen, alles ohne Fehler. Im ressourcenmonitor hab ich leider auch nichts hilfreicheres gefunden, außer die Infos aus dem Task manager. Virentests hab ich auch mehrfach mit defender, defender offline scan, bitdefender und dem windows mrt scanner durchgeführt, welche alle nichts gefunden haben. Die Programme, die ich im Autostart aktiviert habe, sollten das eigentlich auch nicht verursachen.
Ist das aktuell ein wilder Windows Bug oder ist da eher was an meinem System faul?
Bin sehr dankbar für jede Hilfe oder Tipp
LG