michi_z1981
Lt. Commander
- Registriert
- Sep. 2006
- Beiträge
- 1.324
Hallo Communitiy,
ich hab hier meine PV Anlage von Fronius, mit Solarnet ins HA integriert. Es werden alle Werte gut erkannt, decken sich mit den Einstellungen aus dem SolarWeb Portal.
HA läuft aktuell auf Version 25.03.1, läuft aus der fertigen OVA Datei von der Website auf meinem NAS.
Ich hab im HA mehrere Helfer drin, die die Entität "Netzeinspeisung" überwachen.
Wenn diese z.B. auf mehr als 2000W oder auch 2500W ansteigt, schaltet der Helfer ein. Damit steure ich verschiedene Dinge, z.B den Terrassenkühlschrank, das der quasi mit Solarstrom läuft.
Später will mit dem Helfer mal sehen, wie lange und damit wie viel Arbeit da eingespeist wird, um mir auszurechnen ob sich eine elektrische Zusatzheizung lohnen würde.
Die Helfer "Einspeisung über 2000W" oder auch "Einspeisung über 2500W", sind als Schwellwertsensor angelegt.
Wenn der untere Grenzwert überschritten wird, schaltet der Zustand auf EIN. Ohne Hysterese wird der auch direkt dann bei -1W auch gleich wieder ausgeschaltet. Also der Helfer "Einspeisung über 2500W" wird bei 2499 wieder direkt ausgeschaltet.
Auf diese Helfer hab ich jetzt, ebenfalls über Helfer, Verbrauchsstatistiken losgelassen.
Diese sind wie folgt aufgebaut.
Die Entität ist auf den o.g Helfer eingestellt, Maßeinheit in h, damit er die Zustandszeit des Helfers mit dem Zustand ON/EIN zusammenzählt.
In Optionen für Verlaufsstatistik hab ich die Datumseinschränkung eingetragen:
Start:
Ende:
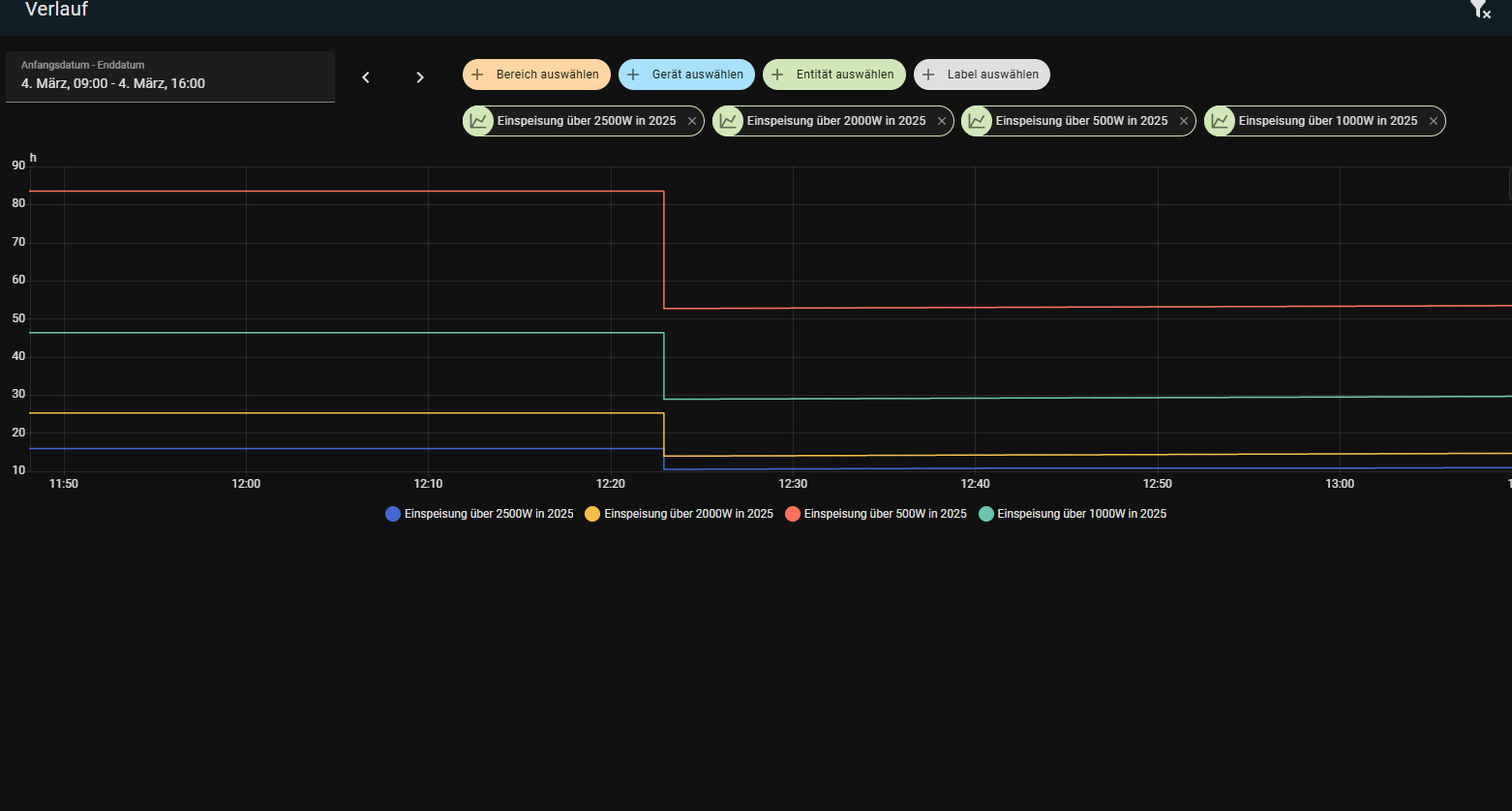
Bisher hat das einwandfrei funktioniert, aber am 4.3.25 und ein paar anderen Tagen wird die Stundenanzahl der Zähler nach unten korrigiert.
Ich würde erwarten, das der Zähler jeden Tag ansteigt, und niemals bis zum ENDE Datum nach unten korrigiert wird:
Wäre super wenn mir ein HA-Profi das Verhalten mal erklären kann.
Wenn weitere Infos benötigt werden, einfach schreiben.
Werde mich bemühen, das alles zu liefern.
Was mir noch soeben aufgefallen ist:
Allen Zeitzählenden-Helfern für die Auswertung geht der Zeitverlauf am 04.03.25 um 12:22 für paar Stunden nach unten. Das dritte Bild, da sieht man das.
Grüße
ich hab hier meine PV Anlage von Fronius, mit Solarnet ins HA integriert. Es werden alle Werte gut erkannt, decken sich mit den Einstellungen aus dem SolarWeb Portal.
HA läuft aktuell auf Version 25.03.1, läuft aus der fertigen OVA Datei von der Website auf meinem NAS.
Ich hab im HA mehrere Helfer drin, die die Entität "Netzeinspeisung" überwachen.
Wenn diese z.B. auf mehr als 2000W oder auch 2500W ansteigt, schaltet der Helfer ein. Damit steure ich verschiedene Dinge, z.B den Terrassenkühlschrank, das der quasi mit Solarstrom läuft.
Später will mit dem Helfer mal sehen, wie lange und damit wie viel Arbeit da eingespeist wird, um mir auszurechnen ob sich eine elektrische Zusatzheizung lohnen würde.
Die Helfer "Einspeisung über 2000W" oder auch "Einspeisung über 2500W", sind als Schwellwertsensor angelegt.
Wenn der untere Grenzwert überschritten wird, schaltet der Zustand auf EIN. Ohne Hysterese wird der auch direkt dann bei -1W auch gleich wieder ausgeschaltet. Also der Helfer "Einspeisung über 2500W" wird bei 2499 wieder direkt ausgeschaltet.
Auf diese Helfer hab ich jetzt, ebenfalls über Helfer, Verbrauchsstatistiken losgelassen.
Diese sind wie folgt aufgebaut.
Die Entität ist auf den o.g Helfer eingestellt, Maßeinheit in h, damit er die Zustandszeit des Helfers mit dem Zustand ON/EIN zusammenzählt.
In Optionen für Verlaufsstatistik hab ich die Datumseinschränkung eingetragen:
Start:
Code:
{{ now().replace(year=2025, month=1, day=1, hour=0, minute=0, second=0) }}
Code:
{{ now().replace(year=2025, month=12, day=31, hour=23, minute=59, second=59) }}
Bisher hat das einwandfrei funktioniert, aber am 4.3.25 und ein paar anderen Tagen wird die Stundenanzahl der Zähler nach unten korrigiert.
Ich würde erwarten, das der Zähler jeden Tag ansteigt, und niemals bis zum ENDE Datum nach unten korrigiert wird:
Wäre super wenn mir ein HA-Profi das Verhalten mal erklären kann.
Wenn weitere Infos benötigt werden, einfach schreiben.
Werde mich bemühen, das alles zu liefern.
Was mir noch soeben aufgefallen ist:
Allen Zeitzählenden-Helfern für die Auswertung geht der Zeitverlauf am 04.03.25 um 12:22 für paar Stunden nach unten. Das dritte Bild, da sieht man das.
Grüße
Anhänge
Zuletzt bearbeitet:
