Test Ryzen 9 7950X & Ryzen 7 7700X im Test: Leistung, Effizienz, IPC, Takt, iGPU und mehr analysiert

@Beg1
Mich überrascht es jetzt nicht so.
Momentan sind halt alle kosten extrem gestiegen. Jeder muss gerade schauen wie er über die Runden kommt.
Da brauch ich nur in meinem Bekanntenkreis schauen.
Auch kostet so eine komplette neue Platform einen haufen Geld. Hier sind auch noch dazu keine günstigen Mainboards verfügbar. Teurer DDR5 RAM wird auch noch benötigt. Werden sicher einige auf günstigere Boards mit weniger Ausstattung warten.
Abgesehen von Enthusiasten und Leuten welche die das ganze Beruflich brauchen, werden aktuell sicher nicht viele zu einem neuen PC greifen.
Abgesehen vom Rest haben sich viele in der Corona Zeit schon neu eingedeckt.

Da ich nur Zocke habe ich mir vor 4 Wochen einen 5800X3D in weiser Voraussicht gekauft. Eine Komplette neue Paltform wäre mir zu teuer geworden.
Da musste ich nur ein BIOS Update machen. 5800X raus und 5800X3D rein. Fertig ist das Upgrade.
 
  • Gefällt mir
Reaktionen: mannefix
LukS schrieb:
Da musste ich nur ein BIOS Update machen. 5800X raus und 5800X3D rein. Fertig ist das Upgrade.

Wenn ich eine bestehende AM4-Plattform hätte, wäre das auch mein Weg gewesen.
Bei einer Neuanschaffung fällt es mir schwer auf eine EOL-Plattform zu setzen, obwohl der Preis natürlich deutlich besser ist.

Mal schauen, wie die B650-Preise ausfallen, eventuell wird es dann ein 7700X und später ein 7800X3D, auch wenn ich nach so kurzer Zeit nur ungern upgrade.
 
Beg1 schrieb:
Mal schauen, wie die B650-Preise ausfallen, eventuell wird es dann ein 7700X und später ein 7800X3D, auch wenn ich nach so kurzer Zeit nur ungern upgrade.
Ich denke das man mit dem 7700x auch ohne Probleme bis Zen5 und deren 3D-Derivate durchhalten kann! ;)

Da wird dann künftig auch ein Bios-Update reichen und die neue Gen kann rein.
 
ui interessant das hier immer mehr dran interessiert sind,was zu kaufen.

@Dome87

So du hast also einen Ryzen 9 7900x,seid wann bereit und welches Betriebsystem hast du denn? Und testest du denn auch was für einen oder nicht?
 
aldaric schrieb:
Ich denke das man mit dem 7700x auch ohne Probleme bis Zen5 und deren 3D-Derivate durchhalten kann! ;)
Könnte man mit einem 5800X3D und AM4 Plattform aber genau so gut und günstiger^^

Und wenn ich an das Hin und Her bei der Kompatibilität der 300er Boards mit den neusten CPUPs zurückdenke, würde ich mich sowieso sicherer fühlen, erst bei den 700er Boards einzusteigen.
 
  • Gefällt mir
Reaktionen: LukS
mannefix schrieb:
Danke! Schon gelesen! Es gibt auch von PCGH einen Preis/Leistungs test. Da schneiden die Ryzen 7000er gut ab. Aber nur die CPUs!
Mit Mainboard, DDR 5 Ram, etc. ist das P/L grottenschlecht.
Am besten kommen da 5600 und 5800 weg.
...Aber ein altes System kaufen, was ich praktisch nicht mehr erweitern kann jetzt zu kaufen macht auch nicht richtig Spaß. Insgesamt ist Ryzen 5000 wohl auch leichter zu kühlen. So ist der 5800er 3D ein Hitzkopf was an dem 1 Chiplet Aufbau liegt.

Das Problem:
1.: ist durch die kleinere Fertigung die Wärmedichte deutlich höher.*
2.: durch die "Kompatibilität" für AM4 Kühler hat der IHS eine Dicke von 3,42mm die vom DIE gemessen bis zur Oberfläche überwunden werden müssen. Bei Zen3 war der IHS deutlich dünner.

*mein 3800X war relativ einfach zu kühlen und ich hatte selbst mit OC und einer 280mm aio WaKü keine probleme unter 70°C zu bleiben, es gibt aber anscheinend sehr viele Schwankungen der Qualität gerade bei den single CCX Prozessoren.
Bei dem 5800X3D kommt der 3-Dimensionale Cache als Hitzequelle dazu, weswegen die ja auch nicht unlocked sind.

Das eine neue Plattform als Early Adopter immer ein beschissenes P/L Verhältniss hat, sollte jedem klar sein. Deswegen kaufe ich auch ungerne HW direkt bei Erscheinen.
Besser wird es nur, wenn die restlichen B650 Bretter am Markt sind und Black Friday und Weihnachten vorbei sind...
 
Zuletzt bearbeitet:
  • Gefällt mir
Reaktionen: mannefix
Taxxor schrieb:
Könnte man mit einem 5800X3D und AM4 Plattform aber genau so gut und günstiger^^

Jup, und am Ende ist es teurer, weil man eine EOL Plattform kauft.

Sehe den Sinn darin nicht, genauso wenig ergibt es Sinn einen RPL zu kaufen, wenn die Plattform danach tot ist.
 
  • Gefällt mir
Reaktionen: MehlstaubtheCat
@aldaric
Wenn ich jetzt einen 5800X3D auf ein 100€-Board schnalle ist es 200€ günstiger als einen 7700X auf einem 300€-Board. Tote Plattform hin oder her. Im Februar kann ich dann auch einen 7800X3D auf ein 100€ B-Board packen.

Es macht absolut keinen Unterschied, ob ich jetzt noch günstig AM4 kaufe und das gesparte Geld später in AM5 stecke oder gleich auf die neue Plattform setze. Außer, dass der 5800X3D oft schneller ist und die DDR5-Preise auch weiter fallen könnten.

Und das Argument mit RPL ist völlig fritte, weil wesentlich neuer als die 5000er Ryzen und daher ist da nichts "tot". Auch wenn keine neuen CPUs mehr für 1700 erscheinen so ist RPL bei Erscheinung schneller und moderner als Zen 3. Also ich weiß ja nicht wie es Dir geht, aber ich perönlich würde, WENN schon EOL, das schnellere, moderne Produkt wählen.
 
aldaric schrieb:
Jup, und am Ende ist es teurer, weil man eine EOL Plattform kauft.
Kommt drauf an. Wenn Zen5 erscheint, wird DDR5 auch wesentlich günstiger sein, und sollte man dann trotzdem noch auf ein 600er Board setzen wollen, wird auch dieses deutlich günstiger sein.

AM5 Plattform jetzt kaufen

7700X - ~480€
B650 Board - ~250€ (sollen ja "ab $199" starten)
32GB DDR5 - ~200€

-> ~930€

Später dann aufrüsten auf einen Zen5 mit V-Cache -> ~600€

Gesamtkosten nach Zen5 Kauf -> ~1530€


Am4 Plattform jetzt kaufen
5800X3D - ~450€
B450 Board ~80€
32GB DDR4 - ~100€ (~60€ wenn für den Übergang auch 16GB ausreichen)

-> ~630€(590€)

später aufrüsten auf Zen5 mit V-Cache
CPU ~ 600€
B650 Board - ~ 150€
32GB DDR5 - ~ 100€

-> ~850€

Gesamtkosten nach Zen5 Kauf -> ~1480€(1440€) abzgl. Erlös vom evtl. Verkauf der AM4 Plattform
 
Zuletzt bearbeitet:
Dome87 schrieb:
Außerdem verbraucht Zen 4 viel Strom und wird sehr heiß.
Nur wenn man die wenigen Daten aus dem Test entnimt und andere wiederum nicht beachtet. Beispiel 7700X benötigt unter Spielen im Durchschnitt weniger als 80W, nicht sonderlich viel. Und bei den Temperaturen wird er unter Multicore-Volllast recht Warm aber nicht bei geringeren Leistungsaufnahmen. 66 Grad im Blender-Bench bei 88W (Eco), fast 30 Grad weniger, als Ungezügelt für die letzten ca 4% Leistung. Beim Spielen kommt er dann auch nicht wirklich höher.

Die gesteigerte TDP ist aus meiner sicht einfach nur ein Fehler von AMD und es erweckt eben den schein, dass Zen4 eher schwach ist. Wenn man dann aber sich anschaut, was er unter Eco-Modus zu Leisten in stande ist, sieht es eben wieder anders aus. Der 7700X verliert keine 5% bei PPT von 142W auf 88W, ist bei 88W 38% schneller, als ein 5700X bei ebenso 88W (Anwendungsleistung). Bei Spielen im Eco dürfte der 7700X kaum was verlieren, wenn er im Schnitt nur 72W benötigt. Der 5800X3D ist in Spielen auf Augenhöhe mit dem 7700X, 2W weniger und knapp 2% mehr Leistung sind da eher unter Messtoleranz zu verbuchen, als das sie in irgend einer weise zu spüren wären. Bei Anwendungen, wo der Vorteil des größeren Caches nicht zum Tragen kommt, verliert der X3D gegenüber dem 7700X.

Ohne die TDP-Steigerung wäre der 7700X eben 38% schneller als der 5700X und der 7950X immer noch 31% schneller, als der 5950X. Beides sit jeweils mit dem Eco-Modus erreichbar, die genau die PPTs der Vorgänger erreichen. Die höhere TDP erreicht dann nur 5% mehr Leistung. 38% und 31% sind nicht gerade kleine Steigerungen.
 
  • Gefällt mir
Reaktionen: aldaric
Ist mir bewusst. Sitze vor einem 7900X :) Ich sprach aber genau davon, was der DAU beim Überfliegen der Tests an Infos mitnimmt.

Die Temperatur ist halt auch Wurst. Der Hardware ist es völlig schnurz, dass sie bei Cinebench 95° erreicht. Nur den x-ten User nicht, der sich Sorgen macht und meint, alles über 60° sei schlecht.
 
Ja ist halt die frage wenn von heute auf morgen meine 6 und 9 jahre alte Hardware defekt gehen würde und geld ja knapp ist,ich wüsste nicht ob ich dann zu am4 oder zu am5 gehen würde weil das ist dann schon keine so gute Option mehr wie ich finde. Das wäre echt ne blöde Sache. Weil da kann man eben keine so guten Optionen vorschlagen. Und bei 150 € gesammt Plattform ist bei Zen 4 System eh sense im gelände weil eben viel teurer. Da machen die zwischen schritte eben Sinn wie ich finde so wie von manchen eben hier geschrieben wurden.
 
Ozmog schrieb:
Die gesteigerte TDP ist aus meiner sicht einfach nur ein Fehler von AMD
Ist es wirklich ein Fehler? Oder ist dir nicht klar, dass in der Masse der längste Balken zählt? Denn mit Raptor wird die maximale Leistungsaufnahme nochmal gesteigert.

Also ich sehe extrem viele dicke und schwere PS Autos auf den Straßen. Wenn es der Masse um Energiesparen gehen würde, hätten wir völlig andere Autos auf den Straßen.
Warum soll es im PC Bereich anders sein?

Und wenn ein Möglicher Raptor mit 260W einen 206W 7950X schlägt, wird die 260W CPU gefeiert hier im Forum. Und wenn dann kritische Stimmen kommen, werden die abgekanzelt, indem man wieder von Einstellungen im BIOS faselt. Man könne ja und überhaupt bei Spiele.

So nach dem Motto, ich kaufe ein 600PS Auto und begrenze es durch Chiptuning auf 450PS. Wer macht das denn? Ganz sicher nicht die Masse.

Deswegen leistet sich auch die deutsche Gesellschaft schwere Sportwagen mit armdicke Endrohre und einem E Kennzeichen.
 
  • Gefällt mir
Reaktionen: MehlstaubtheCat
Ja das stimmt, das PBO nicht immer optimal ist habe ich auch ich schon erfahren müssen als meine immer mal wieder richtung 4,9 GHz einzelne Kerne befördert hatte, die CPU temp aber richtung 90 Grad gedrückt hatte. Als es dann richtig heiß also im Sommer war,ging diese sogar richtig 95 grad und teilweise 100 Grad. Der PC fühlte sich zu dem Zeitpunkt etwas schwammig an bzw etwas träge und das habe ich dann mit den hohen Temperaturen in Verbindung gebracht. Seid dem fahrr ich dies nicht mehr. Dabei hatte ich PBO garnicht an gehabt und dennoch hat es dieses Verhalten gezeigt. Durch selbst einem takt zu zu ordnen war dann der ganze Mist endlich vorbei gewesen. In heißen Tagen ist es seid dem nir mehr als 72-75 grad warm. Wo es etwas Kühler war waren es dann auf einmal 62 Grad nur gewesen. Genau so handhaben ich es dann auch bei solchen cpus und auch wenn ich irgendwann mal mindestens ne Zen 4 System habe sollte da genauso.
Man sieht es ja sehr deutlich wie kühl die Zen 4 cpus so dann sind. So bei 65 Grad ist wirklich angenehm wie ich finde bei ihren Vorgänger tdp versteht sich.
 
da!mon schrieb:
Ich habe mir gerade Buildzoid's Video zur Ryzen 7950X performance-to-power Skalierung angeschaut, kann ich nur jedem ans Herz legen, welcher der Englischen Sprache mächtig ist:
Hab das Video auch durch, auch die VRM Ausstattung ist ordentlich und so viel Phases hab ich bei AMD eher selten gesehen, selbst X570 war nicht so üppig ausgestattet. Ich wollte das Video auch posten.. Es ist heftig, wie Effizient der N6 HPC bis knapp 180W geht.. danach verlässt man wohl den Sweet Spot. Auch Hinab bis ins Jagdgebiet des H Intels gehts echt gut mit der Leistung pro Watt. Das werden echte Powerhouses.

@Dome87
240x 7900
300x 7950X

(Quelle MF)

Intel verkaufte im Monat 350 12900K.. der 5950X hat es auf ~550 Einheiten im Monat geschafft.
Schlecht ist also dann doch Relativ. Theoretisch verkauft AMD also mehr, wenn der Trend anhält.
AMD verkauft Grob 33 7950X Pro Tag bei MF...

Und ja, wenn ich mich nicht völlig Verrechnet habe hat der 5950X am Ende sich ~18 mal am Tag verkauft..
Also Theoretisch hat sich der 5950X schlechter verkauft, was aber auch Corona und der Lieferbarkeit geschuldet ist


Taxxor schrieb:
Kommt drauf an. Wenn Zen5 erscheint, wird DDR5 auch wesentlich günstiger sein, und sollte man dann trotzdem noch auf ein 600er Board setzen wollen, wird auch dieses deutlich günstiger sein.
Deine Rechnung solltest du mit einem B550 machen, damit es halbwegs Fair ist:
Ich nehme bei beiden das MAG Tomahawk, denn ich würde niemals noch ein B450 nehmen, welches zum Teil nicht mal ein 4+1 VRM Setup hatte.

AM5:

7700X: ~ 470€
16GB 6000er: ~ 230€
B650: ~ 250€

Macht 950€

AM4:
5800X3D: ~430€
16GB 3600: ~ 70€
B550: ~ 170€

Macht 650€

Das B550 Tomahawk Max hat ein 6+2 VRM Setup, was ich ebenso sehe.. Ob der B650E hier nötig ist, halte ich für Fragwürdig. Man muss allerdings davon Ausgehen, dass der B650E MAG Tomahawk nicht auf 250€ kommt.. Allerdings muss man so ehrlich sein, dass ein AM5 Neukauf, am Ende ein neuer Sockel / Ökosystem ist und AM4 eben EOL.
Also würde man am Ende zu den 650€ nochmal später die Summe von ~1000€ zahlen.. Immer unter der Prämisse, ich wechsel Sortenrein.. Ich denke, dass das B660 Tomahawk D5 am Ende auch Preislich gehalten wird, also die Platine 220€ kosten wird. Nur muss man eben auch hier sehen, dass die ADL Plattform nur als D4 wirklich günstig ist.
Es macht aber niemals Sinn, jetzt zu kaufen, da wir in der Holiday Season schon fast sind. Also im Januar kaufen, oder im Sommer.. Dann ist auch RPL raus und man kann die Mobo Modelle besser vergleichen.
 
Zuletzt bearbeitet:
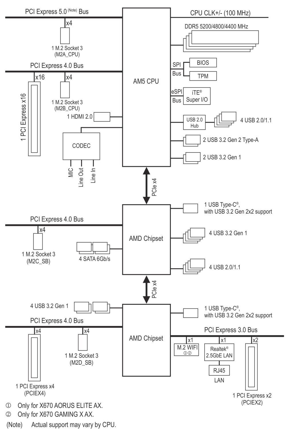
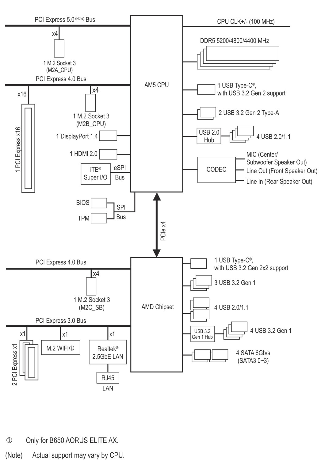
Gibt es eigentlich irgendwo auf CB eine Übersicht zu den Fähigkeiten der verschiedenen Chipsätze? Finde das nirgends.
 

Anhänge

  • 2791345-l7.jpg
    2791345-l7.jpg
    140,4 KB · Aufrufe: 207
  • 2824266-l6.jpg
    2824266-l6.jpg
    132,4 KB · Aufrufe: 211
also am besten so wenig externen Festplatte haben und dann kann man nen günstiges Mainbard sich holen.Wenn man also nur vor hat 1x SSD und zudem die Onbard GPu ohne Dedizierte GPU verwenden will.Dann bleibt am ende kein Vorteil mehr übrig bei den Mainbaords.Dann wird nur noch die CPU entscheiden.Wobei da entscheidet ja eher die Kühlung als was anderes darüber ob gut oder schlecht.
 
Rockstar85 schrieb:
Deine Rechnung solltest du mit einem B550 machen, damit es halbwegs Fair ist:
Wenn man nicht unbedingt auf PCIe 4.0 angewiesen ist, bis Zen5 kommt, sehe ich für eine Anschaffung, die max. 2 Jahre halten soll, keinen Sinn in einem B550 Board. Kein B450 Board sollte Probleme mit einem 5800X3D haben.
Genau das ist ja ein enormer Vorteil den AM4 aktuell hat, man hat eine riesige Auswahl bei den Boards, du kannst auch ein B450 für 70-80€ nehmen und hast keine Probleme. Bei AM5 fängt es dann eben erst mal bei 200€ aufwärts an.

Ebenso sehe ich beim RAM keinen Grund für 3600er wenn man einen X3D damit betreibt, hier kann man auch mit 3200er noch mal etwas sparen.
 
Sapphire Forum
Zurück
Oben