Du verwendest einen veralteten Browser. Es ist möglich, dass diese oder andere Websites nicht korrekt angezeigt werden.
Du solltest ein Upgrade durchführen oder einen alternativen Browser verwenden.
Du solltest ein Upgrade durchführen oder einen alternativen Browser verwenden.
News Samsung 850 Evo SSD „gezeigt“ und bestätigt
- Ersteller MichaG
- Erstellt am
- Zur News: Samsung 850 Evo SSD „gezeigt“ und bestätigt
Die Preise wird man öffentlich kaum finden, gerade bei einem Controller der nicht verkäuflich ist wie dem Samsung, gibt es wohl nur einen internen, buchhalterischen Preis. Irgendwo stand mal, dass die einfacheren gegenüber den wirklich guten wie Marvells Spitzenmodellen über 10USD günstiger sind, so dass ich mal von irgendwas bei einer handvoll Dollar für einfache bis durchaus um die 20USD für die Spitzenmodelle ausgehen würde. Das für normale SATA SSD Controller, die neuen mit PCIe Interface und echte Enterprise SSD Controller dürfte nochmal deutlich mehr kosten.
O
oemmes
Gast
@Holt
Das mit dem Leistungsschub ging eher an die Freaks, die ja meinen bei jedem Entwicklungsstep müssen so 20-30% Mehrleistung rumkommen..und die Dieshrinks kommen ja auch hier schon in nm-Bereiche wo die Kosten deutlich höher sind als bei den bisherigen Verkleinerungen, weil sie eben immer näher in den Grenzbereich der Fertigungstechnologie kommen.
Btw
Warum geht man bei CPUs eigentlich nicht den gleichen Weg - also in die dritte Dimension mit 3-4 Lagen, statt jetzt schon von 10 und 7 nm zu sprechen und den damit verbundenen - wohl nicht unerheblichen Problemen und Kosten?
Intel hat ja mit Tri-Gate mal was angefangen und von AMD gibt es ja sone Konzeptstudie mit Stacked Memory und PIM. Sind die Strukturen dort um so viel komlizierter??
Das mit dem Leistungsschub ging eher an die Freaks, die ja meinen bei jedem Entwicklungsstep müssen so 20-30% Mehrleistung rumkommen..und die Dieshrinks kommen ja auch hier schon in nm-Bereiche wo die Kosten deutlich höher sind als bei den bisherigen Verkleinerungen, weil sie eben immer näher in den Grenzbereich der Fertigungstechnologie kommen.
Btw
Warum geht man bei CPUs eigentlich nicht den gleichen Weg - also in die dritte Dimension mit 3-4 Lagen, statt jetzt schon von 10 und 7 nm zu sprechen und den damit verbundenen - wohl nicht unerheblichen Problemen und Kosten?
Intel hat ja mit Tri-Gate mal was angefangen und von AMD gibt es ja sone Konzeptstudie mit Stacked Memory und PIM. Sind die Strukturen dort um so viel komlizierter??
Kurz: Ja.oemmes schrieb:Sind die Strukturen dort um so viel komlizierter??
Das Bild zeigt den Aufbau eines Flash NAND Array.

Quelle: http://thememoryguy.com/3d-nand-making-a-vertical-string/
Beim V-NAND hat man das rot markierte jetzt senkrecht anstatt horizontal gefertigt.
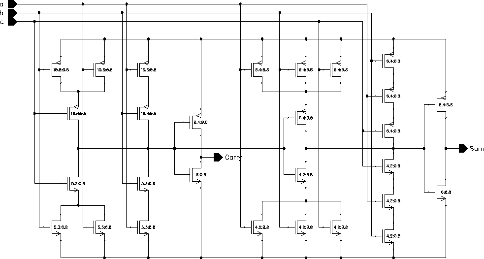
Das Bild zeigt ein Addierer mit Carry für ein 1 Bit.

Quelle: http://www.iis.ee.ethz.ch/~kgf/aries/6.html
Für 64 Bit bräuchte man davon dann "nur" 64 Stück. Wobei ein CPU ja auch noch multiplizieren können soll ...
Hast du eine Idee, wie man dieses möglichst einfach in 3D abbilden kann?
Als Gedankenanstoß sollte es reichen. In der Praxis wird dann noch ein "wenig" optimiert.
Zuletzt bearbeitet:
oemmes, solange die SSDs nur über ein SATA Interface verfügen, wird der Schub sich allenfalls bei den Schreibraten bei kleinen Kapazitäten, wobei da bei TLC ja mehr Potential besteht als bei MLC, wirklich bemerkbar machen. Aber PCIe angebundene SSDs stehen ja schon vor der Tür und dürften bald verstärkt auf den Markt kommen und da auch viele X99er Boards schon gleich mit 32Gibt/s (PCIe 3.0 x4) angebundene M.2 Slots haben, geht das Rennen dann auch wieder bei den seq. Leseraten los.
O
oemmes
Gast
Wow - der Bench ist mal ne Ansage!!!
Ich pack jetzt sämtliche Upgrade/Neukaufgedanken erstmal wieder in den Schrank und warte bis SSDs mit den neuen Interfaces zu akzeptablen Preisen verfügbar sind. Dann mach ich den ganzen Krempel komplett neu.
THX @ Hallo!
Ich pack jetzt sämtliche Upgrade/Neukaufgedanken erstmal wieder in den Schrank und warte bis SSDs mit den neuen Interfaces zu akzeptablen Preisen verfügbar sind. Dann mach ich den ganzen Krempel komplett neu.
THX @ Hallo!
Supermax2004
Lt. Commander
- Registriert
- Aug. 2004
- Beiträge
- 1.675
Cengiz schrieb:eine frage gibt es hier welche die von 840 evo auf 850 evo wechseln wollen ?
Würde ich niemals tun. Die 840 Evo hält jetzt erst mal en paar Jahre. Dann irgendwann auf ne M2 Ultra deluxe power SSD aufsteigen.
Das sage ich ja die ganze Zeit, diese M.2/SATAe Slots und SSDs mit PCIe 2.0 x2 sind Kinderspielzeug, die Anbindung an PCIe macht Sinn, wenn es PCIe 3.0 x4 ist, dann haben die Hersteller wieder ein Ziel im Rennen um die Leistungskrone und das dürfte ja ab Skylake Standard sein, wenn die die Gerüchte stimmen, dass der Chipsatz dort mit DMI3 (PCIe 3.0) angebunden wird und selbst bis zu 20 PCIe 3.0 Lanes bieten wird, von denen 12 für 3 PCIe 3.0 x4 angebundenen SSDs wären.Blublah schrieb:Bei einer Intel P3700 in einem X99er Board sieht man wohin es als nächstes geht![]()
Intel hat ja den passenden Controller schon Samsung mit der SM951 offenbar auch, Marvell und Phison haben solche Modelle angekündigt, so dass ich in einem Jahr da schon eine deutliche Auswahl auch bei Consumer SSDs mit der Schnittstelle erwarte und auch wenn nicht alle so schnell sein werden, die Richtung sollte klar sein.
Unlimited1980
Lieutenant
- Registriert
- Apr. 2009
- Beiträge
- 1.019
oemmes schrieb:Wow - der Bench ist mal ne Ansage!!!
Ich pack jetzt sämtliche Upgrade/Neukaufgedanken erstmal wieder in den Schrank und warte bis SSDs mit den neuen Interfaces zu akzeptablen Preisen verfügbar sind. Dann mach ich den ganzen Krempel komplett neu.
THX @ Hallo!
Jo, ich sehs genauso.
Ähnliche Themen
- Antworten
- 20
- Aufrufe
- 1.487
- Antworten
- 8
- Aufrufe
- 2.113
- Antworten
- 6
- Aufrufe
- 1.488