Stereo zu 5.1 Upmix - mit Hardware?

humpix

Lt. Junior Grade
Registriert
Sep. 2005
Beiträge
319
Hallo Leute,
Ich suche ein Gerät das analog Stereo zu 5.1 Upmix hin bekommt. Mit Verstärker oder ohne, ganz egal. Nur soll es kein Dolby ProLogic sein, sondern einfach eine Art Kanalspiegelung (vorne LR auf hinten LR) und die Mitte zusammengefasst L+R und Sub-Out mit Frequenztrennung. So ähnlich wie die PC Soundkarten das machen. Die ASUS Karten und die gaaaaaaanz alten Creative Karten konnten das perfekt.

Der genaue Grund für die Anforderung würde das Forum hier sprengen. Aber nur ganz kurz. Hab ein Deathend-Deathend Raumaufbau, da ich einen sehr schmalen Raum habe. Einzige halbwegs brauchbare Lösung ist alle Reflexionen zu verhindern und das mit Upmix auszugleichen... Bisher mach ich das mit der ASUS STXII 7.1 (funktioniert perfekt), aber da ich auf Mac umsteigen möchte such ich mir im Internet die Finger wund... Irgendwie scheint das (bis auf Dolby, was furchtbar klingt) eine meeeeega Niesche zu sein.

Evtl. hat ja jemand von euch eine Idee? Ganz egal was - zur Not löte ich die Platine aus und bau mir was draus.
Hab auch schon Geräte gefunden im 4-stellligen Bereich, aber naja...
Oder hat jemand evtl. Erfahrung mit den Teufel DecoderStations? Steht leider auch nichts im Internet wie die genau den Upmix machen. Evtl. wäre das eine Lösung...

LG und Danke für jeden Tipp!
Mathias
 
Mit der Idee hab ich auch schon gespielt... Hab sogar schon nach Bauplänen dazu gesucht aber nichts passendes gefunden :( Zusammen löten könnte ich das sogar, aber selbst bekomm ich die Schaltung nicht hin. Du hast nicht zufällig einen schnellen Bauplan rumliegen, oder? :-)
 
Die Audigy rx/5 ist jetzt, für soundkartenverhältnisse nicht so gaaaaanz alt, die kann das genau so wie die alten Audigy2 /2zs
Aber Mac Treiber... ka.
Logitech hat sowas mal in ihren boxensets verbaut, dort aber ohne center...
 
humpix schrieb:
Du hast nicht zufällig einen schnellen Bauplan rumliegen, oder?
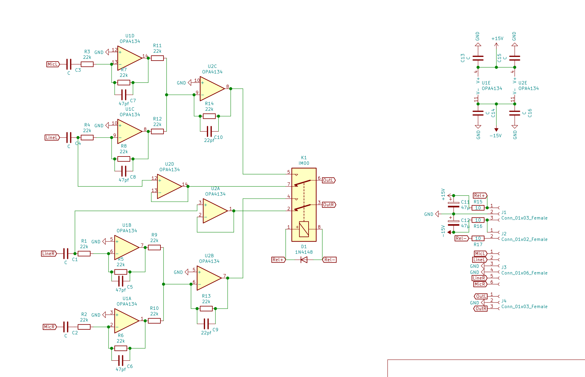
Ich könnte zumindest einen machen. Ist halt mit normalen 2,54mm Raster nicht ganz klein die Schaltung.

Kommst du mit diesem Schema klar?
Bildschirmfoto_2021-09-13_00-06-04.png
 
Zuletzt bearbeitet:
  • Gefällt mir
Reaktionen: WingX und wickedgonewild
Hey Danke euch beiden. Soundkarte ist kein Thema beim Mac, leider. Logitechboxen klingt als ob es einen Blick Wert wäre - zumindest die Elektronik davon.

@ghecko, ja mit so einem Plan würde ich klar kommen. Wäre mir inzwischen sogar fast die liebste Lösung, weil das kann ich immer wieder nach bauen wenn was kaputt geht. Ist zu lange her das ich was mit Elektronik gemacht habe, aber Plan lesen und zusammen bauen ist wie Fahrradfahren :) Würd das vermutlich im ersten Versuch mit einem Breadboard aufbauen. Platine basteln dann später. Weiß gar nicht wie ich mich dafür revangieren kann...
 
Ach Gottchen, wie kompliziert hier wieder gedacht wird ^^

Kauf nen AVR der letzten 20 Jahre, geh mit Stereo-Signal rein und stell am AVR dann einfach "All Channel Stereo" ein.
 
naja, man kann jetzt darüber diskutieren, was denn nun komplizierter ist, einen alten, funktionierenden AVR finden (der dann vermutlich 50...100W im Leerlauf benötigt, auch wenn an den Endstufen gar nichts dran hängt) oder sich etwas selber "zu basteln"...

nur verstehe ich die Anforderungen nicht oder habe etwas anderes falsch verstanden.
wenn die Audio Ausgangsstufe und die Eingangsstufen nicht irgendwelche "High-End Mimosen" sind, dann kann man einen Kanal eigentlich immer ohne Einbußen 2...4x per Y-Kabel aufsplitten. Damit hat sich hinten/vorne erledigt.
jeder mir bekannte Subwoofer hat einen (einstellbaren) Tiefpass.
da bleibt als einziges Problem über, dass der dazu passende Hochpass bei den anderen LS fehlt. Da hängt es von den Umständen (LS, Raum usw.) ab, ob das überhaupt "stört".

wenn einem diese einfache "Kabellösung" (finanzieller Aufwand 5...10€, geschätzt) aus dem o.g. Grund nicht ausreicht, dann würde ich gleich die Flucht nach vorn antreten und mir z.B. einen Mini-DSP ansehen (ich weiß nicht welches Modell was kann, der MiniDSP 2x4 könnte schon reichen).
da könnte man dann vielleicht sogar noch per DSP "an der Akustik des Raums feilen" ;)
 
@Mickey Mouse
Wo genau ist denn das Problem? Hier wird mit Kanonen auf Spatzen geschossen. Der TE hat selbst gesagt, dass ihm eine Lösung mit zusätzlichem Verstärker Recht ist, Zitat:
humpix schrieb:
Mit Verstärker oder ohne, ganz egal

Alternativ kann man auch einfach einen Klinken-Adapter an den Line-Out des PCs hängen und dort zwei aktive Boxenpaare dranhängen, vorne ein Plastikbrüllwürfelsystem, hinten ein Plastikbrüllwürfelsystem - und meinetwegen noch ein Drittes für den (in seinem Fall unnötigen) Center.

Fakt ist, wenn der TE vorne und hinten zwei Lautsprecherpaare betreiben will, dann muss man die auch verstärken.
 
Zuletzt bearbeitet:
Hab schon ein paar AVR´s versucht, auch ältere Modelle. Analog wird bei den neueren eh schwer :) .Die machen das zwar anstandslos mit Dolby, aber ich hab noch keinen gefunden der das einfach ohne Effekte hochskalliert. Mag aber eigentlich auch nicht mit alter Hardware arbeiten die dann irgendwann abraucht. So eine Schaltung hat da schon etwas mehr beständigkeit.

Bin aber bei meiner Suche auch über die Decoderbox von Teufel gestolpert. Die kann man zwar nicht mehr neu kaufen, aber zwischen den Zeilen gelesen könnte die das können. Deocoderbox 5 oder 7. Hat die jemand von euch zufällig und weiß das? Müsste die teuer auf ebay kaufen, was ich nicht mache wenn die auch nur Dolby kann...

@ghecko - 1000 Dank - die Teile sind kein Problem, die bestell ich mir dann einfach zusammen.

Nachtrag: Die Lösungen oben alternativ zur eigenen Schaltung schauen auch nicht schlecht aus. Danke Leute für jeden Input!!! Die DSP´s könnte eine Lösung sein... Ich muss mich hier mal einlesen. Weiß noch gar nicht was die können... @ghecko, warte evtl. noch mit dem Plan - evtl. kann ich das so erschlagen...
 
Zuletzt bearbeitet:
also ich raffe es wirklich nicht?!?

was ist denn das Problem? Wozu so eine Schaltung oder gar ein ganzer AVR, wenn man alles mit 3 Y-Cinch-Kabeln erschlagen kann?
und bevor ich mir eine Teufel Decoder Station "vom Grabbeltisch" kaufe, die (so vermute ich) auch "nur" ProLogic kann, kaufe ich mir doch lieber einen neuen miniDSP, den ich selber mit Software Modulen so "programmieren" kann, dass er alles genau nach meinen Wünschen macht. Mit dem entsprechenden Modell könnte man sogar noch Dirac integrieren, kommt halt darauf an was man will.

ich mag ja DIY und habe mir selber schon so einiges gebaut aber würde mir in diesem Fall den Stress nicht antun. Man vertut sich ja recht schnell, wie sich ein ordentliches Gehäuse, Buchsen, Stromversorgung usw. zusammen addieren.
bevor ich damit anfange, nehme ich doch lieber einen miniDSP für 99€ und habe alles was gebraucht wird und noch viel mehr.

natürlich kann man auch eine Schaltung mit mehreren OPs auf einem Breadboard aufbauen, aber so ganz trivial ist das am Ende dann auch nicht, wenn man sich nicht ein bisschen mit analogen Schaltungen, Masseführung usw. auskennt
 
Nene, ich bin da recht offen. Muss nichts selbst bauen. Y-Kabel bekomm ich hald den Center und Sub nicht hin. Aber die DSP´s schauen sehr vielversprechend aus und würden noch andere Probleme erschalgen. Lese mich grad ein in das Thema... Hab noch nicht rausgefunden ob man Kanäle zusammenfassen kann bei den Ausgängen. Beschreibungen die ich bisher gelesen habe handeln alle nur von Frequenzweichen... Stand by :)
 
humpix schrieb:
Hab schon ein paar AVR´s versucht, auch ältere Modelle. Analog wird bei den neueren eh schwer :) .Die machen das zwar anstandslos mit Dolby, aber ich hab noch keinen gefunden der das einfach ohne Effekte hochskalliert. Mag aber eigentlich auch nicht mit alter Hardware arbeiten die dann irgendwann abraucht. So eine Schaltung hat da schon etwas mehr beständigkeit.
ALLE mir bekannten und jemals in die Finger gekommenen Yamaha, Onkyo, Denon und Marantz-Verstärker (und das waren echt viele) der letzten 20 Jahre haben die Möglichkeit, ein Stereosignal auf ALLEN angeschlossenen Lautsprechern wiederzugeben.

Nenne mir bitte irgend ein konkretes Modell, dass du dir gerade z.B. in Kleinanzeigen kaufen würdest dafür... oder noch besser: ich such dir gerade was, brb!
Ergänzung ()

So, ging schneller als gedacht.

X-beliebiger Denon, in dem Fall ein AVR 1604 für 99 Euro
https://www.ebay-kleinanzeigen.de/s-anzeige/denon-avr-1604/1871582346-172-4314

Zitat Handbuch:
5CH/6CH STEREO
In this mode, the signals of the front left channel are output from the left surround channel, the signals of the front right channel are output from the right surround channel, and the same (in-phase) component of the left and right channels is output from the center channel. This mode provides all speaker surround sound, but without directional steering effects, and works with any stereo program source.

Einfach nur irgend eine x-beliebige Stereo-Quelle an irgend einen dafür vorgesehenen Cinch-Anschluss hämmern, und gut... AUX, DVD/PC, you name it. Du brauchst genau 2 Kanäle und ein Klinke auf Cinch-Kabel vom PC zum AVR.
 
  • Gefällt mir
Reaktionen: PHuV
ok, den Center hatte ich tatsächlich vergessen! :heilig:
das Center Signal selber bekommt man auch mit Y-Kabel und zwei Widerständen (alles von 1k bis 10k, was gerade da ist, kann man probieren) aber es muss ja aus den anderen Kanälen raus dividiert werden.

da ich diesen "All-Channel-STEREO" Modus (so heißt er jedenfalls bei Yamaha) noch nie verwendet habe, weiß ich auch gar nicht so genau wie dort der Center behandelt wird?!?
wie stellst du dir das denn vor? Nehmen wir ein Mono Signal, soll das dann ausschließlich aus dem Center kommen oder aus allen LS gleichzeitig?
 
@DJMadMax Wow, ich weiß gar nicht wie ich mich bedanken soll - das ist genau das was ich suche. Ich muss echt pech gehabt haben, da die letzten 4 Verstärker die ich hatte das alle nicht konnten. Cool - dann wirds genau der werden. Danke Danke Danke, an alle hier!
 
  • Gefällt mir
Reaktionen: DJMadMax
Es geht auch noch günstiger ^^ Schreib mir mal, aus welcher Ecke du kommst und ich such dir (nach der Arbeit, so gegen 16:30 bis 17 Uhr) was Passendes aus Ebay Kleinanzeigen raus. Dann sprechen wir auch nochmal genau über die Lautsprecher, die angeschlossen werden sollen.
 
Vorarlberg, Österreich. Alles klar, dann warte ich noch mit bestellen :) Danke dir!

Lautsprecher sind
Magnat Supreme 200 (LR)
Belastbarkeit (RMS/Max.): 90 / 180 Watt, Impedanz: 4-8 Ohm, Frequenzbereich: 34 - 38.000 Hz

Magnat Supreme 100 (Rear LR)
Belastbarkeit (RMS/Max.): 55 / 110 Watt, Impedanz: 4-8 Ohm, Frequenzbereich: 42 - 34.000 Hz

Magnat Supreme 250 Center (Mitte)
Belastbarkeit (RMS/Max.): 75 / 150 Watt, Impedanz: 4-8 Ohm, Frequenzbereich: 40 – 34.000 Hz

Sub
Yamaha YST FSW 050
der braucht ein Lowlevel Input. Hat keine Frequeneinstellung, sprich das sollte der AVR erledigen (oder er macht das intern selbst? Finde nichts dazu in den technischen Daten), aber da find ich auch eine andere Lösung falls der AVR das nicht kann. Kleine Frequenzweiche oder so. Sollte aber normalerweise klappen...

@ghecko - ich würde sagen wir lassen das mit selber löten. Danke dir aber trotzdem!!!
 
@ghecko Bitte auch mir nicht böse sein, ich weiß ja nicht, ob da Verkaufsabsichten dahinter gesteckt haben (was ja je nach Aufwand und Beschaffung generell in Ordnung wäre), aber in dem Fall hier ist es doch wirklich die einfachste und simpelste Lösung, sich mit einem günstigen AVR alle Wünsche zu erfüllen.

Da @humpix scheinbar keinerlei Videoverarbeitung benötigt, kann man hier richtig Geld sparen. Die alten AVRs, die klanglich ja keineswegs den neuen hinterherhinken (besonders nicht, wenn's damals schon ein properes Gerät war), will halt keiner mehr, da eben die HDMI-Verarbeitung fehlt.

@humpix
Deine Lautsprecher sind gar nicht so übel. Denen würde ich definitiv einen ordentlichen Verstärker bei Seite stellen, sodass du nicht nur lauten Krach, sondern eben auch mal gute Musik hören kannst.

Eine Frage habe ich jedoch, auch wenn du eingangs gesagt hast, dass eine Erklärung hier den Rahmen sprengen würde. Du sprichst von LEDE (das meintest du doch, oder? Also "Live" end, dead end aus der Tontechnik). Wofür brauchst du denn auf beiden Seiten das Stereosignal und im vorderen Teil einen Center, wenn du scheinbar ja kein dediziertes Multikanalsignal (also Dolby Digital/DTS etc) drüberschicken willst?

Meine bescheidene audiophil angehauchte Wenigkeit würde dir da natürlich eher zu einem reinen Stereo-Setup raten. Wie gesagt, du kannst das hier gern noch ein wenig ausbauen, musst es aber selbstverständlich nicht.

Und:
Vorarlberg, Österreich... toll... wieso gibts keine Ebay Kleinanzeigen AT?! :D Ihr habt aber so etwas ähnliches, oder? Kleinanzeigen AT ist ja ein Witz, wenn ich da mal so drüberschaue... da gibt's im gesamten "Elektronik, TV, Audio" nicht einmal 200 Anzeigen. Voll die Marktlücke, mach doch man ein ordentliches Kleinanzeigenportal auf ^^

Naja, da wird wohl nur Versand bleiben.

Im Übrigen hast du Recht, was deinen Subwoofer betrifft:
1631545355130.png

Der hat zwar ab Werk schon einen sehr begrenzten Frequenzbereich, sollte aber zwingend durch einen aktiven Filter eingebremst werden. Je nach Raumakustik würde ich ihn allerspätestens bei 120 Hz trennen, eher früher.

Das bekommen wir aber über den AVR hin. Sofern er einen LFE-Out (also Cinch-Ausgang für den Subwoofer) besitzt, kann dieser in der Regel auch in der Frequenz eingebremst werden.

Wenn du bei den 100 Euro (exkl. Versand) bleiben möchtest, wären aktuell z.B. drei Denon AVR 2803 in Ebay Kleinanzeigen. Nicht nur, dass das Ding Dampf ohne Ende hat, der klingt auch unverschämt gut im Stereo (habe selbst noch einen eingemottet hier stehen). Hinzu kommt, dass du per Cinch oder SVideo (wahlweise) einen Monitor/TV dran anschließen kannst und somit sogar ohne HDMI alles per Onscreen-Menü regeln kannst und das funktioniert sogar richtig gut. Der Funktionsumfang ist besonders für damalige Zeit sehr üppig - nebst Pegelregulierung für jeden einzelnen Kanal hat der LFE (Subwoofer) Anschluss einen festen Lowpass bei 120 Hz (oder kann man ihn sogar tiefer trennen? Weil ich aus dem Stehgreif gar nicht mehr ^^).

Generell würde ich dir zu den beiden Marken Denon und Yamaha bzw. eingeschränkt noch Marantz und in gaaaanz besonderen Fällen noch zu Onkyo raten. Letzte hatten über mehrere Jahre hinweg (!) eine dramatische Ausfallrate bei HDMI-Boards, weshalb viele solcher Geräte teils regelrecht verramscht werden. Was bringt mir aber ein Receiver, der vielleicht in wenigen Wochen/Monaten schon wieder den Geist aufgibt?

Marantz kommt gemeinsam mit Denon aus dem selben Mutterkonzern, da gibt's auch baulich viele ähnliche oder gar exakt gleiche Modelle, allerdings ist Marantz etwas höherpreisig platziert, weshalb es hier fast immer Sinn macht, zu Denon zu greifen.

Yamaha ist oftmals ein Geheimtipp, sowohl beim Verstärker, als auch bei Lautsprechern. Besonders für letztere habe ich ja einen irren Faible ^^

Auch zwei Denon AVR 2807 sind gerade in den Kleinanzeigen recht günstig, einer jedoch scheinbar nur zur Abholung in Hamburg, der andere mit VB 100 Euro hat "Abholung erwünscht". Es ist natürlich für Privatleute auch nicht ganz so einfach und auch nicht wirklich billig, einen solchen 15 Kilo-Koloss ordentlich zu verpacken und nach Österreich zu schiffern, leider.

Die Wahl bleibt letzten Endes aber bei dir. Manchmal haben Verwandte oder Bekannte auch noch solche alten Geräte rumstehen und sind in der heutigen "Multiroom-Bluetooth-Alexa-Blabla-Welt" froh, die alten Backsteine kostengünstig los zu werden. Da schonmal Ausschau gehalten? Ich meine, bisher wusstest du ja nicht, dass dies eine sehr valide Lösung ist :)
 
DJMadMax schrieb:
ich weiß ja nicht, ob da Verkaufsabsichten dahinter gesteckt haben
Glaubst du etwa, man kann mit so was Geld verdienen? :lol:
DJMadMax schrieb:
Vorarlberg, Österreich... toll... wieso gibts keine Ebay Kleinanzeigen AT?!
Ich wohne bei Jungholz. Notfalls kann der TE es hier abholen.
 
  • Gefällt mir
Reaktionen: DJMadMax
Lian Li Combo AIO
Zurück
Oben