Du verwendest einen veralteten Browser. Es ist möglich, dass diese oder andere Websites nicht korrekt angezeigt werden.
Du solltest ein Upgrade durchführen oder einen alternativen Browser verwenden.
Du solltest ein Upgrade durchführen oder einen alternativen Browser verwenden.
@Twostone: Ich glaube. du hast die Frage falsch verstanden.
Du nimmst vom AUX Signal in Normalfall das positive Signalkabel, ansonsten müsste dein Verstärker den Ausgang 180° gedreht Ausgeben. Es kommt dabei (fast) das gleiche bei Raus, aber man kann (soll?) den Unterschied hören, also zumindest im Hifi Bereich, wenn man den Sub Phasengedreht zu den Sateliten anschließt. Das kann ich aber aus der Praxis nicht bestätigen, da meine Anlagen immer gut gekennzeichnet waren. Für dein Schulprojekt sollte es aber keine Rolle spielen, zumindest wen du auf diesen Umstand hinweist.
Du nimmst vom AUX Signal in Normalfall das positive Signalkabel, ansonsten müsste dein Verstärker den Ausgang 180° gedreht Ausgeben. Es kommt dabei (fast) das gleiche bei Raus, aber man kann (soll?) den Unterschied hören, also zumindest im Hifi Bereich, wenn man den Sub Phasengedreht zu den Sateliten anschließt. Das kann ich aber aus der Praxis nicht bestätigen, da meine Anlagen immer gut gekennzeichnet waren. Für dein Schulprojekt sollte es aber keine Rolle spielen, zumindest wen du auf diesen Umstand hinweist.
Zuletzt bearbeitet:
R
Renox
Gast

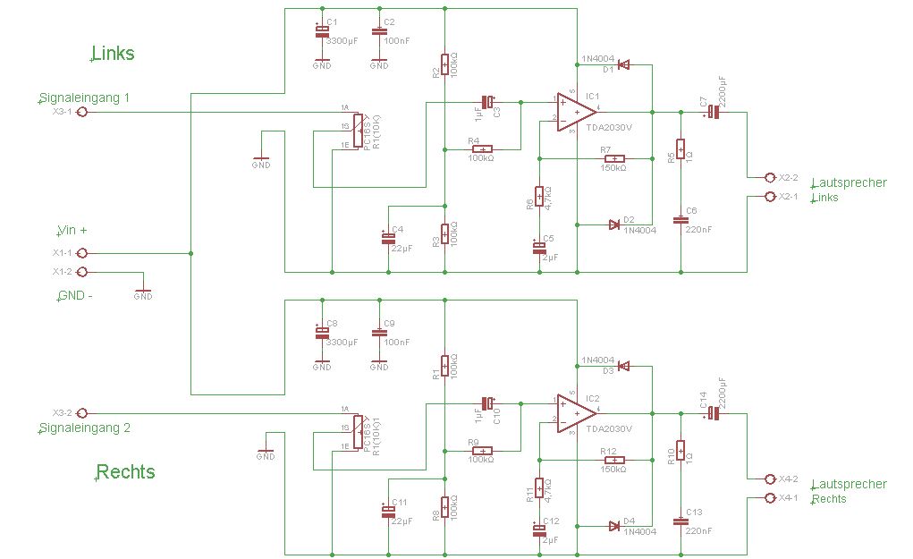
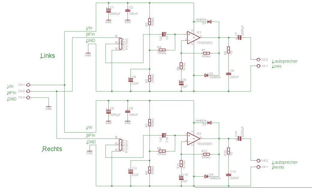
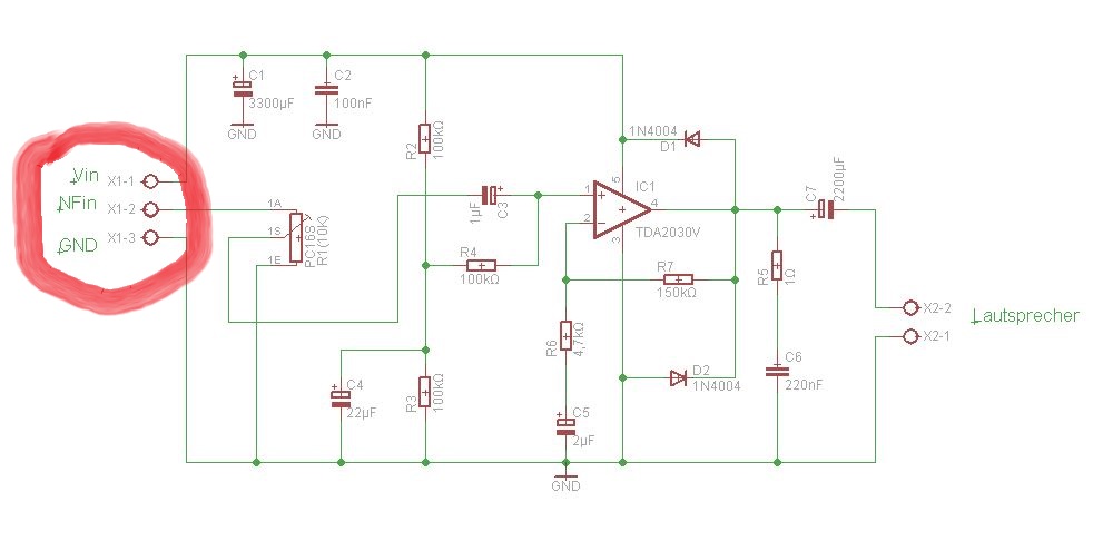
Also nochmal zur Verständnis. Rechts kommt ja ein rotes und schwarzes Kabel für den Lautsprecher. Doch die 3 Anschlüsse links verstehe ich nicht (rot markiert). Ich brauche doch + und -, also ein rotes und schwarzes Kabel für den Strom von der Batterie. Dann noch Aux. Aux hat doch auf ein rotes und ein schwarzes Kabel oder? Was klemme ich wo rein? Was bedeutet Nfin und Vin? GND ist Masse, was heißt das?
Twostone
Rear Admiral
- Registriert
- Dez. 2013
- Beiträge
- 5.122
Solange Du nur einen Kanal einer Stereo-Quelle auflegst, ist das kein Problem. Gehen wir einfach mal davon aus, daß Du das tust. Dann hast Du zwei Leitungen von der Quelle, einmal Signal, einmal Bezugspotential. Dann hast Du noch zwei Leitungen von der Spannungsversorgung. Auch hier wieder Positiv und Bezugspotential.
Das Signal klemmst Du an NFin
Positiv klemmst Du an Vin
Beide Bezugspotentiale klemmst Du an GND.
Aux hat nicht zwangsläufig ein rotes und ein Schwarzes Kabel. Nimm zum Beispiel einfache RCA-Stecker (Cinch): Hier ist die Signalmasse (Bezugspotential) auf die Schirmung gelegt, während das Signal auf der innengeführten, isolierten Leitung liegt. Bei Klinke ist das ähnlich.
Das Signal klemmst Du an NFin
Positiv klemmst Du an Vin
Beide Bezugspotentiale klemmst Du an GND.
Aux hat nicht zwangsläufig ein rotes und ein Schwarzes Kabel. Nimm zum Beispiel einfache RCA-Stecker (Cinch): Hier ist die Signalmasse (Bezugspotential) auf die Schirmung gelegt, während das Signal auf der innengeführten, isolierten Leitung liegt. Bei Klinke ist das ähnlich.
R
Renox
Gast
Zuletzt bearbeitet:
M
miac
Gast
Wo hast Du denn das mit dem 2200uF Kondensator am Ausgang her?
R
Renox
Gast
Vom Datasheed bei Reichelt. Eigentlich 2000µF auf einer Seite habe ich aber 2200µF gesehen.
http://www.reichelt.de/TDA-2030/3//index.html?ACTION=3&GROUPID=2917&ARTICLE=20687&SHOW=1&OFFSET=16&
http://www.reichelt.de/TDA-2030/3//index.html?ACTION=3&GROUPID=2917&ARTICLE=20687&SHOW=1&OFFSET=16&
M
miac
Gast
Ja, steht auch im Datenblatt. Der dient ja dazu, den Lautsprecher vom Gleichstrom zu befreien. 2200uF bergen aber auch eine Gefahr bezüglich des Kurzschlußstroms.
Aber mach das mal so. Besser wäre natürlich eine symmetrische Versorgungsspannung.
Aber mach das mal so. Besser wäre natürlich eine symmetrische Versorgungsspannung.
R
Renox
Gast
M
miac
Gast
Die 3300uF dienen zur Pufferung der Spannungsversorgung bei Ausgangsspitzen gegenüber der Versorgungsleitungen.
Die 100nF sollten nahe am 3300uF Kondensator liegen, weil die großen Kondensatoren relativ "langsam" sind. Der kleine, schnelle Kondensator fängt dann die ersten Spitzen ab.
Je höher die mögliche Ausgangsleistung und je länger die Leitung zur Spannungsversorgung, desto größer sollte auch der größere Stützkondensator sein. Die Spannungsversorgung sollte hier offenbar trotzdem gut stabilisiert sein.
Es gibt aber auch Konstantstromquellen innerhalb von IC's, die die stabilisierte Versorgungsspannungen überflüssig machen. Das funktioniert am besten bei symmetrischer Spannungsversorgung.
Fig.17 in deinem verlinkten Datenblatt ist dafür ein 'Beispiel.
Die 100nF sollten nahe am 3300uF Kondensator liegen, weil die großen Kondensatoren relativ "langsam" sind. Der kleine, schnelle Kondensator fängt dann die ersten Spitzen ab.
Je höher die mögliche Ausgangsleistung und je länger die Leitung zur Spannungsversorgung, desto größer sollte auch der größere Stützkondensator sein. Die Spannungsversorgung sollte hier offenbar trotzdem gut stabilisiert sein.
Es gibt aber auch Konstantstromquellen innerhalb von IC's, die die stabilisierte Versorgungsspannungen überflüssig machen. Das funktioniert am besten bei symmetrischer Spannungsversorgung.
Fig.17 in deinem verlinkten Datenblatt ist dafür ein 'Beispiel.
R
Renox
Gast
Und was ich habe ist keine symmetrischer Spannungsversorgung?
M
miac
Gast
Dann laß es mit den Kondensatoren so.
R
Renox
Gast
Ok. Welche Batterie sollte ich nehmen?
M
miac
Gast
Ääh Batterie? An was für Ausgangsleistungen hast Du denn gedacht?
R
Renox
Gast
Öhm, was geht denn maximal?
M
miac
Gast
Bei 40V etwa 35W
Edit: nur mit einer zusätzlichen Endstufe, ansonsten 15 bis 18W
Edit: nur mit einer zusätzlichen Endstufe, ansonsten 15 bis 18W
Zuletzt bearbeitet:
Grammophon
Lt. Commander
- Registriert
- Juli 2008
- Beiträge
- 1.047
Wenn's unbedingt mobil sein soll, dann würde ich einen günstigen Bleiakku nehmen:
Klick.
Allerdings muss man dabei auch aufpassen, da bei einem Fehler in der Schaltung der Akku kurzgeschlossen werden könnte. Brandgefahr...!
Ansonsten tut's auch ein beliebiges Netzteil mit ~14V und ausreichend Leistung.
Klick.
Allerdings muss man dabei auch aufpassen, da bei einem Fehler in der Schaltung der Akku kurzgeschlossen werden könnte. Brandgefahr...!
Ansonsten tut's auch ein beliebiges Netzteil mit ~14V und ausreichend Leistung.
R
Renox
Gast
Twostone
Rear Admiral
- Registriert
- Dez. 2013
- Beiträge
- 5.122
Ich habe so meine Zweifel bei C3 und C10 als elko in dieser Polung. Sinnvoller wäre wohl ein MKS oder MKP. Auch würde ich eher auf 0,47µF gehen, aber das ist abhängig von Quelle und OPV. C2 und C9 würde ich näher an den OPV bringen und in gleicher Größe auch an den gegenpoligen Anschluß bringen, um auch da noch ein wenig zu stabilisieren. Ist aber nicht zwangsläufig notwendig, da Du ohne symmetrische Spannungsquelle arbeitest.
Den Rest müsste ich nachrechnen.
Den Rest müsste ich nachrechnen.
C3 und C10 sind schon richtig. Bei symmetrischer Spannungsversorgung müssten sie allerdings anders verbaut werden.
edit: Die Anode liegt auf Vdd/2 und das sollte immer positiver als das Eingangssignal sein.
@TE
Im Datenblatt vom TDA sind doch genug Beispielschaltungen (sogar mit Layout) vorhanden, es gibt auch eine Tabelle wo die Funktionen der einzelnen Bauteile erklärt werden...
edit: Die Anode liegt auf Vdd/2 und das sollte immer positiver als das Eingangssignal sein.
@TE
Im Datenblatt vom TDA sind doch genug Beispielschaltungen (sogar mit Layout) vorhanden, es gibt auch eine Tabelle wo die Funktionen der einzelnen Bauteile erklärt werden...
Zuletzt bearbeitet:
Ähnliche Themen
- Antworten
- 10
- Aufrufe
- 419
- Antworten
- 14
- Aufrufe
- 975
- Antworten
- 32
- Aufrufe
- 1.666
- Antworten
- 23
- Aufrufe
- 2.246
- Antworten
- 24
- Aufrufe
- 1.170


