sini
Lieutenant
- Registriert
- Dez. 2012
- Beiträge
- 940
Hallo zusammen,
mir sind gerade Fragen gekommen, auf die ich keine Antwort weiß ...
Ich erinnere mich noch an eine Zeit, da wurde Microsoft wegen monopolistischer Stellung von der EU gezwungen Windows Versionen ohne Mediaplayer zu liefern und eine (zudem unvollständige, hier waren nur "größere" Player vertreten) Browser-Auswahl zu integrieren.
Warum? Naja das weiß wohl so keiner genau (*hust* Lobbyarbeit *hust*), denn man hatte stets die Möglichkeit etwas anderes zu installieren und wurde nicht dazu genötigt diese Software zu verwenden. Leicht anders ist das bei unseren mobilen Freunden ...
Gleiches Spiel müsste doch eigentlich auch für Google und Co. gelten mit ihren mobilen Betriebssystemen oder?
Versteht mich nicht falsch, wen interessieren irgendwelche Browser ... Viel wichtiger fände ich Fragen wie:
Ich persönlich finde diese Punkte wesentlich gravierender als ein vorinstallierter Browser bzw. ein Media Player die beide jederzeit geändert werden können! So ganz kann ich das nicht nachvollziehen wieso die EU hier die Scheuklappen auf hat. Haben die gerade eine Tolerante Phase oder wie? Vielleicht mögt ihr mir ja mal auf die Sprünge helfen =)
Bin auf eure Kommentare gespannt
mir sind gerade Fragen gekommen, auf die ich keine Antwort weiß ...
Ich erinnere mich noch an eine Zeit, da wurde Microsoft wegen monopolistischer Stellung von der EU gezwungen Windows Versionen ohne Mediaplayer zu liefern und eine (zudem unvollständige, hier waren nur "größere" Player vertreten) Browser-Auswahl zu integrieren.
Warum? Naja das weiß wohl so keiner genau (*hust* Lobbyarbeit *hust*), denn man hatte stets die Möglichkeit etwas anderes zu installieren und wurde nicht dazu genötigt diese Software zu verwenden. Leicht anders ist das bei unseren mobilen Freunden ...
Gleiches Spiel müsste doch eigentlich auch für Google und Co. gelten mit ihren mobilen Betriebssystemen oder?
Versteht mich nicht falsch, wen interessieren irgendwelche Browser ... Viel wichtiger fände ich Fragen wie:
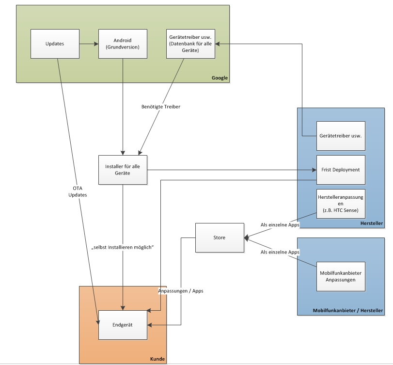
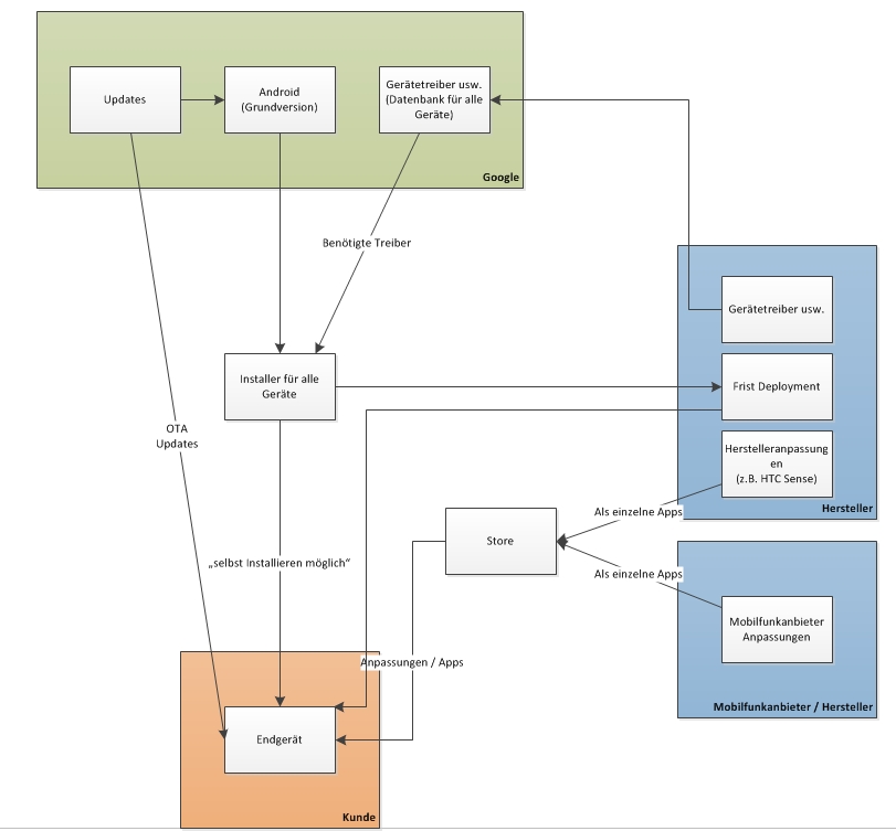
- Wieso betriebssystemexklusive App-Stores erlaubt sind
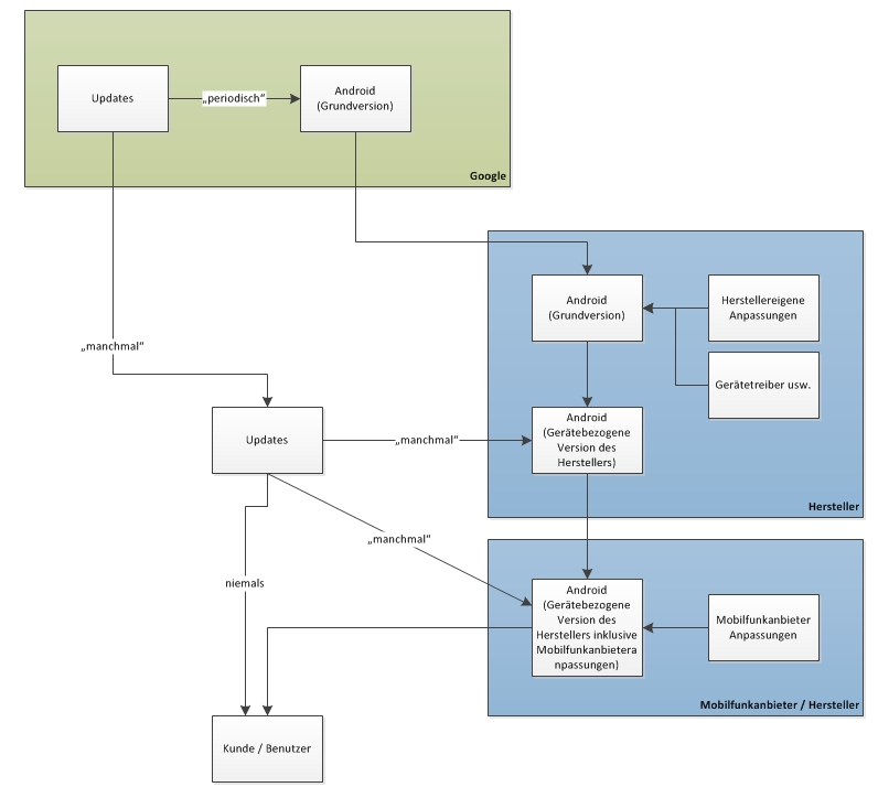
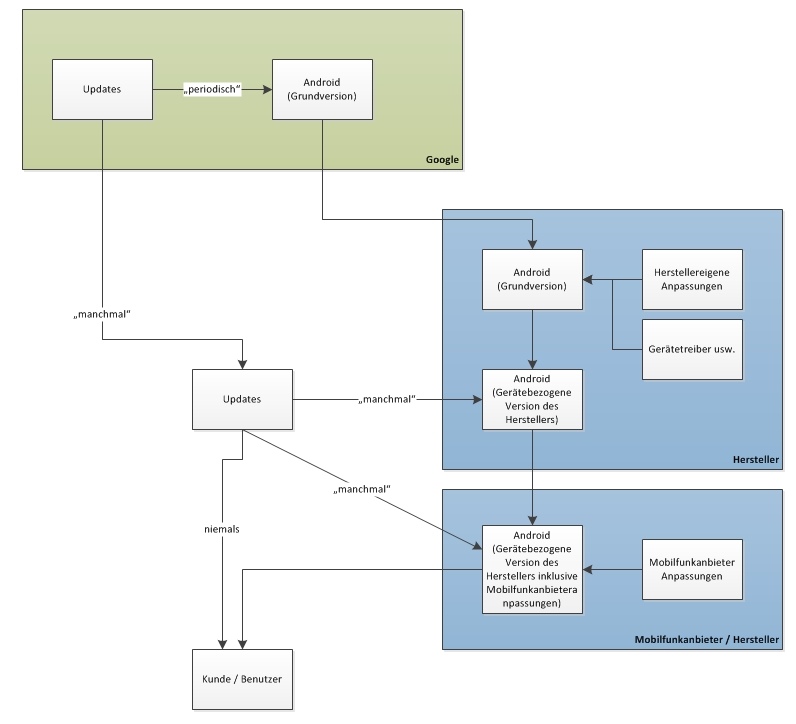
- Wieso die Update-Politik auf dem Stand von Windows 95 bis Anfang XP sein darf, also wie zum Anfang des Jahrtausends vor nunmehr ca. 15 Jahren! Kollidieren unsichere Geräte (dazu zähle ich jetzt mal stumpf alle Android-Versionen die älter als 1-2 Jahre sind) nicht aufs schärfste mit geltenden Gesetzen zur "Kommunikationssicherheit" und "Eingriff in die Kommunikationsinfrastruktur"?
- Wieso Google z.B. überhaupt nicht dafür behelligt wird, ihre eigenen Produkte (Google Now, G-Mail usw.) fest zu integrieren und Partnern sogar vorschreibt WAS diese definitiv zu installieren haben
- Das Apple z.B. überhaupt gar keine Möglichkeit bietet z.B. Kontakte, Kalender usw. zu exportieren. Nicht mal zwischen Konten kopieren / verschieben ist möglich ohne Drittanbieter-Software (LOCK-IN von Kundendaten und somit Zwangsbindung an Geräte des Herstellers)
Ich persönlich finde diese Punkte wesentlich gravierender als ein vorinstallierter Browser bzw. ein Media Player die beide jederzeit geändert werden können! So ganz kann ich das nicht nachvollziehen wieso die EU hier die Scheuklappen auf hat. Haben die gerade eine Tolerante Phase oder wie? Vielleicht mögt ihr mir ja mal auf die Sprünge helfen =)
Bin auf eure Kommentare gespannt

