Du verwendest einen veralteten Browser. Es ist möglich, dass diese oder andere Websites nicht korrekt angezeigt werden.
Du solltest ein Upgrade durchführen oder einen alternativen Browser verwenden.
Du solltest ein Upgrade durchführen oder einen alternativen Browser verwenden.
GA-Z97X Gaming 5: Lane-Anbindung
- Ersteller Brisya
- Erstellt am
mugam schrieb:Neeeiiiinn, du musst den von CPU-Z im Reiter Memory angezeigten Wert verdoppeln ...
539,7 * 2 ergibt circa 1066.
Für 1333 würde CPU-Z etwa 666 anzeigen.
Oohh, hoppla
Zwirbelkatz schrieb:Ich kann mich da nur wiederholen, Hyperthreading ist je nach Spiel wichtig und wird immer häufiger wichtig sein.
Da werde ich nochmal knobeln
Um nochmal auf zwei Fragen zurückzukommen:
Brisya schrieb:Also würde ein 2400er RAM ohne Änderung des Basistaktes der CPU (Haswell) auf dem Board, bei dem "2400 MHz (O.C.)" angegeben ist, auch tatsächlich auf 2400 MHz (stabil) laufen?
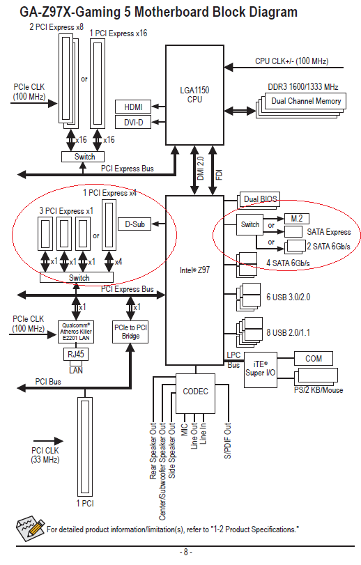
Brisya schrieb:Was passiert eigentlich mit der Lane-Anbindung, wenn eine SSD per M.2 oder SataExpress verbaut wird? Die SSD belegt doch dann auch eine PCI Express Lane. Welche wäre das?
T
Tausendsassa
Gast
Du stellst den RAM nur über einem Multiplikator ein bzw. XMP macht das für dich.
Den BCLK kannst du eh nicht großartig ändern.
Den BCLK kannst du eh nicht großartig ändern.
Was ist denn mit diesem RAM?
http://www.hardwareversand.de/1600+....Skill+TridentX+PC3-12800U+CL7-8-8-24.article
Er hat zwar "nur" die normale 1600MHz Taktung, dafür aber niedrigere Latenzzeiten (CL 7).
Passt er mit seiner 2.13 Zoll Höhe auch noch unter den Scythe Mugen 4?
http://www.hardwareversand.de/1600+....Skill+TridentX+PC3-12800U+CL7-8-8-24.article
Er hat zwar "nur" die normale 1600MHz Taktung, dafür aber niedrigere Latenzzeiten (CL 7).
Passt er mit seiner 2.13 Zoll Höhe auch noch unter den Scythe Mugen 4?
T
Tausendsassa
Gast
Der wäre eh zu teuer.
Besser und günstiger.
https://geizhals.at/de/g-skill-tridentx-dimm-kit-16gb-f3-2400c10d-16gtx-a764621.html?hloc=at&hloc=de
Normal hoch
https://geizhals.at/de/g-skill-ares-dimm-kit-16gb-f3-2400c11d-16gab-a963412.html?hloc=at&hloc=de
Die 19€ zum TridentX kann man sich sparen.
Besser und günstiger.
https://geizhals.at/de/g-skill-tridentx-dimm-kit-16gb-f3-2400c10d-16gtx-a764621.html?hloc=at&hloc=de
Normal hoch
https://geizhals.at/de/g-skill-ares-dimm-kit-16gb-f3-2400c11d-16gab-a963412.html?hloc=at&hloc=de
Die 19€ zum TridentX kann man sich sparen.
- Registriert
- Aug. 2011
- Beiträge
- 13.224
Brisya schrieb:Was passiert eigentlich mit der Lane-Anbindung, wenn eine SSD per M.2 oder SataExpress verbaut wird? Die SSD belegt doch dann auch eine PCI Express Lane. Welche wäre das?
Bei X99-Boards werden PCIe-Lanes der CPU verwendet. Bei Z97-Boards jedoch Lanes des Chipsatzes. Das sollte aber auch im Handbuch zum Board erwähnt sein.
Ich habe einen interessanten Eintrag gefunden zum Thema RAM. Für euch ist das wahrscheinlich nichts Neues. Teilweise habt ihr das auch schon genannt. Aber vielleicht interessiert's ja andere.
http://extreme.pcgameshardware.de/m...arbeitsspeicher-thread-inkl-langzeittest.html
@Faust2011
Danke dir. Ich habe das Handbuch durchgeblättert. Da konnte ich lediglich an dem Blockdiagramm erkennen, dass, wie du sagtest, der M.2- / SATA-Express-Anschluss am Chipsatz angeschlossen ist. Als Textform habe ich nur gefunden:
Chipset:
1 x M.2 PCIe connector
(Socket 3, M key, type 2242/2260/2280 SATA & PCIe SSD support)
1 x SATA Express connector
6 x SATA 6Gb/s connectors
(M.2, SATA Express, and SATA3 4/5 connectors can only be used one at a time. The SATA3 4/5 connectors will become unavailable when an M.2 SSD is installed.)
Support for RAID 0, RAID 1, RAID 5, and RAID 10

Ich würde daraus schließen, dass eine angeschlossene SSD per M.2 oder SATAe die rot eingekreisten PCIe-Slots (drei mal x1 oder ein mal x4) nicht verwendet/ beschränkt (sondern eine eigene Lane hat?). Stimmt das?
http://extreme.pcgameshardware.de/m...arbeitsspeicher-thread-inkl-langzeittest.html
@Faust2011
Danke dir. Ich habe das Handbuch durchgeblättert. Da konnte ich lediglich an dem Blockdiagramm erkennen, dass, wie du sagtest, der M.2- / SATA-Express-Anschluss am Chipsatz angeschlossen ist. Als Textform habe ich nur gefunden:
Chipset:
1 x M.2 PCIe connector
(Socket 3, M key, type 2242/2260/2280 SATA & PCIe SSD support)
1 x SATA Express connector
6 x SATA 6Gb/s connectors
(M.2, SATA Express, and SATA3 4/5 connectors can only be used one at a time. The SATA3 4/5 connectors will become unavailable when an M.2 SSD is installed.)
Support for RAID 0, RAID 1, RAID 5, and RAID 10

Ich würde daraus schließen, dass eine angeschlossene SSD per M.2 oder SATAe die rot eingekreisten PCIe-Slots (drei mal x1 oder ein mal x4) nicht verwendet/ beschränkt (sondern eine eigene Lane hat?). Stimmt das?
- Registriert
- Aug. 2011
- Beiträge
- 13.224
Ja, die so angeschlossenen SSDs hängen am Chipsatz und dieser ist über 8 PCIe 2.0 Lanes an die CPU (über den DMI) angebunden. Wie sich die 8 Lanes auf die PCIe-Steckplätze und M.2/SATAe verteilen, ist für mich nicht ersichtlich.
Knogle
Lieutenant
- Registriert
- Mai 2014
- Beiträge
- 696
Halt
Hol dir lieber ein Xeon X5650
Lohnt mehr, und schneit im BF4 besser als i7 4790k
DMI ist nix andres als PCIe
Zum Vergleich: ein 6 Kern X5650 macht ca. 980 Punkte @ 4GHz im Cinebench , ein i7 4790k etwa 800
Der X5650 ist zudem verlötet, 32nm und unter 90€ zu haben
Weiterhin nutzt er auch Triple Channel und hat einen 50% schnelleren L1 und L2
Hol dir lieber ein Xeon X5650
Lohnt mehr, und schneit im BF4 besser als i7 4790k
DMI ist nix andres als PCIe
Zum Vergleich: ein 6 Kern X5650 macht ca. 980 Punkte @ 4GHz im Cinebench , ein i7 4790k etwa 800
Der X5650 ist zudem verlötet, 32nm und unter 90€ zu haben
Weiterhin nutzt er auch Triple Channel und hat einen 50% schnelleren L1 und L2
Zuletzt bearbeitet:
- Registriert
- Aug. 2011
- Beiträge
- 13.224
Knogle, ich habe Deinen Thread im Forum bei PC Games Hardware verfolgt, aber mal ehrlich: das was da getrieben wird mit der 1366er Plattform ist doch mehr Zeitvertreib und Liebhaberei. Natürlich bekommst Du eine Top-Performance hin, aber: a) Du musst Dich mit OC beschäftigen, b) es ist zeitaufwändig, c) die Ergebnisse garantiert Dir keiner d) es ist eine alte Plattform, e) das Schnäppchen, was es ursprünglich mal war, ist es nun auch nicht mehr, f) man muss sehr genau bei der Komponentenwahl aufpassen, damit man halbwegs aktuelle Schnittstellen hat.
Aber jeder, wie er will. Ich würde mir den Stress nicht geben.
Aber jeder, wie er will. Ich würde mir den Stress nicht geben.
Knogle
Lieutenant
- Registriert
- Mai 2014
- Beiträge
- 696
Faust2011 schrieb:Knogle, ich habe Deinen Thread im Forum bei PC Games Hardware verfolgt, aber mal ehrlich: das was da getrieben wird mit der 1366er Plattform ist doch mehr Zeitvertreib und Liebhaberei. Natürlich bekommst Du eine Top-Performance hin, aber: a) Du musst Dich mit OC beschäftigen, b) es ist zeitaufwändig, c) die Ergebnisse garantiert Dir keiner d) es ist eine alte Plattform, e) das Schnäppchen, was es ursprünglich mal war, ist es nun auch nicht mehr, f) man muss sehr genau bei der Komponentenwahl aufpassen, damit man halbwegs aktuelle Schnittstellen hat.
Aber jeder, wie er will. Ich würde mir den Stress nicht geben.
Wenn man das Board etc. schon hab sehe ich keinen Grund der dagegen spricht
Neu kaufen ist was anderes
Knogle
Lieutenant
- Registriert
- Mai 2014
- Beiträge
- 696
Brisya schrieb:Der X5650 ist doch schon fünf Jahre alt und unterstützt als DDR3 maximal 1333 MHz... Ist die Xeon Reihe nicht auch eher für Server ausgelegt?
Schon, ist aber das selbe wie ein i7 980X, laeuft auf allen Boards dessen BIOS auch den Mikrocode des i7 980X unterstuetzt
Habe den RAM auch auf 1800 zum laufen gekriegt, hast aber eine hoehere Bandbreite dank Triple Channel
Er ist gerademal 10% langsamer als ein i7 3930k ohne deaktiviertes ECC caching
Eigentlich faszinierend ,dass 5 Jahre alte Hardware mehr Rohdampf hat als aktuelle Prozessoren
Aber die Entscheidung ist natuehrlich jedem selbst ueberlassen
Ich fuer meinen Teil habe von nem Sandy i5 auf nen 1366er Xeon umgeruestet, hatte aber auch schon damals 1366er, und ich bereue es nicht, und habe in den meisten Spielen ein Leistungsplus
Zuletzt bearbeitet:
Meines Wissens nicht, aber da gibt es sicher auch andere Meinungen dazu.Brisya schrieb:Das Gaming 5 hat noch "Killer Gaming E2201". Lohnt sich dieses Feature nicht?
Vergisss den M.2 Slot und den SATA Express Port auf dem Board, die sind nur mit zwei PCIe 2.0 Lanes angebunden, was gerade mal so 200MB/s mehr Bandbreite erlaubt als SATA 6Gb/s, was sich nicht lohnt. Ab Skylake wird PCIe 3.0 x4 die Standardanbindung für SSDs werden, wie es schon die SM951 bietet. Die muss man dann ggf. mit so einem DeLOCK M.2 auf PCIe 3.0 x4 Adapter (89370) in den zweite PCIe 3.0 x8 Slot stecken oder man nimmt eines der Z97er Boards mit PCIe 3.0 x4 angebundenen M.2 Slot.Brisya schrieb:Was passiert eigentlich mit der Lane-Anbindung, wenn eine SSD per M.2 oder SataExpress verbaut wird? Die SSD belegt doch dann auch eine PCI Express Lane. Welche wäre das?
Knogle schrieb:Wenn man das Board etc. schon hab sehe ich keinen Grund der dagegen spricht
Neu kaufen ist was anderes
Stimmt, das Board habe ich ja schon... Aber dann müsste ich ja die neue GPU über PCIe 2.0 laufen lassen...
Und mein erster Eindruck deckt sich mit Faust2011:
Faust2011 schrieb:das was da getrieben wird mit der 1366er Plattform ist doch mehr Zeitvertreib und Liebhaberei. Natürlich bekommst Du eine Top-Performance hin, aber: a) Du musst Dich mit OC beschäftigen, b) es ist zeitaufwändig, c) die Ergebnisse garantiert Dir keiner d) es ist eine alte Plattform, e) das Schnäppchen, was es ursprünglich mal war, ist es nun auch nicht mehr, f) man muss sehr genau bei der Komponentenwahl aufpassen, damit man halbwegs aktuelle Schnittstellen hat.
Danke Holt, sowas in der Art habe ich mir schon gedacht.
Ähnliche Themen
- Antworten
- 9
- Aufrufe
- 3.563
N
- Antworten
- 28
- Aufrufe
- 2.343
N
- Gesperrt
- Antworten
- 7
- Aufrufe
- 3.279
A