exosha
Cadet 3rd Year
- Registriert
- Juni 2016
- Beiträge
- 41
Hallo ihr Lieben,
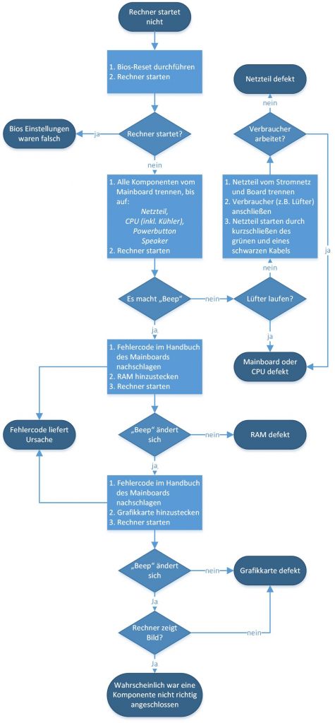
mein (eigentlich heißgeliebter) Medion PC hat sich komplett verabschiedet. Er ist knapp 6 Jahre alt, und bis auf Ruckeln beim Spielen war er immer top.
Vor zwei Tagen ging er mitten im Betrieb einfach aus. Das Lämpchen am Einschaltknopf hat noch geleuchtet, aber keine Reaktion mehr. Deshalb das Netzteil aus und ein, Stecker neu, alles nichts gebracht. Wenn das Netzteil länger auf 0 war, ich einschaltete, leuchteten kurz die LEDs an der Tastatur. Auch der Lüfter dreht für ne halbe Sekunde, steht aber dann wieder still.
Im Laden ein Netzteil (etwas mehr Watt) geholt und angeschlossen. Das Verhalten hat sich aber nicht geändert.
Jetzt ist aber mein Problem: Eigentlich müsste das Mainboard doch funktionieren, denn Tastatur und Kühler sind nicht vom Strom abgeschnitten, oder? Beim Mainboardnachkauf bin ich allerdings noch etwas skeptisch. Woher weiß ich denn, was überhaupt noch funktioniert, was sich noch retten lässt. Welches neue Mainboard überhaupt geeignet wäre? Oder gibt es noch andere Möglichkeiten neben dem Mainboard?
Meine Spezifikationen (soweit ich sie im Gehäuse erblicken kann).
CPU: AMD Phenom II X6 1035T
Mainboard: MSI Micro Star MS-7646
GraKa: Pegatron D83XBF4S (lt. Modellangabe ATI Radeon HD5570)
Netzteil: FSP 400-60EMDN
RAM: 4x 2GB
Und wenn ihr schon soweit gelesen habt, dann verteidige ich jetzt noch die Wahl von Medion
Der hat mir nämlich jahrelang gute Dienste erwiesen, war fix, hat sich in Win7 zwar mal verrannt, aber Win10 hat ihm wieder auf die Sprünge geholfen. Ein Jahr auf dem Dachboden gelagert, hat ihm auch nix angehabt. Also trotz der Zusammenstellung von Billigteilen war er, bis auf Probleme bei Spielen, ein treuer Weggefährte 
Kann sich einer von euch vorstellen, was der Flaschenhals bei der Berechnung von Spielen war?
mein (eigentlich heißgeliebter) Medion PC hat sich komplett verabschiedet. Er ist knapp 6 Jahre alt, und bis auf Ruckeln beim Spielen war er immer top.
Vor zwei Tagen ging er mitten im Betrieb einfach aus. Das Lämpchen am Einschaltknopf hat noch geleuchtet, aber keine Reaktion mehr. Deshalb das Netzteil aus und ein, Stecker neu, alles nichts gebracht. Wenn das Netzteil länger auf 0 war, ich einschaltete, leuchteten kurz die LEDs an der Tastatur. Auch der Lüfter dreht für ne halbe Sekunde, steht aber dann wieder still.
Im Laden ein Netzteil (etwas mehr Watt) geholt und angeschlossen. Das Verhalten hat sich aber nicht geändert.
Jetzt ist aber mein Problem: Eigentlich müsste das Mainboard doch funktionieren, denn Tastatur und Kühler sind nicht vom Strom abgeschnitten, oder? Beim Mainboardnachkauf bin ich allerdings noch etwas skeptisch. Woher weiß ich denn, was überhaupt noch funktioniert, was sich noch retten lässt. Welches neue Mainboard überhaupt geeignet wäre? Oder gibt es noch andere Möglichkeiten neben dem Mainboard?
Meine Spezifikationen (soweit ich sie im Gehäuse erblicken kann).
CPU: AMD Phenom II X6 1035T
Mainboard: MSI Micro Star MS-7646
GraKa: Pegatron D83XBF4S (lt. Modellangabe ATI Radeon HD5570)
Netzteil: FSP 400-60EMDN
RAM: 4x 2GB
Und wenn ihr schon soweit gelesen habt, dann verteidige ich jetzt noch die Wahl von Medion
Kann sich einer von euch vorstellen, was der Flaschenhals bei der Berechnung von Spielen war?
Zuletzt bearbeitet:


