Fireplace

Netzwerkplanung - Welche Switche?

DLMttH schrieb:
Wenn du mehrere VLANs haben willst (für's Gäste-WLAN), müssen alle Switche gemanaged werden können.
Nur Switch A muss konfigurierbar sein. Die anderen Switche müssen VLAN-Tags lediglich durchleiten (können).
maikb20 schrieb:
Sind die von mir vorgeschlagenen Switche OK oder gibt es Verbesserungsvorschläge?
Ja, allerdings würde ich nicht neu kaufen sondern schauen was in Kleinanzeigen.de bzw. eBay-Auktion aktuell angeboten wird.
maikb20 schrieb:
im E-Verteiler auf einem Multimediafeld
Sitzt dort auch die FRITZ!Box? Dann kannst Du deren LAN-Buchsen mitbenutzen; und Du musst nicht alle LAN-Dosen an der Wand beschalten, nur jene die Du wirklich nutzt. Dann kommst Du vielleicht auf einen (kleineren) 8er-Switch.
 
Vielen Dank schon mal für die hilfreichen Tipps.

Ich habe eine FritzBox 5530, weil es eine kostenlose Zugabe zum Glasfaser Tarif war.

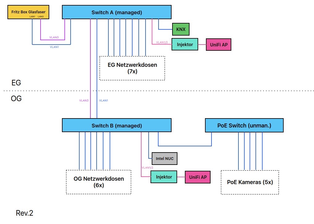
Tatsächlich habe ich zwischen Switch A und Switch B eine zweite Netzwerkleitung liegen.
Diese hatte ich als Backup gelegt und kann diese nun für ein weiteres VLAN nutzen?

Leider finde ich von TP-Link nur diesen einen PoE Switch mit 8 Ports. Die anderen sind entweder alle zu groß oder zu klein.
Ihr habt teilweise geschrieben das ALLE Switch gemanaged sein müssen?
Ich könnte am PoE Switch nur die Kameras hängen.
Den Access Point kann ich auch auf dem gemanaged Switch B legen (mit Injektor).
Ich habe das Blockschaltbild mal aktualisiert.

Oder ich nehme für OG nur einen Switch und zwar den TP-Link SG2016P.
Auch passiv gekühlt und kann Omada.
Leider keine Rack Montage-Möglichkeit.

Somit kann ich dann auch TP-Link Omada Access Points einsetzen.
Was haltet ihr davon?

Ein Access Point von TP Link kann beide WLAN (Normal und Gast) handeln, so lange er auf beide VLANs zugreifen kann?

Als Switch A werde ich dann erstmal einen 8 Port Switch nehmen weil der auf einen kleinen Multimediafeld (Hager UF51NW) zusammen mit der FritzBox montiert werden soll.

Danke :-)
 

Anhänge

  • NetzwerkplanungRev2.jpeg
    NetzwerkplanungRev2.jpeg
    98,8 KB · Aufrufe: 227
Zuletzt bearbeitet:
Hallo Mike,

gibt es denn ein Budget für Dein Vorhaben?

An Deiner Stelle würde ich es einmal richtig machen, anstelle des Stückwerks. Es gibt passiv gekühlte PoE-Switche auch mit 24 Ports, insofern auch 16er, z.B. von Cisco die CBS Serie - bei Dir wäre die CBS250er Serie ausreichend. Diese machen eigentlich alles, was Du brauchst, in Zukunft brauchen könntest (mehr Multimedia, VoIP, NAS) und das zu einem vernünftigen Preis. Einige werden jetzt sagen, das ist übertrieben. Mag sein, aber ein funktionierendes, anpassbares Netzwerk hat seine Vorteile.

Wenn Du zwei Leitungen zwischen den Switchen hast, kannst Du daraus eine aggegierte machen, selbst einfache managbare Switche können das. Dann hättest Du zumindest 2 GBit zwischen den Segmenten. Ich persönlich würde aber nach zwei Switchen Ausschau halten, die mind. 2.5, besser 10 GBit ermöglichen. Denn wer weiß, was da in den kommenden Jahren noch kommt. Immerhin hast Du ja auch einen Glasfaseranschluss.

Irgendwer schrieb, dass man bei 6 PoE Geräten noch keinen PoE Switch benötigt. Was benötigt man schon?! Wenn Du die Kameras an einen PoE Switch schließt, kannst Du diese per Switch bei Bedarf neu starten und sparst 6 Steckdosen, die Du auch mit Überspannungsschutz absichern müsstest.

Ohne Dein Budget zu kennen, ist eine Empfehlung schwierig. Neben Ubiquiti ist Netgear eine sehr solide und preislich vertretbare Alternative mit 2.5 GBit Uplink. Wenn dir ein 2x1 GBit Link zwischen den Switchen genügt, schau Dir die Cisco CBS250er oder 350er Serie an - sind bis 4 Switche stackbar und damit auch einfach zu verwalten. Die gibt es auch mit 10 Gbit Link, alles eine Frage des Budgets.

Viele Grüße
Steffen
 
Egal wie hoch das Budget ist, wieso sollte man für solche kleinen Switche so viel Geld hinlegen? Eben waren wir bei 16-Port-Switchen für 65€. Bei Cisco gibt's 8 Ports für 109€...

Die PoE-Variante mit 45 Watt kostet von Cisco 183€. Ähnliches bekommt man bei D-Link und TP-Link mit 62-64 Watt um 90 Euro.

Für um 180€ bekommt man bei TP-Link bereits einen Switch, der B und C vereinen kann. Multigig Uplinks halte ich hier für weit am Ziel vorbei geschossen.
 
  • Gefällt mir
Reaktionen: maikb20
maikb20 schrieb:
Achtung: Mit dem geht kein LAN-Gastzugang und damit auch kein Gäste-WLAN über VLAN. Siehe Post #44 …
maikb20 schrieb:
kann diese nun für ein weiteres VLAN nutzen?
Jein. Wie SteffenDE schon schrieb, könntest Du beide Kabel zur Aggregation nutzen. Dann müssen beide verbunden Switche aber das können, also normalerweise konfigurierbar sein. Sowohl das aber auch Multi-Gig halte ich wie DLMttH in Deiner Situation einfach für Geld-Verschwendung.
maikb20 schrieb:
Gibt ja noch andere Hersteller, siehe die Preissuch-Maschine Geizhals … schön klein ist der Cisco CBS250-8PP-D, den Du gebraucht bzw. refurbished als „Cisco Refresh“ auch schon für rund 115 € bekommst. Aber wirklich überzeugen tut der mich auch nicht; das Gesamt-Power-Budget ist knapp und besser als andere Hersteller sehe ich nicht wirklich.
maikb20 schrieb:
Ihr habt teilweise geschrieben das ALLE Switch gemanaged sein müssen?
Wie geschildert, bin ich anderer Meinung. Nur Switch A müsste das sein. Aber weil Du an der FRITZ!Box 5530 Fiber festhalten willst, kannst Du Gast-WLAN vergessen und damit muss gar keiner konfigurierbar sein.
maikb20 schrieb:
Somit kann ich dann auch TP-Link Omada Access Points einsetzen.
Die könntest Du auch jetzt?
maikb20 schrieb:
Ich könnte am PoE Switch nur die Kameras hängen.
Du könntest auch eine Kamera mit PoE-Injektor betreiben, dann brauchst Du nur vier PoE-Ports. Aber was spricht denn gegen den HPE Aruba Instant On 1430 (R8R48A)? Den bekommst Du gebraucht recht oft günstig.
 
Zuletzt bearbeitet:
Ich würde wohl oben und unten Switches mit sfp+ Ports nehmen. Vorteil du könntest eine 10 GBit Verbindung über die cat7 Kabel aufbauen.
Ubiquiti hat da auch 8 Port layer 3 Switches mit sfp+.
Was mir etwas Kopfschmerzen bereitet ist dein poe switch.
Wieviel watt haben deine Kameras? Die 125 W die der switch liefert kommen mir bei 5 Kameras etwas knapp vor. Zusätzlich dann noch der wlan AP.
Ich würde die Switches auf jeden Fall mit 10 GBit miteinander verbinden.
 
  • Gefällt mir
Reaktionen: JumpingCat
Warum nicht gleich 40 Gbit und 1000 Watt Power Budget für die Kameras einplanen... Ganz im Ernst, ich komme mir hier ein Bisschen wie im falschen Film vor.
 
  • Gefällt mir
Reaktionen: ika2k
@DLMttH 1 kW Kann man sicherlich machen. Dürfte aber für 5 Kameras etwas übertrieben sein. 125 Watt sind aber doch etwas eng wenn man davon ausgeht, dass eine Kamera im Schnitt ca 25 Watt braucht.
Ich würde wohl einen switch nehmen der wenigstens 200-250 Watt liefert.

40 MBit Dürfte über die verlegten Kabel nicht machbar sein

Noch ein Wort zum Router
Du wirst Probleme bekommen wenn du ein Gäste vlan aufmachen willst.
Wenn du dich für ubiquiti entschiedest würde ich dir das usg-ultra empfehlen. Das ist relativ erschwinglich und du kannst deine vlan erstellen. Du kannst die FritzBox ja weiter als Telefonanlage (Falls nötig) und Internet Modem weiter benutzen.
 
Die Kameras bei unifi liegen bei 4W, die AP zwischen 7 und 20W.


DLMttH schrieb:
Ganz im Ernst, ich komme mir hier ein Bisschen wie im falschen Film vor.

Man muss doch nicht gleich von eine Extreme direkt zum anderen Extreme wechseln.
 
Alter Schwede @cptlars

Wir sind hier im privaten Bereich, ich hoffe mal sehr, dass man sich da nicht für Kameras mit 25 Watt Dauerverbrauch entscheidet. Zumal normale PoE-Geräte höchstens 15,4 Watt ziehen dürfen.

Ohne Angabe des Providers kann man kein USG als Router empfehlen, da es nicht in jeder Konstellation funktioniert.

Ein Gäste-LAN aus Port 3 der 5530 via managed Switch zu einem VLAN zu machen, ergibt keine Probleme. Ohne Sinn und Verstand Enterprise Netzwerk-Hardware im Haus zu verteilen und Ubiquiti Router zu verbauen, sehr wohl. Eine Fritz!Box lässt sich schon seit Jahren!!! nicht mehr allein als Modem verwenden und wenn doch, würde Telefonie darüber eben nicht funktionieren. Und jetzt bitte Schluss mit der Verwirrungs-Stifterei.
 
  • Gefällt mir
Reaktionen: maikb20
DLMttH schrieb:
Alter Schwede @cptlars

Wir sind hier im privaten Bereich, ich hoffe mal sehr, dass man sich da nicht für Kameras mit 25 Watt Dauerverbrauch entscheidet. Zumal normale PoE-Geräte höchstens 15,4 Watt ziehen dürfen.
Stimmt ihr habt recht. Der switch mit dem ich mal Probleme hatte, hat nur 60 Watt geliefert. Da sind die Kameras öfters ausgefallen.
DLMttH schrieb:
Ohne Angabe des Providers kann man kein USG als Router empfehlen, da es nicht in jeder Konstellation funktioniert.
Das ist mir neu...
Ich hatte bisher keine Probleme gehabt
DLMttH schrieb:
Ein Gäste-LAN aus Port 3 der 5530 via managed Switch zu einem VLAN zu machen, ergibt keine Probleme. Ohne Sinn und Verstand Enterprise Netzwerk-Hardware im Haus zu verteilen und Ubiquiti Router zu verbauen, sehr wohl.
Ich habs vor einigen Jahren schonmal versucht und leider nicht geschafft. Ich habe auch nicht gesagt dass es nicht geht sondern das es Probleme geben wird.
ubiquiti ist eine solide Grundlage
DLMttH schrieb:
Eine Fritz!Box lässt sich schon seit Jahren!!! nicht mehr allein als Modem verwenden und wenn doch, würde Telefonie darüber eben nicht funktionieren. Und jetzt bitte Schluss mit der Verwirrungs-Stifterei.
Ja du hast natürlich Recht das die FritzBox nicht mehr als reines Modem genutzt werden kann. Du kannst aber sehr wohl eine usg hinter einer FritzBox nutzen. Man muss nur das NAT am usg deaktivieren.
Sorry für die ungenaue Bezeichnung

ich wollte hier auch kein Streit darüber auslösen. Er hat gefragt und ich habe geantwortet. Es funktioniert einfach.
Mit TP link habe ich dagegen schlechte Erfahrungen gemacht
 
Die USG unterstützt kein DS Lite, schränkt somit potentiell die Internetanbieterwahl ein.

cptlars schrieb:
das es Probleme geben wird.
ubiquiti ist eine solide Grundlage
Probleme kann man durch vorherige Planung vermeiden. Ich habe schon TP-Link-Switche gemanaged und auch UniFi AP dahinter gehangen. Die Fritz!Box ist auch eine solide Basis für ein Heimnetz, da würde ich jetzt nicht unnötig Geld in einen Ubiquiti Router stecken.
 
DLMttH schrieb:
Die USG unterstützt kein DS Lite, schränkt somit potentiell die Internetanbieterwahl ein.
Danke für die Info. Das wusste ich bisher nicht.
Abhilfe dürfte die usg hinter der fritzbox schaffen
DLMttH schrieb:
Probleme kann man durch vorherige Planung vermeiden. Ich habe schon TP-Link-Switche gemanaged und auch UniFi AP dahinter gehangen. Die Fritz!Box ist auch eine solide Basis für ein Heimnetz, da würde ich jetzt nicht unnötig Geld in einen Ubiquiti Router stecken.
Meine Überlegungen gingen eigentlich eher in die Richtung das man nachher alles in einer Konfiguration vornehmen kann und man nicht 20 unterschiedliche Oberflächen öffnen muss
 
Danke für die ganzen Ideen und Umsetzungsmöglichkeiten.
Cisco ist für mich als privater Anwender zu viel des Guten. Eine 1Gbit Leitung zwischen den Switchen reicht mir auch erstmal.

DLMttH schrieb:
Die PoE-Variante mit 45 Watt kostet von Cisco 183€. Ähnliches bekommt man bei D-Link und TP-Link mit 62-64 Watt um 90 Euro.

Für um 180€ bekommt man bei TP-Link bereits einen Switch, der B und C vereinen kann. Multigig Uplinks halte ich hier für weit am Ziel vorbei geschossen.

So wie @DLMttH empfohlen hat, werde ich folgende Switche einsetzen:
  • Switch A (EG): TP-Link TL-SG2008P
  • Switch B (OG): TP-Link TL-SG2016P
  • PoE Switch: fällt weg, da Switch B genügend PoE liefert.

Access Points: TP-Link EAP653

Somit kann ich Omada für alle Geräte nutzen.

Kann ich beide VLANs über eine Netzwerkleitung leiten? Oder pro Port am Switch nur ein VLAN?

Viele Grüße
Maik
 
  • Gefällt mir
Reaktionen: redjack1000
Willst du denn bewusst jetzt auch an Switch A PoE haben? Da hätte ich eher einen SG-116E genommen und PoE per Injektor gemacht. Laut Skizze fehlen dir Ports, wenn du dort einen 8-Port-Switch nimmst. Für Gast-LAN von Port 3 der Fritz!Box geht ja ein zusätzlicher Port drauf, der in der Skizze nicht enthalten ist.
 
JumpingCat schrieb:
Die Kameras bei unifi liegen bei 4W, die AP zwischen 7 und 20W.
ja, die Kameras von Reolink auch in etwa, die haben so um 5W... Tagsüber!
Nachts, wenn die IR Beleuchtung eingeschaltet wird, liegen die aber tatsächlich eher um 15.

Bei 5 Kameras werden die 125W also auch Nachts ausreichend sein..
 
  • Gefällt mir
Reaktionen: maikb20
DLMttH schrieb:
norKoeri schrieb:
Achtung: Mit [einer FRITZ!Box 5530 Fiber] geht kein LAN-Gastzugang und damit auch kein Gäste-WLAN über VLAN.
Hmm …
@maikb20 kannst Du das mal prüfen? Denn Du hast das Gerät ja da. Meine FRITZ!Box 5530 Fiber konnte das nicht, aber damals war noch kein FRITZ!OS 7.5x drauf. Und ich finde nichts davon im Change-Log.
maikb20 schrieb:
Cisco ist für mich als privater Anwender zu viel des Guten.
Cisco-Small-Business (CBS) sind die Modelle für private Anwender. Das sind quasi die gleichen Geräte wie von Netgear, TP-Link und Zyxel mit Web-Oberfläche zum Herumklicken, nur neu etwas teurer. Gebraucht selten zu bekommen.
maikb20 schrieb:
Somit kann ich Omada für alle Geräte nutzen.
Sehe ich keinen Vorteil drin. Ich würde bei UniFi bleiben, die liefern lange Software-Updates, die Tasten in der Oberfläche machen auch tatsächlich was und die Nutzer-Community ist groß genug, damit Bugs auch auffallen, irgendwann doch durchkommen, also gefixt werden – auch wenn hier mit einem höheren Professionalisierungsgrad seitens Ubiquiti noch viel Luft nach oben wäre. Wenn Du billig suchst und alles aus einer Hand haben willst, hast Du weitere Kandidaten … wie D-Link.
maikb20 schrieb:
Kann ich beide VLANs über eine Netzwerkleitung leiten?
Das ist der (einzige) Sinn von VLANs, das sind virtuelle LANs auf einem LAN(-Ports), also Software emulierte LAN-Ports auf einem Hardware basierten LAN-Port.
DLMttH schrieb:
Die USG unterstützt kein DS Lite, schränkt somit potentiell die Internetanbieterwahl ein.
Ja, wenn wir uns Unifi auch als Router anschauen wollten, dann sollten wir zusammen auch den Internet-Anbieter anschauen. @maikb20 welchen Internet-Anbieter nutzt Du, den dann über DSL?
cptlars schrieb:
Du kannst aber sehr wohl eine usg hinter einer FritzBox nutzen. Man muss nur das NAT am usg deaktivieren.
Den Weg bitte auch nicht gehen …
cptlars schrieb:
Ich hab[e den LAN-Gastzugang in FRITZ!OS] vor einigen Jahren schonmal versucht und leider nicht geschafft.
Hattest Du dazu einen Thread? Der Switch nach der FRITZ!Box muss konfigurierbar sein, mit LAN2 und LAN3 verbunden werden. Im Switch legst Du LAN3 auf ein VLAN – zum Beispiel VLAN3 – umlegen. Im WLAN-Access-Point muss dann die weitere SSID auf VLAN3 gelegt werden. Bei manchen Produkten muss dann VLAN3 noch manuell auf den LAN-Port ergänzt werden, andere machen das erstmal automatisch. Natürlich hast Du hier überall Quellen für Software- und Konfigurations-Bugs, daher muss man dann im Detail schauen.
 
norKoeri schrieb:
Nur Switch A muss konfigurierbar sein. Die anderen Switche müssen VLAN-Tags lediglich durchleiten (können).
Woher weiß man denn vorher, wie ein Switch, der keine VLAN-Konfiguration supportet, mit getaggten Frames umgeht? Gibt es solche "dummen" Switche, welche die Frames dann tatsächlich 1 zu 1 durchleiten (z.B. einen getaggten Broadcast stumpf auf alle Ports?)

Wirklich sicher kann man nur sein, wenn der Switch VLANs offiziell supportet und dann ist er ja automatisch managed...
 
Zurück
Oben