SAT-Abzweiger - Fragen

Clocker 2800+

Lt. Commander
Registriert
Apr. 2007
Beiträge
1.409
Hi.

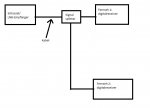
ich habe eine Satellitenschüssel, auf dem ein ganz normaler "1-Anschluss" LNB ist..

sowie in der Zeichnung zu sehen...

Derzeit ist nur Fernseh 1 mit einem digitalreceiver angeschlossen, das auch digitale sender empfangen kann...

Ich möchte nun das derzeitige Kabel auftrennen, und dazwischen einen sogenannten "SAT-Abzweiger"

http://cgi.ebay.de/Abzweiger-fuer-S...QptZMotoren_Positionierer?hash=item1e56fca5cf

einsetzen, sodass ich im Nebenzimmer ebenfalls einen Fernseh mit einem digitalreceiver aufstellen kann...
So spar ich mir das nochmalige Kabelziehen direkt von der Schüssel...

Meine Frage ist nun, geht das mit so einem SAT-Abweiger (wie im Link oben) ?
kann ich bei jedem Fernseh ein beliebiges Programm (analog oder digital) anschauen ?


Gibt es irgendwas zu beachten ?
bzw. wie schließt man es an ?
 

Anhänge

  • splitter..jpg
    splitter..jpg
    27,8 KB · Aufrufe: 230
Zuletzt bearbeitet:
es gibt bei SAT High/lowband und Horizontal/Vertikal.
die Programme sind auf alllen 4 Bändern verstreut.
der LNB legt immer das angeforderte Band auf das Kabel.
D.h. wenn Receiver 1 etwas auf Band 1 anschaut, bekommt Receiver 2 auch nur Kanäle von Band 1

abhilfe schafft nur ein Twin LNB
oder ein Unicabel System wobei dies 1. Teuer, 2. erst ab mehr Teilnehmer sinn macht.

bei Reichelt gibt es Doppelt/QUadro Satkabel, das ist Optimal wenn man Platzmangel hat.
 
Okee. Danke Leute

dann muss ich wohl ein LNB mit 2 Anschlüssen draufmachen..
 
Zurück
Oben