Benmchmarking 2
TeamViewer Motive 3

Suche ein MB für den 9800x3D

Boncer

Ensign
Registriert
Sep. 2014
Beiträge
166
Moin,
Ich suche ein gutes MB für den Neuen 9800x3D

Wifi braucht es nicht

sollte viele usb Anschlüsse haben, so wie min 4 m.2 Plätze

OC brauch auch nicht.

RAM soll es 2 mal 32GB (2x 16GB) Patriot VIPER VENOM DDR5-6000 DIMM CL36-36-36-76 Dual Kit geben

Momentan betreibe ich eine 3070 ti die in das neuen MB mit soll, soll aber mit der neuen 5000 Serie getauscht werden

Danke für das kommende Feedback und Hilfe
 
Boncer schrieb:
RAM soll es 2 mal 32GB (2x 16GB) Patriot VIPER VENOM DDR5-6000 DIMM CL36-36-36-76 Dual Kit geben

Kann dir zwar kein Tipp zum Mainboard geben, aber ich würde bei einem Neukauf immer nur 2 Riegel nehmen und nicht 4. 4 Riegel bedeutet deutlich mehr Last für den Controller und damit gibt es dann bei 6000Mhz und höher schnell Instabilitäten.

2x 32GB und du wirst deutlich weniger Probleme haben.
 
  • Gefällt mir
Reaktionen: AlanK
Nimm RAM mit niedrigeren Latenzen. Wenn du insgesamt 64Gb willst nimm ein Kit mit 2x32Gb DDR5-6000CL30. Z.B. Flare X oder Kingston Fury.

Das günstigste Board für deine Ansprüche ist dieses hier mit 4 voll angebundenen M.2 Slots, davon 1x 5.0 und 3x 4.0.

Das günstigste, das dann auch noch PCIe 5.0 für die Grafikkarte hat ist dieses hier. Lanesharing gibt es da nur zwischen dem vierten M.2 Slot und dem vierten PCIe Slot. Sollte verschmerzbar sein.
 
Bei 4 m.2 wird das Lane Sharing ein Problem.
Beim X870e MSI Carbon Wifi kannst Du zumindest 3 m.2 ohne Einbußen betreiben.
Aber das sprengt etwas (30€) den Rahmen.
Vielleicht wäre die Überlegung auf eine m.2 zu verzichten, bzw sich neuere m.2 mit mehr Speicherplatz zu besorgen.

Muss aber zugeben, das ich da nicht ganz Firm bin, was das Lane Sharing angeht, da ich gerade erst aus dem Intel Lager in das AMD gewechselt habe. 😄
Also bitte korrigieren falls ich falsch liege!

Edit: Wegen Ram wird max 2x24Gb empfohlen wegen 1DPC 1R Modus, 2x32Gb sind immer dual ranked und deshalb langsamer.
Community stimmt doch?
 
Zuletzt bearbeitet:
djducky schrieb:
Nimm RAM mit niedrigeren Latenzen. Wenn du insgesamt 64Gb willst nimm ein Kit mit 2x32Gb DDR5-6000CL30. Z.B. Flare X oder Kingston Fury.

Das günstigste Board für deine Ansprüche ist dieses hier mit 4 voll angebundenen M.2 Slots, davon 1x 5.0 und 3x 4.0.
An die dachte ich

64GB G.Skill Trident Z5 NEO DDR5-6000 DIMM CL30 Dual Kit​

 
Die hier kannst du alle nehmen, die besten Timings für's Geld hast du mit den Fury Beast. Hoch bauende RAM schränken zudem die Kühlerkompatibilität ein.

Neo und Flare X sind sonst quasi identisch.

@Excrucio
Das mit dem Lanesharing ist eher bei den X870(E) Boards ein Problem, weil die noch viel Bandbreite für USB4 abzwacken müssen. Die genannten Boards bieten das Gesuchte. :)
 
  • Gefällt mir
Reaktionen: Excrucio
X870E ist im Grunde X670E mit USB4. Aber die Bandbreite für USB4 muss eben irgendwo herkommen, weshalb die entsprechenden Bretter entweder Lanesharing haben und/oder recht teuer sind.

Siehe Tabellen hier.
 
  • Gefällt mir
Reaktionen: Azghul0815
Jetzt muss ich aber selber nochmal nachharken, da auch ein Kumpel von mir auf 64Gb Ram bestand, als Gamer ohne Foto oder Video Editing.

Und auch weil es mich selber interessiert...
Excrucio schrieb:
Edit: Wegen Ram wird max 2x24Gb empfohlen wegen 1DPC 1R Modus, 2x32Gb sind immer dual ranked und deshalb langsamer.
Community stimmt doch?
?

Gruß und danke
 
djducky schrieb:
X870E ist im Grunde X670E mit USB4. Aber die Bandbreite für USB4 muss eben irgendwo herkommen, weshalb die entsprechenden Bretter entweder Lanesharing haben und/oder recht teuer sind.

Siehe Tabellen hier.
Also macht es wenig Sinn dich diese MB zu kaufen wenn eh kein usb4 nutzen will
Ergänzung ()

Excrucio schrieb:
Jetzt muss ich aber selber nochmal nachharken, da auch ein Kumpel von mir auf 64Gb Ram bestand, als Gamer ohne Foto oder Video Editing.

Und auch weil es mich selber interessiert...

?

Gruß und danke
Also soviel ich weiß wenn Dual laufen sind besser
 
Ich glaube es geht darum ob ein Ram Riegel single Side oder dual Side ist.
Ab 32Gb Ram hat man einen dual Side Riegel, der potentiell langsamer ist als ein single Side Riegel.

Bin da aber selber unsicher, deshalb mal meine Frage an die Community
 
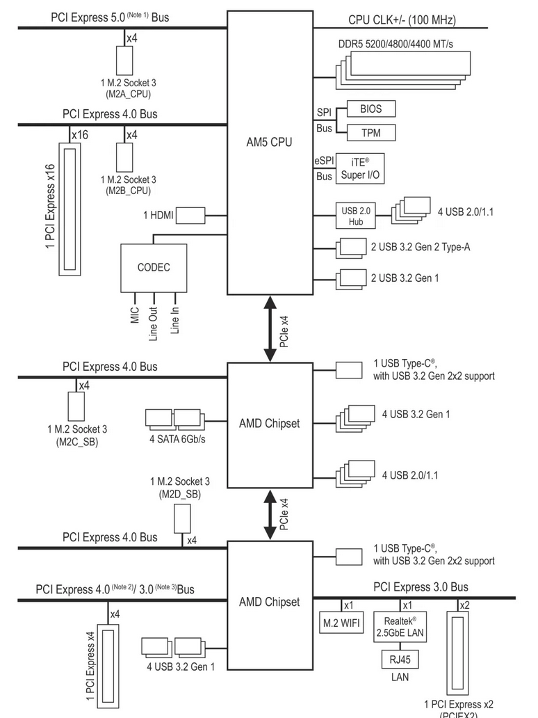
Sehe ich hier das offensichtliche nicht, oder wo kommt es zu "Lane Sharing" hier, wenn man 4x m.2-SSDs verwendet?

1731111963066.png


Weil ich sehe kein Lane-Sharing im Zusammenhang mit m.2-SSDs.
 
  • Gefällt mir
Reaktionen: thuering
Boncer schrieb:
Also macht es wenig Sinn dich diese MB zu kaufen wenn eh kein usb4 nutzen will
Zumindest, wenn das X870E dann entsprechend teuer ist. Das günstigste ist aktuell dieses hier, sogar ohne Lanesharing bei den M.2 Slots (Edit: falsch).

Die X870 Boards (ohne E) mit vier M.2 Slots sind alle kaum günstiger. Da kann man jetzt die Handbücher durchstöbern, ob es da Lanesharing gibt. Aber die ersten Einschränkungen sieht man sofort: Die Asus Prime P haben den vierten M.2 nur mit PCIe 3.0 2x, das X870 Tomahawk beschränkt den vierten M.2 auf 2x.

Also: Das Gewünschte mit USB4 geht ab um die 300€ los.

@tollertyp
Schau einfach in die Handbücher, das hilft...
 
Zuletzt bearbeitet:
Zurück
Oben