Du verwendest einen veralteten Browser. Es ist möglich, dass diese oder andere Websites nicht korrekt angezeigt werden.
Du solltest ein Upgrade durchführen oder einen alternativen Browser verwenden.
Du solltest ein Upgrade durchführen oder einen alternativen Browser verwenden.
News Anker Solix & Solovoltaik: Umtausch des MI60-Balkonkraftwerk-Wechselrichters nötig
SVΞN
Redakteur a.D.
- Registriert
- Juni 2007
- Beiträge
- 23.580
Da scheinen ja durch die Bank einige bei der Qualität nicht ganz so genau hingesehen haben.
Schon erstaunlich, wer da mittlerweile alles einen Rückruf veranlassen muss. Sollte nicht zum Normalfall werden.
Insbesondere in Bereichen wo es auch um Sicherheit gehen könnte.
Schon erstaunlich, wer da mittlerweile alles einen Rückruf veranlassen muss. Sollte nicht zum Normalfall werden.
Insbesondere in Bereichen wo es auch um Sicherheit gehen könnte.
Telechinese
Lt. Commander
- Registriert
- Okt. 2022
- Beiträge
- 1.156
Ich steh da noch immer auf dem Schlauch...
"WIESO" muß das Relais "mechanisch" sein? Weiß das wer?
Das geht längst mit Optokopplern und MOS-FETs... wo is da das Problem?
"WIESO" muß das Relais "mechanisch" sein? Weiß das wer?
Das geht längst mit Optokopplern und MOS-FETs... wo is da das Problem?
- Registriert
- Juli 2007
- Beiträge
- 1.054
Problem ist, dass es anders zerifiziert ist.
- Registriert
- Mai 2020
- Beiträge
- 1.431
In der Welt des Netzschutzes in Elektroenergiesystemen gibt es das berüchtigte n-1 Prinzip. Man spricht von Grund- oder Hauptschutz sowie Reserveschutz. Ebenfalls berüchtigt ist die Thematik der gleichzeitigen Soft- und Hardwareverriegelungen.
Das Relais ist die Kuppelstelle zwischen Erzeugungsanlage und öffentliches Netz. Die integrierten Schutzfunktionen im Wechselrichter müssen die Erzeugungsanlage vom Netz entkuppeln. Hier kommt das n-1 Prinzip für beide Faktoren zum Tragen, denn zum einen kann die integrierte Schutzfunktion selbst und zum anderen die Trennvorrichtung, sprich der Kuppelschalter, versagen. Aus diesen Gründen werden für üblich in beiden Welten für einen Reserveschutz gesorgt, d.h. eine integrierte Reserveschutzfunktion, die möglichst mit einem anderen Verfahren arbeitet, sowie eine zweite Trennvorrichtung für den Fall des Versagens der anderen. I.d.R. sind beide Welten selektiv zueinander.
Bei den Mikrowechselrichtern, die beide Welten innerhalb desselben Geräts inne haben, wird bereits auf eine n-1 Sicherheit hinsichtlich Kuppelschalter verzichtet, sodass es nur noch einen davon gibt. Wenn aber auch dieser jetzt fehlt bzw. nicht verbaut wird, ist in diesem Aspekt des Netzschutzes nicht mal der Grundschutz gegeben. Dass das n-1 Prinzip im anderen Aspekt erfüllt wird, ist hier nicht von Bedeutung, denn versagt die einzige Entkupplung, bringen selbst 15 zusätzlich integrierte Anrege- oder Auslöseverfahren nichts.
Wie konkret und im Detail das alles in diesen berüchtigten WRs jetzt realisiert wurde, kann ich aber nicht beurteilen.
Das Relais ist die Kuppelstelle zwischen Erzeugungsanlage und öffentliches Netz. Die integrierten Schutzfunktionen im Wechselrichter müssen die Erzeugungsanlage vom Netz entkuppeln. Hier kommt das n-1 Prinzip für beide Faktoren zum Tragen, denn zum einen kann die integrierte Schutzfunktion selbst und zum anderen die Trennvorrichtung, sprich der Kuppelschalter, versagen. Aus diesen Gründen werden für üblich in beiden Welten für einen Reserveschutz gesorgt, d.h. eine integrierte Reserveschutzfunktion, die möglichst mit einem anderen Verfahren arbeitet, sowie eine zweite Trennvorrichtung für den Fall des Versagens der anderen. I.d.R. sind beide Welten selektiv zueinander.
Bei den Mikrowechselrichtern, die beide Welten innerhalb desselben Geräts inne haben, wird bereits auf eine n-1 Sicherheit hinsichtlich Kuppelschalter verzichtet, sodass es nur noch einen davon gibt. Wenn aber auch dieser jetzt fehlt bzw. nicht verbaut wird, ist in diesem Aspekt des Netzschutzes nicht mal der Grundschutz gegeben. Dass das n-1 Prinzip im anderen Aspekt erfüllt wird, ist hier nicht von Bedeutung, denn versagt die einzige Entkupplung, bringen selbst 15 zusätzlich integrierte Anrege- oder Auslöseverfahren nichts.
Wie konkret und im Detail das alles in diesen berüchtigten WRs jetzt realisiert wurde, kann ich aber nicht beurteilen.
Blutschlumpf
Fleet Admiral
- Registriert
- März 2001
- Beiträge
- 20.664
Warum?cbuser01 schrieb:
Rockstar85
Admiral Pro
- Registriert
- Sep. 2004
- Beiträge
- 9.404
Galvanische Trennung ist das ZauberwortTelechinese schrieb:Ich steh da noch immer auf dem Schlauch...
"WIESO" muß das Relais "mechanisch" sein? Weiß das wer?
Das geht längst mit Optokopplern und MOS-FETs... wo is da das Problem?
Und man sieht nun, das es eben nicht nur Deye direkt betrifft. Ich bin gespannt
Thorle
Commodore
- Registriert
- Sep. 2006
- Beiträge
- 4.384
Würde mal sagen, dass machen alle so. Und selbst hier gefertigt schützt nicht vor Unfug. Ich sag nur Abgasskandal.Neodar schrieb:Das passiert, wenn man ohne die Ware zu prüfen, einfach bei Drittherstellern fertigen lässt und nur noch das eigene Logo draufpappt.
Shypo
Lieutenant
- Registriert
- Nov. 2006
- Beiträge
- 786
Bei deiner Pauschalen Aussage bitte ich dann um konkrete Namen der Hersteller die sonst noch betroffen sind.Rockstar85 schrieb:Und man sieht nun, das es eben nicht nur Deye direkt betrifft. Ich bin gespannt
Im Kern ist bisher nur DEYE betroffen, auch wenn die unter anderem Namen verkauft werden, bleibt der Hersteller DEYE. Egal ob NEP, Bosswerk usw. drauf steht bzw. mittlerweile stand. Jeder von denen kann aber sein eigenes Zertifikat erstellen lassen.
Zuletzt bearbeitet:
Telechinese
Lt. Commander
- Registriert
- Okt. 2022
- Beiträge
- 1.156
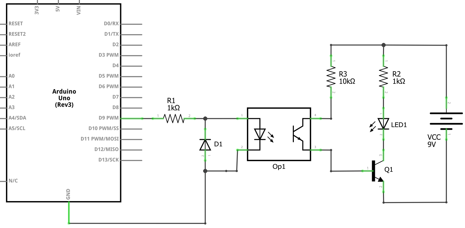
Nur zur Info: Ein Optokoppler "ist" eine galvanische Trennung... Facepalm... 🤪Rockstar85 schrieb:Galvanische Trennung ist das Zauberwort
Alternativ: Sold State Relais 👍
Zuletzt bearbeitet:
Telechinese
Lt. Commander
- Registriert
- Okt. 2022
- Beiträge
- 1.156
Und?
Der Optokoppler is ja nur die erste Schaltstufe...
Da fehlt natürlich noch der TRIAC, der dann die Leistung schaltet... Facplam 2... 🤪
Der Optokoppler is ja nur die erste Schaltstufe...
Da fehlt natürlich noch der TRIAC, der dann die Leistung schaltet... Facplam 2... 🤪
Weil Anker zurückruft was Deye nicht macht.Blutschlumpf schrieb:Wie kommt es eigentlich, dass ihr über den vollkommen unbedeutenden Anker-WR separat berichtet, aber nicht über den Deye, der gefühlt in jedem 2. BKW verbaut wurde?
Incanus
Fleet Admiral
- Registriert
- Jan. 2022
- Beiträge
- 19.983
Und der ist auch optisch?Telechinese schrieb:Da fehlt natürlich noch der TRIAC, der dann die Leistung schaltet...
Rockstar85
Admiral Pro
- Registriert
- Sep. 2004
- Beiträge
- 9.404
Das sieht der VDE anders, und genau deswegen gibt es diese ganze Diskussion. Um die Trennung des Pimärkreises, wobei wir hier halt von maximal 60V DC reden.Telechinese schrieb:Nur zur Info: Ein Optokoppler "ist" eine galvanische Trennung... Facepalm... 🤪
Alternativ: Sold State Relais 👍
Anhang anzeigen 1380325
Und wenn der VDE möchte, dass wir eine Wieland Dose verbauen, müssen wir das
Kein Sorge!cbuser01 schrieb:Ich hoffe ja, dass irgendwann die ganzen Versicherungen die Policen für Gebäude und Wohnungen mit PV und irgendwelchen Speichern so hoch drehen, dass es für die Leute unwirtschaftlich wird. Dann hört der Unfug hoffentlich bald auf.
Dafür braucht es keine BKWs, sondern das erledigt die Inflation und der Klimawandel schon für uns.
Ähnliche Themen
- Antworten
- 87
- Aufrufe
- 15.545