Du verwendest einen veralteten Browser. Es ist möglich, dass diese oder andere Websites nicht korrekt angezeigt werden.
Du solltest ein Upgrade durchführen oder einen alternativen Browser verwenden.
Du solltest ein Upgrade durchführen oder einen alternativen Browser verwenden.
Sammelthread Handwerker - Forum
- Ersteller phil.
- Erstellt am
Twostone
Rear Admiral
- Registriert
- Dez. 2013
- Beiträge
- 5.128
Motoren für Rolladenkästen nicht. Das ist zu klein für jemanden, der sich normalerweise aufwärts der 200kW-Marke bewegt... Aber Steuerung: Um wie viele Rolläden handelt es sich und sollen sie auch eine vor-Ort-Möglichkeit (Taster) zur Steuerung erhalten?
Twostone
Rear Admiral
- Registriert
- Dez. 2013
- Beiträge
- 5.128
Na, dann nimm doch einfach eine Logo8, inkl. I/O-Erweiterung (DM16) und ggf. TD, falls gewünscht (sinnvoll für eine Menüsteuerung, solltest Du auch noch weitere Sachen steuern wollen, wie z.B. Licht). 4 Rolläden macht 8 Ausgänge, 4 Taster mit je drei Schaltstellungen sind 8 Eingänge, dazu ggf. auch einen oder zwei Helligkeitssensoren, oder Du nutzt gleich die astronomische Schaltuhr. Dazu ein paar Koppelrelais (8 an der Zahl, Du willst die Motoren schließlich nicht direkt mit der Logo schalten, auch wenn das mit den Relais-Varianten möglich wäre), dazu ein paar Meter H05VV-K in 1,5mm², Aderendhülsen und Reihenklemmen, das ganze in einen hübschen Kasten und den wiederum in den Keller... Oder Du hast in der Hausverteilung noch Platz.
HerrRossi
Fleet Admiral
- Registriert
- Apr. 2014
- Beiträge
- 13.367
Danke dir, aber da das Haus nur gemietet ist, wollte ich so einen Riesenaufwand eigentlich nicht treiben, zumal ich das dann auch nicht selber machen kann. Ich dachte eher an eine separate Lösung pro Rolladen, die ich dann auch separat per Wifi ansteuern kann, den Strom würde ich natürlich von einem Elektriker in den Kasten legen lassen.
RayAlpha
Lieutenant
- Registriert
- Juni 2017
- Beiträge
- 619
Hallo,
ich habe ein ca. 5 Meter langes Strom-Verlängerungskabel aufgewickelt (d= ca. 20cm), sodass es nur noch einen Meter lang ist. Angeschlossen ist ein 200 Watt Heizstab für das Aquarium. Meine Frage beruht rein auf Interesse weil ich weiß, dass ich auch einfach ein kürzeres Verlängerungskabel verwenden kann:
Besteht die Gefahr, dass sich ein aufgewickeltes Stromkabel (wie in meinem Beispiel) stark erwärmt und es dadurch, im schlimmsten Fall, sogar zu einem Brand kommen kann?
ich habe ein ca. 5 Meter langes Strom-Verlängerungskabel aufgewickelt (d= ca. 20cm), sodass es nur noch einen Meter lang ist. Angeschlossen ist ein 200 Watt Heizstab für das Aquarium. Meine Frage beruht rein auf Interesse weil ich weiß, dass ich auch einfach ein kürzeres Verlängerungskabel verwenden kann:
Besteht die Gefahr, dass sich ein aufgewickeltes Stromkabel (wie in meinem Beispiel) stark erwärmt und es dadurch, im schlimmsten Fall, sogar zu einem Brand kommen kann?
pedder59
Lt. Commander
- Registriert
- Mai 2019
- Beiträge
- 1.321
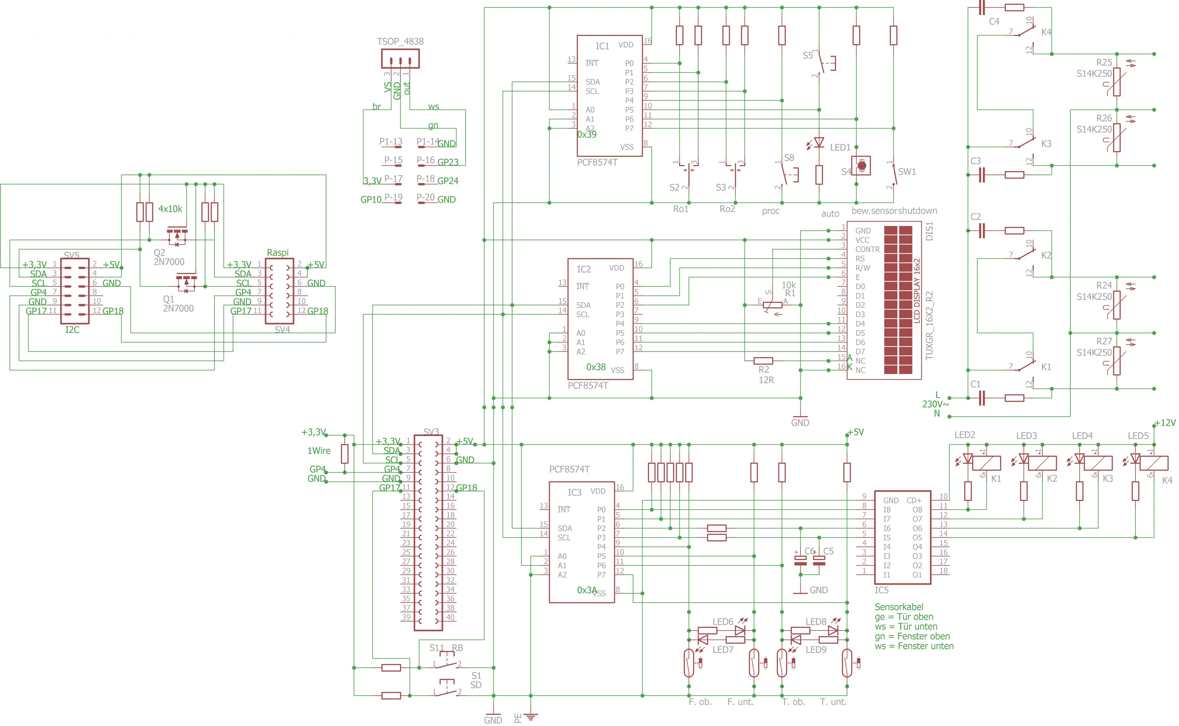
Die Rolladensteuerung habe ich mit einem Raspberry PI realisiert.
Wahlweise auf/ab Zeitgesteuert oder per Sonnenaufgang/Sonnenuntergang.
Einbruchschutz am Balkon. Ein Bewegungsmelder schaltet nicht nur die Außenbeleuchtung, sondern lässt die Rollade auch runterfahren.
Im Heimnetzwerk integriert.
Keine Cloud!
Wahlweise auf/ab Zeitgesteuert oder per Sonnenaufgang/Sonnenuntergang.
Einbruchschutz am Balkon. Ein Bewegungsmelder schaltet nicht nur die Außenbeleuchtung, sondern lässt die Rollade auch runterfahren.
Im Heimnetzwerk integriert.
Keine Cloud!
Twostone
Rear Admiral
- Registriert
- Dez. 2013
- Beiträge
- 5.128
Ich muß gerade ein wenig lachen. Ich würde übrigens auf zweierlei Abschaltung gehen, entweder Drehwinkelgeber, Überwachung der Stromaufnahme (für oben), Näherungssensoren, Lagenendschalter oder mechanische encoder mit Getriebe als "Wegesensor". Wobei ich die mechanischen jeweils als Sicherheitsschalter setzen würde, die erst nach der anderen Maßnahme im Versagen selbiger auslösen. Ggf. noch eine Kontaktleiste unten an die Rolläden, wenn es sich um größere Fenster oder Türen handelt. Dann aber muß der Weg auf jeden Fall erfasst werden.
Design bleibt jedem selbst überlassen. Meist sind's mechanische Encoder, die den Weg begrenzen, und das war's. Ist ja auch nur für einen Privathaushalt.
Gerade gesehen: CB-Artikel, sieht nett aus, passt auch hier gerade rein.
Design bleibt jedem selbst überlassen. Meist sind's mechanische Encoder, die den Weg begrenzen, und das war's. Ist ja auch nur für einen Privathaushalt.
Ergänzung ()
Gerade gesehen: CB-Artikel, sieht nett aus, passt auch hier gerade rein.
Zuletzt bearbeitet:
pedder59
Lt. Commander
- Registriert
- Mai 2019
- Beiträge
- 1.321
Ich habe es anders gelöst.
Mit Reed-Kontakte z.B. für Fenster-auf Erkennung.
Die reedkontakte befinden sich im Rolladenkasten.
Die Magnete sind ein Stück in die Rolladenlamellen eingeschoben.
Sensoren für oben und unten sind jeweils um10cm versetzt wegen gefahr gegenseitiger Beeinflussung.
Mit Reed-Kontakte z.B. für Fenster-auf Erkennung.
Die reedkontakte befinden sich im Rolladenkasten.
Die Magnete sind ein Stück in die Rolladenlamellen eingeschoben.
Sensoren für oben und unten sind jeweils um10cm versetzt wegen gefahr gegenseitiger Beeinflussung.
Anhänge
Zuletzt bearbeitet:
Twostone
Rear Admiral
- Registriert
- Dez. 2013
- Beiträge
- 5.128
Bin kein Fan von Reed-Kontakten. Eigentlich auch kein Fan von mechanischen Schaltern, aber diese setze ich dann doch noch als letzte Sicherheit. Reed-Kontakte würde ich nur in wirklich prozess- und sicherheitsunkritischen Bereichen einsetzen (wie z.B. eine Fensterpositionserkennung bei einer Rolladensteuerung).
Aber wir weichen irgendwie vom Thema ab.
(Lustig in dem Zusammenhang pedders Avatar, die im englischen gebräuchliche Abkürzung für SPS und seine Antwort auf die Logo. Ob da ein Zusammenhang besteht?)
Aber wir weichen irgendwie vom Thema ab.
(Lustig in dem Zusammenhang pedders Avatar, die im englischen gebräuchliche Abkürzung für SPS und seine Antwort auf die Logo. Ob da ein Zusammenhang besteht?)
pedder59
Lt. Commander
- Registriert
- Mai 2019
- Beiträge
- 1.321
Nein.Twostone schrieb:(Lustig in dem Zusammenhang pedders Avatar, die im englischen gebräuchliche Abkürzung für SPS und seine Antwort auf die Logo. Ob da ein Zusammenhang besteht?)
Es ist eine Aktion des DARC.
https://www.darc.de/der-club/distrikte/k/ortsverbaende/27/plc-nein-danke/
Spassmuskel
Lt. Commander
- Registriert
- Mai 2013
- Beiträge
- 1.265
Hallo,
ein Freund hat eine neue Küche bekommen. Die Handwerker haben den E-Herd und die Mikrowelle an eine 3-Fach Steckdosenleiste angesteckt. Dort steht drauf "bis 4000 W" (wenn ich mir recht erinnere).
Wenn ich aber in die Anleitung der Geräte schaue können beide eine Leistung über die 3500W anfordern.
Laut Datenblatt E-Herd "max. 3,5 kW" und Mikrowelle "1450 W".
Mein gesunder Menschenverstand sagt mir, dass das keine gute Idee ist. Aber ich bin kein Elektriker. Die Handwerker, die das verzapft haben, meinten es sei alles in Ordnung "das mache man immer so".
Deswegen wollte ich einmal fragen, ob ich einen Denkfehler habe?
ein Freund hat eine neue Küche bekommen. Die Handwerker haben den E-Herd und die Mikrowelle an eine 3-Fach Steckdosenleiste angesteckt. Dort steht drauf "bis 4000 W" (wenn ich mir recht erinnere).
Wenn ich aber in die Anleitung der Geräte schaue können beide eine Leistung über die 3500W anfordern.
Laut Datenblatt E-Herd "max. 3,5 kW" und Mikrowelle "1450 W".
Mein gesunder Menschenverstand sagt mir, dass das keine gute Idee ist. Aber ich bin kein Elektriker. Die Handwerker, die das verzapft haben, meinten es sei alles in Ordnung "das mache man immer so".
Deswegen wollte ich einmal fragen, ob ich einen Denkfehler habe?
Ähnliche Themen
- Antworten
- 49
- Aufrufe
- 6.303
- Gesperrt
- Antworten
- 9
- Aufrufe
- 2.133