Moinsen,
ich suche nach Tipps und Erfahrungsberichten für den physischen Aufbau eine Heimnetzwerkes im EFH. Im Haus (BJ 1955) wird demnächst die komplette Elektrik neu gemacht, und im Zuge dieser Arbeiten werden gleich Cat7 1500MHz Verlegekabel, Koax SAT Kabel und M25 Leerrohr mit verlegt. Ich hätte ja am liebsten GG45 Wanddosen, aber da finde ich ums verrecken nix zu kaufen.
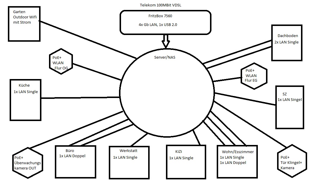
Ausgangspunkt ist der Telekomanschluss im Keller. Dort soll dann auch das NAS in einem Serverschrank untergebracht werden. Die Verteilung in die Räume anbei auf dem Netzwerkplan.

Meine Frage geht in Richtung der benötigten Hardware. zB kann ich nicht exakt definieren wieviele HE der Serverschrank haben soll. Es muss sämtliche Technik darin untergebracht werden. Also FritzBox als Modem, Switche, Steckdosen, USV und das NAS in einem extra Gehäuse (welches ist dafür geeignet?).
Dann, welche Switche? Gehe ich zu Ubiquiti und bleibe bei der Linie weil ich für die WLAN Abdeckung die PRO Geräte von denen als Meshup Netzwerk nutzen will, oder soll ich andere Hardware nehmen?
Beim NAS frage ich mich, lohnt schon ein 10Gb Netzwerkanschluss auf dem Mainboard oder lieber sparsam und in vielleicht 5 Jahren nachrüsten? Dann würde ich jetzt ein Board mit zB 4x Gb LAN nehmen und da je 2 Ports zusammen schalten.
Generell ist das NAS nicht nicht allzuviel im Stress. Hauptsächlich als Medien-Grab, Foto-Backup und für Zugriff von aussen wenn nötig. Im Wohnzimmer ist der TV und als Medienzuspieler dient aktuell eine Amazon Box worauf auch Kodi läuft.
Geplant ist für das NAS, 2 kleine SSD a 256GB als RAID für Dokumente, 2x 6TB HDD für Filme/Serien usw, 2x 8TB HDD als Raid für Fotos. Das ganze mit OMV. Ebenfalls ins NAS soll eine SAT Karte für den Fall das ich mal was aufnehmen muss.
Meine Liste der benötigten Hardware:
- Serverschrank
- USV
- 20er Gb Switch mit PoE+ Unterstützung
- Gehäuse für NAS mit 19" Formfaktor
- Mainboard/CPU/RAM für das NAS
- PC-SAT Karte für NAS geeignet
Die meisten Platten sind schon vorhanden, laufen aktuell im PC. Der wird dann eingemottet bzw ausgeschlachtet. Als PC kommt dann später ein Mini PC an den Bildschirm für das bissl surfen und sonstiges. Zur Fotobearbeitung wird ein extra MAC angeschafft. Der lagert dann die Fotos und die Sicherung der Fotos läuft auf dem NAS.
So, ich hoffe ich habe alle Wünsche richtig dargestellt. Damit Ihr nicht denkt das ich faul bin, hier noch die Sachen die ich aktuell schon gefunden habe. Gibt es da bessere Alternativen? Bei CPU und RAM bin ich noch unschlüssig was ich eigentlich brauche. Von wegen transcoding.
- 15 HE 19" Wandschrank mit Glastür (BxTxH) 600x600x820mm
- APC Back UPS PRO USV 550VA - BR550GI
- Zyxel 24-Port Gigabit Web / Smart Managed PoE+ Switch für Rackmontage, einem Budget von 170 Watt und 2 SFP-Ports [GS1900-24HP]
- Inter-Tech IPC 3U-30240 Server Rack ohne Netzteil
- Supermicro X10SRM-F Intel C612 So.2011 Single Channel DDR4 mATX
- Digital Devices Twin Tuner TV Karte DVB-S/S2 (PCI Express Karte)
ich suche nach Tipps und Erfahrungsberichten für den physischen Aufbau eine Heimnetzwerkes im EFH. Im Haus (BJ 1955) wird demnächst die komplette Elektrik neu gemacht, und im Zuge dieser Arbeiten werden gleich Cat7 1500MHz Verlegekabel, Koax SAT Kabel und M25 Leerrohr mit verlegt. Ich hätte ja am liebsten GG45 Wanddosen, aber da finde ich ums verrecken nix zu kaufen.
Ausgangspunkt ist der Telekomanschluss im Keller. Dort soll dann auch das NAS in einem Serverschrank untergebracht werden. Die Verteilung in die Räume anbei auf dem Netzwerkplan.

Meine Frage geht in Richtung der benötigten Hardware. zB kann ich nicht exakt definieren wieviele HE der Serverschrank haben soll. Es muss sämtliche Technik darin untergebracht werden. Also FritzBox als Modem, Switche, Steckdosen, USV und das NAS in einem extra Gehäuse (welches ist dafür geeignet?).
Dann, welche Switche? Gehe ich zu Ubiquiti und bleibe bei der Linie weil ich für die WLAN Abdeckung die PRO Geräte von denen als Meshup Netzwerk nutzen will, oder soll ich andere Hardware nehmen?
Beim NAS frage ich mich, lohnt schon ein 10Gb Netzwerkanschluss auf dem Mainboard oder lieber sparsam und in vielleicht 5 Jahren nachrüsten? Dann würde ich jetzt ein Board mit zB 4x Gb LAN nehmen und da je 2 Ports zusammen schalten.
Generell ist das NAS nicht nicht allzuviel im Stress. Hauptsächlich als Medien-Grab, Foto-Backup und für Zugriff von aussen wenn nötig. Im Wohnzimmer ist der TV und als Medienzuspieler dient aktuell eine Amazon Box worauf auch Kodi läuft.
Geplant ist für das NAS, 2 kleine SSD a 256GB als RAID für Dokumente, 2x 6TB HDD für Filme/Serien usw, 2x 8TB HDD als Raid für Fotos. Das ganze mit OMV. Ebenfalls ins NAS soll eine SAT Karte für den Fall das ich mal was aufnehmen muss.
Meine Liste der benötigten Hardware:
- Serverschrank
- USV
- 20er Gb Switch mit PoE+ Unterstützung
- Gehäuse für NAS mit 19" Formfaktor
- Mainboard/CPU/RAM für das NAS
- PC-SAT Karte für NAS geeignet
Die meisten Platten sind schon vorhanden, laufen aktuell im PC. Der wird dann eingemottet bzw ausgeschlachtet. Als PC kommt dann später ein Mini PC an den Bildschirm für das bissl surfen und sonstiges. Zur Fotobearbeitung wird ein extra MAC angeschafft. Der lagert dann die Fotos und die Sicherung der Fotos läuft auf dem NAS.
So, ich hoffe ich habe alle Wünsche richtig dargestellt. Damit Ihr nicht denkt das ich faul bin, hier noch die Sachen die ich aktuell schon gefunden habe. Gibt es da bessere Alternativen? Bei CPU und RAM bin ich noch unschlüssig was ich eigentlich brauche. Von wegen transcoding.
- 15 HE 19" Wandschrank mit Glastür (BxTxH) 600x600x820mm
- APC Back UPS PRO USV 550VA - BR550GI
- Zyxel 24-Port Gigabit Web / Smart Managed PoE+ Switch für Rackmontage, einem Budget von 170 Watt und 2 SFP-Ports [GS1900-24HP]
- Inter-Tech IPC 3U-30240 Server Rack ohne Netzteil
- Supermicro X10SRM-F Intel C612 So.2011 Single Channel DDR4 mATX
- Digital Devices Twin Tuner TV Karte DVB-S/S2 (PCI Express Karte)