M
Michi879
Gast
Hallo zusammen,
Erstmal es geht um die Lautsprecher : JBL TL 260
Vorgeschichte: An Silvester war es etwas lauter gewesen und es roch plötzlich leicht Verschmort. Dachte mir nichts, als ich die beiden guten jedoch wider Zuhause hatte, stellte ich erschrocken fest, hopala da fehlt doch was.....Kopf drangehalten und siehe da, Oberster Hochtöner geht nicht mehr (Der Superhochtöner). Also durchgemessen das Teil usw. auch direkt an den Verstärker geschlossen und siehe da funktioniert.
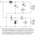
Jetzt zum Problem: Ich habe die Frequenzweiche ausgebaut und auf Durchgang geprüft mit einem normalen Messgerät. (Sodass es piept wenn + und - zsm. kommen).
Wenn ich nun die Messspitzen an die Ausgänge der Frequenzweiche halte (+ an + / - an -) z.B. beim Mid1 Bereich piept das Messgerät und zeigt ja somit einen Durchgang an.
So ist das ganze auch bei allen anderen Ausgänge und Eingängen der Frequenzweiche AUßER! Beim TW2 /Tweeter2 Ausgang der für den Superhochtöner ist. Egal wo ich den + Pol dranhalte an der Frequenzweiche auch egal welcher Eingang ich kann jede beliebige Klemme mit dem - Pol vom Messgerät berühren kein einziger hat Kontakt zum + Pol.
Also muss doch ein Kondensator oder sonstige Durchgebrannt sein oder?
Mein Hifi-Techniker der bis jetzt immer gute Arbeit geleistet hat meint, man könne eine Frequenzweiche so nicht durchmessen es sei schlicht unmöglich funktioniere nur mit einem Spezial Gerät....aber Lautsprecher haben doch auch einen normalen Stromkreislauf also MUSS doch ein Durchgang zum + Pol vom TW2 Anschluss stattfinden vom Eingang.
Was haltet ihr davon?
Kann man den Durchgang Messen ja oder nein?
Haben bis jetzt immer nur die Mittel-Hochtöner direkt durchgebrannt, jedoch noch nie die Frequenzweiche haben 6 davon Zuhause rumstehen.
Wenn ich bei den anderen 4 Messe dann ist voller Durchgang beim TW2 Anschluss.
Zu meiner Erfahrung: Bin ein Anzugehender Industriemechaniker und habe das Grundwissen für Elektrotechnik vermittelt bekommen, Umgang mit den Messgerät usw.
Danke schon einmal für eure Hilfe.
Erstmal es geht um die Lautsprecher : JBL TL 260
Vorgeschichte: An Silvester war es etwas lauter gewesen und es roch plötzlich leicht Verschmort. Dachte mir nichts, als ich die beiden guten jedoch wider Zuhause hatte, stellte ich erschrocken fest, hopala da fehlt doch was.....Kopf drangehalten und siehe da, Oberster Hochtöner geht nicht mehr (Der Superhochtöner). Also durchgemessen das Teil usw. auch direkt an den Verstärker geschlossen und siehe da funktioniert.
Jetzt zum Problem: Ich habe die Frequenzweiche ausgebaut und auf Durchgang geprüft mit einem normalen Messgerät. (Sodass es piept wenn + und - zsm. kommen).
Wenn ich nun die Messspitzen an die Ausgänge der Frequenzweiche halte (+ an + / - an -) z.B. beim Mid1 Bereich piept das Messgerät und zeigt ja somit einen Durchgang an.
So ist das ganze auch bei allen anderen Ausgänge und Eingängen der Frequenzweiche AUßER! Beim TW2 /Tweeter2 Ausgang der für den Superhochtöner ist. Egal wo ich den + Pol dranhalte an der Frequenzweiche auch egal welcher Eingang ich kann jede beliebige Klemme mit dem - Pol vom Messgerät berühren kein einziger hat Kontakt zum + Pol.
Also muss doch ein Kondensator oder sonstige Durchgebrannt sein oder?
Mein Hifi-Techniker der bis jetzt immer gute Arbeit geleistet hat meint, man könne eine Frequenzweiche so nicht durchmessen es sei schlicht unmöglich funktioniere nur mit einem Spezial Gerät....aber Lautsprecher haben doch auch einen normalen Stromkreislauf also MUSS doch ein Durchgang zum + Pol vom TW2 Anschluss stattfinden vom Eingang.
Was haltet ihr davon?
Kann man den Durchgang Messen ja oder nein?
Haben bis jetzt immer nur die Mittel-Hochtöner direkt durchgebrannt, jedoch noch nie die Frequenzweiche haben 6 davon Zuhause rumstehen.
Wenn ich bei den anderen 4 Messe dann ist voller Durchgang beim TW2 Anschluss.
Zu meiner Erfahrung: Bin ein Anzugehender Industriemechaniker und habe das Grundwissen für Elektrotechnik vermittelt bekommen, Umgang mit den Messgerät usw.
Danke schon einmal für eure Hilfe.
Zuletzt bearbeitet von einem Moderator:

