- Registriert
- Nov. 2006
- Beiträge
- 521
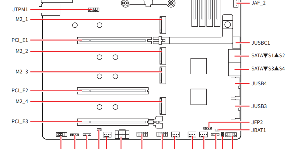
Lese ich das hier richtig, dass hier PCE x16 + 2 Mal NVME PCIe5 fach ohne Lanesharing vorhanden wäre?
https://www.alternate.de/MSI/MAG-X8...AE6inQYHvkFOTHntrA4FYtlWzaSKHL4IRhTceEG0KKRto
Vermutlich muss ich dann auf USB 4 verzichten, richtig? :/ So richtig zufrieden bin ich noch nicht...
@Sinatra81 Dann müsste ich vermutlich ein Gehäuse kaufen, und sämtliche Lüfter tauschen oder? Die vorkonfigurierten Dinger habe halt immer was drin...
Was hältst du vom Torret und den dort verbauten Lüftern? Das wurde hier auch schon vorgeschlagen (wobei ich noch nicht verstanden habe, warum das Torrent "besser" ist als das BQ Base 802).
https://www.alternate.de/MSI/MAG-X8...AE6inQYHvkFOTHntrA4FYtlWzaSKHL4IRhTceEG0KKRto
Vermutlich muss ich dann auf USB 4 verzichten, richtig? :/ So richtig zufrieden bin ich noch nicht...
Ergänzung ()
@Sinatra81 Dann müsste ich vermutlich ein Gehäuse kaufen, und sämtliche Lüfter tauschen oder? Die vorkonfigurierten Dinger habe halt immer was drin...
Was hältst du vom Torret und den dort verbauten Lüftern? Das wurde hier auch schon vorgeschlagen (wobei ich noch nicht verstanden habe, warum das Torrent "besser" ist als das BQ Base 802).


