Wasserkühlung anschließen ?

4711Austria

Lt. Junior Grade
Registriert
Sep. 2021
Beiträge
275
Hallo !
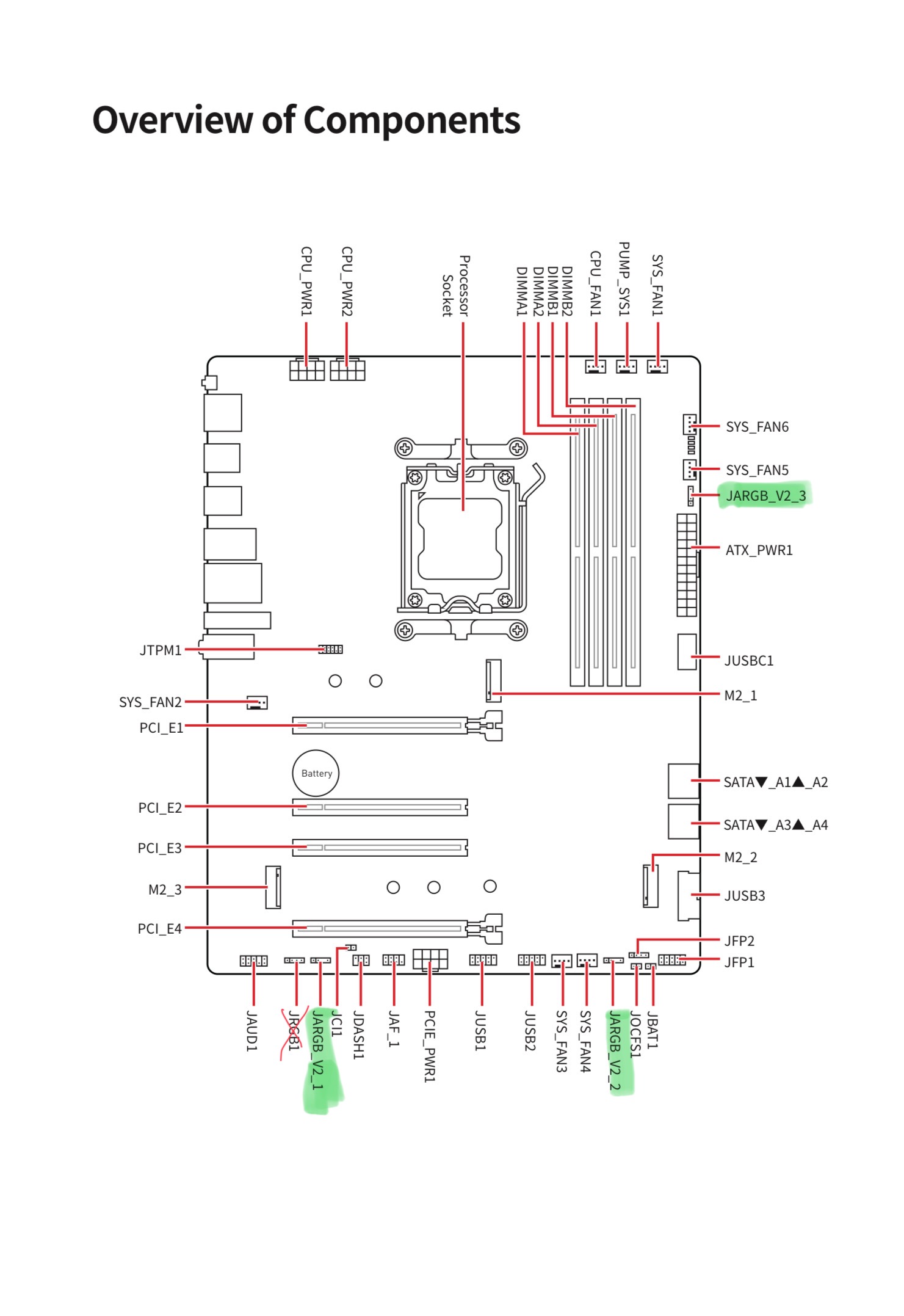
MB: MSI PRO X870-P WIFI
Cooler: Arctic Liquid Freezer III 360 Black

Benötige eurer Wissen wie die 3 Stecker des Kühler am MB angesteckt werden.
FAN -> FAN 1
PUMP -> PUMP
VRM (RGB) -> 2. FAN1 ?

dann die nächste, woran steckt man die 2 Lüfter die am Case vorne sind -> SYS FAN 6 ?
den einen hinten am Case habe ich auf FAN2 angesteckt

dann muss das im BIOS eingestellt werden?
Besten Dank!

https://download-2.msi.com/archive/mnu_exe/mb/PROX870-PWIFI_German.pdf
 

Anhänge

  • Bildschirmfoto 2025-03-10 um 12.18.19.JPG
    Bildschirmfoto 2025-03-10 um 12.18.19.JPG
    19 KB · Aufrufe: 174
  • Bildschirmfoto 2025-03-10 um 12.19.31.JPG
    Bildschirmfoto 2025-03-10 um 12.19.31.JPG
    18,9 KB · Aufrufe: 163
  • IMG_1456.JPG
    IMG_1456.JPG
    2 MB · Aufrufe: 172
Zuletzt bearbeitet:
Es sind 2 Kabel dabei, eines für alles zusammen, das andere mit 3 Steckern für indiv. Ansteuerung.
Was sollte man verwenden?

die Lüfter haben 12V 0,1A x 3
die Pumpe hat 12V 0,38A
die CPU des Kühlers 12V 0,05A

dann wäre mM das solo Kabel das einfachste, die CPU des Kühlers soll alles selbst machen
 
Das kommt einzig und allein darauf an, ob du eine einheitliche oder individuelle Steuerung bevorzugst.
 
@SVΞN der PC soll alles selbst machen, hab da wenig Interesse ihn zu verschandeln ;)
 
4711Austria schrieb:
@SVΞN der PC soll alles selbst machen, hab da wenig Interesse ihn zu verschandeln ;)

Ich würde an deiner Stelle trotzdem die Variante mit den 3 Kabeln und der individuellen Einstellung nehmen, dann kannst du einmalig alle 3 Komponenten nach deinen Wünschen(primär Lautstärke) einstellen.

PUMP --> PUMP_SYS1
FAN --> CPU-FAN1
VRM --> SYS_FAN1

Die normalen Gehäuselüfter würde ich am besten zu einem, oder maximal zwei Clustern per Splitterkabel verbinden, dann musste nicht jeden Lüfter individuell einstellen und hast noch genug Platz für Upgrades.
 
  • Gefällt mir
Reaktionen: 4711Austria und Sinatra81
die CPU vom Kühler, macht die nicht entsprechend der Tmp die Drehzahl
Lautstärke ist da nicht so wichtig
 

Anhänge

  • IMG_1459.JPG
    IMG_1459.JPG
    2,4 MB · Aufrufe: 132
Dein Kühler hat keine CPU.

Welche Frage ist denn noch offen?
Die beiden Kabel sind in der Anleitung ja hinreichend erklärt:
  • All-in-One: PWM-Kabel mit einem Stecker zur gleichzeitigen Steuerung der Pumpen-, VRM- und Radiatorlüfterdrehzahl sowie zur Auslesung der Radiatorlüfterdrehzahl.
  • Individuelle Steuerung: PWM-Kabel mit drei Steckern, zur individuellen Steuerung und Überwachung der Drehzahl von Pumpe / VRM-Lüfter / Radiatorlüfter.
Und eine Empfehlung, welches der beiden Kabel du nehmen solltest, hast du auch bekommen.
 

Anhänge

  • IMG_1460.JPG
    IMG_1460.JPG
    1,3 MB · Aufrufe: 153
@4711Austria

Je nach Mainboard sind die dort hinterlegten Lüfterkurven tauglich, oder eben untauglich. Könnte gut sein, dass die die ganze Sache dann im Standard zu laut wird.

Aber das musst du selbst ausprobieren.

Edit: Das ist keine CPU @4711Austria nur die Platine für die Spannnungsversorgung der einzelnen Komponenten der AiO.
 
  • Gefällt mir
Reaktionen: MojoMC und 4711Austria
ich probier jetzt mal das solo, wenn mir das zu laut wird, dann das triple
muss ich dann aber im BIOS was umstellen?

aha, nun sehe ich die Aufschrift auf dem Single Kabel - CPU
? sollte das nicht am PUMP angesteckt werden..?
 
Du kannst auch das Solo regeln, aber dann eben alles gleichzeitig. ;)

Solo --> PUMP_SYS1
 
Off Topic aber du solltest auch die Bestückung vom RAM überdenken, just saying. Stichwort Dual Channel
 
  • Gefällt mir
Reaktionen: Sinatra81, Rickmer und funkflix
hmmm, wenn ich schon regeln soll/kann, dann wird das triple- Kabel verm. sinnvoller sein

RAM - Slot 1 und 3 verwenden?
 
BrainLagg schrieb:
die Bestückung vom RAM überdenken
Das ist etwas missverständlich
Mit dem RAM ist nichts verkehrt, der ist nur in den falschen Slots eingesteckt.

4711Austria schrieb:
RAM - Slot 1 und 3 verwenden?
Für die meisten Mainboards ist das der 2. und 4. Slot wenn man von der CPU aus zählt - aber das wird auch immer im Handbuch genau erläutert.

In diesem Fall auf Seite 9
 
Normal A2 und B2, ansonsten siehe Handbuch.
 
Lian Li O11 Vision-M
Zurück
Oben