Du verwendest einen veralteten Browser. Es ist möglich, dass diese oder andere Websites nicht korrekt angezeigt werden.
Du solltest ein Upgrade durchführen oder einen alternativen Browser verwenden.
Du solltest ein Upgrade durchführen oder einen alternativen Browser verwenden.
Ich komme nicht mehr weiter mit meiner Vega 64..
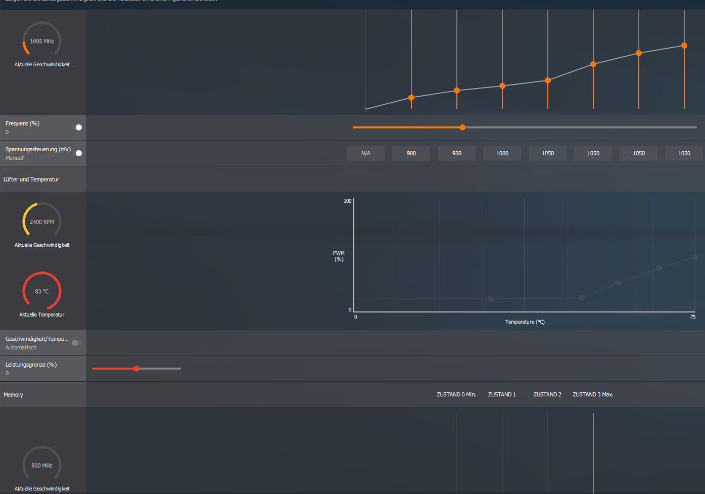
Es handelt sich um ein Referenzmodell. Stock hält sie den Takt, zieht gemäss Wattmann-Overlay 230W und läuft bei 83-85 Grad.
Wenn ich die Karte sehr dezent um 0.25mv undervolte, Memory Clock auf 980Mhz erhöhe und Powertarget auf 50% schiebe stürzt die Karte nach einigen Spielstunden ab.
Ich hab bereits versucht den Takt zu verringern, dies brachte auch nur Abstürze..
Ich werde aus der Karte nicht schlau, ich habe diese Gebraucht gekauft von einem Kunden der sie (bzw. 6 stück davon) zur wissenschaftlicher Berechnung verwendet hat. Daher wurde die Karte wahrscheinlich 1 Jahr ziemlich belastet. Könnte daraus ein Defekt entstehen?
Nun mit Screenshot wie das aussieht während KCD offen ist:
Es handelt sich um ein Referenzmodell. Stock hält sie den Takt, zieht gemäss Wattmann-Overlay 230W und läuft bei 83-85 Grad.
Wenn ich die Karte sehr dezent um 0.25mv undervolte, Memory Clock auf 980Mhz erhöhe und Powertarget auf 50% schiebe stürzt die Karte nach einigen Spielstunden ab.
Ich hab bereits versucht den Takt zu verringern, dies brachte auch nur Abstürze..
Ich werde aus der Karte nicht schlau, ich habe diese Gebraucht gekauft von einem Kunden der sie (bzw. 6 stück davon) zur wissenschaftlicher Berechnung verwendet hat. Daher wurde die Karte wahrscheinlich 1 Jahr ziemlich belastet. Könnte daraus ein Defekt entstehen?
Nun mit Screenshot wie das aussieht während KCD offen ist:
Anhänge
Zuletzt bearbeitet:
Weedlord
Fleet Admiral
- Registriert
- Aug. 2013
- Beiträge
- 16.784
Interspieder schrieb:die Lüfterkurve ist nicht zu gebrauchen und funktioniert anscheinend bei vielen nicht mit der Zero RPM Funktion.
Achso, das ist also ein Bug.
Ok, dann werde ich wohl auf einen besseren Treiber warten statt das Bios meiner Karte zu flashen.
@Malar
Dass deine Karte durch ein Jahr intensiven Einsatz beschädigt ist, denke ich nicht. Die wurden dafür gebaut, das 5 Jahre lang auszuhalten^^
Ich glaube, dass deine GPU Spannung zu niedrig ist (bin unter Wasser und benötige 1065mV für den Standardtakt). Da du Temperaturmäßig schon an der Grenze bist, kannst du eig. nur mit dem Takt nach unten.
Weiters kann es sein, dass der Treiber beleidigt ist, weil mehrere Pstates auf 1050mV gestellt sind, und das deine Probleme hervorruft; Da variiert allerdings das Verhalten von Treiberversion zu Treiberversion...
Am sinnvollsten wäre es, wenn du von P3 aufwärts jeden Pstate einzeln anpasst (Frequenzeinstellung = manuell, eine andere Spannung für jeden Takt; kann sein dass du um bis zu 60mhz runter gehen musst in P7) und testest (State "als maximum setzen" Funktion in Wattman verwenden)
Der Metro Last Light Redux Benchmark, Witcher 3 ohne FPS Limit und Quake Champions (F2P) finden eine zu geringe Spannung (durch einen Crash) sehr schnell. So kannst du die Spannungskurve an die Charakteristika deines Chips anpassen.
Wenn du die Spannung von P4 (der erste slot wo du 1050mV eingetragen hast) veränderst, solltest du die "HBM Spannung" ebenfalls auf diesen Wert setzen, da das dem Standardverhalten der Karte entspricht.
Dass deine Karte durch ein Jahr intensiven Einsatz beschädigt ist, denke ich nicht. Die wurden dafür gebaut, das 5 Jahre lang auszuhalten^^
Ich glaube, dass deine GPU Spannung zu niedrig ist (bin unter Wasser und benötige 1065mV für den Standardtakt). Da du Temperaturmäßig schon an der Grenze bist, kannst du eig. nur mit dem Takt nach unten.
Weiters kann es sein, dass der Treiber beleidigt ist, weil mehrere Pstates auf 1050mV gestellt sind, und das deine Probleme hervorruft; Da variiert allerdings das Verhalten von Treiberversion zu Treiberversion...
Am sinnvollsten wäre es, wenn du von P3 aufwärts jeden Pstate einzeln anpasst (Frequenzeinstellung = manuell, eine andere Spannung für jeden Takt; kann sein dass du um bis zu 60mhz runter gehen musst in P7) und testest (State "als maximum setzen" Funktion in Wattman verwenden)
Der Metro Last Light Redux Benchmark, Witcher 3 ohne FPS Limit und Quake Champions (F2P) finden eine zu geringe Spannung (durch einen Crash) sehr schnell. So kannst du die Spannungskurve an die Charakteristika deines Chips anpassen.
Wenn du die Spannung von P4 (der erste slot wo du 1050mV eingetragen hast) veränderst, solltest du die "HBM Spannung" ebenfalls auf diesen Wert setzen, da das dem Standardverhalten der Karte entspricht.
Zuletzt bearbeitet:
Interspieder
Lt. Junior Grade
- Registriert
- Juni 2017
- Beiträge
- 294
Seit gestern ist meine Vega 56 unter Wasser, nach den ersten Versuchen bin ich echt begeistert wie gut die Vega unter Wasser arbeitet. Vorher konnte ich maximal 1060MHz auf dem HBM fahren (Samsung) und hatte ~1650MHz auf dem Core. Jetzt konnte ich einen Superposition Run mit 1150 MHz auf dem HBM fahren, den Core habe ich aber noch nicht angefasst.
Die Temperaturen unter Load sind bei mir immer (!) unter 50 Grad, sowohl der HBM als auch der Core. Habe fett Wärmeleitpaste aufgetragen und selbst die Hotspot-Temperatur ist knapp über 50. Da hat sich das fett auftragen gelohnt. Im Superposition Extreme erreiche ich Werte knapp über 4800, mit dem Referenzkühler auf Maximaldrehzahl war bei 4300 Punkten maximal Schluss.
Heute probiere ich nochmal einbisschen aus und stell meine Ergebnisse vor, bin aber schon gespannt wie ein Flitzebogen.
Edit:
So, wie versprochen hier mal ein Durchgang in Superposition.
Der HBM ist mit 38°C besonders kühl, die HotSpot Temp mit 58°C noch im Rahmen. Die 1150mv auf dem Core sind sehr optimistisch, ich denke da geht noch einiges weniger, aber das bedarf Zeit und Geduld.
Die Temperaturen unter Load sind bei mir immer (!) unter 50 Grad, sowohl der HBM als auch der Core. Habe fett Wärmeleitpaste aufgetragen und selbst die Hotspot-Temperatur ist knapp über 50. Da hat sich das fett auftragen gelohnt. Im Superposition Extreme erreiche ich Werte knapp über 4800, mit dem Referenzkühler auf Maximaldrehzahl war bei 4300 Punkten maximal Schluss.
Heute probiere ich nochmal einbisschen aus und stell meine Ergebnisse vor, bin aber schon gespannt wie ein Flitzebogen.
Edit:
So, wie versprochen hier mal ein Durchgang in Superposition.
Der HBM ist mit 38°C besonders kühl, die HotSpot Temp mit 58°C noch im Rahmen. Die 1150mv auf dem Core sind sehr optimistisch, ich denke da geht noch einiges weniger, aber das bedarf Zeit und Geduld.
Anhänge
Zuletzt bearbeitet:
Interspieder
Lt. Junior Grade
- Registriert
- Juni 2017
- Beiträge
- 294
Jup, grad mal drüberlaufen lassen. Einstellungen sind grundsätzlich wie beim Durchlauf davor, nur HBCC aktiv (wobei der sich ja nur auf die Performance auswirken soll wenn die 8GB HBM volllaufen? Hab das Feature bis jetzt noch nicht beachtet.)
Außer, dass sich die Grafikkartentemperaturen alle um fast 5°C verschoben haben merke ich keinen Unterschied (das kann aber auch an wärmeren Umgebungstemperaturen liegen), die 8 Punkte in Superposition fallen mMn unter Streuung der Messergebnisse.
Außer, dass sich die Grafikkartentemperaturen alle um fast 5°C verschoben haben merke ich keinen Unterschied (das kann aber auch an wärmeren Umgebungstemperaturen liegen), die 8 Punkte in Superposition fallen mMn unter Streuung der Messergebnisse.
Anhänge
Danke für den Testlauf. Ich habe schon öfters gelesen, dass HBCC unter Superposition viel bringen sollte. Hat bei mir allerdings nie wirklich einen Unterschied gemacht.
Kann auch sein, dass das mittlerweile durch Treiberoptimierungen verbessert wurde und HBCC keinen Unterschied mehr mach.
https://www.reddit.com/r/Amd/comments/765wyj/vega_64_hbcc_on_vs_off_superposition_1080p/
Kann auch sein, dass das mittlerweile durch Treiberoptimierungen verbessert wurde und HBCC keinen Unterschied mehr mach.
https://www.reddit.com/r/Amd/comments/765wyj/vega_64_hbcc_on_vs_off_superposition_1080p/
- Registriert
- Feb. 2009
- Beiträge
- 11.138
Nah. Wenn du die vCore reduzierst stellt er automatisch den Takt mit runter.....Interspieder schrieb:Der HBM ist mit 38°C besonders kühl, die HotSpot Temp mit 58°C noch im Rahmen. Die 1150mv auf dem Core sind sehr optimistisch, ich denke da geht noch einiges weniger, aber das bedarf Zeit und Geduld.![]()
Am meisten profitiert die Vega64 schon von VRAM OC... so von 945 auf 1100 macht ordentlich was aus.
Hingegen Takt ob da nun 1600 oder 1700 drauf laufen... machen so 50-100W aus aber nicht mal 10% Performance. (was Mathematisch ja sogar logisch ist ^^)
Salve,
heute eine Red Dragon Vega56 bekommen eingebaut und mich gleich mal an das UV gemacht, da ich mit meinem alten Netzteil (Be Quiet Pure Power 430W CM L8) noch einen Monat über die Runden kommen muss.
Deshalb erstmal "Sprit" sparen und das Netzteil nicht überfordern, statt nur Performance
Hat auch alles schön funktioniert, Karte läuft und gab bis jetzt auch noch kein einziges Mucken vom Netzteil.
Kann man das so lassen, oder soll ich noch weiter optimieren am P7?
heute eine Red Dragon Vega56 bekommen eingebaut und mich gleich mal an das UV gemacht, da ich mit meinem alten Netzteil (Be Quiet Pure Power 430W CM L8) noch einen Monat über die Runden kommen muss.
Deshalb erstmal "Sprit" sparen und das Netzteil nicht überfordern, statt nur Performance
Hat auch alles schön funktioniert, Karte läuft und gab bis jetzt auch noch kein einziges Mucken vom Netzteil.
Kann man das so lassen, oder soll ich noch weiter optimieren am P7?
Anhänge
Der-Orden-Xar
Commander
- Registriert
- Okt. 2007
- Beiträge
- 2.878
Kommst du damit über die 1600 MHz?
Ich vermute, du könntest die Leistungsgrenze noch etwas senken, ohne große Einbußen zu haben. Beim P7 könnte vielleicht ein wenig noch gehen, aber ich rechne da nicht mehr mit viel. Meine läuft auf 975 mV und kommt nur unter optimalen Bedingungen (namentlich Shadow of the Tomb Raider, bei dem irgendwie mehr Takt ankommt, als bei anderen Spielen) auf die 1500 MHz - sogesehen glaube ich nicht, dass dein P6 funktioniert.
Ich vermute, du könntest die Leistungsgrenze noch etwas senken, ohne große Einbußen zu haben. Beim P7 könnte vielleicht ein wenig noch gehen, aber ich rechne da nicht mehr mit viel. Meine läuft auf 975 mV und kommt nur unter optimalen Bedingungen (namentlich Shadow of the Tomb Raider, bei dem irgendwie mehr Takt ankommt, als bei anderen Spielen) auf die 1500 MHz - sogesehen glaube ich nicht, dass dein P6 funktioniert.
Zertruemmerdog
Lt. Junior Grade
- Registriert
- Sep. 2018
- Beiträge
- 367
setze mal dein p7 auf 1045mv dann kommst du auch auf einen höheren takt.Der-Orden-Xar schrieb:Kommst du damit über die 1600 MHz?
Ich vermute, du könntest die Leistungsgrenze noch etwas senken, ohne große Einbußen zu haben. Beim P7 könnte vielleicht ein wenig noch gehen, aber ich rechne da nicht mehr mit viel. Meine läuft auf 975 mV und kommt nur unter optimalen Bedingungen (namentlich Shadow of the Tomb Raider, bei dem irgendwie mehr Takt ankommt, als bei anderen Spielen) auf die 1500 MHz - sogesehen glaube ich nicht, dass dein P6 funktioniert.
Bei WoT encore boostet die Karte permanent zwischen 1540-1570MHZ mit Peak auf 1580MHZ und einem Low auf 1520MHZ, dabei will sie aber auch nach AMD Overlay 195W haben, die Auslastung ist bei 97-98%.
Die CPU dreht zwischen 18-24% nur Däumchen.
Die CPU dreht zwischen 18-24% nur Däumchen.
195W ist mit dem kleinen Netzteil schon recht viel. Da kommen noch mindestens 50W drauf. Ich würde versuchen, im standard Bios, das Powerlimit auf -15% zu setzen und zu kucken wie weit er dann noch boostet. Klar, du verlierst etwas Leistung aber das Netzteil wird es dir danken.
@Sun-Berg Find ich Quatsch die Karte weiter zu limitieren, obwohl es das Netzteil mit macht. Sollange der PC sich nicht abschaltet durch Überlast ist doch alles ok. Wenn der Prozessor nicht viel mehr als 100W zieht sind die 430W doch ausreichend. Das eigentliche Problem sind die Lastspitzen mit denen mache Netzteile nicht klar kommen, weshalb neue und stärkere Netzteile bei der Nutzung von Vega empfohlen werden.
Strikerking
Commander
- Registriert
- Jan. 2015
- Beiträge
- 2.180
Das ist bei dem Benchmark Normal, das liegt dort Wahrscheinlich an der verwendeten Engine.DonL_ schrieb:Also bei Superposition klebt sie zwischen 1520 und 1530 MHZ und fällt nich einmal runter.
Bei den anderen Benchmarks und bei Spielen, muss ich das mal mit dem AMD Overlay checken.
Wenn man die Leistungsgrenze auf plus 50% stehlt Taktet sie höher, ergo rennt die GPU schneller ins Powerlimit bei diesem Benchmark als bei anderen Benchmarks.
@Selber: Ich glaube jeder muss das für sich entscheiden, was er seinem Netzteil zumutet. Ich denke eben, es wäre besser noch ein klein wenig Luft nach oben zu haben. Ich kenne seine restlichen Komponenten nicht. Wenn die CPU Last mal rauf geht gleichzeitig mit der GPU kann es eng werden. Aber wenns für ihn so passt: Umso besser.
Er hats doch schon getestet und gebenched und das sind Belastungen die über das Normale hinüber gehen. Und für was sollen die Reserven gut sein? Das Ding wird eh ausgetauscht, also zieht das Hauptarguement der Erweiterbarkeit nicht. Würde mir da keinen unnötigen Gedanken machen für einen Monat Betrieb. Netzteile haben allerlei Sicherheitsmechanismen die sich melden wenns schief läuft.
Zuletzt bearbeitet: