Probleme mit neu bestelltem Pc

Mach einfach mal ein Bild davon wo man sehen kann das zwischen mainboard und blech luft ist.

An die experten hier, CPU Stromstecker scheint ja einer zu stecken und einer geht nach "oben links", könnte er ein Kurzschluss erzeugen wenn er blech berührt?
 
Sicher. Schrauben, die das Mainboard fest halten sind eingeschraubt. Sonst würde es herunter fallen.

Aber die Abstandshalter unter dem Mainboard. Davon ist hier die Rede. Man schraubt die Schrauben des Mainboards nicht direkt in die Bohrungen des Gehäuses. Dazwischen kommen eben noch die Abstandshalter, die das Board vom Gehäuse fern halten.

So etwas.

419992.jpg

Diese liegen dem Gehäuse bei. Den Gewindestift schraubt man in das Gehäuse. Dann legt man das Board auf diese Messingstifte und schraubt es dann mit den Mainboardschrauben fest. Und da ist eben auch noch wichtig. Nur Messingstifte da einsetzen, wo das Board auch dafür Löcher hat.
 
Ja, abwe wenn die von hinten golden sind, dann scheinen die drinn zu sein, weil die mainboard schrauben ja schwarz sind :)
 
Du schrottest den Rechner. Wenn es nicht so schon längst passiert ist.

Schau Dir einfach nochmal das Bild hier an. Und lese den ganzen Thread noch einmal.

board.jpg

Das Board liegt Plan auf dem Metall des Gehäuses auf. Fertig.
 
Kann man auf dem Bild nicht beurteilen, nur glauben. Wenn es ein Kurzschluss vom Mainboard auf das Blech dahinter wäre, würde der Rechner beim ersten Fehleinschalten nicht zu Piepen kommen! Ich vermute immer noch eine nicht korrekt sitzende GraKa im Sockel. Evtl auch nicht gerastet oder beim Einbau die Rastung geschrottet.
 
Zum BIOS ... grundlegend die neueste Version also die 1.90, ich würde aber davon abraten bei so wenig Ahnung zu flashen, zumal das ganze Problem nicht nach einem BIOS Problem klingt.

Zu den Abstandshaltern ... bitte mache eine Foto wo man es sieht, damit die Spekulationen aufhören!

Zu Grafikkarte ... bitte überprüfe und bestätige die Aussage zu den Stromsteckern, gerne auch mit einem besseren Foto!
 
So 2 Sachen:
1. Es sind 100% Abstandhalter montiert. Wer mir nicht glaubt, dann kann ich heute Abend Fotos hochladen.
2. Es ist ein 8er (2x4) und ein 6er (2x3) Kabel an der Graka angeschlossen. Dazu kann ich heute Abend auch was hochladen.

Da ich aber sowieso nichts aus/einbauen kann, werde ich den Computer mal in einen Shop in der Nähe bringen und schauen was die dazu sagen. Ich denke, dass das das Beste ist momentan.

Danke an alle Antworten bis hierher schonmal.
 
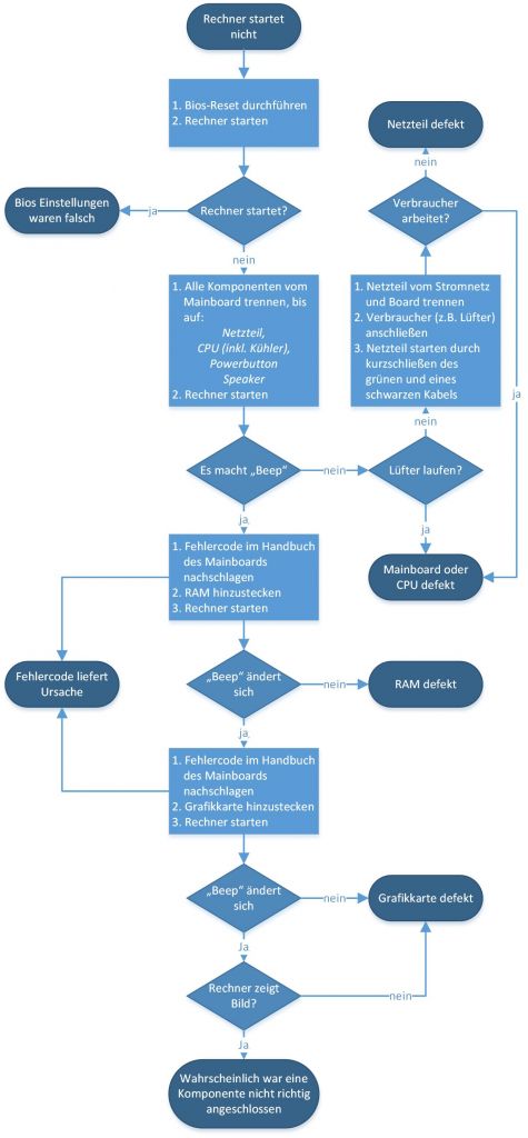
Wenn Du selbst Hand anlegen willst - Nullmethode:

Nullmethode.jpg

Abstandhalter - glaub ich nicht. Bei einem Kurzschluss zucken, soweit ich weiß, maximal die Lüfter.
Welche Kabel / Teile drückst Du denn genau fest, bevor der PC wieder startet?
Vielleicht die GraKa mal aus- und wieder einbauen.
 
Zurück
Oben