Hallo, mein System ist folgendes :
Zudem kam es dann in letzter Zeit öfter vor das der PC nach dem Neustart beim ersten versuch garnicht mehr hochgefahren ist und die Q-LED vom Mainboard orange leuchet ( laut Handbuch DRAM Fehler)
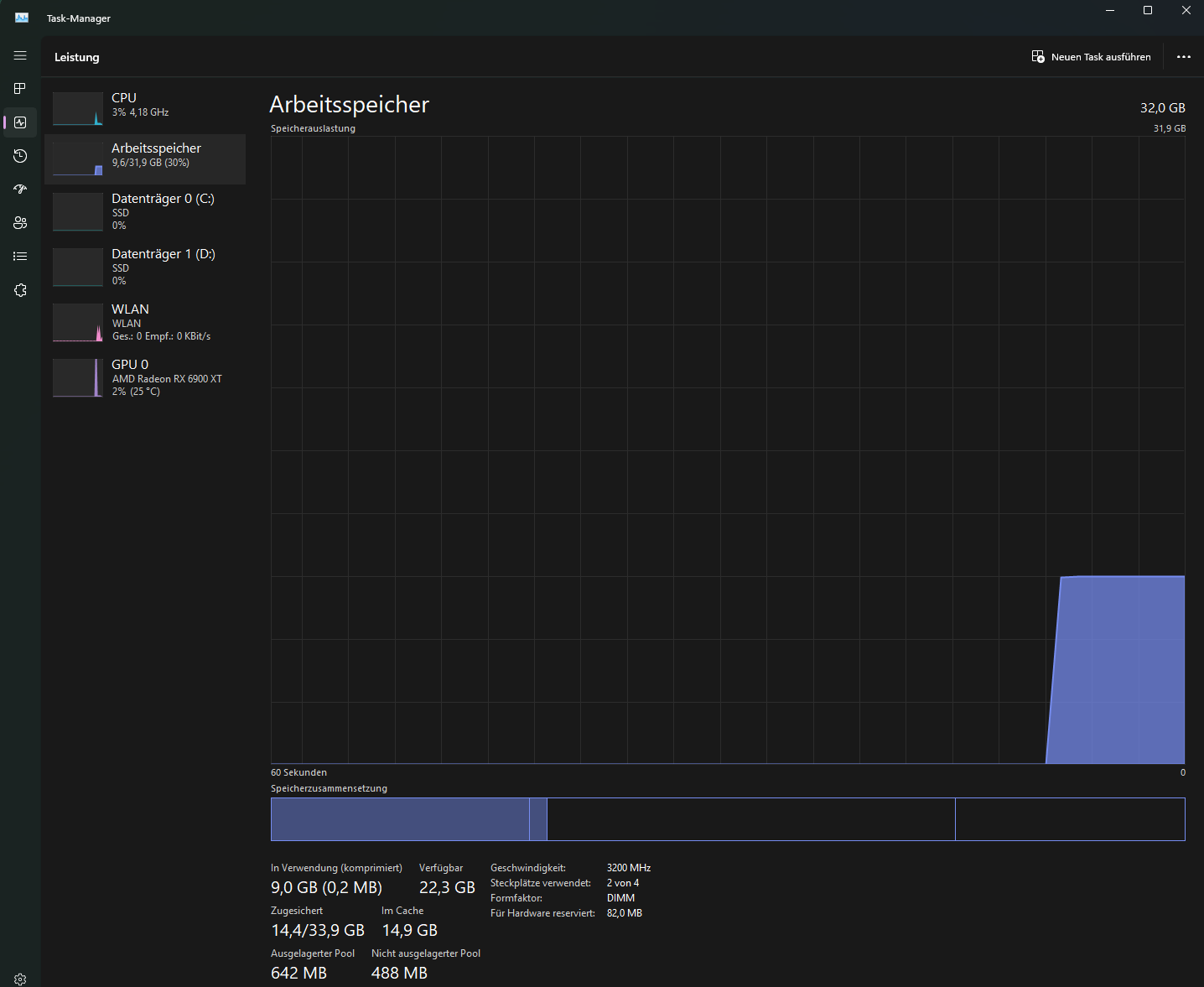
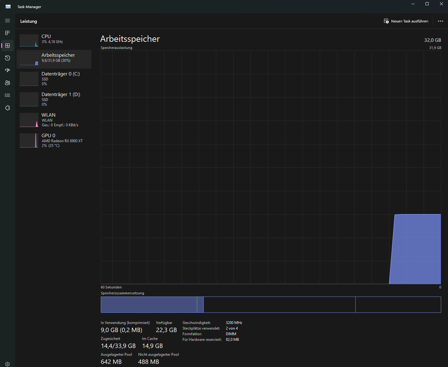
Was kann ich machen um das Problem zu identifizeren und rauszufinden wieso die Auslastung so hoch ist ?
- Prozessor (CPU): … Ryzen 7800X3D
- Arbeitsspeicher (RAM): …32gb
- Mainboard: … ROG STRIX B650-A
- Netzteil: …
- Gehäuse: …
- Grafikkarte: … RTX 4070TI
- HDD / SSD: … SSD
- Weitere Hardware, die offensichtlich mit dem Problem zu tun hat(Monitormodell, Kühlung usw.):
Zudem kam es dann in letzter Zeit öfter vor das der PC nach dem Neustart beim ersten versuch garnicht mehr hochgefahren ist und die Q-LED vom Mainboard orange leuchet ( laut Handbuch DRAM Fehler)
Was kann ich machen um das Problem zu identifizeren und rauszufinden wieso die Auslastung so hoch ist ?

