News ASRock X670 Xpansion Kit: Erweiterungskarte macht den AMD B650 zu einem AMD X670

kachiri schrieb:
Die Frage ist, woher kommen plötzlich die fehlenden Lanes?! Die Karte nutzt ja die vorhandenen Lanes der Boards... Ich kann ja auch nicht aus ein Gold zwei Gold machen...
Ja vom verbauten B650 Chip. Steht doch in der News.
Ergänzung ()

DJMadMax schrieb:
Ja und der X670 hat's "immer". Da besteht für mich schon ein deutlicher Unterschied.
Hängt eben vom Board ab, welches man hat. Hat man nen M.2 mit Gen5, hat man mit dieser Karte die IO Schnittstellen wie mit einem X670.
DJMadMax schrieb:
Auch hier wieder: die Lanes bringen gar nichts, wenn sie dafür wieder über ein PCIe 4.0 4x-Interface zusammengeschnürt werden.
Wie eben beim X670 auch, du drehst dich im Kreis.
DJMadMax schrieb:
Eben nicht - der X670 hat die Lane-Restriktionen nicht und kann diese, wenn der Mainboardhersteller entsprechend anbinded und ausstattet - vollkommen unabhängig voneinander zur Verfügung stellen - das kann diese Steckkarte zweifellos nicht, sie bildet sich selbst dabei einen Flaschenhals.
Eben doch. Da ist der gleiche Chip mit der gleichen Anbindungen. Statt auf dem Board verlötet ist der jetzt halt auf nee Steckkarte.
 
  • Gefällt mir
Reaktionen: Alexander2
@bensen
Ich glaube, du unterliegst da einem großen Denkfehler.

Der Chipsatz hat per se erst einmal GAR KEINE Limitierung, er stellt einfach nur die Lanes frei in den Raum - und zwar in vollem Umfang.

Diese können auf einem Mainboard auch genau so nativ genutzt werden - im vollen Umfang.

Auf dieser Riser-Karte können sie eben NICHT im vollen Umfang genutzt werden, weil doch das Interface einfach nur PCIe 4.0 4x beträgt.

Der Chipsatz ist auf einem Mainboard direkt mit den jeweiligen Schnittstellen verbunden und zwängt sich nicht durch die PCIe 4.0 4x-Anbindung.

Es sei denn, du sprichst z.B. auf die SATA-Ports an, die über PCIe 3.0 8x laufen - das hat aber weiterhin nichts mit den fehlenden 8 Lanes der PCIe 5.0-Schnittstelle zu tun, die diese Karte einfach nicht bereitstellen kann. Das kann doch nicht so schwer zu verstehen sein.
 
SFFox schrieb:
Master / Slave ist natürlich durch die Geschichte der Menschheit in gewissem Maße geprägt, aber das ist ja innerhalb der IT auch schon länger kein Thema mehr SATA sei Dank ;)
Master Slave findet aber wesentlich öfter und auch heute noch Anwendung abseits der von dir angesprochenen IDE Schnittstelle.
 
DJMadMax schrieb:
@SVΞN
Sorry, aber diese Karte macht aus einem B650-Chipsatz keinesfalls einen X670!
Leider bewirbt AsRock sie selbst durch die Namenswahl so.
DJMadMax schrieb:
Die Tatsache, dass zudem alles über einen einzelnen PCIe 4.0 x4-Slot gequetscht werden muss, zeigt zusätzlich, dass es sich hier zwar durchaus um eine in gewissen Fällen brauchbare Erweiterungskarte handeln kann, die Bandbreite jedoch enorm eingeschnürt wird.
Sie ist genau dann brauchbar, wenn sie preislich nur knapp über einer der konventionellen Karten liegt. Also sie dürfte jeweils etwas teurer als...
...eine USB-PEG-PCIe-Karte sein
...eine PEG-M.2-Karte sein
...eine 10Gigabit-Ethernet-Karte sein
Letztere sind mit weitem Abstand am teuersten. Entsprechend ist klar, günstiger wird die Kombo sicherlich nicht und daher auch für jeden, der nur mehr USB haben oder nur einen PEG-Slot zu einem M.2 umformen möchte, vollkommen uninteressant sein.
 
  • Gefällt mir
Reaktionen: DJMadMax
Grundtenor ist also: Bäh, kennen wa nich, wollen wa nich. Wer's braucht ist doof.

Mit fallen ja auf Anhieb 2-3 Szenarien ein, in denen die Karte nützlich ist. Mehr Optionen finde ich außerdem immer lobenswert, unabhängig davon ob ich sie nutze.
 
  • Gefällt mir
Reaktionen: konkretor, KoKane, 4lter5ack und 2 andere
Hier verstößt man wieder gegen die goldene Regel. KEINE, ich wiederhole KEINE Zusatzkarte um das Grundsystem an sich zu verbessern hat sich je durchgesetzt oder wurde zum Erfolg. Entweder wurden sie Obsolet in kürzester Zeit (Mpeg2 Decoder/3D Beschleuniger/ Audio Daughter Boards) , oder waren von Anfang an Blödsinn (RISC CPU Boards, Midi Wave Tables etc etc).

Aber es wird sicher weltweit ein paar 100 Leute geben die das gebrauchen können, so what?
 
DJMadMax schrieb:
Der Chipsatz ist auf einem Mainboard direkt mit den jeweiligen Schnittstellen verbunden und zwängt sich nicht durch die PCIe 4.0 4x-Anbindung.
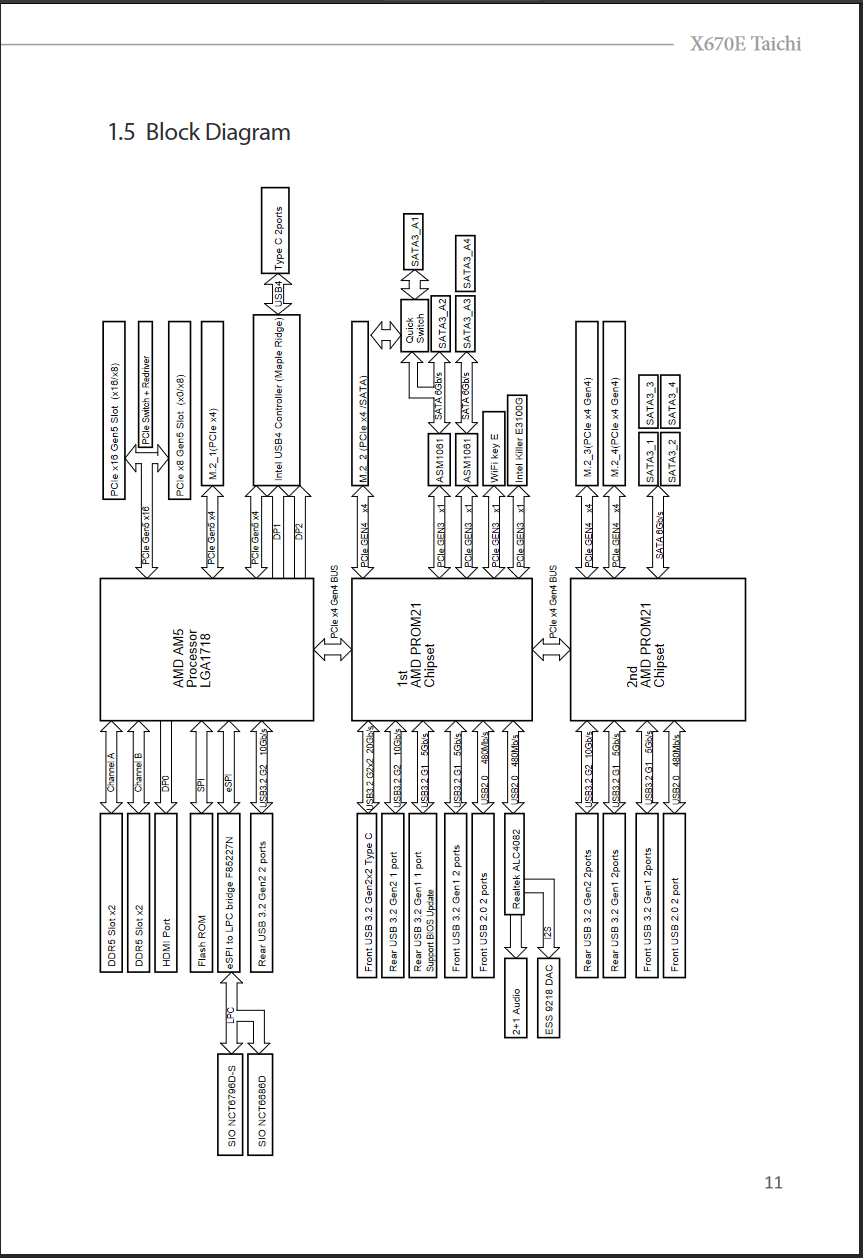
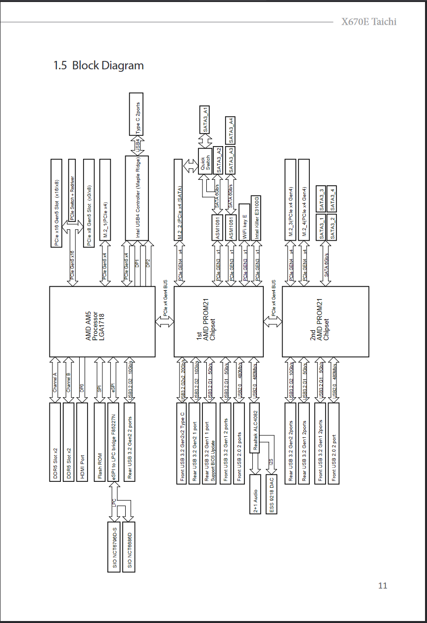
Interpretiere ich das
Screenshot_20230120_182929.png
vom X670 Aorus Elite denn irgendwie falsch? Also für mich sieht es so aus als wäre hier der erste Chip mit PCIe x4 an den Prozessor angebunden und der zweite Chip ist mit PCIe x4 an den ersten angebunden. Und es müsste sich ja ebenfalls um PCIe 4.0 handeln, das ist bei Ryzen 7000 als Chipsatz Interface angegeben. Das Blockdiagramm gilt übrigens für das X670 Aorus Elite und das X670 Gaming von Gigabyte.
 
  • Gefällt mir
Reaktionen: aspro, Redirion, bensen und eine weitere Person
DJMadMax schrieb:
Der Chipsatz hat per se erst einmal GAR KEINE Limitierung, er stellt einfach nur die Lanes frei in den Raum - und zwar in vollem Umfang.
Der Chipsatz stellt erstmal nur Lanes für IO Ports bereit, mit der Limitierung der zur Verfügbarkeit stehenden Lanes am Chipsatz selbst.
DJMadMax schrieb:
Diese können auf einem Mainboard auch genau so nativ genutzt werden - im vollen Umfang.
Bis die am Chipsatz zusammenlaufen, Chipsatz <--> CPU läuft selbst nur auf einem PCIe x4 4.0 Interface
DJMadMax schrieb:
Auf dieser Riser-Karte können sie eben NICHT im vollen Umfang genutzt werden, weil doch das Interface einfach nur PCIe 4.0 4x beträgt.
Doch, auf der Karte sind ein Großteil der Lanes belegt, die an einem Promontory 21 zu Verfügung stehen. Schöpft zwar nicht aus dem vollen, aber alles vorhanden.
DJMadMax schrieb:
Der Chipsatz ist auf einem Mainboard direkt mit den jeweiligen Schnittstellen verbunden und zwängt sich nicht durch die PCIe 4.0 4x-Anbindung.
Die Schnittstellen der Karte selbst sind auch alle direkt mit dem Chipsatz verbunden.

Jetzt kommt der Clou an der ganzen Sache, X670 besteht aus zwei Promontory 21, B650 nur aus einem. Bei X670 sind aber nicht beide Chips direkt an die CPU angebunden, sondern nur einer. Der zweite Chip ist an den ersten angebunden, per PCIe 4.0 x4, wie diese Aufsteckkarte auch, wenn die im PCIe Slot sitzt. Das sieht man schön auf dem Blockdiagramm aus dem Asrock Handbuch. Vom zweiten Chip zur CPU wird alles über diese PCIe 4.0 x4 Verbindungen gequetscht. CPU <-PCIe 4.0 x4-> Promontory 21 [0] <-PCIe 4.0 x4-> Promontory 21 [1]
Tatsächlich stellt X670 (12x PCIe 4.0 & 8x PCIe 3.0) auch nicht die doppelte Anzahl an PCIe Lanes gegenüber B650 (8x PCIe 4.0 & 4x PCIe 3.0) bereit, denn 4 PCIe 4.0 Lanes dienen ja zur Kommunikation zwischen den beiden einzelnen Promontory 21 bei X670.
Die Zusatzkarte wird nun auch per PCIe 4.0 x4 Slot an den Chipsatz verbunden, ergo ist die Anbindung genau die selbe wie bei X670. CPU <-PCIe 4.0 x4-> Promontory 21 [B650] <-PCIe 4.0 x4-> Promontory 21 [Add-On Karte]
Das ganze benimmt sich dann fast wie ein X670 Chipsatz.
 

Anhänge

  • X670E Taichi Blockdiagram.png
    X670E Taichi Blockdiagram.png
    152,9 KB · Aufrufe: 271
  • AMD AM5 Chipset Comparison.png
    AMD AM5 Chipset Comparison.png
    51,3 KB · Aufrufe: 271
  • Gefällt mir
Reaktionen: Jonis, Alexander2, BurgbachJ und 4 andere
SFFox schrieb:
Die kennen Master und Slave auch nur in der soften 50 Shades of Gray Version ;)
Danke für den Lacher...ich rolle immer noch über den Flur 🤣
 
  • Gefällt mir
Reaktionen: SFFox und C4rp3di3m
@Xtra987 @darth_mickrig
Ah, danke, jetzt wird ein Schuh draus! Das wusste ich nicht, dass die Chipsätze tatsächlich "nur" so an der CPU angebunden sind.

@bensen Dann hast du selbstverständlich Recht gehabt und die Anbindung der von der Karte zur Verfügung gestellten Schnittstellen ist praktisch identisch zur nativen auf dem Board implementierten Variante mit einem X670-Chipsatz.

Allerdings frage ich mich weiterhin, wo die 8 zusätzlichen PCIe 5.0-Lanes bleiben, die werden nämlich nicht erwähnt.

Es sei denn, die Anbindung der beiden Chips erfolgt mit PCIe 5.0 und nicht mit PCIe 4.0 - wobei das in @darth_mickrig 's Bild eindeutig als PCIe 4.0 ausgewiesen wird.
 
DJMadMax schrieb:
Allerdings frage ich mich weiterhin, wo die 8 zusätzlichen PCIe 5.0-Lanes bleiben
Ich schätze mal das sind die Lanes die im Gigabyte Blockdiagramm als PCIe 4.0 eingezeichnet sind, da wo der PCIe16 Steckplatz und der zweite M2 Anschluss eingezeichnet ist. Die sind in dem Fall vermutlich nur zu 4.0 degradiert worden weil es ein X670 ist, beim 670E wäre es dann 5.0 gewesen. So wird zumindest n Schuh draus. 4 Lanes für M2_1, 4 Lanes für M2_2 und 16 Lanes für den PCIe16, macht 24, plus die 4 für den "Chipsatz". Das deckt sich genau mit dem was im Preisvergleich bei den Ryzen 7000 als Lanes angegeben ist.
 
  • Gefällt mir
Reaktionen: DJMadMax
Die Chipsätze selbst dürften keine PCIe 5.0 Lanes bereitstellen, die Lanes müssten alle von der CPU kommen.
 
  • Gefällt mir
Reaktionen: brutzler, DJMadMax, bensen und eine weitere Person
taeddyyy schrieb:
Master Slave findet aber wesentlich öfter und auch heute noch Anwendung abseits der von dir angesprochenen IDE Schnittstelle.
In welchem Arbeitsumfeld (ich vermute auch IT oder was anderes technisches) findet man diese Begrifflichkeiten denn aktuell noch stark? Ich kenne es wirklich in der Combo nur vom IDE Kabel, an dem zwei Laufwerke hingen. In meinem Tätigkeitsfeld Webentwicklung ist davon jedenfalls keine Spur, nur der Master kommt mal als Haupt-Branch Bezeichnung vor, wird aber auch mal Main-Branch getauft.
 
  • Gefällt mir
Reaktionen: taeddyyy
SFFox schrieb:
ASRock mal wieder :D
Ich kriege starke 939Dual-SATA2 Vibes.

Für die jüngeren unter euch:
Ein Sockel 939 AMD Board (Athlon 64) mit DDR(1) Speicher, das von Haus aus in der Übergangszeit von AGP und PCIe für GPUs einfach beide Anschlüsse auf dem Board hatte, bot auch noch eine Erweiterungskarte, um dort den Sockel der nächsten Generation (AM2) mit DDR2 nachzurüsten 😂 man musste auch nur gefühlte 200 Jumper dafür setzen, wenn man diese Karte eingebaut hat :)

Hab mal ein zwei Bilder raus gesucht, wie sowas dann aussah:
https://www.ocinside.de/media/uploads/asrock_am2cpu_board_4_big.jpg
https://www.ocinside.de/media/uploads/asrock_am2cpu_board_5_big.jpg
4Core Dual-Vsta. das unterstützt sogar Wolfdale zumindest die E7xxx Serie ein Wunderbares Board, schlummert in meinem 9x PC. Weil der VIA PT880 hat 9x Treiber.
Das Board unterstützt AGP oder PCIe 1.1 x4 elektrisch und DDR1 oder DDR2 Speicher.
 
  • Gefällt mir
Reaktionen: 4lter5ack
SFFox schrieb:
In welchem Arbeitsumfeld (ich vermute auch IT oder was anderes technisches) findet man diese Begrifflichkeiten denn aktuell noch stark?
Als Beispiel die Siemens Logo SPS Haussteuerung. Die Module lassen sich per Programmierung in den Master/Slave Modus schalten. Das ist auch so in der Software benannt.
Bei einigen Netzwerk Switchen gibt es auch einen Stack Master.

IT technisch stolpert man da schon ab und zu drüber, je nach Arbeitsumfeld öfter oder seltener.
 
  • Gefällt mir
Reaktionen: SFFox
hmmm ich hätte mal genre mal wieder so eine Erweiterungskarte wie von Asus die ASUS U3S6 Karte, nur aktualisiert und ggf mit noch 2 SATA extra und M.2 Plätzen drauf, die von einen ortentlichen Hersteller produziert wurde und nicht von einer Bude aus einer Stadt/Wirtschaftsregion mit einem für die meisten Regionen der Erde unaussprechbaren Namen.
 
SFFox schrieb:
Die kennen Master und Slave auch nur in der soften 50 Shades of Gray Version ;)
Wie bitte?. Du darfst wählen aus:
  • Primary and secondary
  • Primary and replica
  • Primary and standby
  • Leader and follower
  • Conductor and follower
  • Source and sink
Andernfalls :stock:
 
SFFox schrieb:
ASRock mal wieder :D
Ich kriege starke 939Dual-SATA2 Vibes.
Das waren noch Zeiten. MB´s mit VGA und PCIe und DDR und DDR2 Slots.
 
  • Gefällt mir
Reaktionen: SFFox
MeyLee schrieb:
Wie bitte?. Du darfst wählen aus:
  • Primary and secondary
  • [...]
Leider darf ich nicht wählen, wenn ich einen Witz über die Jumper alter IDE Laufwerke und deren Positions-Etikett mache.

MeyLee schrieb:
Muss also der Stock her :heul:
 
Zuletzt bearbeitet:
Zurück
Oben