PC geht sofort wieder aus ? Mainboard kaputt ?

byFreedom

Newbie
Registriert
Juni 2019
Beiträge
6
Moin,
mir ist letztens mein PC abgeschmiert weil mein Netzteil versagt hat, habe mir also 1:1 das selbe Modell erneut bestellt und alles eigentlich richtig angesteckt. Nun habe ich das Problem das beim Start alle Lüfter für ne halbe sec laufen und sich danach alles wieder abschaltet. Nun weis ich nicht was ich machen soll und ob vllt. das Mainboard hinüber ist ?

Folgendes habe ich schon Probiert:
  • Stecker ziehen und Power Knopf lange drücken
  • PC von Staub bereinigen
  • RAM, Laufwerke, Festplatten und Lüfter abtrennen

Mein Setup:
  • GEFORCE GTX 1050
  • ASUS M5A78L-M LX3
  • AMD FX-8350
  • LC POWER MAX420 LC420H-12 420W 24-PIN


PS: Hoffe bin im richtigen Forum ?
 
Wenn du dir das gleiche NT geholt hast ist es nicht unwahrscheinlich... das alte NT wird wohl dein Board mit in den tot gerissen haben... und LC Power ist schon ziemlicher Müll...

Hast du du nen Budget für Ersatzhardware?
 
  • Gefällt mir
Reaktionen: Otsy und elkechen
Du hast leider ein schlechtes NT ausgebaut und das gleiche schlechte NT wieder eingebaut. Zuerst mal mit was vernünftigen testen und dann den evtl. Schaden anschauen, welches das Ding angerichtet haben könnte.
 
Hast du auch den 4 oder 8 Pin Stecker in der nähe der CPU eingesteckt - Steckt der 24Pin Stecker korrekt und ganz im Connector?
Ich hatte nur einmal ein solches Phenomen an meinem Computer, bei mir hatte "nur" den 24Pin Stecker gefehlt - also war nicht eingesteckt - der Computer gingt auch an und gleich wieder aus.
 
byFreedom schrieb:
weil mein Netzteil versagt hat, habe mir also 1:1 das selbe Modell erneut bestellt
das war ein fehler, das teil ist elektroschrott ab werk und sonst nichts.
 
  • Gefällt mir
Reaktionen: Otsy und elkechen
Halte dich an die Nullmtehode von Elkechen, wenn das nicht geht -> Kaufberatung mit Budget und Anwendungszweck...
 
  • Gefällt mir
Reaktionen: elkechen
Dein Netzteil schafft auf der 12-V-Schiene, die im Prinzip alles versorgt lediglich 180 Watt (soweit ich das dem Netzteilaufkleber entnehmen kann)....da wundert es mich nicht, dass die Kiste ausgeht...
 
@PUNK2018 Nein budget zurzeit nicht vorhanden.

@Kenny [CH] Also der 24PIN müsste stecken und der 4PIN auch.
Ergänzung ()

Was ist denn jetzt wenn ich mir nochmal ein neues Netzteil kaufe und dann ist doch das Mainboard hinnüber ?
 
@byFreedom:
dann hättest du wenigstens ein gescheites NT. muss auch kein gerät für 75€ aufwärts sein, ein Pure Power 11 400W oder von mir aus auch System Power 9 400W tut es auch. um mehr reserven für zukünftige upgrades zu haben jeweils mit 500W oder z.b. ein Xilence Performance X 550W.
 
  • Gefällt mir
Reaktionen: elkechen
das mainboard sollte eigentlich laufen, kauf dir nur mal ein gutes netzteil.
 
Ich kann mich den "Beschwerden" über deine Netzteilwahl nur anschließen und befürchte auch, dass das MB evtl ne Macke bekommen haben könnte.

Ich hatte es allerdings auch schonmal, dass nach einem Graka-Wechsel plötzlich das gleiche Verhalten auftrat, da hat es interessanterweise geholfen, alles nochmal auszubauen (also Steckkarten, Ram, Stromstecker - CPU würde ich drin lassen) und wieder zusammenzubauen. N Versuch wäre es auf jeden Fall wert ^^
 
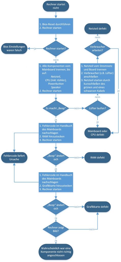
probier die Null-Methode:

791661
 
byFreedom schrieb:
Was ist denn jetzt wenn ich mir nochmal ein neues Netzteil kaufe und dann ist doch das Mainboard hinnüber ?
Dann hast du wenigstens ein vernünftiges Netzteil wenn du nicht nochmal Billig kaufst. Und so viel teurer sind gute Netzteile nun auch nicht. Nen Hardwareschaden welches durch nen billiges Netzteil verursacht wurde kommt deutlich teurer als die 20€ die man drauf legt.
 
Sapphire Forum
Zurück
Oben