Pc Startet von Selbst Neu

Wenn das BIOS schon sagt, die CPU ist zu warm, hast du entweder ein wirkliches Problem mit der Kühlung oder da ist was an der HW defekt, dass die Sensoren aus irgendeinem Grund falsch ausgelesen werden.

Sicher, dass die Kühlung korrekt montiert ist?

CrazyT schrieb:
Nö isses nicht, bevor die dinger kaputt gehen greifen einige schutzschaltungen sei es takt oder spannungsregulation, ansonsten geht der pc aus selbstschutz aus.
Hatte ich bei ner defekten Pumpe und einem 5900x genau so. Ham mich gewundert warum in Windows alles wackelt und gesehen CPU hatte um die 100°C und lief nur mit 500mhz.
 
  • Gefällt mir
Reaktionen: xxMuahdibxx
Azghul0815 schrieb:
Wenn das BIOS schon sagt, die CPU ist zu warm, hast du entweder ein wirkliches Problem mit der Kühlung oder da ist was an der HW defekt, dass die Sensoren aus irgendeinem Grund falsch ausgelesen werden.

Sicher, dass die Kühlung korrekt montiert ist?


Hatte ich bei ner defekten Pumpe und einem 5900x genau so. Ham mich gewundert warum in Windows alles wackelt und gesehen CPU hatte um die 100°C und lief nur mit 500mhz.
Ich Bau heut die Kühlung nochmal aus und danach sorgfältig wieder ein.
 
Und danach Sensorwerte min max von hwinfo64.. von den Temperaturen der CPU. Mit erzeugter Last

Die logdatei braucht es nicht..
 
xxMuahdibxx schrieb:
Die logdatei braucht es nicht..
Wie sieht man dann nach einem Absturz, wie vorher die Temperaturen waren?
Wenn ich so ein Problem habe, taucht es immer dann auf, wenn ich gerade mal nicht auf die Werte schaue.
 
Ich Wollte fragen, ob mir jemand beim verkabeln helfen kann. Ich selber kenne mich damit leider nicht wirklich aus.
Ich habe gemerkt dass mein CPU Kühler nicht richtig geleuchtet hat also denke ich dass ich irgendwo damals beim Einbau ein Kabel vertauscht habe.
Ich wäre wirklich sehr dankbar wenn mir jemand per Discord Call sagen kann was ich tun soll und ob es überhaupt richtig verkabelt ist.

Nicht wundern die BRG - GRB Verbindung hatte ich beim Foto vergessen wieder zu verbinden also diese sind normalerweise verbunden gewesen.

Memtest86 hab ich übrigens durchlaufen lassen, hat aber keine Fehler gefunden.
 

Anhänge

  • IMG_2702.jpeg
    IMG_2702.jpeg
    1,2 MB · Aufrufe: 110
Davon abgesehen was soll daran kompliziert sein?
PWM an PWM und RGB an RGB.
Keine Ahnung welchen Anschluss die Pumpe hat (wahrscheinlich 4-Pin), diese sollte aber an einen Anschluss mit 12V was nicht unbedingt gegeben ist...
 
Muss dieser Stecker (D-RGB Fan) auch mit dem MB verbunden werden oder ist der für ein Controller gedacht ?
 

Anhänge

  • image.jpg
    image.jpg
    1,7 MB · Aufrufe: 89
RGB = Beleuchtung = hat nix mit Kühlung zu tun ..

dann hast du 4 PIN RGB mit 12 Volt und 3 Pin RGB mit 5 Volt als Vorhandenes ... was wirklich genutzt wird vom Mainboard und den verbauten Lüftern wissen wir nicht daher keine Beratung das Mainboard zu schrotten.

@00Julius ja aber man sieht schon vorher Tendenzen eh er abschmiert ..
 
@xxMuahdibxx Ja, aber normal ist es ja auch nicht, dass beim Kühler nur das E und N von Enermax kannst leicht leuchten und der Rest der Buchstaben und der RGB Ring außen gar nicht.
 

Anhänge

  • image.jpg
    image.jpg
    1,1 MB · Aufrufe: 99
Sag uns einfach genau was du wo angeschlossen hast - vor allem die Pumpe... (davon abgesehen kann man hören und spüren ob diese überhaupt läuft).

RGB hat erstmal nichts mit der Kühlung zu tun, wichtig ist nur der Rest...
 
Zuletzt bearbeitet:
@Robo32 Was ich wo angeschlossen habe kann ich leider nicht genau sagen, da ich den PC nicht selber verkabelt habe. Ich kann dir aber Bilder schicken, bei welchen man dies wahrscheinlich erkennen kann. Wenn dass der Falsche Anschluss ist, bitte einfach bescheid geben.

Die Pumpe kann ich beim Start hören. Ob es sich jetzt normal anhört kann ich leider nicht sagen.
 

Anhänge

  • IMG_2705.PNG
    IMG_2705.PNG
    4,4 MB · Aufrufe: 88
  • IMG_2704.jpg
    IMG_2704.jpg
    263,1 KB · Aufrufe: 93
  • IMG 1.jpg
    IMG 1.jpg
    517,1 KB · Aufrufe: 94
das hilft alles recht wenig ...

da wir nicht wissen welcher RGB wo angeschlossen ist ... du postest einen 3 Pin A-RGB auf Bild 2 ... was daran angeschlossen ist ... kein Plan. -> Aber das ist alles auch nur Optik .... also bling bling und keine Kühlung.

das ist als ob ich dir eine Steckdose zeige mit einem Kabel drinnen und dann separat 3 Geräte Fotografiere.

Pump_Fan ist wohl passend die Stromversorung der AIO Pumpe ..
 
Ja, die Pumpe ist schon mal richtig angeschlossen und läuft wegen 3-Pin auch mit vollen 12V (wenn im Bios nichts umgestellt wurde).

Jetzt ist die Frage, ob die Schläuche und der Radiator warm werden.
Wieso die Hersteller keinen Temperaturfühler* an den Ausgang vom Radiator montieren ist sowieso eine gute Frage - wobei, die Antwort kenne ich schon...

*wäre auch praktisch um danach die Lüfter der AIO zu steuern
 
Joshuarxr schrieb:
Hallo erstmal,
Ich habe schon nun seit sehr Langer zeit das Problem, dass mein Pc vor allem beim Zocken sich einfach von selbst Neustartet.
Dies tut er nicht immer zur gleichen Zeit, sondern es ist immer zufällig.

Verbaut:
  • CPU: AMD Ryzen 5 5600X
  • Arbeitsspeicher (RAM): Corsair Vengeance RGB pro 8gb
  • Mainboard: Msi B550 Tomahawk
  • Netzteil: Fractal ION Gold 650Watt
  • Gehäuse: Phanteks
  • Grafikkarte: NVIDIA GeForce 3060Ti
  • HDD / SSD: Kingston SNVS1000G
  • CPU Kühler: Enermax liqmax 3 RGB

  • BS: Windows 11 Pro


Ich habe schon Dutzende Sachen getestet:
-Alle Treiber aktualisieren
-Bios Updaten
-Wärmeleitpaste Neu auftragen ( Pc hat von geschätzen 400 mal Selbst Neustarten, 3 mal Bild 1 Angezeigt. )
-CPU Kühler ausgetauscht
-Ram auf Fehler getestet mit "chkdsk" Befehl
-OCCT Stresstest laufen lassen (Alle Komponenten) PC ist Nicht abgestürtzt!
-Im Bios beide XMP-Profile ausgeschaltet
-XMP Profil 1 ausgetestet
-XMP Profil 2 ausgetestet
-Energiesparplan mal auf Höchstleistung gestellt
Vieles Mehr an dass ich mich schon gar nichtmehr einfach so erinnern kann...

Im Eventlog sind viele Fehler gelistet. Die für mich auffälligsten habe ich im Anhang eingefügt.
Zudem ein Beispiel zu den Fehlern die Auftreten wenn mein Pc Neustartet. Neustart im Beispiel um 17:53 Uhr

Ich wäre sehr dankbar, wenn ich jemanden finde der mir mir eventuell per Discord Bildschirmübertragung sämtliche weiteren Dinge durchgehen kann. Ich habe dieses Problem nun schon seit 2 Jahren und es nervt mich Unfassbar vor allem bei Online Games...
Bei Möglichkeit gerne schreiben.
Vielen Dank.

1. Ist die Wasserkühlung am Mainboard richtig angeschlossen, das Kabel für die Pumpe an den aio_pump-Header und das Kabel für die Lüfter am cpu_fan-Header (nicht am opt._fan_Header)
Selten; aber es könnten auch im Bios andere Einstellung für die Minimum Drehzahl Warnung der Lüfter, bei Verwendung einer Wasserkühlung notwendig sein.
2. Hast Du ein anderes, eventuell etwas stärkeres Netzteil, das du statt Deinem jetzigen einbauen könntest?
3. Hast Du Windows schon mal komplett neu installiert? (Es könnte auch ein schlechter Hack oder ein Virus sein, der Dir irgendwas im System zerschossen hat)
4. Wenn das alles nichts hilft ist die CPU oder das Mainboard defekt.
 
cybersurfer7 schrieb:
1. Ist die Wasserkühlung am Mainboard richtig angeschlossen, das Kabel für die Pumpe an den aio_pump-Header und das Kabel für die Lüfter am cpu_fan-Header (nicht am opt._fan_Header)

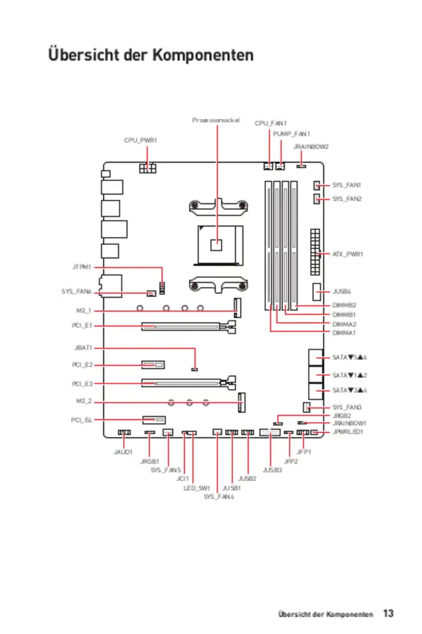
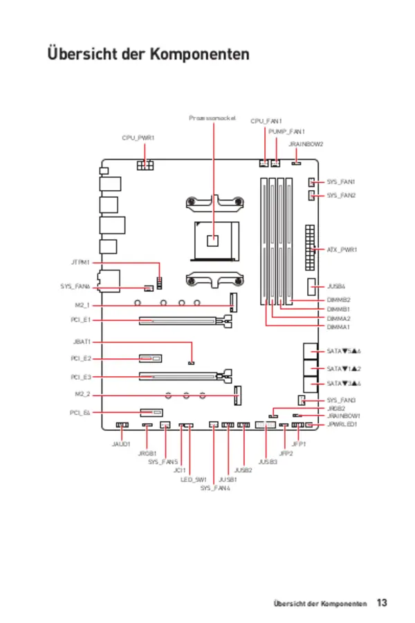
müsste man gar nicht Fragen wenn man sich das genannte Mainboard anschaut, dann findet man raus, das es nur CPU FAN Header und PUMP FAN 1 hat und dann noch 6x SYS FAN.

Somit kann man da fast gar nix falsch anschließen ... maximal das an PUMP FAN1 halt eine Regelung drauf ist ... und die Pumpe nicht dauerhaft auf eine gewisse Volt Zahl läuft.
 
cybersurfer7 schrieb:
1. Ist die Wasserkühlung am Mainboard richtig angeschlossen, das Kabel für die Pumpe an den aio_pump-Header und das Kabel für die Lüfter am cpu_fan-Header (nicht am opt._fan_Header)
Selten; aber es könnten auch im Bios andere Einstellung für die Minimum Drehzahl Warnung der Lüfter, bei Verwendung einer Wasserkühlung notwendig sein.
2. Hast Du ein anderes, eventuell etwas stärkeres Netzteil, das du statt Deinem jetzigen einbauen könntest?
3. Hast Du Windows schon mal komplett neu installiert? (Es könnte auch ein schlechter Hack oder ein Virus sein, der Dir irgendwas im System zerschossen hat)
4. Wenn das alles nichts hilft ist die CPU oder das Mainboard defekt.
Hab den Kühler am AIO (Pump_Fan) angeschlossen.
Siehe Bild

Hab mir jetzt ein besseres Netzteil, altes (Fractal Ion Gold 650Watt), Neues (Thermaltake Toughpower GT 850Watt 80Plus Gold) bestellt.

Dazu noch einen neuen CPU Kühler ( Arctic Liquid Freezer 3 Pro 240 A-RGB )

Ich melde mich nochmal, sobald die Teile eingebaut wurden.
 

Anhänge

  • large.webp
    large.webp
    16,6 KB · Aufrufe: 74
Zuletzt bearbeitet:
Joshuarxr schrieb:
Dazu noch einen neuen CPU Kühler ( Arctic Liquid Freezer 3 Pro 240 A-RGB )
Warum nur...

Netzteil tauschen ist einen Versuch wert.

Was kam denn nun beim Memtest86 raus?
 
Zurück
Oben