Du verwendest einen veralteten Browser. Es ist möglich, dass diese oder andere Websites nicht korrekt angezeigt werden.
Du solltest ein Upgrade durchführen oder einen alternativen Browser verwenden.
Du solltest ein Upgrade durchführen oder einen alternativen Browser verwenden.
Mobile Celeron - So 478 übertakten
- Ersteller al_
- Erstellt am
Tzk
Commodore
- Registriert
- Nov. 2016
- Beiträge
- 4.710
Er will die Vcore absenken, damit der Verbrauch sinkt und die Cpu mit seinem Pico PSU läuft.
Sein Board hat einen HIP6302 und zwei HIP6602 verlötet (das ist der Regler für die Vcore). Da muss er die VID Pins modden, damit die Vcore via Dipschalter gewählt werden kann. VID4 sollte die Vcore im Fall des Celeron M auf 1.225V senken, was das Ziel wäre.
https://www.hardwareluxx.de/community/threads/p4m-2-4ghz-aufn-desktopboard.1320752/
Sein Board hat einen HIP6302 und zwei HIP6602 verlötet (das ist der Regler für die Vcore). Da muss er die VID Pins modden, damit die Vcore via Dipschalter gewählt werden kann. VID4 sollte die Vcore im Fall des Celeron M auf 1.225V senken, was das Ziel wäre.
Hierredjack1000 schrieb:Wo hast du das gehört?
https://www.hardwareluxx.de/community/threads/p4m-2-4ghz-aufn-desktopboard.1320752/
pseudopseudonym
Fleet Admiral
- Registriert
- Mai 2017
- Beiträge
- 11.050
Garmor schrieb:Falls der subtile Wink mit dem Zaunpfahl nicht angekommen sein sollte: es haben bereits mehrere Leute gefragt, was das Ziel ist.
Nee, mal ganz von vorn. Wieso brauchst du ein Board mit reduzierter TDP, auf dem du Windows 98 installieren willst? Das klingt, als hättest du ein Problem, das du auf sehr wirre Art lösen willst.al_ schrieb:Und einer hat euch mitgeteilt das es das Ziel ist die TDP zu minimieren ;-)
- Registriert
- Feb. 2007
- Beiträge
- 839
Solange wie die TDP nicht über 45W steigt habe ich kein Problem.
Wenn ich zu viel TDP habe, habe ich eine zu hohe Gehäusetemperatur. -> 55-65°C ( trotz 2 Gehäuselüfter) sodass denn das Netzteil abkackt ( Kiste geht einfach aus)
Wenn ich zu viel TDP habe, habe ich eine zu hohe Gehäusetemperatur. -> 55-65°C ( trotz 2 Gehäuselüfter) sodass denn das Netzteil abkackt ( Kiste geht einfach aus)
pseudopseudonym
Fleet Admiral
- Registriert
- Mai 2017
- Beiträge
- 11.050
@al_ Du hast also ein Kühlproblem oder ein Netzteil-Problem... Da könnte man jetzt ansetzen.
Jetzt könnte man natürlich auch noch die Frage angehen, warum es ein Windows98-PC sein muss. Spaß am Retrocomputing? Dass nur Windows98-Kompatibilität gegen einen Raspberry Pi spricht, klingt weniger nach Retro-Computing, als danach, dass du etwas ganz anderes bezweckst.
Jetzt könnte man natürlich auch noch die Frage angehen, warum es ein Windows98-PC sein muss. Spaß am Retrocomputing? Dass nur Windows98-Kompatibilität gegen einen Raspberry Pi spricht, klingt weniger nach Retro-Computing, als danach, dass du etwas ganz anderes bezweckst.
- Registriert
- Feb. 2007
- Beiträge
- 839
Retro PC Gaming. Andere Betriebssysteme sind inkompatible zu diverser Hardware bzw. zu diversen Games.
Streng genommen habe ich kein Problem mit der Kühlung. CPU Graka und Northbridge sind noch weit vom Max entfernt. Nur will das Netzteil nicht so wie es soll. Das Netzteil ist bereits aktiv gekühlt. Da geht auch nicht mehr so viel.
An der Kühlung kann ich kaum was machen. Das sinnvollste wäre noch eine Heatpipe anstatt 4 Heapipes zu verwenden. Dann habe ich rund 10°C weniger Gehäusetemp, allerdings 10-15°C höhere CPU/Northbridgetemps was noch zu verkraften wäre.
Das Projekt hat ne spezielle PCI Soundkarte für DOS und eine Voodoo1 PCI für 3DFX Support.
Als Graka habe ich eine Radeon 9600 pro weil Win98Se Treiber funktionieren und die Karte nicht mehr als 25W TDP hat. Verhältnis von GPU Power zur Leistung ist gut. Formfaktor AGP.
Netzteil tauschen habe ich schon probiert. Immer das selbe Problem.
Wie auch immer. Das sinnvollste ist eine Mobilecpu mit Mobilespannung.
WEDER neues OS, noch neues Board noch neue Soundkarte kommt in Frage. Ich habe 7 Boards 5 Soundkarten 6 Grafikkarten auf Win95, 98SE und XP getestet. Das sind locker 500 Arbeitsstunden. Ich investiere keine Zeit mehr um neue Hardware zu testen. Nach über 10 Jahren läuft nun alles und ich habe nur das Problem des Netzteils durch zu hohe Gehäusetemps.
Streng genommen habe ich kein Problem mit der Kühlung. CPU Graka und Northbridge sind noch weit vom Max entfernt. Nur will das Netzteil nicht so wie es soll. Das Netzteil ist bereits aktiv gekühlt. Da geht auch nicht mehr so viel.
An der Kühlung kann ich kaum was machen. Das sinnvollste wäre noch eine Heatpipe anstatt 4 Heapipes zu verwenden. Dann habe ich rund 10°C weniger Gehäusetemp, allerdings 10-15°C höhere CPU/Northbridgetemps was noch zu verkraften wäre.
Das Projekt hat ne spezielle PCI Soundkarte für DOS und eine Voodoo1 PCI für 3DFX Support.
Als Graka habe ich eine Radeon 9600 pro weil Win98Se Treiber funktionieren und die Karte nicht mehr als 25W TDP hat. Verhältnis von GPU Power zur Leistung ist gut. Formfaktor AGP.
Netzteil tauschen habe ich schon probiert. Immer das selbe Problem.
Wie auch immer. Das sinnvollste ist eine Mobilecpu mit Mobilespannung.
WEDER neues OS, noch neues Board noch neue Soundkarte kommt in Frage. Ich habe 7 Boards 5 Soundkarten 6 Grafikkarten auf Win95, 98SE und XP getestet. Das sind locker 500 Arbeitsstunden. Ich investiere keine Zeit mehr um neue Hardware zu testen. Nach über 10 Jahren läuft nun alles und ich habe nur das Problem des Netzteils durch zu hohe Gehäusetemps.
Tzk
Commodore
- Registriert
- Nov. 2016
- Beiträge
- 4.710
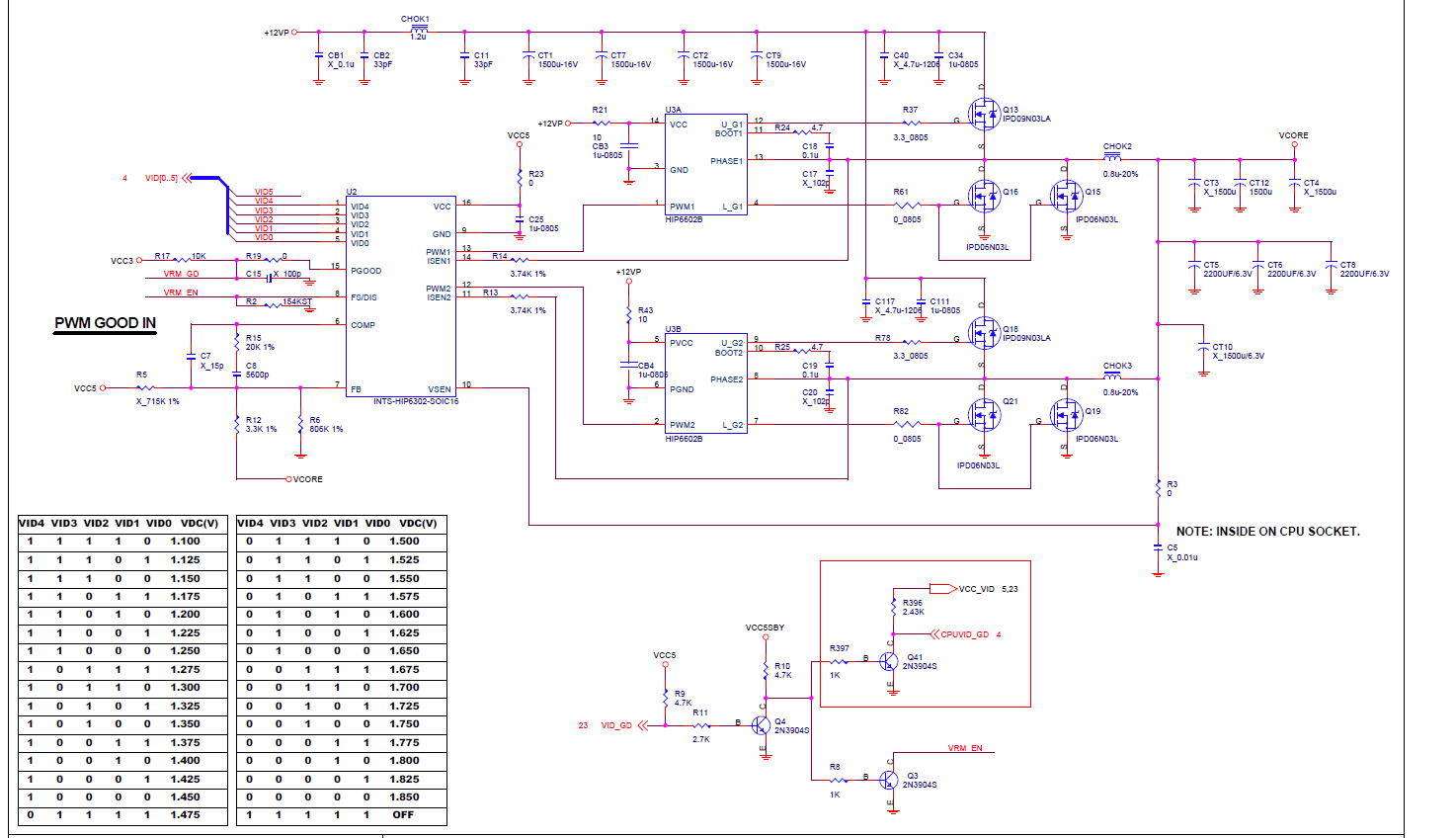
Ich knüpfe mal an dem Schaltplan deines Boards an. Im Datenblatt vom HIP6302 steht nämlich folgendes:
Gemäß obigem Schaltplan (Post 22) sind die VID Pins derzeit direkt mit dem Cpu Sockel verbunden. Wenn man die Pins am HIP6302 also vom Sockel trennt (Leiterbahn schneiden o.Ä.), dann geht der HIP automatisch an allen Pins auf 1. Wenn man dann Kippschalter an die VID Pins des HIP lötet, die geschlossen zu GND verbinden, dann sollte man folglich die Vcore frei wählen können. Die Vcore Tabelle ist ebenfalls in Post 22.
Je nach gewählter Cpu muss man wohl nicht alle VID Pins trennen. Eventuell reicht schon VID4, damit man vom 1.475V-1.85V Bereich in den 1.1V-1.45V Bereich kommt.
Sinngemäß heisst das, dass alle VID Pins des Reglers welche nicht auf dem Board verbunden sind automatisch auf logisch "1" gezogen werden.CORE Voltage Programming
The voltage identification pins (VID0, VID1, VID2, VID3 and VID4) set the CORE output voltage. Each VID pin is pulled to VCC by an internal 20uA current source and accepts open-collector/open-drain/open-switch-to-ground or standard low-voltage TTL or CMOS signals.
Gemäß obigem Schaltplan (Post 22) sind die VID Pins derzeit direkt mit dem Cpu Sockel verbunden. Wenn man die Pins am HIP6302 also vom Sockel trennt (Leiterbahn schneiden o.Ä.), dann geht der HIP automatisch an allen Pins auf 1. Wenn man dann Kippschalter an die VID Pins des HIP lötet, die geschlossen zu GND verbinden, dann sollte man folglich die Vcore frei wählen können. Die Vcore Tabelle ist ebenfalls in Post 22.
Je nach gewählter Cpu muss man wohl nicht alle VID Pins trennen. Eventuell reicht schon VID4, damit man vom 1.475V-1.85V Bereich in den 1.1V-1.45V Bereich kommt.
- Registriert
- Feb. 2007
- Beiträge
- 839
Wenn ich dir ein Bild vom Board sende, kannst du in Paint einzeichnen wo ich einen Cut machen muss?DTFM schrieb:Tzk schrieb:Ich knüpfe mal an dem Schaltplan deines Boards an. Im Datenblatt vom HIP6302 steht nämlich folgendes:
Sinngemäß heisst das, dass alle VID Pins des Reglers welche nicht auf dem Board verbunden sind automatisch auf logisch "1" gezogen werden.
Gemäß obigem Schaltplan (Post 22) sind die VID Pins derzeit direkt mit dem Cpu Sockel verbunden. Wenn man die Pins am HIP6302 also vom Sockel trennt (Leiterbahn schneiden o.Ä.), dann geht der HIP automatisch an allen Pins auf 1. Wenn man dann Kippschalter an die VID Pins des HIP lötet, die geschlossen zu GND verbinden, dann sollte man folglich die Vcore frei wählen können. Die Vcore Tabelle ist ebenfalls in Post 22.
Je nach gewählter Cpu muss man wohl nicht alle VID Pins trennen. Eventuell reicht schon VID4, damit man vom 1.475V-1.85V Bereich in den 1.1V-1.45V Bereich kommt.
Und wo denn dort Kabel angelötet werden müssen?
Weils aussieht wie Hund von hinten. Und wirklich Platz habe ich auch nicht.DTFM schrieb:Hi,
@Tzk hat ja erwähnt, dass du ne PicoPSU einsetzt.
Warum holst du dir nicht einfach ne ATX-Verlängerung und betreibst die PSU ausserhalb des Gehäuses? Ist Optik wichtig?
Zuletzt bearbeitet:
Tzk
Commodore
- Registriert
- Nov. 2016
- Beiträge
- 4.710
Die Pins 1 bis 5 am HIP6302 sind die VID Pins. Ob man dort überhaupt was basteln kann hängt vom Layout des Boards ab... Im Prinzip solltest du es ab hier locker ohne weitere Hilfe schaffen, es steht alles was du wissen musst hier im Thread. Quasi auf dem Silbertablett mundgerecht serviert 
wuselsurfer
Admiral
- Registriert
- Juni 2019
- Beiträge
- 9.208
Das könnte bestimmt ein paar Lüfter lösen, wenn man das Gehäuse kennen würde.al_ schrieb:Nach über 10 Jahren läuft nun alles und ich habe nur das Problem des Netzteils durch zu hohe Gehäusetemps.
Ich hab auch meinen Athlon 2500 auf 52°C bei Höchstlast bekommen mit ordenlichem Luftzug und ausgezeichnetem Kühler.
Die Lüfterblätter hab ich per Feile so lange bearbeitet, bis nichts mehr gestört hat bei Vollast.
Zeig mal ein paar Bilder, vielleicht kann man dann sehen, wo das Problem liegt.
Und die geplante Leistungsverringerung tut meist der Spieleperformance nicht gut.
Tzk
Commodore
- Registriert
- Nov. 2016
- Beiträge
- 4.710
Guckst du hier:wuselsurfer schrieb:wenn man das Gehäuse kennen würde.
https://www.hardwareluxx.de/communi...cryl-case-con-cnc.997527/page-3#post-28911179
- Registriert
- Feb. 2007
- Beiträge
- 839
Der Chip sieht so aus?
[IMG]https://www.radiomuseum.org/images/tubephoto_klein/hip6302.jpg[/IMG]
Ich denke schon das sich da Kabel anlöten lassen. Theoretisch müsste man doch, wenn man die richtigen Kontakte brückt, auch ohne Dipschalter auskommen oder? Für eine fest definierte Spannung
[IMG]https://www.radiomuseum.org/images/tubephoto_klein/hip6302.jpg[/IMG]
Ich denke schon das sich da Kabel anlöten lassen. Theoretisch müsste man doch, wenn man die richtigen Kontakte brückt, auch ohne Dipschalter auskommen oder? Für eine fest definierte Spannung
Ergänzung ()
wuselsurfer
Admiral
- Registriert
- Juni 2019
- Beiträge
- 9.208
Da hilft nur Flüssigstickstoff.Tzk schrieb:
Tzk
Commodore
- Registriert
- Nov. 2016
- Beiträge
- 4.710
Ja, klar. Letztendlich ist es aber kaum Mehraufwand Schalter dazwischen zu setzen. Oder ne Jumperleiste. Und ja, der Chip sieht so aus wie im Bild. Nicht wundern, das Teil ist relativ klein.al_ schrieb:Theoretisch müsste man doch, wenn man die richtigen Kontakte brückt, auch ohne Dipschalter auskommen oder?
Letztendlich würde ich die Leiterbahnen zu den VID Pins vom HIP trennen (sofern möglich!) und dann mit Leitungen zu GND die Vcore manipulieren. Mehr sollte es tatsächlich nicht sein. Der Knackpunkt wird sein, ob du die Leiterbahnen zu den VID Pins trennen kannst oder ob die z.B. unterhalb des HIP verlaufen. Dann könntest du höchstens die Pins vom HIP anheben, aber das kann sehr schnell in die Hose gehen. Ich glaube außerdem, das eventuell schon VID4 zu GND ausreicht, je nach CPU.
Was ich an der Stelle noch nicht gesagt habe: So Basteleien sind immer auf eigene Gefahr. Ich kann dir hier nur sagen wie ich es machen würde. Es kann immer sein, das man dabei das Board killt. Sei es durch Unachtsamkeit oder weil etwas übersehen wurde.
- Registriert
- Feb. 2007
- Beiträge
- 839
ATX Formfaktor muss unter der CPU liegen da ich ansonsten die Gaaka nicht montieren. Das gilt auch für den 4Pin Stromversorgung.
1x 8X AGP
2x PCI
µ ATX
Zwischen NB und AGP muss Platz sein um 2Stk. 6mm Heatpipes langführen zu können.
Northbridge braucht Mountingholes.
Slots der Rammodule müssen recht weit unten liegen. So wie beim MSI da ich ansonsten Schwierigkeiten bekomme die Graka zu verbauen.
Ein Board was in Frage käme und das bietet wäre irgend ein VIA aus Ebay für um die 40-50€.
So viel will ich aber nicht ausgeben. Ob man im Bios die Vcore einstellen kann weiß ich nicht.
1x 8X AGP
2x PCI
µ ATX
Zwischen NB und AGP muss Platz sein um 2Stk. 6mm Heatpipes langführen zu können.
Northbridge braucht Mountingholes.
Slots der Rammodule müssen recht weit unten liegen. So wie beim MSI da ich ansonsten Schwierigkeiten bekomme die Graka zu verbauen.
Ein Board was in Frage käme und das bietet wäre irgend ein VIA aus Ebay für um die 40-50€.
So viel will ich aber nicht ausgeben. Ob man im Bios die Vcore einstellen kann weiß ich nicht.
Ähnliche Themen
- Antworten
- 0
- Aufrufe
- 803
- Antworten
- 6
- Aufrufe
- 1.072
- Antworten
- 9
- Aufrufe
- 1.287
- Antworten
- 10
- Aufrufe
- 1.635
- Antworten
- 8
- Aufrufe
- 2.739