Neuer Router(mit Modem?) für Heim (W)LAN über 3 Stockwerke

Dass die Themen schon einige Male disktutiert wurden sind, versteht sich doch von selbst :)

@Kusa:
Ich wollte trotzdem nochmal die ganze Situation besprochen wissen, da ich anfangs eben voll und ganz auf einen sündhaft-teuren WLAN-Router gegangen wäre, nun aber doch die LAN-Methode nach Möglichkeit durchziehen werde. Die Erfassung diverser Standpunkte macht doch ein Forum aus, die genauen Geräte kann ich mir dann ja nochmal in den von dir verlinkten Threads raussuchen.
Danke dir trotzdem :)

@ranx:
Ach okay gut. Dann kann ich mir bedenkenlos die Cat7-Kabel besorgen (falls sie doch zu kostspielig sein sollten, werden es halt "nur" Cat6) und schlage mich dann halt bis zum Zeitpunkt X mit den "älteren" Cat6 Dosen durch.
Ob doppeltes Kabel oder einfaches, muss ich mal anhand der Machbarkeit bzgl. Platz im Leerrohr testen - aber wenn schon, denn schon :)
Danke dir für die vielen Antworten!
 
Nimm einen AP oder einen Router den du als AP konfigurieren kannst, natürlich mit guten, abnehmbaren, externen Antennen!

TP-Link TL-WA901ND (Wireless N Access Point)
https://www.computerbase.de/preisvergleich/tp-link-tl-wa901nd-a489778.html
http://www.tp-link.com.de/products/d...del=TL-WA901ND
http://www.amazon.de/dp/B002YETVXC/r...SIN=B002YETVXC

Versand in Originalverpackung:
Bei Versand durch Amazon: Dieser Artikel wird direkt in seiner Umverpackung verschickt. Bitte berücksichtigen Sie dies, falls Sie den Artikel verschenken möchten - in diesem Fall lassen Sie ihn ggf. als Geschenk verpacken und er wird in einer weiteren Verpackung versendet.

Kundeninformation
Dieses Produkt wird in zwei verschiedenen Ausführungen ausgeliefert, die sich nur im Gehäusedesign unterscheiden. Technisch sind beide Versionen identisch. Abbildungen der alternativen Gehäuseversion können Sie der Herstellerwebseite unter www.tp-link.com/at/products/details/?model=TL-WA901ND entnehmen.

Zumindest für die Version V1 gibt es ein deutsches Handbuch.
http://www.tp-link.com.de/resources/...01ND_UG_DE.pdf


TP-Link TL-WR1043ND (Router)
https://www.computerbase.de/preisvergleich/tp-link-tl-wr1043nd-a486889.html
http://www.tp-link.com.de/products/d...el=TL-WR1043ND
Zumindest für die Version V1 gibt es ein deutsches Handbuch.
http://www.tp-link.com.de/Resources/...1910010711.pdf

[Sammelthread] Bessere WLAN Antennen zur Reichweitenerhöhung
 
Hier mal meine Einkaufsliste (sofern es mit den Leerrohren klappt):

Cat7 - Kabel: http://www.amazon.de/Ligawo-Verlege...TF8&qid=1409257396&sr=8-2&keywords=cat7+kabel
Abschirmung passt? Sollen ZWEI(!) Kabel parallel ins gleiche Leerrohr, um beide LAN-Anschlüsse je Buchse bedienen zu können

LAN-Buchsen (2x): http://www.amazon.de/Ligawo-Datendo...use/dp/B004NL65LK/ref=pd_bxgy_computers_img_z

Switch (DHCP via Router; 3x PC, 1x Xbox, 2x LAN-Buchsen, 1-2x geplantes NAS, 1-2x Reserve): http://www.amazon.de/Netgear-GS108-...sr=1-1&keywords=netgear+switch+8+port+gigabit

Bastel-Werkzeug: http://www.amazon.de/LogiLink-Netzwerk-Werkzeug-Set-Tasche/dp/B003Y3S0U2/ref=pd_bxgy_computers_img_y

Beim WLAN-AP (dann im EG) bin ich mir noch nicht sicher, ob ich einen der Modelle von Kusa nehmen soll, da wohl besser als mein billiger Sitecom oder ob ich es erst mal diesem probiere...wäre es u.U. besser einen Router als AP zu benutzen, da diese bei 5GHz und ac-Standard DEUTLICH günstiger als ein AP sind?

Sonstige Anmerkungen/Fehler/Kritik an meinem Setup? :)
 
Guck mal ob du hier das Netzwerkzeugs nicht günstiger bekommst.

http://www.kabelscheune.de/


Hier sind die IEE 802.11ac Router

Die nächste WLAN-Generation IEEE 802.11ac

[Sammelthread] Bessere WLAN Antennen zur Reichweitenerhöhung

http://router-faq.de/

Heimnetzwerk so machbar und OK?
https://www.computerbase.de/forum/threads/heimnetzwerk-so-machbar-und-ok.1102440/

GBit Netzwerkkabel Unterputz verlegen mit Dose
https://www.computerbase.de/forum/threads/gbit-netzwerkkabel-unterputz-verlegen-mit-dose.1071098/

Einrichtung von gutem WLAN-Netzwerk im Neubau
https://www.computerbase.de/forum/threads/einrichtung-von-gutem-wlan-netzwerk-im-neubau.1328716/

Wie vernetze ich ein dreistöckiges Haus mit WLAN?
https://www.computerbase.de/forum/threads/wie-vernetze-ich-ein-dreistoeckiges-haus-mit-wlan.1322530/

W-Lan Signal verteilen in großen Haus über ca 30 Meter (viele Wände)
https://www.computerbase.de/forum/t...-haus-ueber-ca-30-meter-viele-waende.1357716/


Das Zitat hier unten ist von mir aus diesen Thread:

Wie vernetze ich ein dreistöckiges Haus mit WLAN?
https://www.computerbase.de/forum/threads/wie-vernetze-ich-ein-dreistoeckiges-haus-mit-wlan.1322530/

So ein Patchfeld ist eigentlich nur eine sehr große Verbindungsdose, auf der einen Seite werden alle Verlegekabel aufgelegt, auf der anderen Seite werden die Geräte per Patchkabel angeschlossen oder Leitungen verbunden.


Also bei Verlegekabel macht man natürlich an beiden Enden Dosen dran, die Geräte werden an die Dosen mit Patchkabel angeschlossen. Das Verlegekabel wird fest verlegt, über Putz oder unter Putz.

Hier im Video wird gezeigt wie man ein Patchfeld an eine Netzwerkdose anschließt. Du machst an beide Enden eine Dose und schließt die identisch an. Ein Patchfeld benutzt man, wenn man einen zentalen Raum hat in dem alles zusammen läuft.
Das Video zeigt alles wie aus dem Lehrbuch (scheint auch ne Schule zu sein)

http://www.youtube.com/watch?v=Bi6q8jQm-k0

Hier etwas dilettantischer aber länger und näher

http://www.youtube.com/watch?v=4RnzhJT7OMc

Übrigens, auf Yourtube findest du zu fast allem, gute Videos.

^^
 
Zuletzt bearbeitet:
Danke für die Links :)

Beim Cat7 Kabel bin ich gerade etwas überforder:
Duplex sind praktisch zwei aneinander geklebte Kabel?

Macht es einen Unterschied - abseits vom Preis :D - ob ich 1000MHz oder 1500MHz nehme?
Gefunden: Ah, ist potentiell einfach schneller :)

In puncto Abschirmung: muss ich als Heimanwender mir bei solchen Sachen darüber Gedanken machen oder passt es, wenn das Ding einfach eine hat?

Ist die von dir aufgeführte Liste eine Liste aller Modelle oder aller Modelle, die ich eig bedenkenlos kaufen kann? Eine Frage noch: Warum sind denn ac-APs teurer als ac-Router, obwohl erstere, also die APs, weniger können als zweitere?
 
Zuletzt bearbeitet:
Hoot schrieb:
In puncto Abschirmung: muss ich als Heimanwender mir bei solchen Sachen darüber Gedanken machen oder passt es, wenn das Ding einfach eine hat?
Ist die von dir aufgeführte Liste eine Liste aller Modelle oder aller Modelle, die ich eig bedenkenlos kaufen kann? Eine Frage noch: Warum sind denn ac-APs teurer als ac-Router, obwohl erstere, also die APs, weniger können als zweitere?

Nimm da das günstigste cat 7 Verlegekabel verges nicht die Patchkabel um Geräte an die Dosen anzuschließen.

Da sind alle Geräte aufgeführt. Die von Asus sind am besten aber auch am teuersten.

Die AP sind vermutlich teurer weil viele auch POE bieten --> http://de.wikipedia.org/wiki/Power_over_Ethernet

Evtl auch wegen der Stückzahlen, ich denke Router werden mehr verkauft.
 
Zuletzt bearbeitet:
@Kusa:
1.) Dumme Frage nochmal: Patch-Kabel = Verlegekabel oder ist das nochmal ein Zwischenkabel zwischen Verlegekabel und den LAN-Dosen?
2.) Dann nehme ich als am besten einfach einen P/L-mäßig guten Router und setze ihn als AP ein?

@startaq:
Notiert :)

Generelle Frage/Problem:
Hier nochmal der derzeitige Plan: Im Keller (wo die PCs stehen) befindet sich der Internet-Anschluss/Router für alle Geräte. Diesen hänge ich nun an den neuen Gbit-Switch, an den auch alle PCs angeschlossen werden. Ferner führen vom Switch in Zukunft 2 LAN-Kabel per Buchse ins EG, wo dann der WLAN-AP alias konfigurierter als AP konfigurierter WLAN-Router stehen.

Nun noch folgende Sache: Im EG befinden sich auch unsere Telefone, die aktuell noch mittels einer ANALOGEN Leitung versorgt werden. Da die Telekom uns aber dazu "überredet" alles digital zu betrieben, was wohl in ca. 9 Monaten der Fall sein wird, werden wir auch auf VoIP umstellen müssen. Wie funktioniert das dann mit den Telefonen? Kann ich diese dann einfach an die LAN-Buchsen (bzw. den dort stehenden Router) hängen (grün) und der Router, der im Keller bleiben wird, macht den Rest dann allein, oder muss ein Kabel für die Telefone vom EG in den Keller (rot) gelegt werden?

Siehe künstlerisch wertvolle Skizze :)
 

Anhänge

  • Skizze.jpg
    Skizze.jpg
    41 KB · Aufrufe: 408
Hallo, Patchkabel kommen zwischen Dose und Gerät diese sind flexibel, es gibt sie in verschiedenen Längen, Farben und Qualitäten mit Stecken an beiden Seiten, also fx und fertig. Nimm lieber eins mehr als zu wenig, in de Längen die du brauchst. Ich würde cat 6 Patchkabel nehmen.

Pachtkabel:
http://www.kabelscheune.de/Patchkabel-RJ45-LAN-Kabel/
 

Anhänge

  • Skizze001.jpg
    Skizze001.jpg
    50,4 KB · Aufrufe: 395
Zuletzt bearbeitet:
Achso! Du meintest ein ganz normales 0815 LAN-Kabel :D
Entschuldige, ich stand gerade komplett auf dem Schlauch!

Kannst du mir mit der Telefon-Geschichte noch weiterhelfen?

Update:
Also brauchen wir für das Telefon eine extra-Leitung? An einen im EG stationierten Router ließe es sich nicht anschließen?

Das heruntergelegte Telefonkabel ist das typische Telefonkabel oder muss es für VoIP etwas extriges sein?

Update2:
Gerade gesehen - Vielen Dank dir! :)

Update3:
Ich habe gerade mit meinem Vater gesprochen: Also ein Telefonkabel (blau - Boxen habe ich mal ausgespart, aber eine ist neben den Telefonen eine unten neben dem PC) geht bereits vom EG in den Keller, da wir beim Router, das NTBA/ISDN-Zeugs stehen haben. Die Frage ist also: Müssen wir diese Telefonkabel wegen VoIP ersetzen oder können sie bleiben und die ganzen Geräte werden dann einfach in den Router eingesteckt anstatt in die ISDN Anlage?

Update 4:
Ach gerde nochmal etwas rumgesucht. Wenn ich es richtig verstehe, kann beim Telefon alles so bleiben wie bisher und die Telefone werden einfach in den Router eingesteckt, da dieser ja schon VoIP unterstützt (nicht wie ind en Anfangszeiten mit extra Gateway). Wäre ja super!
 

Anhänge

  • Skizze.jpg
    Skizze.jpg
    54,3 KB · Aufrufe: 371
Zuletzt bearbeitet:
Ich war noch nicht fertig ich aktuallisier oben noch ein paar mal, tu du das auch.

Mach nochmal eine Skizze mit allen Geräten, auch Telefonen in allen Etagen. Alle PCs, Notebooks, Tabletts, Smartfones, Drahtlos-Telefone (Dect), ohne Verbindungen dazwischen, nur alle Gerätebezeichnungen rein schreiben. Ich zeichne die Verbindungen ein. Bischen größer die Skizze.
Brauchst du oben nur eine LAN-Dose? Oben steht kein PC? Wie viele Pcs stehen unten?
 
Zuletzt bearbeitet:
Edit: Skizze mit den Geräten

Erläuterung:
- Habe die Geräte auch so zusammengestellt, wie sie im Raum etwa beeinander stehen.

- Alle PCs sowie der Drucker im Keller sind per LAN-Kabel angeschlossen.

- Alle Telefone im Haushalt sind kabellos, besitzen aber jeweils eine eigene Station, die wiederum mit
einem Kabel an der "Telefondose" angeschlossen sind.
Die beiden Telefone im EG haben dieselbe Rufnummer, das Telefon im Keller sowie das Fax besitzen
davon abweichende Nummern.

- Die geplanten LAN-Dosen im EG und Keller dienen primär als Anschluss für den dort geplanten WLAN-AP sowie als Möglichkeit bei Bedarf mit den Laptops oder auch der PS3 im Wohnzimmer auch mal per Kabel ins Internet zu gehen (z.B: bei großen Downloads oder wenn das WLAN mal nicht so will)

Alle Laptops Smartphones Konsolen sind per WLAN verbunden

(man haben wir viel Elektrokram!:freak:)

Edit:
Ich mache die Skizze größer, einen Moment bitte :)

Übersicht Geräte vergrößert.png
 
Zuletzt bearbeitet:
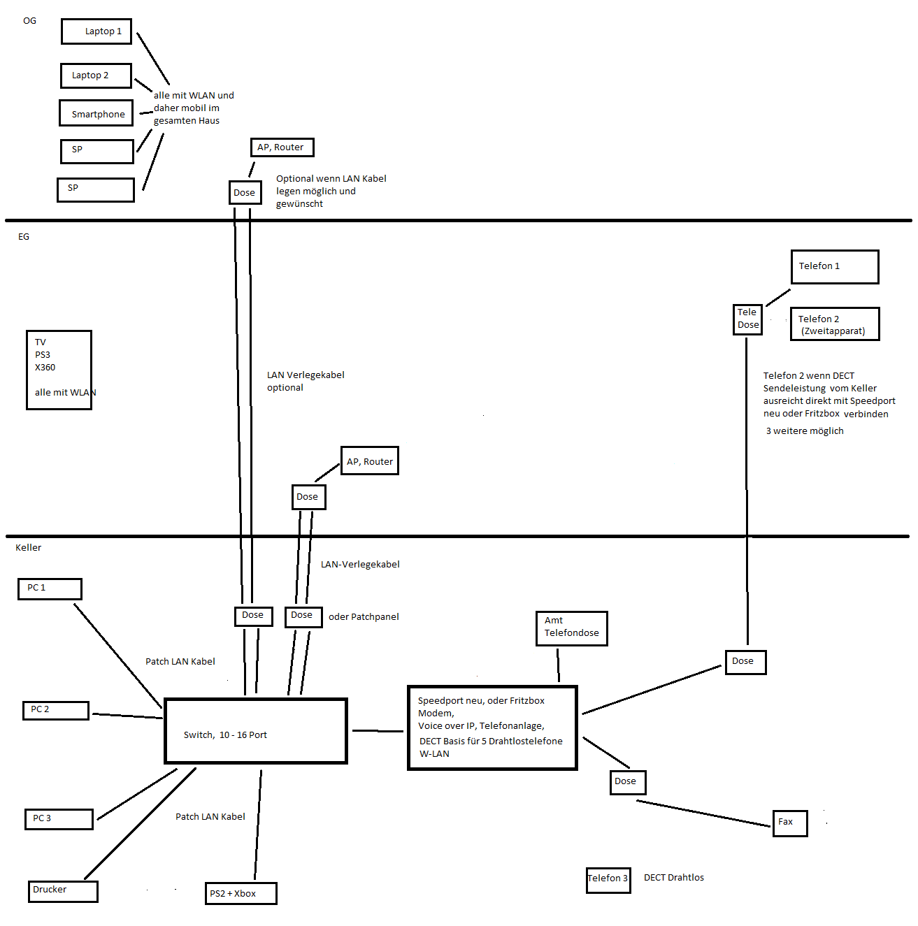
In der Überschrift steht über 3 Etagen, zeichne alle Etagen und die Geräte, in die richtige Etage, etwas mehr Luft zwischen die Geräte, damit ich Verbindungen zeichnen kann. Zeiche alles ein, was im Moment vorhanden ist (Router usw fehlt), auch die vorhandenen Dosen und Leitungen, auch von den Telefonen einzeichnen.
 
Puh ok, das kann etwas dauern :)
Ich setze mich ran und poste es dann!

Vielen Dank für deine Hilfe und Gedult
Ergänzung ()

Hallo!

Entschuldige bitte, meine verspätete Antwort. Mir kam gestern noch etwas dazwischen, sodass ich es jetzt erst fertig bekommen habe.
Ich hoffe, es ist jetzt wirklich ein brauchbarer Plan.

Übersicht komplett.png
 
Hallo, also hier so wie ich mir das Vorstelle, die neuen Speedports oder Fritzboxen sind alles in einem.

Hier sind alle zu finden: http://router-faq.de/

Legt ihr die Kabel selbst oder last ihr legen?

Habt ihr den Vertag bei der Telecom schon verlängert? Was habt ihr für eine DSL Leitung zzt und habt ihr die max mögliche Geschwindigkeit?
Falls ihr noch nicht verlängert habt, könntet ihr auch den Provider wechseln?

Ich habe oben im Post #25 noch Lesestoff und zwei Videos verlinkt.
https://www.computerbase.de/forum/t...ber-3-stockwerke.1384897/page-2#post-16186425
 

Anhänge

  • Übersicht komplett A.png
    Übersicht komplett A.png
    48,9 KB · Aufrufe: 475
Zuletzt bearbeitet:
Hey kusa!

Super vielen, vielen Dank dir!

Dann waren unsere Gedankengänge, was die Planung angeht ja etwa kohärent, auch wenn ich es nicht so schön hinbekommen hätte wie du :D

Also die Kabel würden wir selber legen - mein Vater kann das denk ich ganz gut. Uns war nur eine klare Übersicht wegen den nötigen Leitungen wichtig, da uns gerade das mit VoIP nicht ganz klar war.

Würde heute mal ein Duplex Cat7 bzw. 50m Cat7 Kabel (dann doppelt verlegt) bestellen, zwei Cat6-Dosen und das LSA. Die Verkabelung wird dann vom Keller ins EG erfolgen, allerdings räumlich in der Nähe der Telefonleitung vom EG in Keller, da es leider keine anders gelegenen Leerrohre mehr gibt. Das Kabel bis ins 1. OG zu legen ist auch eine coole Idee, die ich mal nochmal in den Raum werfen muss, wobei vermutlich die Leerrohre das Problem sein dürften.

Der Vertrag bei der Telekom ist noch nicht verlängert, um was wir aber wohl nicht herumkommen werden, da es keine anderen Anbieter - abseits derer, die die gleichen Leitungen wie Tcom nutzen, bei uns gibt. Wir haben einen DSL16000-Anschluss, wobei knapp 1,62MB/s in der Spitze im Schnitt ca. 1,55MB/s-1,6MB/s ankommen.

Als einzige Alternative käme noch Kabel Deutschland in Betracht, wobei ich dort in meiner Studentenbude sehr schlechte Erfahrungen gemacht habe (trotz schriftlich bestätigter Kündigung wurde diese erst einen Monat später durchgeführt, der Differenzbetrag nie erstattet!, Umstellungen der Leitung wurden - wieder trotz schriftlicher Kündigung - nicht termingerecht durchgeführt und erst "als Versehen abgetan", was dann zur Verschiebung der Kündigung geführt hat...) und auch unser Nachbar hatte über 6 Monate kein Internet, da sie nicht erkannt haben, dass der Verteiler kaputt war, es ihm aber nicht geglaubt haben, da er der einzige in unserer Straße bei ihnen als Kunde war!

Es würde also zunächst so aussehen, dass der alte Speedport bleibt, ich ihn mittels Patchkabel an den neuen GBit-Switch-Klemme und alle Geräte, wie von dir eingezeichnet, daran anhänge. Das Telefon bleibt ebenfalls vorerst via NTBS und ISDN angesteckt.
In ca 9 Monaten kommt aber dann wohl - so die Telekom - die Zwangsumstellung auf digitales Internet (ohne jeglichen Vorteil für uns, da derzeit kein Geschwindigkeitsupgrade ansteht/machbar ist), wobei unser Heimnetzwerk dann komplett auf deinen Plan umgestellt wird :)

Hast du noch einen Switch-Tipp, der unsere Anforderungen (Datentransfer im Heimnetzwerk, NAS-Betrieb, InHome-Streaming, etc.) gut mitmacht und nicht rumzickt, wenn ein WLAN-AP im EG steht?
Ergänzung ()

Hier noch meine Einkaufsliste:

1x http://www.amazon.de/Ligawo-Datendo...=UTF8&qid=1409736859&sr=8-2&keywords=lan+dose (im Keller, da dort Holzwand)
1x http://www.amazon.de/deleyCON-Netzw...=UTF8&qid=1409736859&sr=8-1&keywords=lan+dose (evtl auch diese 2x, da ich gerade sehe, dass man dort auch eine Dose hinbasteln kann)

1x http://www.amazon.de/LogiLink-Netzwerk-Werkzeug-Set-Tasche/dp/B003Y3S0U2/

1x http://www.kabelscheune.de/Netzwerk...kkabel-Duplex-1000-MHz-S-FTP-PIMF-orange.html (25m)
oder
1x http://www.kabelscheune.de/Netzwerk...el-Verlegekabel-1500-MHz-S-FTP-PIMF-gelb.html (50m)
Welches ist besser oder gibt es außer eben Duplex und kein Duplex keinen Unterschied? (abgesehen der Frequenz, die bei 10GBit mit Nutzung als Cat6 ohnehin eher zweitrangig sein dürfte)

Was noch fehlt:
1x Switch
 
@startaq:
Danke für die beiden Links!

Also der HP ist mir glaub etwas "too much", auch wenn er sicherlich ein top Gerät ist. Aber ich denke, dass ich es gar nicht schaffe, ihn auszunutzen.

Was macht dieses smart managed eigentlich? Werde da aus Wiki nicht ganz schlau...
 
Was ist der Unterschied zwischen einem Unmanaged Switch, Web Smart Switch und einem Managed Switch?
http://www.hgr-tec.de/faq/index.php?action=artikel&cat=7&id=57&artlang=de
Ich glaube auch nicht das man das in einem privat Haushalt braucht.

Das hast du gesehen?

kusa schrieb:

Außer Telecom und Kabel Deutschland gibts auch noch andere.
 
Zuletzt bearbeitet:
Zurück
Oben