Du verwendest einen veralteten Browser. Es ist möglich, dass diese oder andere Websites nicht korrekt angezeigt werden.
Du solltest ein Upgrade durchführen oder einen alternativen Browser verwenden.
Du solltest ein Upgrade durchführen oder einen alternativen Browser verwenden.
Pc geht plötzlich aus
- Ersteller Sazambi
- Erstellt am
Um die 100€ würde ich schon ausgeben... Laut Berechnung von bequite sollten bereits 550W für mein System ausreichend sein...
Es soll halt auch nicht am Geld liegen. Ich entschied mich für das billige Netzteil, da ich auch erstmal testen wollte, ob es daran liegt.
Es soll halt auch nicht am Geld liegen. Ich entschied mich für das billige Netzteil, da ich auch erstmal testen wollte, ob es daran liegt.
Zuletzt bearbeitet:
Allerdings geht der Rechner auch nicht von alleine wieder an. Bei NT-Problemen kenne ich es so, dass der PC dann eigenständig neustartet.
Nein, Einstellungssache im Bios, Standardmäßig aber bei den meisten Boards nach Powerloss aus.
Als NT sollte ein 600 W NT ausreichen!
ich würde das hier nehmen wenn alles passt wegen anschlüssen und Tests:
https://www.amazon.de/Netzteil-Quie...488060592&sr=8-43&keywords=Netzteil+600+W+ATX
Was ist mit dem Mainboard? Das hatten hier ja auch schon 1-2 Leute im Visier. Ich selbst übrigens auch! Kann ich das irgendwie als Fehlerquelle ausschließen, außer auf die Transistoren zu gucken.
Es wäre wirklich mega ärgerlich jetzt ein neues NT zu ordern und am Ende ist es das Mainboard...
Es wäre wirklich mega ärgerlich jetzt ein neues NT zu ordern und am Ende ist es das Mainboard...
mastertier79
Commander
- Registriert
- Juli 2010
- Beiträge
- 2.904
Es wäre wirklich mega ärgerlich jetzt ein neues NT zu ordern und am Ende ist es das Mainboard...
andersherum wäre es genauso ärgerlich, aber die Wahrscheinlichkeit das es am Netzteil liegt ist größer.
Noch dazu kann man es mit weniger Aufwand ersetzen ...
Moselbär
Fleet Admiral
- Registriert
- Okt. 2011
- Beiträge
- 33.442
https://www.computerbase.de/artikel/netzteile/be-quiet-pure-power-10-cm-evga-bq-test.58100/seite-5
Nimm die CB Empfehlung - reicht vollkommen aus mMn.
Nimm die CB Empfehlung - reicht vollkommen aus mMn.
Also erstmal nochmal danke für all die Hilfe.
Ich halte fest:
Netzteil am wahrscheinlichsten, möglich wäre auch das Mainboard. Hat jemand noch eine Idee, woran es eventuell liegen könnte?
Aufgeblähte Transistoren am Mainboard konnte ich übrigens nicht entdecken.
Kann es eventuell auch an der CPU liegen?
Ich halte fest:
Netzteil am wahrscheinlichsten, möglich wäre auch das Mainboard. Hat jemand noch eine Idee, woran es eventuell liegen könnte?
Aufgeblähte Transistoren am Mainboard konnte ich übrigens nicht entdecken.
Kann es eventuell auch an der CPU liegen?
mastertier79
Commander
- Registriert
- Juli 2010
- Beiträge
- 2.904
mit hwinfo64 kannst du unter Sensoren auch mal die Werte der 12V, 5V und 3,3V des Netzteils auslesen.
Die Abweichung sollte nicht Mehr als 5-10% betragen.
Schließt bei korrekten Werten einen Netzteildefekt nicht aus, aber kannst ja mal reinschauen ...
CPU ist unwahrscheinlich. Vorher geht meistens alles andere kaputt
Die Abweichung sollte nicht Mehr als 5-10% betragen.
Schließt bei korrekten Werten einen Netzteildefekt nicht aus, aber kannst ja mal reinschauen ...
CPU ist unwahrscheinlich. Vorher geht meistens alles andere kaputt
Netzteil ist nun endgültig ausgeschlossen.
Hab ein zweites Netzteil mit 650W (diesmal von Corsair - war ursprünglich auch drin) bestellt und eingebaut. PC stützt immer noch ab.
Mir ist übrigens auch aufgefallen, dass der Rechner nicht mehr normal Neustartet. Immer wenn ich ihn neustarten möchte geht er einfach nur aus ohne wieder hoch zu fahren.
Hab ein zweites Netzteil mit 650W (diesmal von Corsair - war ursprünglich auch drin) bestellt und eingebaut. PC stützt immer noch ab.
Mir ist übrigens auch aufgefallen, dass der Rechner nicht mehr normal Neustartet. Immer wenn ich ihn neustarten möchte geht er einfach nur aus ohne wieder hoch zu fahren.
mastertier79
Commander
- Registriert
- Juli 2010
- Beiträge
- 2.904
dann wahrscheinlich das board aber probier nochmal das aus:
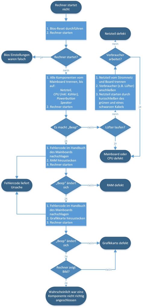
Null-Methode
pc-startet-nicht-mehr-die-nullmethode-hilft/

Null-Methode
pc-startet-nicht-mehr-die-nullmethode-hilft/

Zuletzt bearbeitet:
Ich schreibe diese Nachricht mit meinem (ehemaligen) Sorgenkind. Ich habe den Rechner zum Spezialisten gebracht und er hat erkannt, dass der CPU-Kühler defekt war. Aufgrund der bestehenden Gefahr zu überhitzen hat sich die CPU immer wieder ausgeschaltet, was logischerweise den Absturz zur Folge hatte.
Wasserkühlung ist nun draußen und wurde durch eine normale Luftkühlung ersetzt!
Vielen lieben Dank euch allen!
Wasserkühlung ist nun draußen und wurde durch eine normale Luftkühlung ersetzt!
Vielen lieben Dank euch allen!
- Registriert
- Sep. 2008
- Beiträge
- 9.501
Bei dem Board sollte der Turbo im UEFI deaktiviert werden, sonst können die Spannungswandler überhitzen und der Prozessor wird auf 1,4GHz runter getaktet.
Ähnliche Themen
- Antworten
- 68
- Aufrufe
- 4.489
- Antworten
- 22
- Aufrufe
- 1.705
- Antworten
- 16
- Aufrufe
- 2.297