An diesem Punkt angelangt, würde ich auch empfehlen, einen offenen Versuchsaufbau zu starten. Damit lassen sich manche Einbaufehler im Gehäuse ausschließen und auch andere Hardware einfacher und schneller Gegentesten.Dark9 schrieb:1. PC auf Tisch stellen
2. Alles raus, absolut alles raus
3. Alle Teile ORDENTLICH säubern, gelegenheit nutzen, das Gehäuse ordentlich zu reinigen
4. Mainboard auf die Mainboardverpackung legen und nur CPU, 1 Ramriegel und Kühler und Netzteil anschließen und Testen.
5. Wenn klappt, Festplatte Anschließen und Testen
6. Wenn klappt, alles säuberlich wieder einbauen und freuen
Du verwendest einen veralteten Browser. Es ist möglich, dass diese oder andere Websites nicht korrekt angezeigt werden.
Du solltest ein Upgrade durchführen oder einen alternativen Browser verwenden.
Du solltest ein Upgrade durchführen oder einen alternativen Browser verwenden.
PC gibt kein Bild aus nach Reinigung
- Ersteller Evaded
- Erstellt am
Es wäre auch gut, wenn @Evaded nach dem er alles ausgebaut hat, das innere vom PC Gehäuse fotografiert. Inbesonders den Bereich wo die Abstandshalter fürs MB kommen. Ich gehe davon aus, dass die Schraube, die er zum befestigen der SSD genommen hat, die Schraube das Gehäuse berührt hat. Kann mich irren, aber umso wichtiger ist jetzt ein Foto davon
Oder, die Schraube die verwendet wurde, war zu dick und durch das gewaltsame reindrehen haben sich Leiterbahnen zerstört
Oder, die Schraube die verwendet wurde, war zu dick und durch das gewaltsame reindrehen haben sich Leiterbahnen zerstört
Kann er ja gleich bei offenen Aufbau machen, dann macht er alles in einem Rutscheloy schrieb:Dann sollte die Empfehlung lauten, schalten den PC ein und warte 10 Minuten.
Wenn es ein Anlernen war, sollte du jetzt ins Bios kommen
War das so gemeint ?Dark9 schrieb:Es wäre auch gut, wenn @Evaded nach dem er alles ausgebaut hat, das innere vom PC Gehäuse fotografiert. Inbesonders den Bereich wo die Abstandshalter fürs MB kommen. Ich gehe davon aus, dass die Schraube, die er zum befestigen der SSD genommen hat, die Schraube das Gehäuse berührt hat. Kann mich irren, aber umso wichtiger ist jetzt ein Foto davon
Oder, die Schraube die verwendet wurde, war zu dick und durch das gewaltsame reindrehen haben sich Leiterbahnen zerstört
Anhänge
Ja, ich sehe nichts auffälliges daran.Evaded schrieb:
Gut dass ein Foto gemacht hast. Aber, die Staubflecke mal schön wegwischen
Ist im Grunde egal, denn selbst wenn der Rechner länger an bleibt, passiert ja nichts.eloy schrieb:Dann sollte die Empfehlung lauten, schalten den PC ein und warte 10 Minuten.
Sobald aber einer der Fehler LEDs, also diese QLED dauerhaft an bleibt, muss man nicht mehr länger warten.
Hier noch der Vollständigkeit halber die Null-Methode
Ähm mal dumme frage was alles muss ich dem vom netzteil an schließen ? Cpu fan ist dran die 2 4er oben links auch das große atx oder so hies das doch glaub und den anschalter noch was ?(klar später aber nur für jetzt. 1 ram riegel und co sind drauf hab den kühler mal nur auf die cpu gestellt und nich nicht fest geschrau tLiniXXus schrieb:An diesem Punkt angelangt, würde ich auch empfehlen, einen offenen Versuchsaufbau zu starten. Damit lassen sich manche Einbaufehler im Gehäuse ausschließen und auch andere Hardware einfacher und schneller Gegentesten.
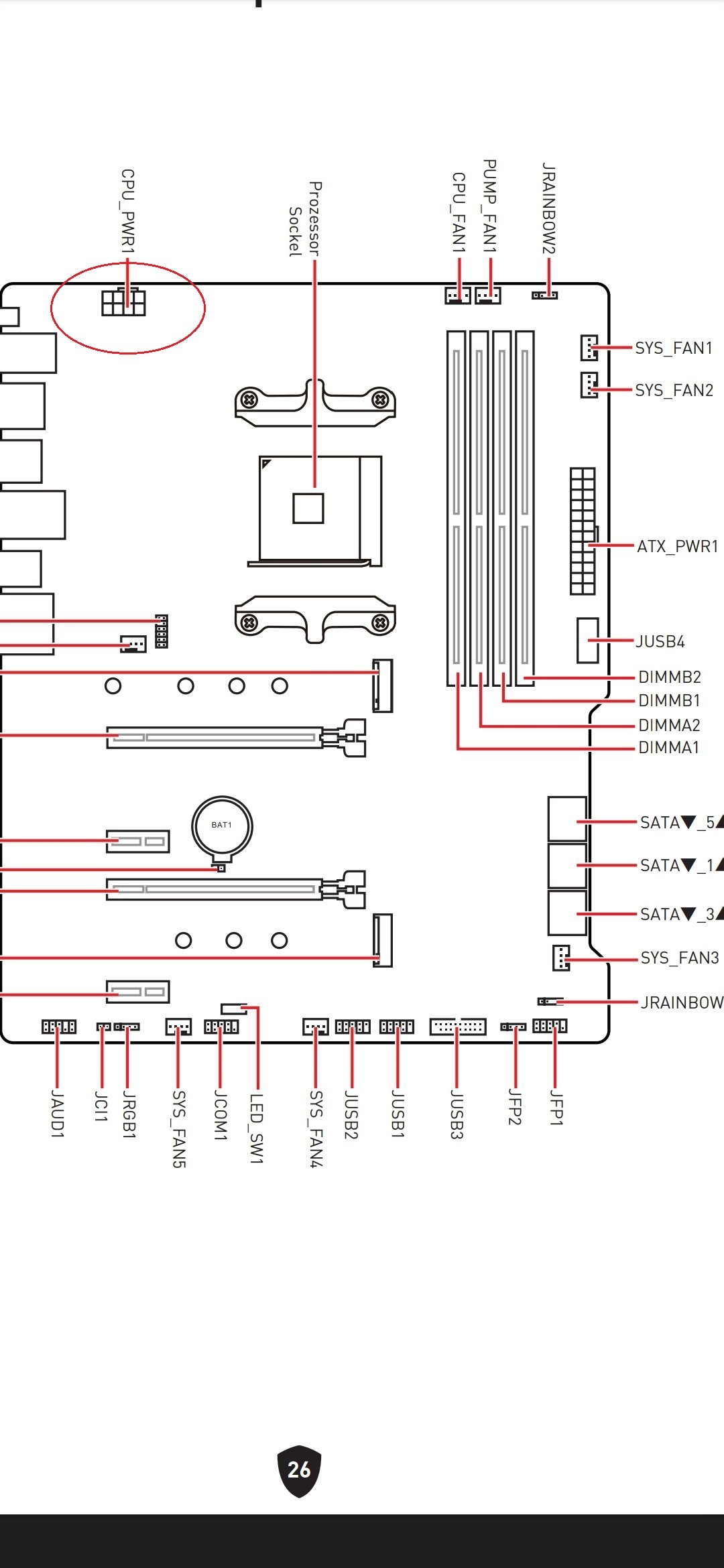
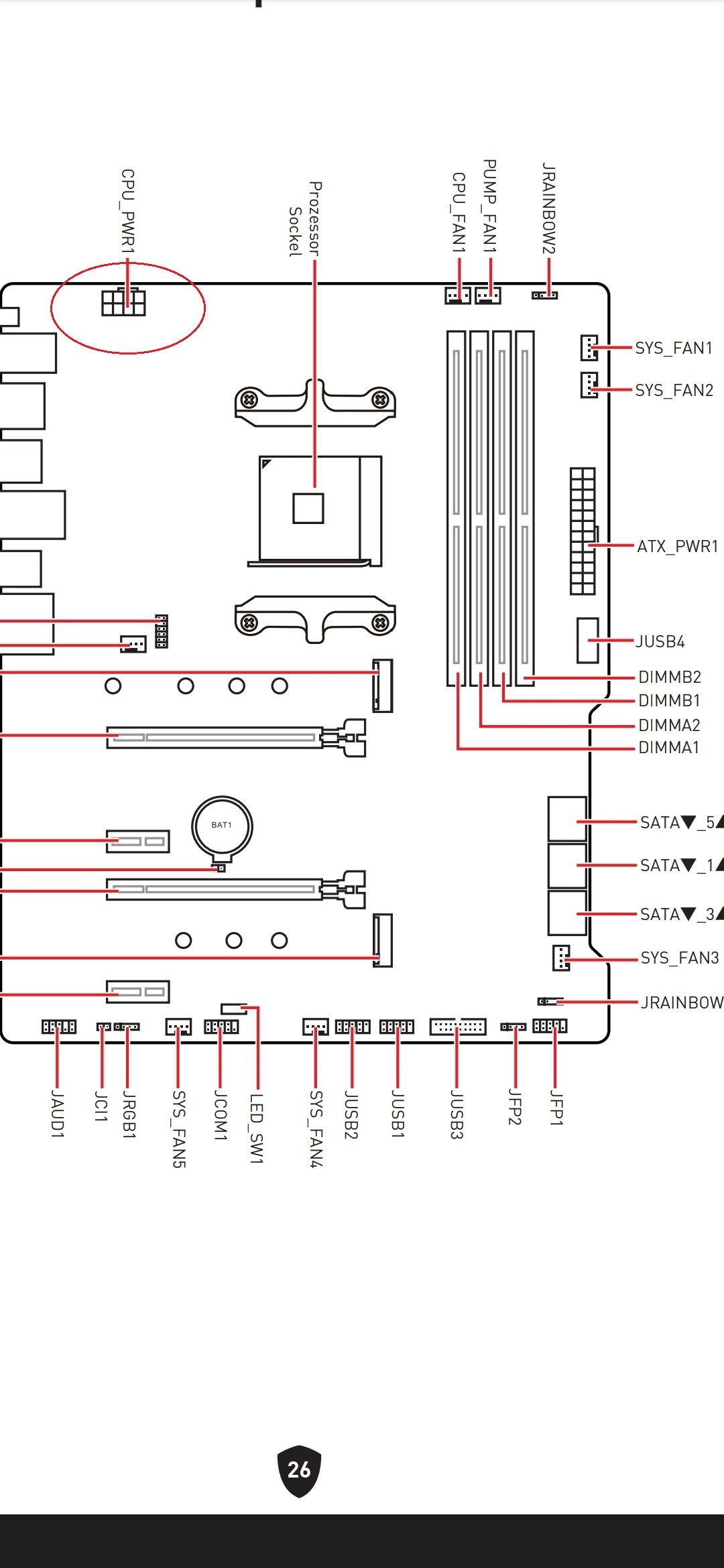
siehe rote kreise plus GrafikkarteEvaded schrieb:Ähm mal dumme frage was alles muss ich dem vom netzteil an schließen ?
Anhänge
Anschließen musst du...
Zum Einschalten mit einem Schraubendreher kurz die zwei Pins überbrücken, wo normalerweise der Power-Switch angesteckt ist. Damit müsstest du bereits ins Bios kommen. SSDs kann man später auch noch mit anschließen und dann kommt man auch auf Windows.
GGf. noch Maus und Tastatur anschließen, aber das Bios müsste auch ohne diese zwei Sachen bereits starten. Nur kann hierzu ggf. ein Hinweis mit ausgegeben werden.
Laufwerke auch vorerst nicht mit einbauen, denn auch Laufwerke können dazu führen, dass kein Bild kommt. Am Netzteil auch alles korrekt anschließen. Mit BeQuiet Netzteile ist das MB-Kabel zweigeteilt und muss auch am Netzteil so eingesteckt sein. Mir ist momentan dein Netzteil nicht bekannt, da ich jetzt nicht alle deine 4 Seiten auswendig kenne und in deinem Startpost hast du nichts zu deinem Netzteil angegeben.
Momentan muss ich auch mit darauf achten, da zeitgleich noch ein anderes Thema mit demselben Problem hier im Forum läuft und ich dort auch mit dabei bin.
- CPU-Spannung (8-Pin)
- MB-Spannung (24-Pin)
- PCIe für die Grafikkarte
Zum Einschalten mit einem Schraubendreher kurz die zwei Pins überbrücken, wo normalerweise der Power-Switch angesteckt ist. Damit müsstest du bereits ins Bios kommen. SSDs kann man später auch noch mit anschließen und dann kommt man auch auf Windows.
GGf. noch Maus und Tastatur anschließen, aber das Bios müsste auch ohne diese zwei Sachen bereits starten. Nur kann hierzu ggf. ein Hinweis mit ausgegeben werden.
Laufwerke auch vorerst nicht mit einbauen, denn auch Laufwerke können dazu führen, dass kein Bild kommt. Am Netzteil auch alles korrekt anschließen. Mit BeQuiet Netzteile ist das MB-Kabel zweigeteilt und muss auch am Netzteil so eingesteckt sein. Mir ist momentan dein Netzteil nicht bekannt, da ich jetzt nicht alle deine 4 Seiten auswendig kenne und in deinem Startpost hast du nichts zu deinem Netzteil angegeben.
Momentan muss ich auch mit darauf achten, da zeitgleich noch ein anderes Thema mit demselben Problem hier im Forum läuft und ich dort auch mit dabei bin.
sieht soweit gut aus, nur noch die grafikkarte anstecken und strom an die grafikkarte, dann schalte mal einEvaded schrieb:@Dark9 power anschluss ?
Anhänge
Ich meinte der anschluss um das ding an machen zu können sry ja die grafikkrate ist riesig du muss ich dann wahrscheinlich festhalten oder ?Dark9 schrieb:sieht soweit gut aus, nur noch die grafikkarte anstecken und strom an die grafikkarte, dann schalte mal ein
achso, ja @LiniXXus hats ja gut erklärt.Evaded schrieb:Ich meinte der anschluss um das ding an machen zu können
Grafikkarte musst nicht festhalten,wenn sie eingerastet ist
darauf achten dass die Blende der GPU über die Boardverpackung kann. sonst kannst nicht tief genug einrasten
Anhänge
mach bitte auch Bild von der LEDEvaded schrieb:@Dark9 die led leuchtet immernoch
Ähnliche Themen
- Antworten
- 7
- Aufrufe
- 902
- Antworten
- 26
- Aufrufe
- 1.504
- Antworten
- 26
- Aufrufe
- 1.872
- Antworten
- 13
- Aufrufe
- 1.041