PC läuft, Blackscreen und „stürzt ab“

swhize

Cadet 1st Year
Registriert
Dez. 2020
Beiträge
14
Hi, hab mal eine Frage undzwar sobald ich mein PC starte fährt er hoch und restarted nach 10 Sekunden danach läuft er gut 2 Minuten und restarted wieder aber diesmal 3 (bei der Aufnahme nur 2 mal zu sehen) mal weiß jemand woran das liegt? Config ist CPU: i7 9700k 4,6Ghz oc; gpu: rtx 2080ti aorus; mb: Z390 Aorus Master; gekühlt wird die CPU von nzxt x62; Psu: BeQuiet 750W straight Power 11, RAM: 16GB DDR4 3600Mhz cl18; SSD: 480GB Corsair MP510; ich habe bisher den RAM die HDD (1TB ziemlich alte von Toshiba) und die GPU entfernt, das Problem bleibt das selbe, außerdem erhalte ich kein Bild.
MfG
swhize

GELÖST: Mainboard war kaputt.
 

Anhänge

  • 62999842113__9A982E1E-22D5-4CDB-9634-F650CA9B0278.MOV
    2,3 MB
Zuletzt bearbeitet:
swhize schrieb:
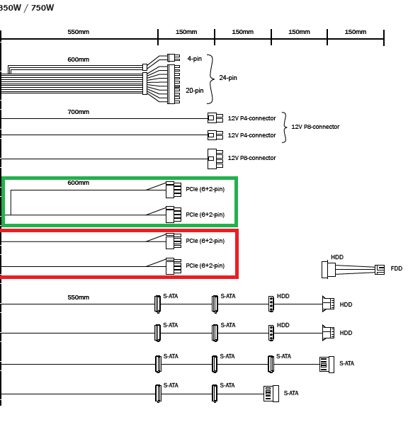
BeQuiet 750W straight Power 11,
Nimmst du hier zwei Kabel zu Stromversorgung der Grafikkarte oder nur das ein "Y" Kabel.
Ist nicht wirklich für mich zu erkennen auf dem Video.
Nimm zwei Kabel je nachdem, wie hier auf dem Bild empfohlenen (recommended).
 

Anhänge

  • 00.png
    00.png
    52,3 KB · Aufrufe: 190
Die Zwei Kabel müssen aber auch richtig am Netzteil angeschlossen sein. In deinem Fall an 12V V3 und V4 also entwerder zwei Kabel an PCIe1 u 3 oder eines würde auch an PCIe2 reichen da dort beide Rails aufgelegt sind.

750W.png

Hm wobei welche hast du in Verwendung?

750.png


Die beiden einzelnen oder doch das Y-Kabel?Wobei er ja mal mindestens starten sollte.
 
Sind 2 einzelne Kabel aber sehen so aus.
 

Anhänge

  • image.jpg
    image.jpg
    1,8 MB · Aufrufe: 174
  • image.jpg
    image.jpg
    1,6 MB · Aufrufe: 166
Es interessiert hier nur der Anschluss am Netzteil und nicht wie die Kabel aussehen, die sind an dem von Dir fotografierten Ende immer gleich..
Sieht schwer aus dranzukommen aber das würde "ICH" auch wenn es vielleicht nichts mit dem Fehler zu tun hat prüfen und bei der Gelegenheit dann auch ändern und für die Zukunft im Hinterkopf behalten.
 
Ist es möglich das so ein Fehler nach so einer Zeit zustande kommen kann?
 
Das mit den Kabel ist doch schon geklärt oben,
jetzt dann halt die Anschlüsse noch überprüfen je nachdem.

swhize schrieb:
Ist es möglich das so ein Fehler nach so einer Zeit zustande kommen kann?
Welcher Fehler? Defekte Kabel halte ich für Quatsch.
 
Hab jetzt hinten am Netzteil geschaut, die PCIe Kabel sind beide an PCIe 1 angeschlossen.
 
Also schließte das Kabel jetzt erstmal an PCIe2 an damit du beide 12 V Rails von deinem Netzteil verwendest.
 
Das Z390 Aorus Master hat doch eine POST-Code Anzeige. Einfach beim booten die Anzeige beobachten und sich den letzten Code merken. Bios Reset also Clear CMOS schon versucht ? Da Du ja sonst schon alles rausgebaut hast bleibt ja nur CPU oder Mainboard defekt.
 
Dann an PCIe 1 und 3 jeweils ein Kabel.
 
Problem bleibt bestehen habe nun 1 Kabel im PCIe1 u. 1 im PCIe 3 ; @Chef_Ing wie erkenn ich was vom beiden kaputt ist?
 
Wenn bei BeQuiet eine Schutzschaltung greift bleib das Netzteil aber aus,
war zumindest noch bei der 10 Series so. Nach ein paar Minuten kann man wieder Einschalten.
 
Was zeigt den Die Diagnoseanzeige beim booten ? Die Anzeige findest Du rechts unterhalb vom letztenPCIEX4 Steckplatz.
 
Ich sag mal als im Voraus, schau ob dir ein Freund ein geeignetes Netzteil leihen kann
um hiermit zu Überprüfen.
Die Feiertage sind nahe und jetzt wäre noch Zeit ein neues Netzteil
zu bekommen zuvor. Verschwende nicht zu viel Zeit mit Spekulationen jetzt.
 
Zurück
Oben