Jeliza - Künstliche Intelligenz

Halbaktuell. In der noch nicht veröffentlichten Entwicklerversion sind wir schon viel weiter.
 
wie siehts mit vista-kompatibilität aus?

oder geht da sonst irgendwas schief? ich finds schon komisch dass die version vom zip nicht mit der version der exe übereinstimmt
 

Anhänge

  • oO.png
    oO.png
    503,3 KB · Aufrufe: 295
Probier mal die Installerversion.
Bei mir steht einfach 2.2 (keine unterversion)
 
auch bei der installerversion krieg ich das selbe problem und auch dort ist immer noch 2.2.1 drin obwohl das setup 2.2.3 installieren sollte.

ausserdem funktioniert das ganze nicht wenn mans von ner verknüpfung aufm desktop startet: dann passiert nämlich gar nix ausser dass eine jeliza.log aufm desktop erstellt wird.
 
Die Version, die in der Leiste oben steht, vergesse ich machmal upzudaten :rolleyes:

zu Vista: JEliza ist noch nicht ganz Vista-kompatibel, und ich weiss selbst nicht genau warum. In 2.3 wird das aber gelöst sein, ganz sicher.
 
okay, dann wart ich noch ein wenig damit ^^

ahja: gleich nochwas was wahrscheinlich mit vista zusammenhängt: wenn man ein menü öffnet (z.b. optionen) werden die einträge unlesbar sobald man sie mit der maus berührt. sprich weisser hintergrund weisser text ^^ wenn man mit der maus einen eintrag wieder verlässt wird er wieder normal
 
also hab mir das trotzdem nochmal mit dieser 2.2.3 oder 2.2.1 oder was es auch immer sein soll angeschaut:

wenn man das feld einfach leer lässt und enter drückt / auf "Fragen!" klickt (warum eigentlich fragen?) dann stürzt das ding nicht ab.

ansonsten wird zwar immer eine antwort generiert (im log), danach greift aber die fehlerberichterstattung von vista ein, bevor die antwort im textfeld landet. sollte also keine grosse sache machen da der wichtige teil (antwort wählen) ja bereits einwandfrei funktioniert. nur das übertragen ins textfeld muss noch gefixt werden :)
 
Ellestar, könntest du mir mal die "jeliza.log"-Datei zumailen? :D jeliza@gmx.net
(die wird bei jeden Programmstart gelöscht, also erst starten, abstürzen lassen, dann schicken)
 
Gestern ist jetzt die 2.3 Alpha 4 erschienen. Neu ist:
- Vista Unterstützung (!)
- Qt 4 GUI
 
Version 2.3 ALPHA 6 ist verfügbar

Changelog:

* Verbesserung des Logikmoduls
* Noch mehr Geschwindigeit dank Psyco
* TTS (Text-to-Speech) dank M$ Agents und der TTS-Software von "Lernout&Hauspie"

Das Logikmodul wurde nochmals verbessert. Neu ist die Unterstützung von "Wie"-Fragen. Beispiel:

Mensch: wie alt bist du?
JEliza: Ich bin fast ein Jahr alt.

Das wird jetzt mit dem "Logical"-Modul beantwortet.

Die andere große Neuerung ist die Integration von Micro$oft Agents. Falls alle Komponenten installiert sind, liest JEliza die Antwort also per Lautsprecher vor. Eine Anleitung findet man in Kiwiki: JEliza Dokumentation/TTS installieren
 
Hallole.
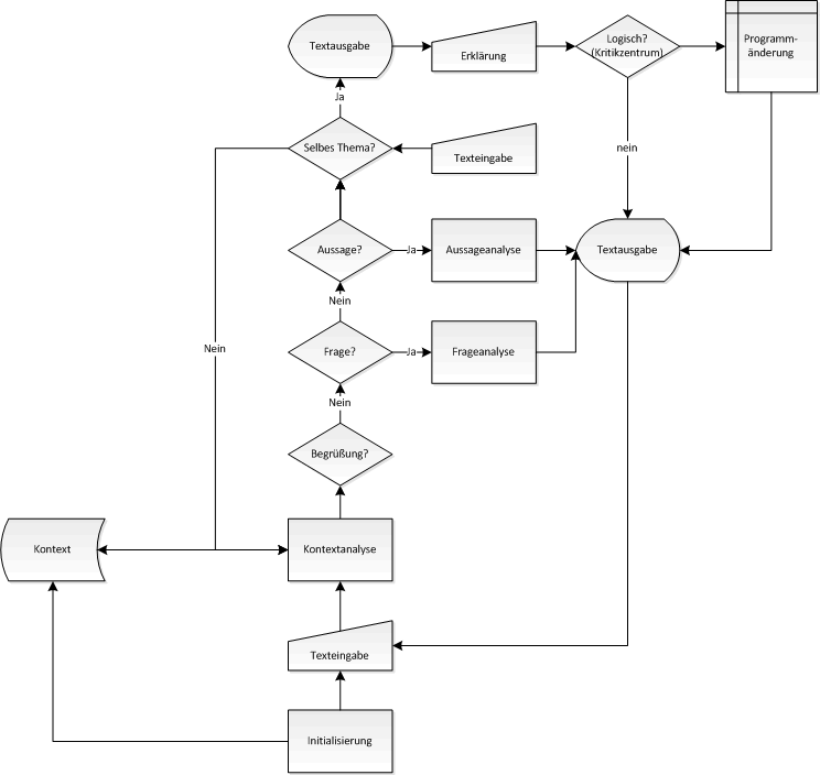
Hier ein paar Gedanken zu dem Thema. Das das nicht auf Anhieb realisierbar ist ist klar(vllt version 5 :)), aber vllt kann ich damit etwas helfen. Das alles ist natürlich nicht die unverrückbare Weisheit, ich stelle es nur mal zur Debatte.

Bei den jetzigen Versionen wird meist versucht, das Problem bottom-up anzugehen (vgl Datenbank). Auch die neuen Google-Übersetzungsprogramme sollen damit besser werden. Eine wirkliche "KI" sollte Eingaben aber zuerst vielleicht einmal besser verstehen und analysieren, bevor sie richtig lernen kann. Auch wir Menschen könnten nie von anderen lernen, wenn wir sie ständig falsch verstehen. Natürlich lernen wir auch öfter was falsch ein, können es aber richtig lernen, wenn wir unsere Meinung ändern. Einen Ansatz in diese Richtung habt ihr ja schon (SPO-Analyse). Was ich aber meine, reicht weiter. So hat euer Programm ein Problem damit, wenn es keine Fragen, sondern nur aussagen sind. Desweiteren berücksichtigt euer Programm noch nicht wirklich, was vorher gesagt wurde. Ich habe mal schnell versucht, einen Entwurf eines groben Flussdiagramms (stark vereinfacht) zu erzeugen. Das ganze ist nur Brainstorming und nicht richtig, aber vllt hilft es .
Original (Entspricht Frageanalyse): http://jeliza.sourceforge.net/wiki/index.php/Die_JEliza-Module
 

Anhänge

  • Flussdiagramm.png
    Flussdiagramm.png
    19,3 KB · Aufrufe: 265
Zuletzt bearbeitet:
So, gestern ist jetzt erstmal Verson 2.4 Beta 2 erschienen. ;)

News:

  • Schnellere Ladezeiten
  • neue Satzaufbaudatenbank
  • Geschwindigkeitsverbesserungen
  • Das Logical Modul wurde stark erweitert
  • Unterstützung für fast alle Nebensätze und Gründe
  • komplett neuer Satzauftrennungsalgorithmus, nach einem Entwurf des Hauptentwicklers vom Dezember 2006, der sich erst heute integrieren ließ
  • Antwortungsalgorithmusprozentfortschrittsanzeige im Vollbildmodus
  • Bestätigungsmeldung vor und nach Datenbank-Update
  • Downloadfortschrittsprozentanzeige beim Datenbank-Update
  • "imperative Lernfähigkeit", wie Name oder Abwesenheitsgrund
  • Verfeinerung des Algorithmus
  • Die Bugs 0018, 0019, 0020 und 0023 wurden korrigiert und Bug 0024 wurde abgelehnt
  • Modulare Datenbanken
  • Stabile, getestete, leicht veraltete Version für Mac OS X Tiger
  • Der sog. russische Bug wurde behoben
  • der Vollbildmodus funktioniert wieder
  • Die Bugs 0012 bis 0016, die auf JEliza-Bugs (-> KiWiki) beschrieben sind, wurden verbessert
  • Zauberer zeit jetzt die Lücken zwischen den Wörtern an (Bug in 2.3.0)
  • Die Shell wurde deaktiviert (kein Debug-Release mehr)
  • Bug verbessert: JEliza's Wikipedia-Suchfunktion bei Inaktivität hatte das ganze Programm blockiert (CPU Auslastung)
  • Ein Bug, der verhinderte, dass Sätze richtig gelernt wurden, wurde verbessert
  • Vorführmodus wurde endlich wieder aktiviert
  • Synchronisierungsbug behoben
  • einige Bugs in Modulen behoben
  • Ubuntu-Paket verfügbar
  • ein Hilfe-Dialog wurde hinzugefügt
  • ein Modul-Reihenfolge-Editor wurde hinzugefügt
  • ein Dialogfenster für die Einstellungen
  • der Datenbankeditor wurde wieder in Betrieb genommen
  • IRC Unterstützung für Linux und M$ Windows
  • Das Wikipediamodul kommt mit mehreren Wörtern zurecht
  • Auswahlmöglichkeiten bei der Wikipedia-Abfrage
  • Sehr hoher Geschwindigkeitsgewinn durch neue Modulverarbeitungstechnik
  • der sog. 50-Millisekunden-Bug wurde behoben (siehe Entwicklertagebuch, 03. Juni 2007)
  • Ladereihenfolge der Module ist nun in "modules/index.cfg" konfigurierbar
 
Zuletzt bearbeitet:
Der Satz ist echt genial XD:
JEliza: Es wird dich nicht interessieren, aber wusstest du, dass du lusche! Kein Deutsch du kannst?
------
Mensch: besser als du
JEliza: Ja Linux ist besser als windows!

^^ aber das programm ist schon auf einem guten weg , sowas findet sich in der opensourcegegend ja eher selten.
 
Zuletzt bearbeitet von einem Moderator:
Könntet ihr mal den aktuellen link zur downloadsite posten?

-Danke(würds gern mal ausprobieren)
 
Aktuelles aus der Entwicklung

Wir haben nun mit der Entwicklung der Version 2.5 begonnen. Die erste große Neuerung wird das Vorhandensein eines Semantischen Netzes sein:

jeliza-semantic-net-screenshot-09.07.png
jeliza-semantic-net-screenshot-09.07_2.png


So werden sich leichter, zuverlässiger und besser Zusammenhänge zwischen Begriffen herausfinden lassen. In diesemr Visualisierung der Netzes, das ab sofort per Klick auf "Extras -> Semantisches Netz" dargestellt werden kann, entsprechen die hellblauen Punkte bekannten Begriffen, die blauen Linien den Zusammenhängen zwischen den Begriffen. Die Braunen Punkte bezeichenen beispielsweise einen Zeitpunkt, einen Ort oder ähnliches, mit dem einige Begriffe verknüpft sind.
 
Zuletzt bearbeitet:
Hilfe. Ich hab JEliza kaputt gemacht. :D

Mensch: hi
JEliza: hi!
Mensch: wie geht es dir
JEliza: (sinngemäß) Das stimmt doch so?
Mensch: hä?

und dann sollte ich bestimmen, was "h" für ein Wort ist, also Verb, Substantiv etc.

Da kam ich nimmer raus, nur neuinstallieren hat das behoben. :freak:
 
Zurück
Oben