Antennendosen parallel + Gebastel möglich?

romeon

Vice Admiral
Registriert
Feb. 2005
Beiträge
6.603
Hi,

ich verlege gerade Kabel unter Putz im Gartenhaus, u.a. ein Antennen-Kabel (Sat). Ich würde mir nun gerne die Möglichkeit offenhalten, den Fernseher auch an eine andere Wand zu hängen. Zum größten Teil wird am TV Youtube für Musik laufen, gesteuert über einen Rechner mit festem Platz, dahinter kommen alle Kabel an (u.a. LAN, TV).

Da man lt. Google wg. Abschlusswiderständen wohl keine TV-Dosen parallel anschließen kann/soll/darf, habe ich mir als Workaround gedacht, ich nehme zur Verzweigung Dosen mit jeweils einer Cinch-Buchse (sowas in der Art, nur mit 1x):
Also von der Dose mit dem ankommenden TV-Signal (Triax EDS 322 F)mit einem Adapterkabel in eine "Cinch-Dose" direkt daneben und von dort zu zwei weiteren "Cinch-Dosen" (jeweils ca. 2-3m entfernt), neben denen der Fernseher dann alternativ hängt. Von da dann mit einem Adapterkabel in den TV.

Es wird immer nur der eine TV angeschlossen sein, entweder an Platz 1 oder 2.

Seht ihr da technische Probleme, vom unkonverntionellen Gebastel mal abgesehen?

Danke!
 

Anhänge

  • Plan für TV.jpg
    Plan für TV.jpg
    1,8 MB · Aufrufe: 262
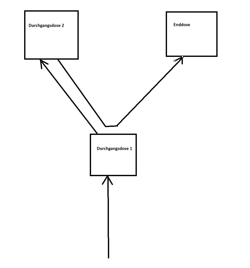
Wenn du es richtig machen willst, benötigst du Durchgangsdosen und erst am Ende der Leitung eine Stichdose, wie du sie oben verlinkt hast, also keine Sternverkabelung von der ursprünglichen Dose, sondern in Reihe verkabelt.
z. B. JAD410TRSM als Durchgangsdose und dahinter dann JAD400TRSM als Enddose.
Wichtig ist hier, dass die Dämpfung beachtet wird und das ausreichend geplant wird, sonst wird das Signal am Ende zu schlecht.
 
  • Gefällt mir
Reaktionen: romeon
Diese Cinch Dosen kannst du jedenfalls vergessen, die sind von der Impedanz und vom Frequenzgang her nicht in der Lage, ein TV Signal zu übertragen.
 
  • Gefällt mir
Reaktionen: romeon, Slapshot und cartridge_case
Wenn die Kabel doch eh neu (und unterputz) gelegt werden, nimm doch einfach eine Duchgangsdose, und von da an weiter zur Abschlussdose.
Alternativ wenn du basteln willst, statt dem Cinch-gedöns Antennenkabel die du Wechselweise an die eine Dose anschließen kannst.
 
  • Gefällt mir
Reaktionen: romeon
Hat nicht jeder TV der nicht älter als 10 Jahre ist bereits einen SAT Tuner integriert?
 
  • Gefällt mir
Reaktionen: romeon
Vielen Dank euch!

Tatsächlich hätte ich die beiden Cinchbuchsen neben den Fernsehern in die Blenden einer "HDMI-Dose" mit eingefräst/geschraubt, um nicht noch 2 große Löcher bohren zu müssen. Sämtliche Dosen sind schon eingegipst. Die Idee mit dem SAT-TV kam mir erst später ...

@derFireBird
wie meinst du mit mit alternativ Antennenkabel? Wenn das Unterputz bleiben soll, bräuchte ich ja dennoch Dosen neben den TV-Plätzen, dann käme es aufs gleiche raus mit Durchgang/Stichdosen, oder?

@cartridge_case
dann liefe es wahrscheinlich nicht über die TV-Fernbedienung. Aber in der Tat, so ließe sich die Verkabelung vereinfachen.

@SaxnPaule
ja, SAT-Tuner ist integriert, deshalb die Schnapsidee mit der Verteilung via Cinch.
 
Naja ich bin zwar da nicht mehr ganz auf den Laufenden, aber wenn ich jetzt auch nicht weiß wie die SAT Anlage Aufgebaut ist, einfach so splitten ohne Einschränkungen und dann noch mit einer Dose die für Audio gedacht ist, ich weiß ja nicht.

Also die Triax EDS 322 F ist im Gartenhaus und bekommt direkt sein Signal von der SAT Anlage mit zwei Leitungen?
Soll dann auch an jeden anderen Platz zwei Anschlüsse bereit gestellt werden oder nur eine für den Fernseher?
Wie ist die SAT Anlage denn genau aufgebaut?
 
  • Gefällt mir
Reaktionen: romeon
@Otto2012
ne, nur 1 Sat-Kabel zur Hütte/Triax-Dose und der TV hängt immer nur an einem Platz, niemals werden 2 TVs angeschlossen sein.
Ergänzung ()

was meint ihr, wenn ich statt dem Cinch-Zeugs solche F-Buchsen nehme? Natürlich mit jeweils ordentlichen Antennenkabeln und Steckern als Verbindungen.
 
Zuletzt bearbeitet:
Aber wenn die Kabel Unterputz schon verlegt sind, dann müsstest du die Kabel von deiner Cinch-Verteilerdose ja eh freiluft-verdrahtet zu den neuen TV Buchsen bringen. Du kannst ja jetzt kein zusätzliches mehr ziehen. Oder wie hast du das vor? Da kannst du doch auch direkt ein langes Kabel zum TV ziehen von der einen Dose, die es jetzt schon gibt.

Oder liegen da unterputz Audio-Kabel, die du für SAT zweckentfremden willst? Das vergiss sofort. Das Signal wird niemals ankommen.
 
  • Gefällt mir
Reaktionen: romeon
Na dann würde ich direkt an der Zuleitung in einer Dose einfach die jeweiligen Kabel Verbinden z.B. mit einen einfachen F-Verbinder https://www.amazon.de/F-Verbinder-Verbinder-Verlängerung-Antennenkabel-Koaxialkabel-2x/dp/B07PFX2X5Q/ref=sr_1_4?adgrpid=66453450410&hvadid=352909464626&hvdev=c&hvlocphy=9043565&hvnetw=g&hvqmt=e&hvrand=707937297732974858&hvtargid=kwd-300476977829&hydadcr=26897_1772715&keywords=sat-verbinder&qid=1694508243&sr=8-4

Also immer nur die Dose die Aktiv sein soll mit der Hauptleitung.
Antennen Dose kann ich jetzt nichts zu schreiben, ich würde einfach mal an jeden Standort vorher die Trixi Dose ausprobieren.
 
  • Gefällt mir
Reaktionen: romeon
@riversource:
die Kabel sind noch nicht verlegt, da fange ich jetzt erst an. Bisher sind nur die Schlitze gefräst und sämtlich UP-Dosen eingegipst.
 
Na dann mache es doch richtig und fräse noch einen weiteren Schlitz von Dose zwei zu Dose 3. Dann mit den verlinkten Dosen aus Post #2

Oder du wirfst halt zwei Kabel in den einen Schlitz. Dann musst du gar nicht neu fräsen.

1694509240334.png
 
  • Gefällt mir
Reaktionen: romeon
Sat Kabel werden immer direkt an LNB/Multiswitch auf der einen und auf der anderen an Empfangsgerät angeschlossen. Da kann eine Sat-Dose dazwischen sitzen, die leitet aber einfach nur weiter. Verteilen kann man da überhaupt nichts.
Ein großer Unterschied zu einem Antennen/Kabelanschluss.
Es gab (gibt?) auch spezielle Einkabel-Lösungen für mehr als ein Gerät, das erfordert aber spezielle Hardware
 
  • Gefällt mir
Reaktionen: romeon
Setz doch einfach einen Umschalter hinter eine zweite Sat-Dose in die Wand:
https://www.amazon.de/Schalter-verteilt-SAT-Receiver-Verteiler-Satelliten-Anlagen/
...und von da aus dann zum jeweiligen Gerät, ABER mit richtigen, geschirmten Sat-Kabel und F-Steckern.
Vergiß die Audioleitung wieder ganz schnell, wie riversource richtig schreibt.


@whiper

Man kann schon Verteilen, aber es geht dann immer nur ein Gerät. Von TE würde ja beschrieben, dass entweder oder im Einsatz ist...
 
Zuletzt bearbeitet:
  • Gefällt mir
Reaktionen: romeon
Koaxialleitungen die für eine SAT Übertragung verwendet werden sind nicht für Durchgangsdosen geeignet, hier erfolgt eine Sternverteilung.
Durchgangsdosen gibt es nur wenn die SAT Anlage Unicable unterstützt (Einkaberllösung).

Ein Zweifach SAT-Prioritäts-Schalter ist eine gute Wahl, aber für sein Fall hat er dann nur zwei Anschlüsse und keine 3 oder 4.
 
  • Gefällt mir
Reaktionen: romeon
@Slapshot
Um ein Sat-Kabel zu verteilen, braucht es aber VOR der Dose einen entsprechenden Verteiler. Durchgangsdosen gibt es nicht. Führt auch da zu schlechterem Signal und ggf. Problemen. Sollte vermieden werden
 
  • Gefällt mir
Reaktionen: romeon
nochmals lieben Dank. Ich schaue mir das Elend nochmal vor Ort an und versuche weise zu entscheiden :)

@SaxnPaule
wie gesagt wollte ich mir das Bohren der zusätzlichen Löcher in die Wand für (auf deiner Skizze) Durchgangsdose 2 und Enddose sparen und stattdessen kleine Einbaubuchsen wie Cinch oder F in die jeweiligen Blenden für HDMI neben den TV(s) kleben/schrauben. Die Lösung auf deiner Skizze wäre ohne Frage die Eleganteste.

@Slapshot
meinst du das klappt auch, wenn immer nur ein Gerät angeschlossen ist? Nicht, dass Master immer angesteckt sein muss.
 
Das ist doch Pfusch. Wenn du kein zweites Loch bohren willst, dann nimm halt eine Dose in der HDMI und SAT gleich mit drin sind, wie z.B. die Gira 567503
 
  • Gefällt mir
Reaktionen: romeon
Zurück
Oben