Leserartikel Netzteile-Welches ist das richtige?

soulpain

Fleet Admiral
Registriert
Okt. 2006
Beiträge
16.053
[FAQ] Netzteile-Welches ist das richtige?

Update: Da dieser tolle Forumbeitrag leider nicht mehr aktualisiert wird, sei ein Hinweis auf die Netzteil-Rangliste der Redaktion erlaubt. :) [Steffen]

530454



Inhaltsverzeichnis


Einleitung

Immer wieder stellt sich die Frage, welches Netzteil für das jeweilige System genommen werden soll. Viele greifen zu billigen und vermeintlich ausreichenden Angeboten, weil sie dann mehr Geld in interessantere Komponenten wie die Grafikkarte stecken können. Oder sie denken nicht groß über den Kauf nach und richten sich ausschließlich nach der Leistung in Watt aufgrund von Empfehlungen der CPU- und Grafikkartenhersteller. In Wahrheit ist das Netzteil ein tiefgreifendes Stück Technik.

Das Netzteil zählt zweifelsohne zu den wichtigsten Bauteilen im PC und beeinflusst die Gesamtstabilität eines Systems. So wie das Herz die Organe mit Blut versorgt, versorgt das Netzteil die Komponenten mit elektrischem Strom. Und wer würde schon gerne seine Organe unmittelbar an etwas billiges anschließen, das ihre grundlegende Funktionalität gewährleistet — oder stört?

Wer sich nicht mit dem gesamten Theorieblock auseinandersetzen möchte, sollte zumindest einen Blick auf die allgemeinen Eckdaten werfen und auf Empfehlungen hören, wie sie etwa die Computerbase eigenen Tests bieten. Vielleicht ist nicht jeder "Test" auf jeder Webseite ein 100% genaues und neutrales Ergebnis, aber immer noch besser als überhaupt keine zweite Meinung.

Allgemeine Eckdaten

Pimäre Kriterien:

  • Bietet mein Netzteil ausreichend Leistung für alle Laststufen?
    (Vereinfacht: Wie viel Watt zieht mein System unter Windows, bei Programmen etc. und kann das Netzteil das darstellen? Hilfreich sind vor dem PC-Kauf auch Vergleichsmessungen von ähnlich konfigurierten PCs wie beispielsweise den Testsystemen der ComputerBase-Redaktion oder anderen Usern. Nach dem PC-Kauf hilft beispielweise ein Leistungsmessgerät, das bis auf wenige Watt präzise genug ist. Offizielle Angaben von Grafikkartenherstellern etwa sind dagegen häufig sehr pessimistisch.)

  • Wie hoch ist der Wirkungsgrad und damit der Energieverbauch und die Wärmeentwicklung?
    (Vereinfacht: Wie hoch sind das 80PLUS-Siegel und die praxisbezogenen Vergleichswerte aus Reviews?)

  • Ist das Netzteil auf dem neusten technischen Stand bzw. auf dem Stand der Technik meines PCs?
    (Vereinfacht: Hat es denselben Formfaktor (z.B. ATX) wie das System, hat es active PFC, 80PLUS, Sicherheitsfunktionen und eine hochwertige Elektronik (siehe Reviews) und ist der 12-V-Ausgang am leistungsstärksten wie es für moderne System notwendig ist?)

  • Bietet das Netzteil ausreichend Anschlüsse und lange Leitungen für das System?
    (Vereinfacht: Das Netzteil sollte mindestens so viele SATA-Anschlüsse haben, wie es Festplatten hat (eher mehr wegen den Leitungslängen), so viele Grafikkartenstecker, wie die Grafikkarte benötigt usw. Ein Netzteil bei denen der 24-pin- und die CPU- bzw. Grafikkarten-Leitungsstränge 60 cm lang sind, ist eher für große Gehäuse geeignet. Bei 40 cm und weniger gehört es dagegen in HTPCs und Co.. Bei den Peripheriesteckern ist es das gleiche Prinzip, wobei hier für große Gehäuse 1 m lange Stränge üblich sind, die man in Mini-ITX-Systemen schon verstecken müsste.)


Sekundäre Kriterien:

  • Ist das Netzteil leise oder hört es sich an wie eine startendes Flugzeuggeschwader?
    (Vereinfacht: Klackert der Lüfter oder verschleißt das Lager nach einer Weile? Manche Lüfter sind aufgrund von Luftverwirbelungen und hohen Drehzahlen auch generell laut. Leider ist das Kriterium sehr subjektiv und nicht "kriegsentscheidend" für den Betrieb. Wenn mehrere User und Redakteure ein Netzteil aber als zu laut beschreiben oder in Ratgebern/Tests auf billige Lüfterlager aufmerksam gemacht wird, sollte man das Netzteil meiden.)

  • Ist die Optik ansprechend und passt es farblich zum Gehäuse?
    (Vereinfacht: Sind der Lack und die Entlüftungslöcher identisch zum Design des Gehäuses? Hier helfen ganz logisch Bilder der Hersteller und Testwebseiten. Es ist um ehrlich zu sein aber das am wenigsten entscheidende Kriterium.)

  • Ist das Netzteil preiswert?
    (Vereinfacht: Wie teuer sind Netzteile mit vergleichbaren Eckdaten und Testbewertungen in Preisvergleichen wie geizhals.de oder idealo.de? Generell sollte der Wert des Netzteils mit dem Wert des PC-Systems ansteigen, auch wenn der Zusammenhang teurer=besser nicht immer stimmen muss.)
 
Zuletzt bearbeitet von einem Moderator:
AW: [FAQ] Netzteile-Welches ist das richtige?

Vorwort zur Technik

Jetzt wird des kompliziert, denn genau das ist ein Netzteil. Bei einem PC-Netzteil handelt es sich um ein „primärgetaktetes Schaltnetzteil“, wobei wir uns in dieser FAQ auf den ATX-Industriestandard (Advanced Technology Extended) beschränken. ATX kann in qualitativer Hinsicht als roter Leitfaden betrachtet werden, primär dient er jedoch zur Herstellung der Kompatibilität zu den anderen Teilen des PCs. Das gilt vor allem in Sachen Steckerbelegung, Abmessungen, der Einbauposition und den standardisierten Versorgungsspannungen. Kurzum: Ein ATX-Netzteil sollte in ein ATX-Gehäuse passen und auch die Spannungen bereitstellen, die ein ATX-Mainboard benötigt.

Um das Gerät zu verstehen, muss die Bezeichnung „primärgetaktetes Schaltnetzteil“ zunächst aufgetrennt werden. Das Gerät verdankt seinen Namen einem komplexen Schaltregler. Ein integrierter Schaltkreis generiert einen Takt, mit dem Leistungstransistoren für eine bestimmte Zeit geöffnet und geschlossen werden. Abhängig davon wird bedarfsorientiert mehr oder weniger Leistung vom Transformator in Richtung System übertragen (*1). Eben diese Leistungstransistoren befinden sich in einem Teilbereich des Netzteils, der sich Primärschaltkreis nennt. Ein „primärgetaktetes Schaltnetzteil“ ist also ein Gerät mit einem getakteten Transistor (Schalter) im Primärschaltkreis. Der Begriff Netzteil lässt sich davon ableiten, dass dieses Gerät zwischen das Netz und den Verbraucher geschaltet wird, um die Netzspannung in eine für das System adäquate Spannung umzuwandeln. Das Netzteil selbst erzeugt also keine Leistung und ist damit vom Netz abhängig, auch wenn der Transformator auf der Sekundärseite isoliert betrachtet die Spannungsquelle darstellt.

Im PC werden verschiedene Gleichspannungen benötigt. Gleichspannungen haben im Zeitverlauf zumindest theoretisch immer denselben Wert, der Plus- und Minuspol sind dauerhaft an ihrem festgelegten Ort. Der PC wird nach ATX etwa mit 12 V, 3,3V und 5V versorgt. Diese Variation macht auch Sinn. 12 V ist noch klein genug um u.a. eine Voraussetzung für eine Schutzkleinspannung (*2) zu sein, aber groß genug um die Ströme bei hoher Leistungsabfrage niedrig zu halten. Das ermöglichst schmalere Leiterbahnen — sehr vorteilhaft bei großen Verbrauchern wie der Grafikkarte. 3,3 V und 5 V sind dagegen deutlich näher an der tatsächlichen Versorgungspannung kleiner Regler und Logikschaltkreise.

Bei der Netz- bzw. Wechselspannung ändert sich der Wert permanent mit einem Wechsel der Pole alle halbe Periode. Genau diese muss das Netzteil mit Hilfe von Gleichrichtern umwandeln. Eingangsseitig ist zusätzlich eine Leistungsfaktorkorrektur (engl. PFC) erforderlich, welche ab 75 W durch geltendes Recht vorgegeben wird. Die Abkürzung PFC taucht bei Produktberatungen sehr oft auf. Meist wird davon gesprochen, dass sich gute Netzteile an active PFC erkennen lassen. Doch was steckt eigentlich hinter der Leistungsfaktorkorrektur?

6656b3aee6.jpg

(*3)

Die Netzspannung und der Netzstrom verlaufen in der zeitlichen Betrachtung beide sinusförmig. Die Werte sind zwar unterschiedlich hoch, doch fallen zumindest die Verlaufsformen der Schwingungen identisch aus. Einige Komponenten der Leistungselektronik verzerren oder verzögern diese Schwingungen jedoch. Das hat auch Konsequenzen für die nutzbare Leistung (Wirkleistung), da sich diese aus dem Produkt von Strom und Spannung errechnet. Wenn sich die beiden Größen zeitlich nicht überschneiden, entsteht auch keine Wirkleistung. Es wird zwar ein Aufwand betrieben, in dem im Generator des Kohlekraftwerks eine Spannung erzeugt und ein Strom durch die Schaltungen getrieben wird, doch sind diese Größen nicht mehr nutzbar und belasten die Zuleitungen. Man spricht von Blindleistung. Die Summe aus der benannten Wirk- und Blindleistung ergibt die sogenannte Scheinleistung. Der Leistungsfaktor gibt nun das Verhältnis der Wirkleistung zur Scheinleistung an und erreicht im Idealfall den Wert 1 (keine Blindleistung). Für ein Netzteil mit active PFC ist das tatsächlich nahezu möglich und zumindest in diesem Sinne also auch vorteilhaft.

Fußnote
*1 („Schaltnetzteile arbeiten grundsätzlich alle nach dem gleichen Prinzip: Mittels eines Schaltgliedes (z.B. Schalttransistor) werden Energieportionen mit einer hohen Taktfrequenz aus der Eingangsspannungsquelle entnommen.“ (Schaltnetzteile von Heinz Schmidt-Walter)
*2 Schutzkleinspannung
*3 Maurizio Salato, Elektroniknet zum Thema PFC-Kontrollschaltungen
 
Zuletzt bearbeitet:
  • Gefällt mir
Reaktionen: KeSch
AW: [FAQ] Netzteile-Welches ist das richtige?

Elektronik

17193d1364327016-netzteil-faq-faq1-png.534126


(der gesamte Text in diesem Post bezieht sich u.a. auf dieses Bild und die Sinnabschnitte 1-5)

Ein überwiegender Teil des Netzteils ist mit Filterschaltungen (1a-1e) besetzt. Die Spannungen und Ströme in einem Netzteil werden durch verschiedene Prozesse immer wieder verändert, was manche Baugruppen im Netzteil stört. Darüber hinaus entsprechen viele Bauteile keinesfalls ihrem theoretischen Idealbild. Schon ein einfacher Drahtwiderstand ist nicht einfach nur ein Widerstand sondern hat immer auch eine geringe parasitäre Induktivität (*1). Die als praktisch nichtleitend eingestufte PCB-Fläche zwischen den Leiterbahnen verfügt in Wahrheit über einen endlichen Widerstand. So kann man das endlos fortführen. Zusätzlich ist das Netz als große Unbekannte vorhanden und der Ausgang mit empfindlichen Verbrauchern an das Netzteil angeschlossen. Genau dort setzen Filterschaltungen an und stellen die EMV (Elektromagnetische Verträglichkeit) her. (*2) Der Begriff EMV umfasst schon lange deutlich mehr als seinen eigentlichen Namensinhalt und sollte separat behandelt werden. Die Schaltungen sorgen jedenfalls dafür, dass die Funktionsweise des Netzteils trotz der vielen Variablen und ungewünschten Nebeneigenschaften nicht gestört wird.

Im gezeigten Bild bestehen die Filterschaltungen vor allem aus Spulen und Kondensatoren. Natürlich können auch andere Bauteile wie Widerstände eine solche Funktion erfüllen. Die Kombination aus Spule und Kondensator ist hier besonders stark vertreten, da die Ausgangsspannungen für alle Ausgänge einzeln geglättet werden müssen. Über ihre trägen Lade- und Entladevorgänge glätten sie die Verläufe der noch übriggebliebenden Wechselspannungsreste. Der Übergang von Wechsel- zu Gleichspannung ist im Netzteil keinesfalls optimal und ebenfalls ein Qualitätskriterium. Je nach Eigenschaften lassen die Filterschaltungen eher hohe oder eher niedrigere Frequenzen durch. Man spricht vom Frequenzgang.

Fußnote
*1 EMV-Problematik am Beispiel der parasitären Induktivität
*2 (ISBN 978-3-642-16609-9) „Elektromagnetische Verträglichkeit“ von Adolf J. Schwab und Wolfgang Kürner


Beispiel PFC: Der Aufwärtswandler

aufwaertswandler2-png.534127


Der Leistungsfaktor-Vorregler (2) übernimmt die Funktion der bereits allgemein besprochenen Leistungsfaktorkorrektur. In der hier vorliegenden aktiven Variante ähnelt der Aufbau einem Aufwärtswandler. Der Aufwärtswandler wiederum erzeugt eine höhere Spannung (Ua) aus der vom Netz vorgegebenen Eingangsspannung (Ue). Das liegt daran, dass egal, ob gerade der Leistungstransistor in der Mitte (M1) oder die Diode (D1) leitet, die Spule (L1) immer an einer Spannung hängt. Die Ausgangsspannung bildet sich damit aus der Eingangsspannung und der induzierten Spannung der Spule zur Einschaltphase des Leistungstransistors. Zur Zielsetzung der Leistungsfaktorkorrektur wir der Strom (IL) durch die Spule wieder am sinusförmigen Spannungsverlauf entlang geführt. (*1)

Bei dem Haupttransformator (3) und dem Standbytransformator (4) handelt es sich um Bauteile mit demselben Zweck. Letzterer versorgt im Standby die grundlegenden Schaltungen des Mainboards mit Strom. Fährt der PC hoch, übernimmt der Haupttransformator mit mehreren Ausgangsspannungen. Ein Transformator gehört zu den induktiven Bauteilen, gleicht also im weitesten Sinne einer Spule. Ändert sich der Strom, generiert die Spule ein magnetisches Feld und induziert eine Spannung, die sich an seinen Anschlüssen messen lässt. Ein Transformator besteht aus mindestens zwei Wicklungen auf einem gemeinsamen Kern. Diese zwei Wicklungen haben keinen direkten Kontakt, weshalb der Transformator auch die Aufgabe der elektrischen Trennung übernimmt (z.B. zur Zweckerfüllung der Schutzkleinspannung). Diese Wicklungen sind jedoch auf demselben Kern aufgebracht. Wenn ein Strom über die Primärwicklung (Eingangsseite, Netz) fließt und einen magnetischen Fluss im Kern erzeugt, wird davon auch die Sekundärwicklung (Ausgangsseite, PC) durchsetzt. Auch auf der Sekundärseite wird nun also eine Spannung induziert, obwohl kein direkter elektrischer Kontakt besteht. Die Anzahl der Windungen ist sekundärseitig geringer, womit auch die Induktivität und damit die induzierte Spannung geringer werden. So wird aus der ehemals hohen Spannung bei kleinen Strömen eine niedrigere Spannung bei hohen Strömen. Das zeigt sich sehr gut an den dicker beschichteten Leiterbahnen auf der Sekundärseite eines Netzteils, die mit den höheren Strömen klar kommen müssen. Die Transistoren für die Synchrongleichrichtung haben auch einen deutlich geringeren Widerstand als die Transistoren auf der Primärseite.

Ein gutes Beispiel für die Qualität und die Überwachung der Ausgänge ist der Sicherheitschip (5), ein IC. Dieser ist an sämtliche Ausgänge angebunden und sorgt dafür, dass das Netzteil im Fehlerfall abgeschaltet wird. Durch die entsprechende Dokumentation im Datenblatt lässt sich sehr schnell herausfinden, welche Schutzschaltungen im Netzteil integriert wurden – und welche nicht. Es ist jedoch hinzuzufügen, dass es mehrere ICs im Netzteil gibt, die solche Funktionen erfüllen können und passive Komponenten, die in ihrem begrenzten Rahmen eine Schutzfunktion erfüllen. Zu letzteren zählt etwa die Schmelzsicherung gegen zu hohe Ströme.

Fußnote
*1 durch PFC angepasste Wellenform des Stroms z.B. bei 80Plus im rechten Diagramm


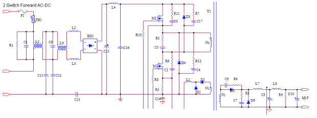
Flusswandler (erstellt mit PowerEsim)

flusswandler-png.534128


Ein Großteil der PC-Netzteile besteht im Kern aus einem Flusswandler, daher eignet sich dieser Wandlertyp besonders gut, um die Funktion des PC-Netzteils zu erklären. Die Ansteuerung der Transistoren mit der Regeltechnik ist in dieser Darstellung nicht enthalten. Der Wandler lässt sich am einfachsten erklären, wenn man die Zustände der Leistungstransistoren (M1 und M2) in den einzelnen Zeitabschnitten der Schaltperiode beschreibt. (*1) In dieser Schaltung werden die Leistungstransistoren gleichzeitig eingeschaltet. Der Strom geht dabei über die Filterschaltung am Eingang, wird von der Gleichrichterbrücke (BD1) gleichgerichtet, fließt weiter über die Drain-Source Strecke des ersten Transistors (M2), magnetisiert die Primärwicklung (N0) auf und fließt über den zweiten Transistor (M1) wieder ab – zurück zur Quelle. Im Gegensatz zum Sperrwandler wird die Leistung direkt auf die Sekundärseite übertragen und geht in die Speicherdrossel (L7). Da an der Diode (D5) eine positive Spannung anliegt, wird sie leitend. Am Ausgang liegt die von C8 bis C10 gefilterte Ausgangsspannung an.

Schalten die beiden Transistoren (M1 und M2) aus, muss die Primärwicklung entmagnetisiert werden. Der Transformator würde sonst irgendwann in die Sättigung gehen (der Strom steigt ins unermessliche, die Induktivität sinkt). Jedoch wurde der Transformator mit Dioden (D3 und D4) beschaltet, welche in der Ausschaltphase leitend werden. Ausgangsseitig übernimmt die zweite Diode (D6) den Stromfluss. (D6) ist so geschaltet, dass an ihr in der Ausschaltphase eine positive Spannung anliegt und die negative Schwingung einfach umkippt. Nach diesem Prinzip wird eine Wechselspannung gleichgerichtet.

Fußnote
*1 in vielleicht besseren Worten und inklusive Formeln: (ISBN: 978-3528139353) Schaltnetzteile und ihre Peripherie: Dimensionierung, Einsatz, EMV von Ulrich Schlienz
 

Anhänge

  • 17193d1364327016-netzteil-faq-faq1.png
    17193d1364327016-netzteil-faq-faq1.png
    780,1 KB · Aufrufe: 19.643
  • Aufwärtswandler2.png
    Aufwärtswandler2.png
    18,5 KB · Aufrufe: 19.118
  • Flusswandler.png
    Flusswandler.png
    27,1 KB · Aufrufe: 18.970
Zuletzt bearbeitet:
  • Gefällt mir
Reaktionen: KeSch
AW: [FAQ] Netzteile-Welches ist das richtige?

Häufig gestellte Fragen

Wie sollte ich mein Netzteil dimensionieren?
Wenn das System z.B. 200 W netto verbraucht, so sind sich alle einig, sollte das Netzteil ein Stück weit mehr leisten als diese 200 W. Die Gelehrten streiten sich noch über den genauen Wert. In der alten Fassung dieser FAQ sind wir von der "50-%-Regel" ausgegangen, in diesem Beispiel also 400W. Bei moderater Last ist der Wirkungsgrad hoch, der Lüfter noch vergleichsweise leise, man hat Leistungspuffer für Aufrüstungen und Lastspitzen (Messungen während eines Spiels wie bei ComputerBase stellen nicht zwangsweise die höchstmögliche Leistungsentnahme dar). Außerdem hat man erst bei größeren Netzteilen auch ausreichend Stecker und die Lebenserwartung des Netzteils verhält sich regressiv zur Last. Andere Stimmen würden einfach je nach System pauschal einen Wert wie 100 W draufschlagen. Auch das würde funktionieren, selbst wenn das technisch nicht mehr so vorteilhaft ist wie 50 %. Den Geldbeutel schont es aber.

Ist active PFC wirklich besser als passive PFC?
Eigentlich keine allzu aktuelle Frage in Zeiten steigender Kupferpreise, sinkender IC-Preise und höherer Anforderungen. Active PFC hat sich selbst im Einstiegsbereich als minimale Voraussetzung durchgesetzt. Im Prinzip ist diese Frage im Sinne der eigentlichen Funktion mit ja zu beantworten, da active PFC effektiver ist. Tatsächlich ist active PFC allerdings auch komplexer und damit anfälliger und jeder weitere Transistor verstärkt die Störstrahlung (Thema der EMV). Praktisch gesehen spricht jedoch nichts gegen active PFC, da alle Probleme in der Entwicklungsphase eines Netzteils berücksichtigt werden.

Verbraucht ein Netzteil immer die volle Nennleistung und leistet weniger, je schlechter der Wirkungsgrad ist?
Nein. Wie bereits im Technikteil vermerkt werden durch den Einsatz der Transistoren sog. Energieportionen übertragen. D.h. ein 500-W-Netzteil verbraucht keinesfalls 500 W, wenn das System nur 200 W benötigt. Die Verlustleistung wäre kaum zu kühlen. Abhängig vom Wirkungsgrad wird außerdem mehr Leistung dem Netz entnommen, als abgegeben. Ein 500-W-Netzteil leistet also 500 W und nicht weniger, wenn der Wirkungsgrad kleiner als 100 % ist.

Welche Leitungslängen benötige ich?
Gehen wir von einem BigTower mit Kabelmanagement aus, da zu kurze Leitungen im Zweifel schlimmer sind als zu lange. Wird das Netzteil unten im Gehäuse platziert, ist die 4- bzw. 8-pin-Zusatzversorgung der CPU auf dem Mainboard am weitesten vom Netzteil entfernt. Hier können 60 cm nicht schaden. Auch das DVD-Laufwerk ist sehr weit entfernt, womit einer der SATA-Anschlüsse an einem Strang sein sollte, der etwas länger ist als das Gehäuse hoch. Wird das Netzteil oben platziert, sind die Festplatten oder SSDs unten im Gehäuse am weitesten entfernt. Hier gilt dasselbe Prinzip wie beim DVD-Laufwerk. Der 24-pin-Anschluss auf dem Mainboard und die Grafikkarten sind normalerweise aus beiden Einbaulagen recht gut erreichbar mit den gängigen Leitungslängen.

Ist ein Netzteil mit höherem Wirkungsgrad (höherem 80Plus-Zertifikat) grundsätzlich besser?
Keinesfalls. Um den Wirkungsgrad zu erhöhen, müssen Widerstände entfernt werden. Manchmal erwischt das auch sinnvolle Widerstände wie den Überstromschutz am 12V-Ausgang, wo mithilfe eines Widerstands indirekt ein zu hoher Strom gemessen werden kann. Auch Filterschaltungen wie Netzfilter werden gerne beschnitten, da sie zur grundsätzlichen Funktionalität nicht beitragen und die Problematik der EMV nur wenige Endkunden erreicht. Beim Netzteil ist daher immer das Gesamtbild entscheidend. (Weiterer Gedankengang von ComputerBase)

Warum ist der Wirkungsgrad von Netzteilen ausgerechnet bei niedriger Last häufig so schlecht?
Tatsächlich wird dieser Sachverhalt auch in den ComputerBase-Tests immer wieder bestätigt. Die schlechte Bilanz hängt damit zusammen, dass ein Netzteil kaufmännisch gesprochen auch seine Fixkosten hat, die bei niedriger Last einfach eher auffallen. Das Netzteil muss nämlich unabhängig von der gerade benötigten Leistung immer denselben Regelaufwand betreiben. Auch der Regelkreis hat natürlich eine gewisse Verlustleistung, die im niedrigen Lastbereich anteilsmäßig mehr ausmacht. Manche Hersteller deaktivieren unterhalb von 75 W beispielsweise PFC, um den Wirkungsgrad zu erhöhen.

Was bringen abnehmbare Anschlüsse?
Diverse Netzteile verfügen heute über ein Kabelmanagementsystem, korrekterweise eigentlich Leitungsmanagement, da Kabel unter der Erde verlegt werden. In der Regel münden die Ausgangsleitungen nicht im PC, sondern auf einer separaten Platine im Netzteil. Dort können dann die benötigten Leitungsstränge angeschlossen werden. Vorteil ist, dass man abgesehen von den Hauptleitungen nur die Leitungsstränge anschließen muss, welche man tatsächlich benötigt. Das sorgt für ein aufgeräumtes Gehäuse und verbessert mitunter den Luftstrom. Probleme gibt es, falls die Steckersockel nicht beschrieben wurden und man Anschlüsse falsch anbringt. Durch zu lockeres Anstecken können außerdem Übergangswiderstände entstehen. Der Leitungsquerschnitt hängt mit dem Widerstand zusammen. Wird die Leitung zu locker angeschlossen, besteht nur eine kleine Kontaktfläche, sodass der Querschnitt geringer wird. Ergo haben wir mehr Widerstand, eine höhere Spannung fällt ab und der Wirkungsgrad verringert sich. Diese Betrachtung ist aber kaum praxisrelevant.

Ist eine rein passive Kühlung vorteilhaft?
Das hängt vom System ab. Theoretisch trägt das (oben im Gehäuse platzierte) Netzteil zur Abführung der Wärme aus dem Gehäuse bei und da kann ein (leiser) Lüfter nicht schaden. Unten im Gehäuse platziert, bei hohem Wirkungsgrad und mit kleinen Verbrauchern im System spricht aber nichts dagegen. Es ist sicherlich die perfekte Lösung für einen Wohnzimmerrechner, der nicht unbedingt die leistungsstärksten Komponenten enthält aber immer in höhrbarer Reichweite steht. Die Größe eines Lüfters bei aktiv gekühlten Netzteilen sagt nebenbei gesagt nicht viel über die Lautstärke aus. Das Lager und die Verarbeitung spielen eine Rolle. So sind Gleitlager beispielsweise leiser als Kugellager, Markenlüfter leiser als Billigprodukte.

(12 V: Multi-Rail oder Single-Rail?)
Ein Thema, das mehr als ausgelutscht ist. Es gibt dazu eine alte, aber grundsätzlich immer noch richtige Darstellung und extrem viele Forenbeiträge.
 
Zuletzt bearbeitet:
AW: [FAQ] Netzteile-Welches ist das richtige?

Steckertypen

1_psu24pin1-png.534132

20/24-pin-Hauptstecker
Dieser Anschluss stellt die grundlegende Stromversorgung der Hauptplatine dar. Für ältere Netzteile mit 20-pin-Anschluss, die in einem modernen PC weiterverwendet werden sollen, gibt es einen entsprechenden Adapter zu kaufen. Jedoch funktionieren die meisten PCs auch mit 20 pins, da die vier zusätzlichen keine neuen Spannungen hinzufügen. In jedem Fall hat der Stecker seinen Namen verdient, da nur hier sämtliche Ausgänge und PS_ON angeschlossen sind. Das Netzteil schaltet sich über PS_ON ein, stabilisiert seine Spannungen, bis die POWER_GOOD Spannung ausgegeben werden kann und den permantenen Reset der CPU unterbindet. Erst dann startet der PC. Wenn POWER_GOOD unterbrochen wird, startet sich der Rechner neu. Auch dieser Anschluss ist am 24-pin-Stecker zu finden.

1_psu_12v_4pin1-png.534130

ATX12V/EPS12V 4-pin-/4+4-pin-/8-pin-Zusatzversorgung
Für die CPU-Versorgung wird ein zusätzlicher Stecker bereitgestellt, der meist an einen separaten +12-V-Ausgang angebunden ist (Intel ist eine Diva) und wie der Hauptstecker auf dem Mainboard angeschlossen wird. Früher wurden ausschließlich Server-Mainboards mit zwei Prozessoren über einen 8-pin-Stecker (EPS12V) versorgt. Mittlerweile wurde der 4-pin-Stecker für herkömmliche PCs (ATX12V) um 4 pins erweitert, was dem höheren Strombedarf einiger leistungsstarker CPUs geschuldet ist.

1_psu_pcie_6_2pin1-png.534131

PCI-E 6/8-pin-Stecker
Dieser 6/8-pin-Stecker wird an die Grafikkarte angeschlossen und verfügt wie die CPU-zusatzversorgung ausschließlich über Pins mit +12 V und dem Bezugspotential (Masse). Um die 8-pin Varianten unterscheiden zu können, lässt sich ganz einfach merken, dass für GPUs im Regelfall 6+2 pins und für CPUs oft 4+4 pins verwendet werden. Je nachdem, ob also nur zwei oder vier pins abtrennbar sind, kann man den Steckertyp identifizieren. Oft sind die Anschlüsse aber auch beschriftet oder farblich markiert. Ein Blick in das Benutzerhandbuch hilft.

1_peri1-png.534129

Peripherie
Mit dem ersten Stecker (15 pins) werden aktuelle Serial-ATA-Festplatten versorgt. In der Grundversion liegen hier +5V, +12V als auch +3,3V an. Da +3,3 V aber kaum verwendet wird, haben sich mittlerweile auch Varianten ohne die orangene Leitung durchgesetzt. Der HDD- oder Molex-Stecker (4 pins) wird für die Peripherie verwendet, bei älteren Systemen für IDE-Festplatten oder auch als Universalstecker für beinahe alle Adaptertypen. Der letzte Stecker (4 pins) ist zwar für alte Floppy-Laufwerke gedacht und kommt bei modernen Netzteilen höchstens ein bis zwei Mal vor, wird allerdings teils noch für Peripherie verwendet. Hier liegen +5V und +12V an.
 

Anhänge

  • 1_peri1.png
    1_peri1.png
    38,1 KB · Aufrufe: 18.517
  • 1_psu_12v_4pin1.png
    1_psu_12v_4pin1.png
    7,9 KB · Aufrufe: 18.501
  • 1_psu_pcie_6_2pin1.png
    1_psu_pcie_6_2pin1.png
    14,9 KB · Aufrufe: 18.721
  • 1_psu24pin1.png
    1_psu24pin1.png
    20,2 KB · Aufrufe: 18.508
Zuletzt bearbeitet:
AW: [FAQ] Netzteile-Welches ist das richtige?

Kaufberatung

Anmerkung: Die hier genannten Empfehlungen stellen Auszüge aus guten Serien mit unterschiedlich leistungsstarken Modellen dar. Sämtliche Modelle verfügen über ein 80-PLUS-Zertifikat. Das amerikanische Institut prüft die Netzteile bei 115 V und 20/50/100 % Last auf ihren Wirkungsgrad und vergibt je nach Einstufung eine andere Auszeichnungen. Weitere Informationen: 80 PLUS. Die Empfehlungen beziehen sich auf Empfehlungen der Redaktion. Die benötigte Leistung für das eigene System sollte wie gesagt gemessen bzw. anhand vergleichbarer Systeme ermittelt werden (siehe oberer Teil der FAQ). Daher ersparen wir uns hier eine Wiederholung. Zum Thema "Augen auf beim Kauf" empfehle ich auch diesen Artikel, da man mit Werbeaussagen der Hersteller sicherlich aufpassen muss.

530523


SFX- und TFX-Bereich/Einstiegsklasse
Für Office-Systeme
Zwar geht es hier hauptsächlich um ATX-Netzteile, doch werden Mini-ITX-Rechner auch immer beliebter und aus Platzgründen häufig mit SFX-Geräten bestückt. ComputerBase empfiehlt hier das Chieftec SFX-350BS, das mit 350 W möglicherweise etwas überdimensioniert ist. Da es unter 300 W zumindest im geschlossenen Netzteilgehäuse aber keine Alterantive gibt, ist das Modell für Systeme ohne dedizierte oder sehr einfache Grafikkarte empfehlenswert. Insbesondere fiel die geringe Geräuschentwicklung auf, was für ein Wohnzimmer-System durchaus zum primären Kriterium werden kann.

Mit dem längeren TFX-Formfaktor empfiehlt ComputerBase das Sea Sonic SS-300TGW, was vielleicht nicht ohne Störgeräusche auskommt, aber eine hochwertige Elktronik aufweist. Auch der hohe Wirkungsgrad ist in einem kleinen HTPC-Gehäuse sicherlich nicht fehl am Platze, wo die Wärmeentwicklung in Grenzen gehalten werden muss.

Im ATX-Formaktor können für einfache Office-Systeme natürlich auch andere Markennetzteile mit 300 W-350 W genommen werden, wie sie etwa von Seasonic, be quiet!, teils auch Enermax und LC Power bereitgestellt werden. Hier muss noch nicht einmal großartig auf die 12-V-Leistung geschaut werden. Mindestqualitätsstandards wie (mit Einschränkungen) 80PLUS, ausgewiesene Schutzfunktionen und active PFC sollten aber auch hier beachtet werden. Natürlich würde ein Einsteigersystem theoretisch auch mit dem günstigsten Billignetzteil lange Zeit laufen, insbesondere wenn die wichtigen Daten ohnehin auf einem Server liegen. Deshalb kann man selbst den Netzteilen mit teils falscher Leistungsangabe nicht ganz ihre Daseinsberechtigung absprechen, wenn das System eben auch billig ist. Trotzdem würden wir allgemein und zur Sicherheit hier eher zur Marke tendieren.

530522


Mittelklassenetzteile
Für 90 % aller ATX-Systeme
Wer sich die Verbrauchswerte des aktuellen ComputerBase-Testsystems anschaut, wird über die niedrige Leistungsaufnahme eventuell überrascht sein. Hersteller würden bei einer Konfiguration mit den getesteten High-End-Grafikkarten vermutlich eine höhere Leistung empfehlen. Doch selbst wenn man noch 100-200 W Puffer auf die dort gemessenen Werte aufschlägt, kommt man nicht weit über 600 W. Entscheidend ist nur, dass das Netzteil genügend Grafikkartenstecker bereitstellen sollte, was bei kleineren Netzteilen manchmal ein Problem ist. Die gute Nachricht ist auch, das RAMs, SSDs oder Festplatten einzeln genommen nicht viel verbrauchen. Auch bei den Prozessoren ist die Leistungsaufnahme deutlich moderater als etwa zu alten Pentium-D-Zeiten, wenn auch immer noch entscheidend. Im Prinzip müssen hauptsächlich die CPU und die Grafikkarte in der Kalkulation berücksichtig werden. Der Rest ergibt sich mehr oder weniger aus den zur Verfügung gestellten Steckern. Wir gehen davon aus, dass ein Hersteller seinem Netzteil normalerweise nicht mehr Anschlüsse zumutet, als es versorgen kann.

ComputerBase empfiehlt im 500-W-Bereich, also immer noch ausreichend für die meisten Grafikkarten, z.B. das be quiet! Straight Power 10 500 Watt, welches vor allem sehr leise ist. Es gibt auch noch eine non-modulare Version davon.

Für den kleineren Geldbeutel und mit etwas weniger Anspruch hinsichtlich des Wirkungsgrads ist laut ComputerBase das Corsair CX500M zu nennen. Selbst für eine RX 390 reichen die zwei Grafikkartenstecker noch aus, selbst wenn es die 8-pin-Variante ist. Wer zusätzlich noch auf das Aussehen einen Wert legt, kann nach diesem Test auch zum Antec Edge 550 W greifen.

Weitere hilfreiche Hinweise zum Thema der Dimensionierung gibt es passenderweise auch in den FAQs der idealen PC-Konfigurationen, die gleich das komplette System aufzeigen.
 
Zuletzt bearbeitet:
AW: [FAQ] Netzteile-Welches ist das richtige?

- Erstellt am Mittwoch, den 30.06.2007.
- Weitere Ausführungen im Bezug auf die Lautstärke sowie weitere Kaufempfehlungen mit Links folgen.
- Links sind aufgeführt
- Ergänzung durch Enermax NT
- Stromverbrauchergänzung 31.05.2007
- Art der ATX Bauformate hinzugefügt
- Ergänzung durch weitere NTs
- Erweiterung der Abschnitte Kabelmanagment sowie Stromverbrauch
- Tabellarische Anordnung hinzugefügt, 02.07.2007
- neue Gliederung
- Erweiterung/Verbesserung Fachbegriffe
- Wichtige Anmerkung ergänzt, 06.07.2007
- Anpassungen Stromverbrauch 06.07.2007
- Toleranzwerte
- Diverse Verbesserungen 20. 07.2007
- Extremer Gamer PC hinzugefügt
- Service hinzugefügt
- Schaubilder jetzt in groß
- Adapter 24 pin
- dB(A) Werte
- Diverse kleine Verbesserungen unter Allgemeines
- Usertest
- Tagan Modelle 400 u. 500W (Tabellen folgen)
- Enermax Liberty verschoben
- Wichtigkeit auf Marke + Serie
- Umformulierungen Allgemeines
- Ergänzungen beim Gamersystem
- Falscher Link/Tabelle bei SilverStone 400W entfernt
- Umschreibung Wattverbrauch
- unheimlich viele Änderungen bei Punkt 4)
- Einführung "Stecker"
- Aufgrund der größe nun 2 Teile
- Ergänzungen bei PFC und Markenvergleich 08.09.2007
- Compucase gegen Antec ausgetauscht aufgrund der besseren Effizienz
- Update Be Quiet
- Layout und Einzelheiten verbessert
- Aufbau eines Netzteils hinzugefügt
- Neuer Punkt zur Lautheit hinzugefügt 20.10.2007
- Kleine Erweiterung unter Silent Cooling
- Weitere Tests verlinkt
- Anpassungen beim Stromverbrauch
- Umformulierung und Erweiterung bei den Begriffen
- kurzer Einblick in die Welt der Messgeräte 05.12.2007
- kleine Erweiterung Kabel-M. / G92 GTS Beispielsystem
- Amperewerte bei S12II Netzteilen ausgebessert
- Neue Listan Serie eingefügt
- Integrierte Netzteile
- Übersichtlichkeit der Empfehlungen gegenüber Systeme optimiert
- 80-Plus Listan Dark Power Pro
- M12II Serie aufgeführt
- Neues Layout
- Ergänzungen durch weitere Serien
- Ergänzung Empfehlungen
- Lüfterkonzept
- Fehler ausgebessert 26.04.2008
- Texterweiterung Service
- Redundante Netzteile
- Ergänzungen Empfehlungen
- Ausführungen Aufbau, dezente Umstrukturierung
- Änderung Lastzustand/passive Lösung ergänzt
- Silencer 500W, kleine Änderungen
- SilverPower 400W 06.09.2008
- Hiper Type-M 630W
- Spannungsmessung per Multimeter (Beschreibung)
- Beispielsysteme überarbeitet/neue Modelle
- Re-Design
- Neue Empfehlungen 16.12.2009
- Neu strukturiertes, vereinfachtes Design 12.12.15
 
Zuletzt bearbeitet:
Meine FAQ hat das Licht der Welt erblickt.

Wie ganz unten geschrieben, wird die FAQ immer wieder erweitert.

Ich bitte um Anregungen, Verbesserungen und weitere Kaufempfehlungen ( mit Effizienz, Amperewerten und wenn möglich der Lautstärke).

Vielleicht weiß einer wie effizient das Xilence Beispiel ist, bitte bei mir melden!
 
Zuletzt bearbeitet:
AW: [Disskusion]NETZTEILE-Welches ist das richtige?

Mir fehlt in der Liste noch Enermax ;)
Sonst recht gut gemacht
 
AW: [Disskusion]NETZTEILE-Welches ist das richtige?

Mh heißt es nicht Diskussion? *klugscheißt*
 
AW: [Disskusion]NETZTEILE-Welches ist das richtige?

Danke fürs Feedback.
Ich werde die Liste wie erwähnt erweitern, Enermax soll natürlich auch vertreten sein.

Wird angepasst!

Ich muss dazu sagen, dass ich kein absoluter Netzteilexperte bin.Aber der Inhalt dürfte wohl für eine zur Orientierung gedachte FAQ ganz gut sein.

Edit: Ja, die Überschrift ist falsch.Habe bereits darum gebeten es zu ändern.Mir ist es leider zu spät aufgefallen.Ich bitte um Verständnis.
 
Zuletzt bearbeitet:
AW: [Disskusion]NETZTEILE-Welches ist das richtige?

Hey, sieht ja schon ganz nett aus. Aber von mir noch ein paar Verbesserungsvorschläge:

-Die Werte, die hinter den Netzteilen stehen, sind sehr schwer lesbar bzw. recht unübersichtlich (wie es leider auch in vielen Shops der Fall ist).
Wie wärs mit einer Tabell? Mit Word machen-screenshot-zurechtschneiden-hochladen-in der FAQ posten.
Vieleicht gibts noch andere Alternativen?!

-Dann würde ich Links von den Netzteilen nach Geizhals sehr begrüßen.

Ihr könnt den Verbrauch eures Rechners auch selbst herausfinden:
http://www.meisterkuehler.de/cms/energieverbrauch.html
-Die Rechnungen sind sehr ungenau.
Es ist moentan sowieso ein wenig unsinnig ist, weil es kaum Systeme gibt, die mehr als 350W verbrauchen, aber naja. Also braucht man auch nicht unbedingt vergleichen oder errechnen müssen wieviel ein rechner braucht, da das niedrigste Netzteil der FAQ sowieso ein 350W Netzteil ist.

Sind bloß Vorschläge, also jetzt nicht angegriffen fühlen ;)
 
AW: [Disskusion]NETZTEILE-Welches ist das richtige?

es wäre super wenn du bei den netzteilen auch gleich noch zu geizhals verlinken würdest, z.B.

-Be Quiet Straight Power
350W
: -Spannung Max + 5V 28A + 12 V1 12A + 12 V2 16A + 3,3V 30A - 5V 0,8A - 12V 1A + 5VSB 2,5A
-Effizienz von bis zu 83%
 
AW: [Disskusion]NETZTEILE-Welches ist das richtige?

FAQ wurde ergänzt durch:
Enermax Liberty 400W bzw. 500W.

Links kommen noch. Vielleicht nicht alle von geizhals.at/deutschland, aber fast alle.

Wegen der Übersichlichkeit überlege ich mir noch was, mal sehen...

Edit:
Links (sogar alle von geizhals) sind beigefügt.
 
Zuletzt bearbeitet:
AW: [Disskusion]NETZTEILE-Welches ist das richtige?

:eek::eek::eek:Weg damit! Schnell! Weg!

Das heißt nicht Geizhals.de sondern Geizhals.at

Die Leute sind sonst sauer:
Geizhals schrieb:
Hinweis: geizhals.at ist ÖSTERREICHISCH, wurde in ÖSTERREICH gegründet und hat mit geizhals.de (erst seit Ende 2003 mit Preisvergleich) nichts zu tun.

Ich sags bloß *klugscheiß hoch 3*:evillol::evillol::evillol:

Wenn überhaupt dann www.geizhals.at/deutschland
 
AW: [Disskusion]NETZTEILE-Welches ist das richtige?

Hab mich verschrieben, die Links sind aber korrekt.
 
AW: [Disskusion]NETZTEILE-Welches ist das richtige?

Also ich fänds schöner wenn du es so machst wie lumi.
Also so, dass man nur aufs Netzteil klicken muss.
Du musst es ja nicht alles auf einmal und heute machen, wenn es dir grade zu viel Arbeit wird. Es dauert immer ein wenig bis eine FAQ den "Endstatus" erreicht hat :D
 
AW: [Disskusion]NETZTEILE-Welches ist das richtige?

Edit: Ist geändert.Sieht echt ein wenig besser aus.
Änderungen erfolgen wie man sieht sehr schnell::mussweg:
Dafür stehe ich mit meinem Namen.;)
 
Zuletzt bearbeitet:
AW: [Disskusion]NETZTEILE-Welches ist das richtige?

muss ich gleich mal meckern :rolleyes:

hinweis auf reihenfolge fehlt. entweder nicht alphabetisch oder alphabetisch oder kreuz und quer.

bei den bqt steht bei effizienz bis zu und bei den anderen nur ca.

das 500er enermax liberty hat oder bekomt bald auch das 80plus logo. effizienz bis fast 85 %.

hier ist ne liste mit fachbegriffen was nt's angeht.

http://www.pcpower.com/technology/terminology/

die 8800 gtx kann bis 150 watt nehmen. hab ich letztens übertrieben mit meinen 185 watt. :rolleyes:

liste der 80 plus netzteile

http://www.80plus.org/manu/psu/manu_psu.htm

mit effizienz bildern

http://forum.effizienzgurus.de/f42/80plus-netzteile-die-ubersicht-t1553.html


mir fehlt fsp als hersteller. vor allem bei den kleinen netzteilen stehen die keiner anderen marke nach. das gegenteil ist eher der fall.

an den +12v hängt bei modernen rechnern zum einen die cpu und die grafikkarte. alles andere verbraucht aus den +12v relativ wenig.

moderne netzteile haben 2 oder mehr +12v schienen, weil intel das so haben möchte. nicht weil es sinn macht. siehe punkt 8 -> http://www.pcpower.com/technology/myths/

schade das ocz die gekauft hat..

andere wiedersetzen sich dem auch etwas. z.b. silverstone

-----------------------
relativ unwichtige sachen..

corsair lässt von seasonic bauen.

tagan und bqt von topower. topower selbst will mittlerweile wohl auch in den markt für endkunden eindringen.


edit

die coolermaster igreen serie wäre eine alternative für nicht so ganz lärmempfindliche. gibt ja leute denen sind selbst 10 db noch zu laut. :heul:

keine ahnung was die da verbockt haben, die lüftersteuerung soll bei manchen ja allerübelst sein.
 
Zuletzt bearbeitet:
AW: [Diskussion]NETZTEILE-Welches ist das richtige?

Erstmal danke das du mich gleich direkt angeschrieben hast. Was für ein support.
Da ich leider nicht viel Zeit hatte in den letzten zwei Tagen konnte ich nicht nach Infos suchen. Die Faw ist gelungen aber mir fehlt einiges.

Was mir fehlt:
ein Link dort hin. https://www.computerbase.de/artikel...xt-test.648/seite-35#abschnitt_stromverbrauch
Ein Hinweis das die meisten sich ein Netzteil mit zuviel Watt kaufen. Gehör auch dazu, aber bei mir hält sich das noch grad im Rahmen.
Seasonic mit 330Watt
Coolermaster als Marke ( ist ein solides Netzteil, hat zwar ein paar Macken aber im Grunde zu empfehlen vor allem weil es wenig kostet)
Bei Kabelmanagment ein Seasonic
Ein Hinweis das ein Netzteil über 500Watt nur für User mit einem SLI oder Crossfire System zu gebrauchen sind.
kurz eine erklärung was Kabelmanagment ist.
Grundsätzlich welche Marken zu empfehlen sind und welche nicht.
 
Lian Li O11 Vision-M
Zurück
Oben